You might like
Building a Smart Robot Car Kit Step-by-Step Guide || Assemble 4WD Robotic... youtu.be/lguebUK9YDU via @YouTube #smartrobot #robotcar #DIY #stepbystep #guide #kit #electronics #technology #automation #Engineering
Check it out! To see this video youtube.com/c/MicroProject… #diy #creative #diyelectronics #flipflop #Clubhouse #shameondunyanews #Nonsense #14YearsOfSidharthInITV #दहेज_मुक्त_शादियां #गोरखपुर_से_चन्द्रशेखर #Clubhouse #RheaChakraborty #แบนทปอ
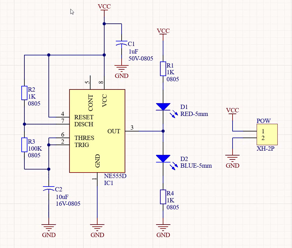
555 Dual LED Flasher [Easy SMD Board Design Using Altium Designer] - An Elektor Labs Project By Hesam_Moshiri bit.ly/33yb8iC #electronics #engineering #pcb #altium #designer #timer #schematics #led
Check it out! To see this video youtube.com/c/MicroProject… #diy #creative #diyelectronics #flipflop #Clubhouse #shameondunyanews #Nonsense #14YearsOfSidharthInITV #दहेज_मुक्त_शादियां #गोरखपुर_से_चन्द्रशेखर #Clubhouse #RheaChakraborty #แบนทปอ
Check it out! It's a Restoration Video youtu.be/qMcm33F-R6k #electrical #technology #electronic #speakers #speaker #speakersystem #stereo #audio #AskKTR #SAvsIND #योगी_बाबा_UP_का_राजा #SushmitaSen #IPL2022 Henry Cavill
youtube.com
YouTube
Creating new subwoofer with old microlab circuit || restoration...
Check it out! It's a Restoration Video youtu.be/qMcm33F-R6k #electrical #technology #electronic #speakers #speaker #speakersystem #loudspeakers #loudspeaker #stereo #stereophile #audio #SainaNehwal #LucknowPanchayatAajTak #GoodByeBJP #PushpaHindi #IPLAuction2022 #AlluArjun
youtube.com
YouTube
Creating new subwoofer with old microlab circuit || restoration...
youtube.com/c/MicroProjects #soundbox #restoration #Microlab #subwoofer #rebuild #creatingchange #tmn1 #Bluetooth
Here is my first #ReactNative #App. #React #javascript #webdesigner #webdeveloper #webdevelopment #firebase #Redux #HungarianGP #Hockey #Olympics2020 #WeDontNeedHelp #helpturkey #elektrikkesintisi #LoveIsland #MondayMotivation #faklive
My YouTube channel achieved 200,000 views on June 11, 2021! Track and celebrate your own success today for free with @vidIQ vidiq.com/achievements/p…
Top 10 #Arduino #Projects 2021 #MicroProjects youtube.com/c/MicroProjects #BICYCLE #ThankYouRM #AskKTR #सड़ा_हुआ_समाज #KMJS #MineEp10 #Queen #Loki #OminousSunday #CancelCanadaDay #tech #toptechnology
Our new video Top 10 #Arduino #Projects 2021 #MicroProjects To view:youtube.com/c/MicroProjects #ENGvNZ #PaaniPaaniBadshah #AskMiller #JusticeForMohsin #DantePH #AmoebaCulture #Pride2021 #FauciEmails #WednesdayMotivation
Our new video Top 10 #Arduino #Projects 2021 #MicroProjects youtube.com/c/MicroProjects #electronicsdiy #dkpol #PunyashlokAhilyabai #मैं_पालघर_नही_भूला #JagameThandhiramTrailer #TangkapEkoKuntadhi #Iglesia #Sputnik #CycloneYaas #ShehnaazGill
Our new video Top 10 #Arduino #Projects 2021 #MicroProjects youtube.com/c/MicroProjects #BJPDestroyingLakshadweep #SayNoToPatanjali #HamareDilMeinBTS #AbsentCM #cumtributeِ #Canada #agfaab #COVID19dk
Our new video Top 10 #Arduino #Projects 2021 #MicroProjects youtube.com/c/MicroProjects #SaveGraminBanks #FriendsReunion #खोटी_पत्रकारिता #बंगाल_की_बेटियों_को_बचा #TogetherWithLakshadweep #FakeNews #CancelAllExams #NEPSE #FriendsReunion #FriendsReunion
First in the world "24*7" crematorium launched by Modi Govt in India #ModiMadeDisaster #Murderer_Modi
Add 2nd #hdd and #ssd to hp laptop bit.ly/3uvDzGD #daftpunk #modi_girlfriend_do #Einstein #ArrestRamdev #modi_boyfriend_do #IndonesianIdolwithAESPA #Crypto #Canada #SAGE #Chip #สภาโจ๊ก
youtube.com
YouTube
Add 2nd Hard Drive or SSD to hp Pavilion g4 laptop || SSD + HDD Dual...
United States Trends
- 1. Cowboys 34.9K posts
- 2. Broncos 34.7K posts
- 3. Steelers 27.1K posts
- 4. Jonathan Taylor 10.2K posts
- 5. Jets 93.6K posts
- 6. Bengals 54.9K posts
- 7. Bo Nix 6,924 posts
- 8. Joe Milton 1,177 posts
- 9. Bucs 10.1K posts
- 10. Eberflus 2,755 posts
- 11. Saints 30.6K posts
- 12. #ForTheShoe 2,101 posts
- 13. Riley Moss 1,395 posts
- 14. Shough 3,668 posts
- 15. Caleb 38.8K posts
- 16. Eagles 124K posts
- 17. Jake Ferguson 1,940 posts
- 18. Jerry Jones 1,453 posts
- 19. Giants 102K posts
- 20. RJ Harvey 2,709 posts
You might like
Something went wrong.
Something went wrong.