
Bugbears_NCBS
@NcbsBugbears
Research Lab @NCBS_Bangalore PI: Dr. Aswin Sai Seshasayee Bioinformatics | Genomics | Microbiology a/c handled by @nitishm_1411 http://bugbears.ncbs.res.in
You might like
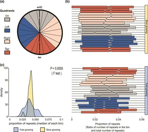
Kudos to the comms team @NCBS_Bangalore @katyal_sonal @_telomerase for putting this blurb with @nitishm_1411 for #science #outreach 👏 Have a look at the latest work on #DNA organisation of long DNA #repeats in #genomes of #bacteria.
How are DNA #repeats organised in bacterial genomes? What are the constraints that affect their #genomeorganisation? Find out in @nitishm_1411 and Aswin Sai Narain Seshasayee’s (@NCBSBugBears lab) recent work published in @GenomeBiolEvol! (1/2)

#EMBOMicroCom Day 4 for participants @BLiSC_India began early with a bird-watching excursion to the University of Agriculture Sciences, GKVK @BangaloreUas, followed by a hearty South-Indian breakfast. With @EMBO @EMBLEvents @EMBLHeidelberg



On day 3 of the @EMBO practical course @BLiSC_India, participants were training in #DNA extraction. #EMBOMicroCom With @EMBLEvents @EMBLHeidelberg @NCBS_Bangalore @DBT_inStem @CCAMP_Bangalore @TIGS_India



#EMBOMicroCom After #DNA extraction, the participants apply 𝐠𝐞𝐧𝐨𝐦𝐞 𝐬𝐞𝐪𝐮𝐞𝐧𝐜𝐢𝐧𝐠 𝐚𝐧𝐝 𝐦𝐚𝐬𝐬 𝐬𝐩𝐞𝐜𝐭𝐫𝐨𝐦𝐞𝐭𝐫𝐲 𝐚𝐧𝐚𝐥𝐲𝐬𝐢𝐬 @BLiSC_India With @EMBO @EMBLEvents @EMBLHeidelberg @NCBS_Bangalore @DBT_inStem @CCAMP_Bangalore @TIGS_India @sandeepdusk



Happy to share our recently published article on M. tuberculosis Methyltransferase... Congratulations Umang, Soneya, Hariharan and Sathish Zn2+-Induced Conformational Change Affects the SAM Binding in a Mycobacterial SAM-Dependent Methyltransferase pubs.acs.org/doi/10.1021/ac…
Excited to share this work on immunoproteasome expression and its prognostic association in solid tumours, led by Rahul @kumar99_rahul and Bhavya Dhaka from our lab @NCBS_Bangalore, together with @Sarthak_Sahoo_ and @mkjolly15 @BSSE_IISc. Tweetorial 👇 biorxiv.org/content/10.110…
We have an open postdoctoral position! :) Candidates with PhDs in molecular biology, biochemistry or evolutionary biology, do apply. Here is the detailed ad: ashoka.edu.in/wp-content/upl… See here for our brand new lab website: miralab.co.in @IndiaBioscience @AshokaUniv
Scienspur is accepting applications for #Fall2022 free courses on #cellbiology & #neurobiology taught by researchers from top academic research institutes. For more information visit scienspur.org/courses. Deadline: Sep 30, 2022

Latest work from the lab @NcbsBugbears is out and public! A huge thanks to the wonderful people @NCBS_Bangalore especially @dnarepairlab @DimpleNotani @DPalakodeti and reviewers @GenomeBiolEvol who gave their valuable inputs to this successful story!
Replication-Dependent Organization Constrains Positioning of Long DNA Repeats in Bacterial Genomes buff.ly/3ovIzcs @nitishm_1411

In an exclusive #authorinterview with #biopatrika @Harshin75108073 from @EyestemResearch @CCAMP_Bangalore talks about her work "Potential of In vitro lung model in studying COVID-19 infection" published in J Cell Physiol. #covid #iPSC #lung #infection bit.ly/3tx3Kha

The clock's ticking ⏰ Don't miss the chance to sip a few cups of coffee at the beautiful @tvmiiser campus, while you educate yourself about exciting career opportunities in #lifesciences Sign up quick for the 5th #NPDS!! Just one day to go!!!!
Going live in 15 minutes!!! youtu.be/IZyEZCknhZ8
It's today!! See you all at 6PM. Live session link 👇 youtu.be/IZyEZCknhZ8 @gansbags @nitishm_1411 @CompBio_IIITD @IIITDelhi @NCBS_Bangalore @BLiSC_India @scicommsci @SciComm_India @scicommlab @NCBStheory @DBT_inStem @NcbsPdfa @NcbsMp @IndiaAsksWhy @SciSoup
It's today!! See you all at 6PM. Live session link 👇 youtu.be/IZyEZCknhZ8 @gansbags @nitishm_1411 @CompBio_IIITD @IIITDelhi @NCBS_Bangalore @BLiSC_India @scicommsci @SciComm_India @scicommlab @NCBStheory @DBT_inStem @NcbsPdfa @NcbsMp @IndiaAsksWhy @SciSoup
We are back with another flavoursome session this Saturday with @gansbags from @CompBio_IIITD Mark your calendars to know about computable recipes! 👉tinyurl.com/mvr8tmv7 Link 👉youtu.be/IZyEZCknhZ8 #computational #gastronomy #scicomm #outreach


I will be talking about our Computational Gastronomy research with @NcbsBugbears tomorrow.
We are back with another flavoursome session this Saturday with @gansbags from @CompBio_IIITD Mark your calendars to know about computable recipes! 👉tinyurl.com/mvr8tmv7 Link 👉youtu.be/IZyEZCknhZ8 #computational #gastronomy #scicomm #outreach


We are back with another flavoursome session this Saturday with @gansbags from @CompBio_IIITD Mark your calendars to know about computable recipes! 👉tinyurl.com/mvr8tmv7 Link 👉youtu.be/IZyEZCknhZ8 #computational #gastronomy #scicomm #outreach


For all the final year grad students and post docs!
Opportunities and deadlines should not me missed 😬 With the encouraging support from our sponsors, we realised we could make room for more participants! Applications deadline extended to Apr 30, 2022! 🥳 #careernavigation #lifescience #postdoc #workshop

Live now with @RamkumarSambas1 @IiserTirupati

See you all in a couple of hours (6PM sharp) in an exciting session with @RamkumarSambas1 @NCBS_Bangalore @IiserTirupati Live session link👉 youtu.be/OS7sUQD4T8w #outreach #scicomm
See you all in a couple of hours (6PM sharp) in an exciting session with @RamkumarSambas1 @NCBS_Bangalore @IiserTirupati Live session link👉 youtu.be/OS7sUQD4T8w #outreach #scicomm
Join us this Saturday at 6PM in #WCwR 3.3 with @RamkumarSambas1 from @IiserTirupati for an interesting session on body development and evolution. Link👉 youtu.be/OS7sUQD4T8w Reminder👉 tinyurl.com/2p8vmpnu #development #evolution #scicomm #outreach



Completing your PhD or pursuing a postDoc in #lifesciences? Are your career queries still unheard? 🧐 Let us help you 𝘜𝘕-𝘏𝘌𝘙𝘋 and explore exciting career paths 😊 Inviting applications for the 5th NPDS 📢 Pre-registration opens today 🤩 #networking #unherd #career

United States Trends
- 1. phil 80.8K posts
- 2. phan 76.2K posts
- 3. Columbus 222K posts
- 4. President Trump 1.26M posts
- 5. Kincaid 1,567 posts
- 6. Falcons 13.5K posts
- 7. Doug Eddings N/A
- 8. Middle East 322K posts
- 9. Springer 11.1K posts
- 10. Gilbert 9,687 posts
- 11. Martin Sheen 1,483 posts
- 12. Mike McCoy N/A
- 13. Yesavage 3,316 posts
- 14. Monday Night Football 6,747 posts
- 15. Thanksgiving 60.9K posts
- 16. Go Bills 7,030 posts
- 17. Ray Ray 95.4K posts
- 18. Bijan 3,134 posts
- 19. Knox 3,122 posts
- 20. John Oliver 9,235 posts
You might like
-
Uma Ramakrishnan
@uramakri -
Shaon Chakrabarti
@shaon_chak -
Shruthi Viswanath
@shruthiLab -
RajLab_NCBS
@KobeScienceBoy -
Dasaradhi Palakodeti
@DPalakodeti -
Palakodeti Lab
@Palakodeti_Lab -
Sabarinathan Radhakrishnan
@r_sabarinathan -
Gaurav Kansagara ~ કણસાગરા 🔬🏹 • 🌐🇮🇳🇺🇦
@GauravKansagara -
Shravanti
@shravrampalli -
Soumyashree Das
@Soumya3693 -
Sonia Sen
@soniaqsen -
FlyCalcium
@GaitiHasan -
Dhananjay Chaturvedi
@TheNunJay -
Praveen Kumar Vemula
@pkvemula -
Bhavana Muralidharan
@mbhavana10
Something went wrong.
Something went wrong.