NitinNarwade14's profile picture. Marie Curie Early Stage Research (ESR) Fellow (PhD student)👨‍💻👨‍🔬at the Instituto de neurociencias, Universidad de Miguel Hernández, Alicante, Spain

Nitin Narwade

@NitinNarwade14

Marie Curie Early Stage Research (ESR) Fellow (PhD student)👨‍💻👨‍🔬at the Instituto de neurociencias, Universidad de Miguel Hernández, Alicante, Spain

Pinned

Thank you so much, @NietoAngela for your constant support throughout this wonderful journey.

Very proud of you dear @NitinNarwade14 Congratulations! Extremely well done, presentation and defense included. Fantastic Thesis @NeuroAlc @CSIC @UMH



Nitin Narwade reposted

🎉 Excited to share our lab’s first publication on brain metastases! Huge congrats to the authors! 👏 Special thanks to @SciJavi for his outstanding work & dedication and our collaborators @JPLopezAtalaya @GemaMorBue. Thanks also to lab members and @NietoAngela for the support

🔥A new study led by @bertalsl ’s laboratory at @NeuroAlc is published on @Cancer_Cell 🙌 Researchers have unveiled a novel strategy to combat melanoma brain metastases 🧠🔬#CancerResearch More info 👇 in.umh-csic.es/en/articulos/m…

NeuroAlc's tweet image. 🔥A new study led by @bertalsl ’s laboratory at @NeuroAlc is published on @Cancer_Cell 🙌
Researchers have unveiled a novel strategy to combat melanoma brain metastases 🧠🔬#CancerResearch
More info 👇
in.umh-csic.es/en/articulos/m…


Nitin Narwade reposted

¡Orgullosos de los nuevos Doctores y Doctoras del Programa en #Neurociencias! 🎉🙌 @NeuroAlc @UniversidadMH

NeuroAlc's tweet image. ¡Orgullosos de los nuevos Doctores y Doctoras del Programa en #Neurociencias! 🎉🙌
 @NeuroAlc @UniversidadMH

Many more on the way 😉😉💪💪 Congratulations 🎊 👏💐 🥳

As a kid, I wanted to discover something to help people. I´m thrilled to see my first contribution to the science community. It has been a titanic team effort led by @KassYoussef_K and @NietoAngela. It also contains a big part of my PhD! Hope you enjoy it. nature.com/articles/s4301…



Nitin Narwade reposted

Very honored to receive the honorary @SEBiolDev membership in the 30 anniversary of the society. Thanks to current president @LabEHerrera the SEBD committee and to the whole Dev Bio community @NeuroAlc @IntSocDevBiol @RACiencias @CancerCSIC @CSIC

NietoAngela's tweet image. Very honored to receive the honorary @SEBiolDev membership in the 30 anniversary of the society. Thanks to current president @LabEHerrera the SEBD committee and to the whole Dev Bio  community 
@NeuroAlc @IntSocDevBiol @RACiencias @CancerCSIC @CSIC

Nitin Narwade reposted

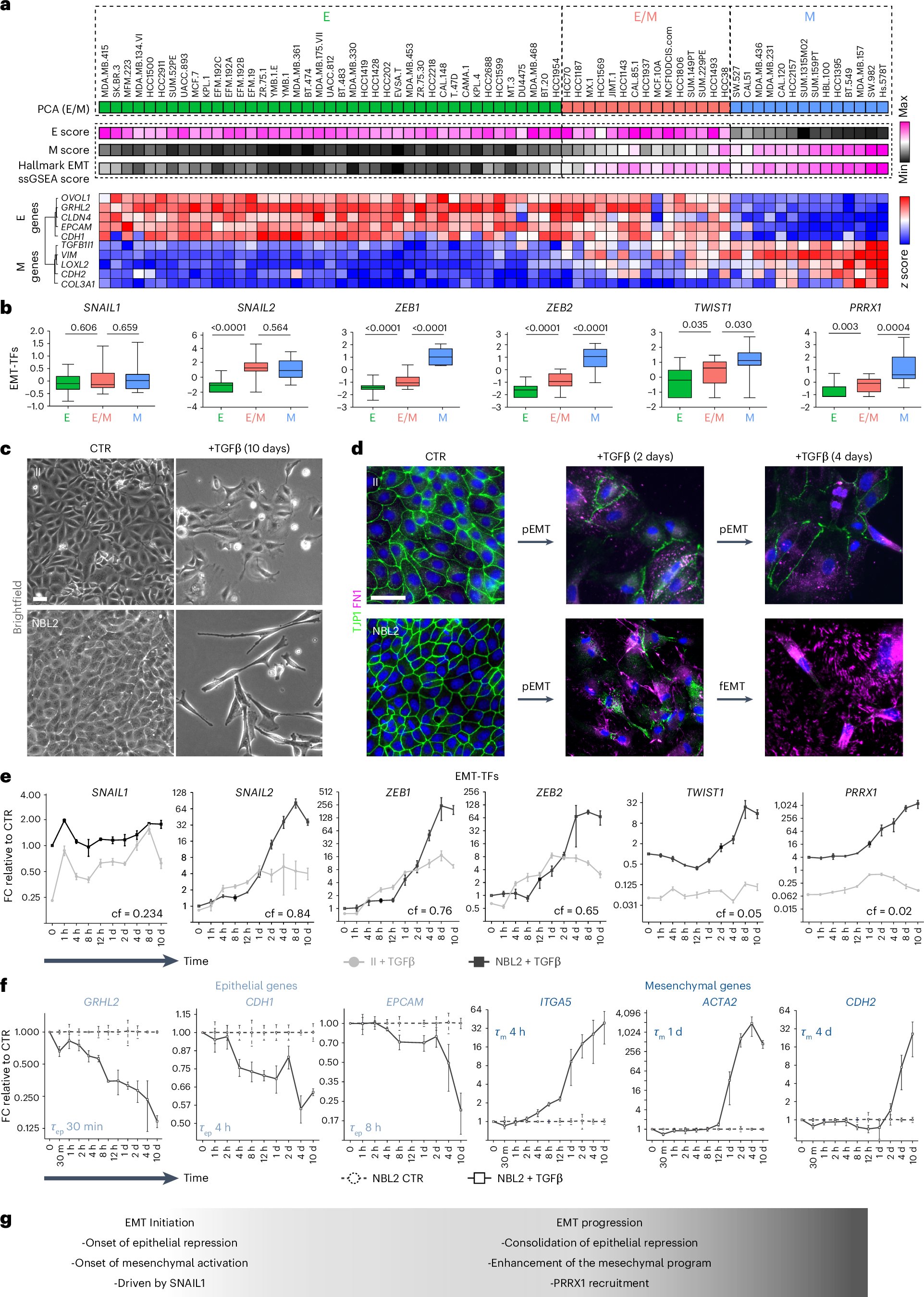
🌟Online now - Article @NietoAngela and colleagues study EMT programs in breast cancer and identify two interdependent trajectories coexisting within tumors, with EMT transcription factors such as PRRX1 at their nexus. 🔗nature.com/articles/s4301…


Nitin Narwade reposted

Un estudio del laboratorio de @NietoAngela en el @NeuroAlc revela que las células cancerosas compiten a favor y en contra del desarrollo del tumor. El trabajo publicado en ‘Nature Cancer’ permite abordar cánceres muy metastásicos, agresivos y resistentes. delegacion.comunitatvalenciana.csic.es/un-nuevo-estud…

CSICval's tweet image. Un estudio del laboratorio de @NietoAngela en el @NeuroAlc revela que las células cancerosas compiten a favor y en contra del desarrollo del tumor. El trabajo publicado en ‘Nature Cancer’ permite abordar cánceres muy metastásicos, agresivos y resistentes.

delegacion.comunitatvalenciana.csic.es/un-nuevo-estud…
CSICval's tweet image. Un estudio del laboratorio de @NietoAngela en el @NeuroAlc revela que las células cancerosas compiten a favor y en contra del desarrollo del tumor. El trabajo publicado en ‘Nature Cancer’ permite abordar cánceres muy metastásicos, agresivos y resistentes.

delegacion.comunitatvalenciana.csic.es/un-nuevo-estud…

Nitin Narwade reposted

Great team (more not in picture) for a great story now out @NatureCancer See how cancer cells evolve to drive dissemination and activate antitumour inflammation rdcu.be/dW95B @NeuroAlc @ASEICAnews @RACiencias @CienciaGob @materia_ciencia @CancerCSIC

NietoAngela's tweet image. Great team (more not in picture) for a great story now out @NatureCancer See how cancer cells evolve to drive dissemination and activate antitumour inflammation rdcu.be/dW95B

@NeuroAlc @ASEICAnews @RACiencias @CienciaGob @materia_ciencia @CancerCSIC

Nitin Narwade reposted

Great work by @KassYoussef_K and many others from the @NietoAngela lab. Proud to have been a part of it! Congratulations to all🎉🎉

Great team (more not in picture) for a great story now out @NatureCancer See how cancer cells evolve to drive dissemination and activate antitumour inflammation rdcu.be/dW95B @NeuroAlc @ASEICAnews @RACiencias @CienciaGob @materia_ciencia @CancerCSIC

NietoAngela's tweet image. Great team (more not in picture) for a great story now out @NatureCancer See how cancer cells evolve to drive dissemination and activate antitumour inflammation rdcu.be/dW95B

@NeuroAlc @ASEICAnews @RACiencias @CienciaGob @materia_ciencia @CancerCSIC


Nitin Narwade reposted

If you have a master’s degree and are passionate about cancer and neuroscience, this post might interest you! @ContraCancerEs @NeuroAlc @UniversidadMH @CSIC More info about the call 👇 contraelcancer.es/es/area-invest…

KassYoussef_K's tweet image. If you have a master’s degree and are passionate about cancer and neuroscience, this post might interest you! @ContraCancerEs @NeuroAlc  @UniversidadMH @CSIC 
More info about the call 👇
contraelcancer.es/es/area-invest…

Nitin Narwade reposted

Extremely pleased to have the opportunity to talk about all my experience with spatial transcriptomics in @NeuroAlc Setting up and leading the first ST project in our institute has been a real challenge. Let's start with the analysis @NitinNarwade14 !👨‍🔬

ruljc's tweet image. Extremely pleased to have the opportunity to talk about all my experience with spatial transcriptomics in @NeuroAlc Setting up and leading the first ST project in our institute has been a real challenge. Let's start with the analysis @NitinNarwade14  !👨‍🔬

Nitin Narwade reposted

Angela Nieto currently giving the Opening Lecture for the @idibell_cat #Oncobell symposium. Talking about EMT and epithelial plasticity

LValleResearch's tweet image. Angela Nieto currently giving the Opening Lecture for the @idibell_cat #Oncobell symposium. 
Talking about EMT and epithelial plasticity

What an amazing day! It was wonderful discussing science with one of the best bioinformatician @anaconesa and developer of #Blast2Go and #QualiMap among the many other Bioinformatics tools Thanks to @NietoAngela @NeuroAlc @UniversidadMH

NitinNarwade14's tweet image. What an amazing day!
It was wonderful discussing science with one of the best bioinformatician @anaconesa and developer of #Blast2Go and #QualiMap among the many other Bioinformatics tools

Thanks to @NietoAngela @NeuroAlc @UniversidadMH

Nitin Narwade reposted

#SciencePhoto_IN "Jardín de enredaderas" Autor: Adrián Cuevas @adricuevas_8 Lab: Dr. Angela Nieto @NietoAngela "Capilares cerebrales de ratón. Las células endoteliales (verde) y pericitos (rojo) son importantes para el suministro de energía al cerebro. Tomada con @zeiss_micro."

NeuroAlc's tweet image. #SciencePhoto_IN
"Jardín de enredaderas"
Autor: Adrián Cuevas @adricuevas_8
Lab: Dr. Angela Nieto @NietoAngela
"Capilares cerebrales de ratón. Las células endoteliales (verde) y pericitos (rojo) son importantes para el suministro de energía al cerebro. Tomada con @zeiss_micro."

Time to supervise cellpose2 segmentation for our new spatial data 👨‍🔬🚀 @NitinNarwade14

ruljc's tweet image. Time to supervise cellpose2 segmentation for our new spatial data 👨‍🔬🚀 @NitinNarwade14


Nitin Narwade reposted

It was a pure pleasure to discuss today @idibell_cat our latest work at Nieto's lab @NeuroAlc on how EMT shapes intra-tumour heterogeneity. Thanks @sacostav for the kind invitation. idibell.cat/agenda/epithel…


Nitin Narwade reposted

In addition, the students of the second year of the @NeuroAlc PhD Program gave poster presentations #jornadasIN2024

NeuroAlc's tweet image. In addition, the students of the second year of the @NeuroAlc  PhD Program gave poster presentations
#jornadasIN2024
NeuroAlc's tweet image. In addition, the students of the second year of the @NeuroAlc  PhD Program gave poster presentations
#jornadasIN2024
NeuroAlc's tweet image. In addition, the students of the second year of the @NeuroAlc  PhD Program gave poster presentations
#jornadasIN2024

All the very best 🤘🤘

Already in London for the 2024 Biennial Meeting of @MetastasisRS ! Tomorrow I will talk about EMT-driven tumour heterogeneity during the early career event (also in the poster session🧑‍🔬). Extremely open to talk with anyone about anything!

ruljc's tweet image. Already in London for the 2024 Biennial Meeting of @MetastasisRS ! Tomorrow I will talk about EMT-driven tumour heterogeneity during the early career event (also in the poster session🧑‍🔬). Extremely open to talk with anyone about anything!


United States Trends

Loading...

Something went wrong.


Something went wrong.