PagesJaunesTech's profile picture. Compte des équipes Tech de @PagesJaunes. On parle
#ArchitectureLogicielle #BigData #Developpement #Securite #Cloud #DevOps #DataScience #MachineLearning #BBL

PagesJaunesTech

@PagesJaunesTech

Compte des équipes Tech de @PagesJaunes. On parle #ArchitectureLogicielle #BigData #Developpement #Securite #Cloud #DevOps #DataScience #MachineLearning #BBL

PagesJaunesTech reposted

c'est parti pour le challenge #ecocode au format #hackathon chez Davidson Consulting à Paris challenge.ecocode.io @PagesJaunesTech

dedece35's tweet image. c'est parti pour le challenge #ecocode au format #hackathon chez Davidson Consulting à Paris challenge.ecocode.io @PagesJaunesTech

PagesJaunesTech reposted

challenge #ecocode ... après le #cleanasyoucode de ⁦@SonarQube⁩ ... le #greenasyoucode de Olivier Legoaer

dedece35's tweet image. challenge #ecocode ... après le #cleanasyoucode de ⁦@SonarQube⁩ ... le #greenasyoucode de Olivier Legoaer

PagesJaunesTech reposted

challenge #ecocode ... après une journée riche en rencontres et coaching tech ... dernière conf avec un PO de @SonarQube (@GeoffrayAdde )

dedece35's tweet image. challenge #ecocode ... après une journée riche en rencontres et coaching tech ... dernière conf avec un PO de @SonarQube (@GeoffrayAdde )

PagesJaunesTech reposted

@dedece35 présente le collectif Green Code Initiative dans le cadre du challenge EcoCode pour la création de plugin @SonarQube github.com/green-code-ini…

jylls35's tweet image. @dedece35 présente le collectif Green Code Initiative  dans le cadre du challenge EcoCode pour la création de plugin @SonarQube github.com/green-code-ini…
jylls35's tweet image. @dedece35 présente le collectif Green Code Initiative  dans le cadre du challenge EcoCode pour la création de plugin @SonarQube github.com/green-code-ini…

PagesJaunesTech reposted

EcoCode Challenge, conf sur la mesure et les outils, hello @HubbloOrg #Scaphandre

jylls35's tweet image. EcoCode Challenge, conf sur la mesure et les outils, hello @HubbloOrg #Scaphandre

PagesJaunesTech reposted

EcoCode challenge et conférence avec Mathilde Jay sur la mesure pour le numérique responsable @UGrenobleAlpes

jylls35's tweet image. EcoCode challenge et conférence avec Mathilde Jay sur la mesure pour le numérique responsable @UGrenobleAlpes

PagesJaunesTech reposted

#EcoCode après les 115 bonnes pratiques d'eco-conception Web, les 40 pour le mobile (Olivier Le Goaër) github.com/cnumr/best-pra…

jylls35's tweet image. #EcoCode après les 115 bonnes pratiques d'eco-conception Web, les 40 pour le mobile (Olivier Le Goaër) github.com/cnumr/best-pra…

PagesJaunesTech reposted

Challenge #ecoCode c'est parti

jylls35's tweet image. Challenge #ecoCode c'est parti
jylls35's tweet image. Challenge #ecoCode c'est parti

PagesJaunesTech reposted

API Platform vs Full Lifecycle API Management apievangelist.com/2023/01/06/api…

apievangelist's tweet image. API Platform vs Full Lifecycle API Management apievangelist.com/2023/01/06/api…

PagesJaunesTech reposted

Les Consommateurs Font-Ils Confiance Aux Avis En Ligne ? (Sondage Yelp) #rediff leptidigital.fr/webmarketing/c…


PagesJaunesTech reposted

Merci pour ce super podcast !!! Petite correction sur le plugin #Sonar opensource citée par Margerie (43") ... il s'agit du plugin "ecocode" (ecocode.io) et son github github.com/orgs/green-cod… avec une partie mobile ("ecoCode-mobile") et une partie serveur ("ecocode")

Pour commencer l'année au vert, nous parlons aujourd'hui de GreenIT, et en particulier de la conduite du changement, avec @rlemaire, Margerie Guilliot et @srevereault, les auteurs de "GreenIT : vers une transformation durable". ifttd.io/conduite-du-ch… #GreenIT

IfThisThenDev's tweet image. Pour commencer l'année au vert, nous parlons aujourd'hui de GreenIT, et en particulier de la conduite du changement, avec @rlemaire, Margerie Guilliot et @srevereault, les auteurs de  "GreenIT : vers une transformation durable".
ifttd.io/conduite-du-ch… #GreenIT


PagesJaunesTech reposted

PlantUML: Diagrams as Code - #Java Code Geeks - 2023 buff.ly/2EzgniI


PagesJaunesTech reposted

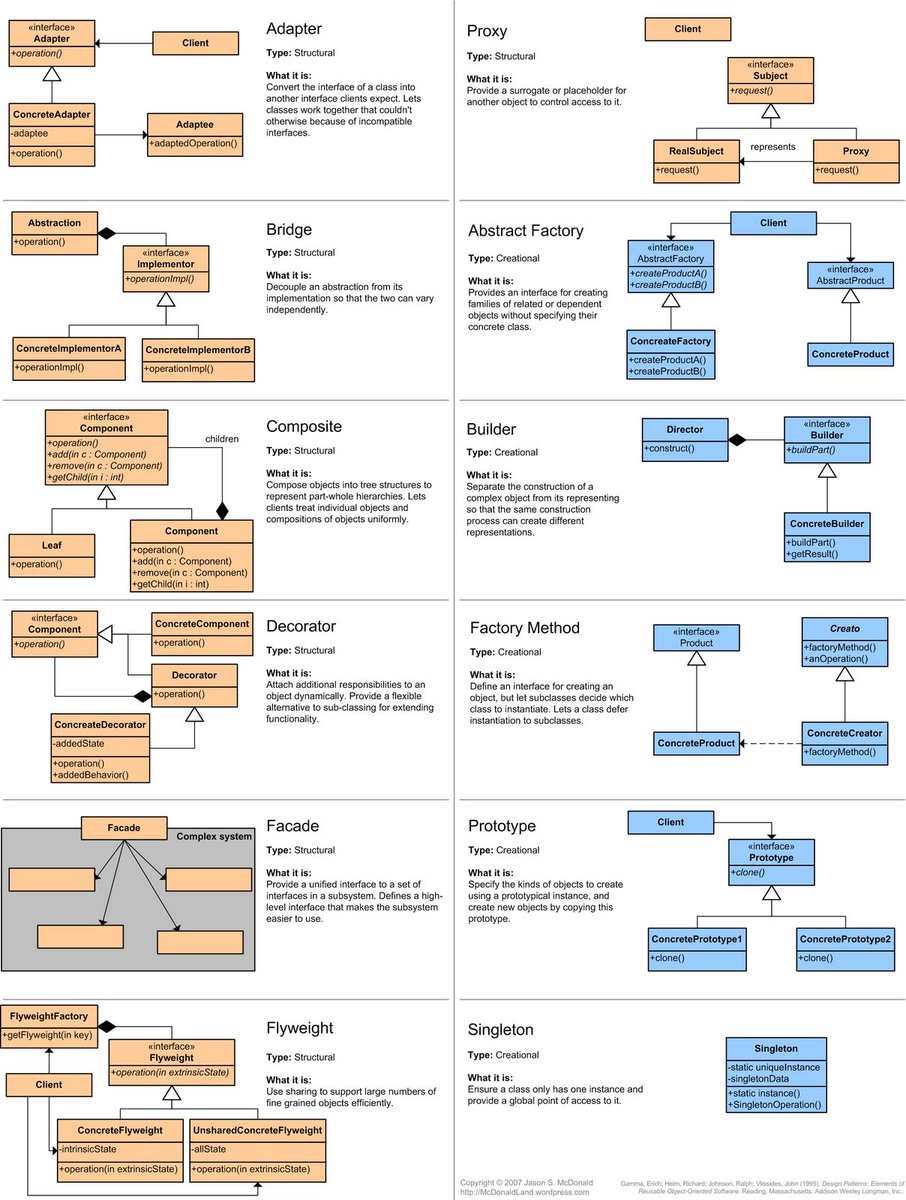
Design patterns you can learn in 2023 to become a better developer

javinpaul's tweet image. Design patterns you can learn in 2023 to become a better developer

PagesJaunesTech reposted
javinpaul's tweet image.

PagesJaunesTech reposted

2. Spring Framework

javarevisited's tweet image. 2. Spring Framework

PagesJaunesTech reposted

3. JUnit

javarevisited's tweet image. 3. JUnit

PagesJaunesTech reposted

Difference between Spring vs SpringBoot Framework in Java java67.com/2023/01/differ…


United States Trends

Loading...

Something went wrong.


Something went wrong.