
PowerPulseNet
@PowerPulseNet
Daily News for the Global Power Electronics Engineering Community, for over 20 years - Follow and Share now - Join 50,000+ subscribers: http://bit.ly/2uoYFpS
Was dir gefallen könnte
Single-Ended, 2-Channel GaN Class D Amplifier – Evaluation Board The EVAL_AUDAMP24 e-mode GaN HEMT-based evaluation board from @Infineon is a 2-channel, 225W/ch (4Ω at ±43V) or 250 W/ch (8Ω at ±63V) half-bridge class D audio power amplifier for high-end.. powerpulse.net/single-ended-2…

High-Performance Three-Terminal Multilayer Ceramic Capacitors for Automotive @murataps has started mass production of two new multilayer ceramic capacitors for automotive applications—the NFM15HC105D0G3, which is the world’s smallest 0402 inch size... powerpulse.net/high-performan…

Automotive Stepper Motor Driver with Integrated Current Sense The DRV8889-Q1 from @TXInstruments is a fully integrated stepper motor driver, supporting up to 1.5 A full scale current with an internal microstepping indexer, smart tune decay technology, ... powerpulse.net/automotive-ste…

Biosolar Cell Could Power Sensors for the Internet of Things @binghamtonu Watson School Assistant Professor Seokheun "Sean" Choi has built a new biosolar cell measuring just 3.5 by 2.4 centimeters that can generate electricity using two types of... powerpulse.net/biosolar-cell-…

3DIC Compiler Platform Delivers Power, Thermal, and Noise-Aware Optimization @Synopsys has introduced its 3DIC Compiler platform to transform the design and integration of complex 2.5 and 3D multi-die system in a package. It provides an unprecedented... powerpulse.net/3dic-compiler-…

AC-DC Power Supply with IP Interface for KNX Installations JUNG has extended the concept of system devices and has brought two essential areas together. The new ac-dc power supply (320mA) with IP interface enables more efficient operation on several... powerpulse.net/ac-dc-power-su…

Pulsed Power Instrument for VCSEL Testing and LIDAR Development @tektronix has announced the new 2601B-PULSE System SourceMeter® 10μs Pulser/SMU Instrument, integrating a high-speed current pulser with dc source and measurement functions in one... powerpulse.net/pulsed-power-i…

EMC Line Filters and EMC Filter Design Kit @WurthElectronic is available to help prevent EMI problems with non-compliant equipment with a choice of ready-to-use EMC line filters and a “Design Your Own EMC Filter” kit. Würth offers complete WE-CLFS EMC... powerpulse.net/emc-line-filte…

Miniaturized Snap-In Aluminum Electrolytics Rated for 5,000 Hours at 105°C @NichiconUS has developed a family of miniaturized snap-in aluminum electrolytic capacitors with a long lifespan for ac-dc power supplies, which have been advancing in terms of... powerpulse.net/miniaturized-s…

Common-Mode Filter and ESD Suppression in Automotive-Protection Devices STMicroelectronics' ECMF04-4HSM10Y and ECMF04-4HSWM10Y automotive-qualified common-mode filters for high-speed serial buses protect interface ICs by integrating transient... powerpulse.net/common-mode-fi… @ST_World

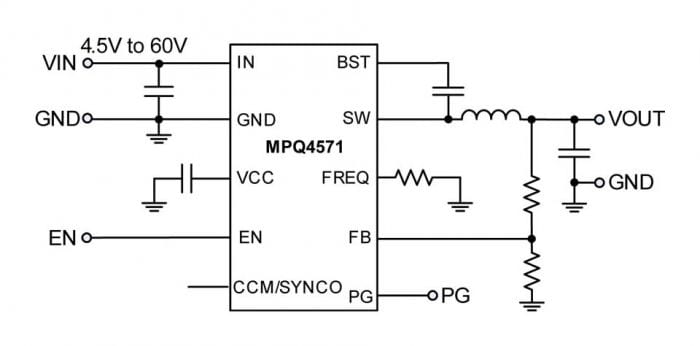
1A / 60V, Fully-Integrated, AEC-Q100 Synchronous Buck DC-DC Converter The MPQ4571 from @monolithicpower is a fully-integrated, fixed-frequency, synchronous buck dc-dc converter. It can achieve up to 1A of continuous output current with peak current... powerpulse.net/1a-60v-fully-i…

Using the Anomalous Nernst Effect for Thermal Energy Harvesting Researchers have found a way to convert heat energy into electricity with a nontoxic material. The material is mostly iron which is extremely cheap given its relative abundance. A generator.. powerpulse.net/using-the-anom…

1200V Modules Handle up to 50A for Industrial Motor Drive Applications @onsemiconductor has announced the NXH25C120L2C2, NXH35C120L2C2/2C2E, and NXH50C120L2C2E, which are 25A, 35A, and 50A versions of transfer-molded power integrated modules (TM-PIM)... powerpulse.net/1200v-modules-…

Micrometals Helps Engineers “Find and Design Faster” with Inductor Cores Micrometals has launched a new website that includes powerful parametric searching, product comparison and calculation software aimed at helping power component engineers... powerpulse.net/micrometals-he…

Automotive, 3.1W, Mono, Analog Input Class-AB Audio Amplifier The TPA6211T-Q1 from @TXInstruments is a 3.1W mono fully-differential amplifier designed to drive a speaker with at least 3Ω impedance while consuming only 20mm2 total printed-circuit board... powerpulse.net/automotive-3-1…

6W 1 x 1 Inch 4:1 Input Isolated DC-DC Converters Mean Well has released the 6W single output SKMW06 and dual output DKMW06 series dc-dc converters in a 1″ x 1″ package with industry-standard pinouts. These dc-dc converters are designed for use in... powerpulse.net/6w-1-x-1-inch-…

Flex Power Extends 2W DC-DC Converter Solutions for Industrial Use Flex Power Modules has added to its range of miniature isolated dc-dc converters intended for industrial applications with the introduction of the PUB-2M series. Delivering an output... powerpulse.net/flex-power-ext…

Low RDS(on) 30V and 60V N-Channel MOSFETs for General Purpose Switching @TorexEurope has launched six new products of XP23 series (30V withstand voltage) and XP26 series (60V withstand voltage) for MOSEFET. The products which released this time are... powerpulse.net/low-rdson-30v-…

250W Digital LLC DC-DC Converter with GaN Power FETs – Reference Design The fully digital design of the KV46 digital LLC dc-dc converter reference design is based on @NXP‘s HVP-LLC development board. The HVP-LLC dev board is an integral part of NXP... powerpulse.net/250w-digital-l…

The Role of Microgrids for Power Surety during National Emergencies – Webinar Despite the severe consequences of the COVID-19 outbreak, it may push us towards a more diverse and decentralized way of generating, storing, and distributing... powerpulse.net/the-role-of-mi… @EMergeAlliance

United States Trends
- 1. Flacco 27.1K posts
- 2. Bengals 46.8K posts
- 3. Bengals 46.8K posts
- 4. Ramsey 11.2K posts
- 5. Rodgers 26.2K posts
- 6. Chase 87.6K posts
- 7. Tomlin 6,823 posts
- 8. Ace Frehley 71.9K posts
- 9. DJ Turner 1,897 posts
- 10. Max Scherzer 5,684 posts
- 11. #TNFonPrime 3,102 posts
- 12. Cuomo 58.2K posts
- 13. #HereWeGo 7,491 posts
- 14. #911onABC 15.1K posts
- 15. #WhoDey 3,134 posts
- 16. #PITvsCIN 3,441 posts
- 17. Bolton 184K posts
- 18. Sliwa 26.4K posts
- 19. Darnell Washington 1,112 posts
- 20. Metcalf 4,957 posts
Was dir gefallen könnte
-
EEPower
@EEPwr -
Power Electronics News
@PwrElectronics -
EE World Online
@EEWorldOnline -
eeNews Europe
@eeNewsEurope -
Wurth Elektronik
@WurthElectronic -
New Electronics
@New_Electronics -
IEEE PELS
@IEEEPELS -
Open Power Electronics
@opelexnet -
APEC Conference
@APEC_Conf -
Power Integrations
@PwrInt -
Power Systems Design
@PSD_Global -
SIGLENT TECHNOLOGIES
@Siglent_Tech -
Electronics Media
@electronics_med -
Arif Bağbaşlıoğlu
@abagbaslioglu -
noreen lynch
@noreenlynch
Something went wrong.
Something went wrong.