Prosthesis_MDPI's profile picture. Prosthesis (ISSN 2673-1592) is an international peer-reviewed open access journal on rehabilitation medicine published bimonthly by @MDPIOpenAccess

Prosthesis

@Prosthesis_MDPI

Prosthesis (ISSN 2673-1592) is an international peer-reviewed open access journal on rehabilitation medicine published bimonthly by @MDPIOpenAccess

Pinned

Calling all prosthesis researchers! MDPI’s Prosthesis journal shares a key announcement—don’t miss updates on submissions, themes, or community opportunities. Act fast! #ProsthesisJournal #MedicalInnovation #ResearchUpdates

Prosthesis_MDPI's tweet image. Calling all prosthesis researchers! MDPI’s Prosthesis journal shares a key announcement—don’t miss updates on submissions, themes, or community opportunities. Act fast!

#ProsthesisJournal #MedicalInnovation #ResearchUpdates

Compare vertical measurements of panoramic radiographs & CBCT—robust data elevates prosthetic precision! 📊 This impactful study bridges imaging gaps for clinical excellence. doi.org/10.3390/prosth… #DentalImaging #Prosthodontics #CBCTResearch

Prosthesis_MDPI's tweet image. Compare vertical measurements of panoramic radiographs & CBCT—robust data elevates prosthetic precision! 📊 This impactful study bridges imaging gaps for clinical excellence. 

doi.org/10.3390/prosth… 

#DentalImaging #Prosthodontics #CBCTResearch
Prosthesis_MDPI's tweet image. Compare vertical measurements of panoramic radiographs & CBCT—robust data elevates prosthetic precision! 📊 This impactful study bridges imaging gaps for clinical excellence. 

doi.org/10.3390/prosth… 

#DentalImaging #Prosthodontics #CBCTResearch
Prosthesis_MDPI's tweet image. Compare vertical measurements of panoramic radiographs & CBCT—robust data elevates prosthetic precision! 📊 This impactful study bridges imaging gaps for clinical excellence. 

doi.org/10.3390/prosth… 

#DentalImaging #Prosthodontics #CBCTResearch
Prosthesis_MDPI's tweet image. Compare vertical measurements of panoramic radiographs & CBCT—robust data elevates prosthetic precision! 📊 This impactful study bridges imaging gaps for clinical excellence. 

doi.org/10.3390/prosth… 

#DentalImaging #Prosthodontics #CBCTResearch

Prosthesis reposted

📧❓Got questions about our 3D abiotic glucose fuel cell study for implantable devices? Hit us up at [email protected]—we’re here to chat details! 🙏 Thanks for your interest in advancing medical tech!


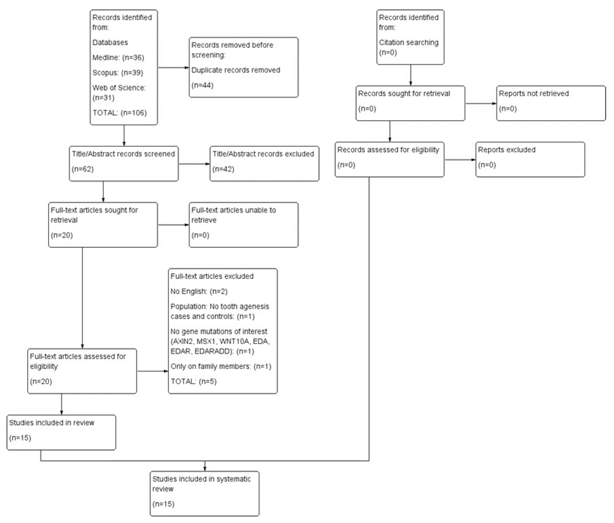
📚🦷 This systematic review explores links between non-syndromic tooth agenesis & mutations in MSX1, AXIN2, WNT10A, EDA, EDAR, EDARADD genes—key insights for dental genetics! 🧬 doi.org/10.3390/prosth… #ToothAgenesis #GeneticMutations #DentalResearch

Prosthesis_MDPI's tweet image. 📚🦷 This systematic review explores links between non-syndromic tooth agenesis & mutations in MSX1, AXIN2, WNT10A, EDA, EDAR, EDARADD genes—key insights for dental genetics! 🧬

doi.org/10.3390/prosth…

#ToothAgenesis #GeneticMutations #DentalResearch

🦷 Dive into digital prosthodontics advances—CAD-CAM tech, innovative materials & precise workflows! 🚀 Submit to Prosthesis’ Special Issue: mdpi.com/journal/prosth… #DigitalProsthodontics #CADCAM #DentalMaterials

Prosthesis_MDPI's tweet image. 🦷 Dive into digital prosthodontics advances—CAD-CAM tech, innovative materials & precise workflows! 🚀

 Submit to Prosthesis’ Special Issue: mdpi.com/journal/prosth… 

#DigitalProsthodontics #CADCAM #DentalMaterials

🎉 Thrilled to welcome Dr. Andrea Fabianelli (Univ. of Brescia, Italy) as Invited Speaker for Session 1: Dental Restorative Materials! 📅 10–12 Dec 2025 | Free Registration: sciforum.net/event/IOCPr2025 #DentalProsthesis #Prosthodontics #DentalResearch

Prosthesis_MDPI's tweet image. 🎉 Thrilled to welcome Dr. Andrea Fabianelli (Univ. of Brescia, Italy) as Invited Speaker for Session 1: Dental Restorative Materials! 
📅 10–12 Dec 2025 | 
Free Registration: sciforum.net/event/IOCPr2025 

#DentalProsthesis #Prosthodontics #DentalResearch

Prosthesis reposted

Please feel free to contact us📩 ([email protected]) if you have any concerns❓ about the result or figures!🩷


Welcome to register and join us for the online meeting sciforum.net/event/IDPD2025 📅: 3 December 2025 ⏰: 9:00 am CET | 4:00 pm CST Asia 🔗Registration: us02web.zoom.us/webinar/regist…

Prosthesis_MDPI's tweet image. Welcome to register and join us for the online meeting
sciforum.net/event/IDPD2025

📅: 3 December 2025
⏰: 9:00 am CET | 4:00 pm CST Asia
🔗Registration: us02web.zoom.us/webinar/regist…

A 6-year follow-up case report: Successfully rehabilitated wide buccal recession by combining adhesive prosthetics & transmucosal convergent neck implant for a fractured lower canine 🦷✨ doi.org/10.3390/prosth… #DentalImplant #PeriodontalRehabilitation #Prosthodontics

Prosthesis_MDPI's tweet image. A 6-year follow-up case report: Successfully rehabilitated wide buccal recession by combining adhesive prosthetics & transmucosal convergent neck implant for a fractured lower canine 🦷✨ 

doi.org/10.3390/prosth… 

#DentalImplant #PeriodontalRehabilitation #Prosthodontics

📊 Novel insights on static plantar pressure changes pre-/post-total knee arthroplasty in knee OA—key clinical/rehab implications. Access the study: doi.org/10.3390/prosth… #TotalKneeArthroplasty #PlantarPressure #KneeOA

Prosthesis_MDPI's tweet image. 📊 Novel insights on static plantar pressure changes pre-/post-total knee arthroplasty in knee OA—key clinical/rehab implications.

Access the study: doi.org/10.3390/prosth… 

#TotalKneeArthroplasty #PlantarPressure #KneeOA
Prosthesis_MDPI's tweet image. 📊 Novel insights on static plantar pressure changes pre-/post-total knee arthroplasty in knee OA—key clinical/rehab implications.

Access the study: doi.org/10.3390/prosth… 

#TotalKneeArthroplasty #PlantarPressure #KneeOA

🎉 Welcome Prof. Dr. Roberto Lo Giudice (Messina University, Italy) – Session 2 Invited Speaker (Digital Tech & AI in Prosthodontics)! 📅 10–12 Dec 2025 | Free Reg: sciforum.net/event/IOCPr202… #registration #DentalProsthesis #DigitalDentistry

Prosthesis_MDPI's tweet image. 🎉 Welcome Prof. Dr. Roberto Lo Giudice (Messina University, Italy) – Session 2 Invited Speaker (Digital Tech & AI in Prosthodontics)! 

📅 10–12 Dec 2025 | Free Reg: sciforum.net/event/IOCPr202…

#registration #DentalProsthesis #DigitalDentistry

🦷💻📊 A comparative clinical evaluation of digital vs conventional dental impressions in implant-supported restorations—better accuracy, fewer misfits, higher patient satisfaction! doi.org/10.3390/prosth… #DigitalDentalImpressions #ImplantRestorations #ClinicalDentistry

Prosthesis_MDPI's tweet image. 🦷💻📊 A comparative clinical evaluation of digital vs conventional dental impressions in implant-supported restorations—better accuracy, fewer misfits, higher patient satisfaction! 

doi.org/10.3390/prosth… 

#DigitalDentalImpressions #ImplantRestorations #ClinicalDentistry
Prosthesis_MDPI's tweet image. 🦷💻📊 A comparative clinical evaluation of digital vs conventional dental impressions in implant-supported restorations—better accuracy, fewer misfits, higher patient satisfaction! 

doi.org/10.3390/prosth… 

#DigitalDentalImpressions #ImplantRestorations #ClinicalDentistry

⚡️🦴🦷❤️ Plasma surface modification of biomedical implants—focused on orthopedic, dental & cardiovascular applications. Rigorous insights for advanced medical device development! doi.org/10.3390/prosth… #PlasmaSurfaceModification #BiomedicalImplants #MedicalDeviceInnovation

Prosthesis_MDPI's tweet image. ⚡️🦴🦷❤️ Plasma surface modification of biomedical implants—focused on orthopedic, dental & cardiovascular applications. Rigorous insights for advanced medical device development! 

doi.org/10.3390/prosth… 

#PlasmaSurfaceModification #BiomedicalImplants #MedicalDeviceInnovation
Prosthesis_MDPI's tweet image. ⚡️🦴🦷❤️ Plasma surface modification of biomedical implants—focused on orthopedic, dental & cardiovascular applications. Rigorous insights for advanced medical device development! 

doi.org/10.3390/prosth… 

#PlasmaSurfaceModification #BiomedicalImplants #MedicalDeviceInnovation
Prosthesis_MDPI's tweet image. ⚡️🦴🦷❤️ Plasma surface modification of biomedical implants—focused on orthopedic, dental & cardiovascular applications. Rigorous insights for advanced medical device development! 

doi.org/10.3390/prosth… 

#PlasmaSurfaceModification #BiomedicalImplants #MedicalDeviceInnovation
Prosthesis_MDPI's tweet image. ⚡️🦴🦷❤️ Plasma surface modification of biomedical implants—focused on orthopedic, dental & cardiovascular applications. Rigorous insights for advanced medical device development! 

doi.org/10.3390/prosth… 

#PlasmaSurfaceModification #BiomedicalImplants #MedicalDeviceInnovation

🦷👴👵 Exploring the link between removable dental prostheses & handgrip strength in Chile’s elderly—across public/private health systems. Rigorous insights for geriatric dental care! doi.org/10.3390/prosth… #RemovableDentalProstheses #ElderlyHealth #HandgripStrength

Prosthesis_MDPI's tweet image. 🦷👴👵 Exploring the link between removable dental prostheses & handgrip strength in Chile’s elderly—across public/private health systems. Rigorous insights for geriatric dental care! 

doi.org/10.3390/prosth… 

#RemovableDentalProstheses #ElderlyHealth #HandgripStrength

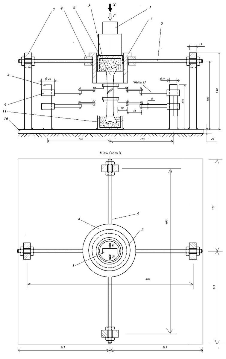
🦴🔍📊 A concise review + novel approaches for experimental analysis of fractured human bones—delivering rigorous insights for orthopedic & trauma research. doi.org/10.3390/prosth… #FracturedBoneAnalysis #OrthopedicResearch #TraumaBiomechanics

Prosthesis_MDPI's tweet image. 🦴🔍📊 A concise review + novel approaches for experimental analysis of fractured human bones—delivering rigorous insights for orthopedic & trauma research. 

doi.org/10.3390/prosth… 

#FracturedBoneAnalysis #OrthopedicResearch #TraumaBiomechanics
Prosthesis_MDPI's tweet image. 🦴🔍📊 A concise review + novel approaches for experimental analysis of fractured human bones—delivering rigorous insights for orthopedic & trauma research. 

doi.org/10.3390/prosth… 

#FracturedBoneAnalysis #OrthopedicResearch #TraumaBiomechanics
Prosthesis_MDPI's tweet image. 🦴🔍📊 A concise review + novel approaches for experimental analysis of fractured human bones—delivering rigorous insights for orthopedic & trauma research. 

doi.org/10.3390/prosth… 

#FracturedBoneAnalysis #OrthopedicResearch #TraumaBiomechanics

🔬🦷 A comprehensive overview of fiber-reinforced composites in fixed prosthodontics—historical development, types, techniques & longevity. Essential insights for dental professionals! doi.org/10.3390/prosth… #FiberReinforcedComposites #FixedProsthodontics #DentalMaterials

Prosthesis_MDPI's tweet image. 🔬🦷 A comprehensive overview of fiber-reinforced composites in fixed prosthodontics—historical development, types, techniques & longevity. Essential insights for dental professionals! 

doi.org/10.3390/prosth… 

#FiberReinforcedComposites #FixedProsthodontics #DentalMaterials

🦴🔬 Special Issue Alert! Explore cutting-edge PJI solutions—diagnostic innovations, surgical strategies, antimicrobial advances. Bridging orthopedics & infectious diseases! 🔗mdpi.com/journal/prosth… #OrthopedicInnovation #InfectionCare

Prosthesis_MDPI's tweet image. 🦴🔬 Special Issue Alert! Explore cutting-edge PJI solutions—diagnostic innovations, surgical strategies, antimicrobial advances. Bridging orthopedics & infectious diseases! 

🔗mdpi.com/journal/prosth…

#OrthopedicInnovation #InfectionCare

Loading...

Something went wrong.


Something went wrong.