RBResearchTeam's profile picture. Research Interests: Molecular Genomics, Cancer Biology, Biomaterials, Nanotechnology and Nanomedicine

RabiatulBasriaResearchTeam

@RBResearchTeam

Research Interests: Molecular Genomics, Cancer Biology, Biomaterials, Nanotechnology and Nanomedicine

When paired with Programmed cell death protein 1 (PD-1) checkpoint inhibition, SSNs@Ce6-mediated photodynamic therapy (PDT) totally eliminated 4T1 tumors. Source: doi.org/10.2147/IJN.S3… SHARED BY: Alif Haikal Elias

RBResearchTeam's tweet image. When paired with Programmed cell death protein 1 (PD-1) checkpoint inhibition, SSNs@Ce6-mediated photodynamic therapy (PDT) totally eliminated 4T1 tumors. 
Source: doi.org/10.2147/IJN.S3…
SHARED BY: Alif Haikal Elias

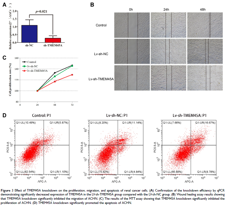
Transmembrane protein 45A (TMEM45A) was shown to be considerably overexpressed in patients with ccRCC and resulting in poor mortality, and linked to a variety of clinicopathological criteria such as histological grade. Source: doi.org/10.2147/JIR.S3… SHARED BY: Alif Haikal Elias

RBResearchTeam's tweet image. Transmembrane protein 45A (TMEM45A) was shown to be considerably overexpressed in patients with ccRCC and resulting in poor mortality, and linked to a variety of clinicopathological criteria such as histological grade.
Source: doi.org/10.2147/JIR.S3…
SHARED BY: Alif Haikal Elias

The effect of graphene nano-platelets (GNPs) was investigated using a typical Berkovich indenter at three different normal loads with the addition of 0.05 wt% GNP, both elastic modulus and hardness increased by 83%. Source: dx.doi.org/10.1016/j.poly… shared by: Haikal.

RBResearchTeam's tweet image. The effect of graphene nano-platelets (GNPs) was investigated using a typical Berkovich indenter at three different normal loads with the addition of 0.05 wt% GNP, both elastic modulus and hardness increased by 83%.
Source: dx.doi.org/10.1016/j.poly…
shared by: Haikal.

Nano-copper-bearing stainless steel (317L-Cu SS) increase Cu2+ content which promotes osteogenesis in the callus and quickens the callus growth process and formation of bone to yield better fracture healing. (Wang et al., 2017) Source: doi.org/10.2147/IJN.S1… Shared by: Khairun

RBResearchTeam's tweet image. Nano-copper-bearing stainless steel (317L-Cu SS) increase Cu2+ content which promotes osteogenesis in the callus and quickens the callus growth process and formation of bone to yield better fracture healing. (Wang et al., 2017)
Source: doi.org/10.2147/IJN.S1…
Shared by: Khairun

The self-illuminating nanoparticle is a luminescent polymer for inflammation imaging and cancer therapy. CLP nanoparticles are not toxic as mice behaved normally after nanoparticles injection at 130 mg/kg of Ce6. (Xu et al) Source: DOI: 10.1126/sciadv.aat2953 Shared by: Khairun

RBResearchTeam's tweet image. The self-illuminating nanoparticle is a luminescent polymer for inflammation imaging and cancer therapy. CLP nanoparticles are not toxic as mice behaved normally after nanoparticles injection at 130 mg/kg of Ce6. (Xu et al)
Source: DOI: 10.1126/sciadv.aat2953
Shared by: Khairun

Tumor promoter role of miR-1306 in LUSC and the regulatory effect of miR-1306 on RBM3 were speculated to be the potential mechanism for prognostic value of miR-1306 in the development of LUSC. (Li et al., 2021) Source: DOI: 10.2147/CMAR.S339292 SHARED BY: Alif Haikal Elias

RBResearchTeam's tweet image. Tumor promoter role of miR-1306 in LUSC and the regulatory effect of miR-1306 on RBM3 were speculated to be the potential mechanism for prognostic value of miR-1306 in the development of LUSC. (Li et al., 2021)

Source: DOI: 10.2147/CMAR.S339292
SHARED BY: Alif Haikal Elias

Synergistic therapy able to destroyed the majority of bacteria such as Streptococcus mutans and prevented the remaining bacteria from developing biofilms. (Jiang et al., 2021) Source: doi.org/10.2147/IJN.S3… SHARED BY: Alif Haikal Elias

RBResearchTeam's tweet image. Synergistic therapy able to destroyed the majority of bacteria such as Streptococcus mutans and prevented the remaining bacteria from developing biofilms. (Jiang et al., 2021)

Source: doi.org/10.2147/IJN.S3…
SHARED BY: Alif Haikal Elias

The Ti−5Zr−3Sn−5Mo−25Nb (TLM) alloy group showed a considerable increase in the proportion of bone-implant interface contact, the bone inside the thread, and hardness of the integrated bone after delayed loading (Hu et al., 2019). Source: 10.1021/acsomega.9b02580 BY: Haikal

RBResearchTeam's tweet image. The Ti−5Zr−3Sn−5Mo−25Nb (TLM) alloy group showed a considerable increase in the proportion of bone-implant interface contact, the bone inside the thread, and hardness of the integrated bone after delayed loading (Hu et al., 2019).

Source: 10.1021/acsomega.9b02580
BY: Haikal

Curcumin-loaded PHBV nanofibers with high curcumin concentration, 25 µmol/L, increased the cell attachment and proliferation thus being suitable for a wound-dressing material. (Mutlu et al., 2018) Source: doi.org/10.1016/j.jdds… Shared by: Khairun

RBResearchTeam's tweet image. Curcumin-loaded PHBV nanofibers with high curcumin concentration, 25 µmol/L, increased the cell attachment and proliferation thus being suitable for a wound-dressing material. (Mutlu et al., 2018)
Source: doi.org/10.1016/j.jdds…
Shared by: Khairun

Cordycepin-loaded PLGA nanoparticles (CPNPs) are an encapsulated drug for cancer treatment that exhibited a high level of cellular uptake and cytotoxicity 3 times lower than the free drug in MCF-7 cells. (Marslin et al., 2020) Source: doi.org/10.2147/NSA.S2… Shared by: Khairun

RBResearchTeam's tweet image. Cordycepin-loaded PLGA nanoparticles (CPNPs) are an encapsulated drug for cancer treatment that exhibited a high level of cellular uptake and cytotoxicity 3 times lower than the free drug in MCF-7 cells. (Marslin et al., 2020)
Source: doi.org/10.2147/NSA.S2…
Shared by: Khairun

At high concentrations of 50 μM, Nobiletin-loaded micelles (NOB-PEG-PCL) showed improved biocompatibility relative to nobiletin by 55% and did not yield cytotoxicity in bone marrow-derived macrophages (BMM). (Wang et al., 2019) Source: doi.org/10.2147/IJN.S2… Shared by: Khairun

RBResearchTeam's tweet image. At high concentrations of 50 μM, Nobiletin-loaded micelles (NOB-PEG-PCL) showed improved biocompatibility relative to nobiletin by 55% and did not yield cytotoxicity in bone marrow-derived macrophages (BMM). (Wang et al., 2019)
Source: doi.org/10.2147/IJN.S2…
Shared by: Khairun

Curcumin–silk fibroin nanoparticles can be used as a promising colon cancer therapy due to the improved inhibition effect on colon cancer cells, HCT116 by 94 % compared to 5-Fu. (Xie et al., 2017) Source: doi.org/10.2147/IJN.S1… Shared by: Khairun

RBResearchTeam's tweet image. Curcumin–silk fibroin nanoparticles can be used as a promising colon cancer therapy due to the improved inhibition effect on colon cancer cells, HCT116 by 94 % compared to 5-Fu. (Xie et al., 2017)
Source: doi.org/10.2147/IJN.S1…
Shared by: Khairun

The comparatively low adhesive strength between the coating & the substrate affects the in vivo stability of HA-coated prostheses. The shear strength of HA-coated prostheses is much lower than that of Ti-coated implants. Source: DOI 10.1007/s12010-008-8391-0 SHARED BY: Haikal

RBResearchTeam's tweet image. The comparatively low adhesive strength between the coating & the substrate affects the in vivo stability of HA-coated prostheses. The shear strength of HA-coated prostheses is much lower than that of Ti-coated implants. 
Source: DOI 10.1007/s12010-008-8391-0
SHARED BY: Haikal

The findings indicated that the researcher effectively offered an affordable, quick, and reproducible approach for obtaining high-quality and intact RNA from rat pancreas using TRIzol® Reagent and liquid nitrogen. Source: DOI 10.1007/s12010-008-8391-0 SHARED BY: Alif Haikal

RBResearchTeam's tweet image. The findings indicated that the researcher effectively offered an affordable, quick, and reproducible approach for obtaining high-quality and intact RNA from rat pancreas using TRIzol® Reagent and liquid nitrogen.

Source: DOI 10.1007/s12010-008-8391-0
SHARED BY: Alif Haikal

PVA–clay nanocomposite hydrogels are new wound dressings that retain a moist environment on the wound and dressing interface to increase healing. The hydrogels acted as barriers against microbe penetration to prevent infection. Source: doi.org/10.1016/j.eurp… Shared by: Khairun

RBResearchTeam's tweet image. PVA–clay nanocomposite hydrogels are new wound dressings that retain a moist environment on the wound and dressing interface to increase healing. The hydrogels acted as barriers against microbe penetration to prevent infection. 
Source: doi.org/10.1016/j.eurp…
Shared by: Khairun

Ecust004 is a potential drug optimized from structure-activity relationship studies of the sulfamate derivatives of Erianin and CA4, which has strong antiproliferative activity on breast cancer cells at low nanomolar, 20 nM. Source: doi.org/10.2147/DDDT.S… Shared by: Khairun

RBResearchTeam's tweet image. Ecust004 is a potential drug optimized from structure-activity relationship studies of the sulfamate derivatives of Erianin and CA4, which has strong antiproliferative activity on breast cancer cells at low nanomolar, 20 nM.
Source: doi.org/10.2147/DDDT.S…
Shared by: Khairun

Nano bismuth oxide is used in prepared shield for dose reduction during medical imaging. X-ray tube proved that this shield dose reduction, depending on the energy, 60 kVp and shield thickness, 1.5 mm. Source:10.22038/nmj.2018.05.00006 Shared by: Khairun

RBResearchTeam's tweet image. Nano bismuth oxide is used in prepared shield for dose reduction during medical imaging. X-ray tube proved that this shield dose reduction, depending on the energy, 60 kVp and shield thickness, 1.5 mm.
Source:10.22038/nmj.2018.05.00006
Shared by: Khairun

The data of this study clearly show that annealing alters the interfaces by increasing the interfacial shear strength and fracture toughness of TiO2 nanotube films indicating that annealing has a modifying influence. Source: 10.1016/S1003-6326(11)61224-7 SHARED BY: Alif Haikal

RBResearchTeam's tweet image. The data of this study clearly show that annealing alters the interfaces by increasing the interfacial shear strength and fracture toughness of TiO2 nanotube films indicating that annealing has a modifying influence.
Source: 10.1016/S1003-6326(11)61224-7
SHARED BY: Alif Haikal

The adhesion measurement determined by laser spallation technique provided an intrinsic adhesion strength of 51.4MPa for the TiO2 nanotubes on the Ti64 substrate. Source: doi.org/10.2298/PAC170… SHARED BY: Alif Haikal Elias

RBResearchTeam's tweet image. The adhesion measurement determined by laser spallation technique provided an intrinsic adhesion strength of 51.4MPa for the TiO2 nanotubes on the Ti64 substrate.
Source: doi.org/10.2298/PAC170…
SHARED BY: Alif Haikal Elias

Multilayered Titanium Carbide MXene film is biocompatible for bone tissue and GBR therapy. A rat model shows that MXene films promote osteogenesis and bone regeneration by 8 weeks and have no inflammatory and toxic effects on rat. Source:doi.org/10.2147/IJN.S2… Shared by: Khairun

RBResearchTeam's tweet image. Multilayered Titanium Carbide MXene film is biocompatible for bone tissue and GBR therapy. A rat model shows that MXene films promote osteogenesis and bone regeneration by 8 weeks and have no inflammatory and toxic effects on rat. Source:doi.org/10.2147/IJN.S2…
Shared by: Khairun

United States Trendler

Loading...

Something went wrong.


Something went wrong.