RMCarrLab's profile picture. GI Medical Oncologist | Cancer Biologist
"Nothing in biology makes sense except in the light of evolution"
@MayoClinic @MayoCancerCare

Ryan M. Carr

@RMCarrLab

GI Medical Oncologist | Cancer Biologist "Nothing in biology makes sense except in the light of evolution" @MayoClinic @MayoCancerCare

Productive #AACRpan25. Strong showing from @MayoCancerCare and our lab across computational pathology, epigenetics, and mouse models, aimed at practical gains in PDAC care. Back to work. #PancreaticCancer #PDAC #CancerResearch #TranslationalResearch

RMCarrLab's tweet image. Productive #AACRpan25. Strong showing from @MayoCancerCare and our lab across computational pathology, epigenetics, and mouse models, aimed at practical gains in PDAC care. Back to work. #PancreaticCancer #PDAC #CancerResearch #TranslationalResearch
RMCarrLab's tweet image. Productive #AACRpan25. Strong showing from @MayoCancerCare and our lab across computational pathology, epigenetics, and mouse models, aimed at practical gains in PDAC care. Back to work. #PancreaticCancer #PDAC #CancerResearch #TranslationalResearch
RMCarrLab's tweet image. Productive #AACRpan25. Strong showing from @MayoCancerCare and our lab across computational pathology, epigenetics, and mouse models, aimed at practical gains in PDAC care. Back to work. #PancreaticCancer #PDAC #CancerResearch #TranslationalResearch

Ryan M. Carr 님이 재게시함

Woah! Can’t even remember how long back this was! Lot of the #mayocrew still here! @UDuraniMD @hampel_p #moritzbinder @JithmaA @RMCarrLab has defected to the solid tumour world and I am sure @E_D_Bezerra isn’t complaining about the weather anymore! #ASH24

ZanwarSaurabh's tweet image. Woah! Can’t even remember how long back this was! Lot of the #mayocrew still here!
@UDuraniMD @hampel_p #moritzbinder
@JithmaA 

@RMCarrLab has defected to the solid tumour world and I am sure @E_D_Bezerra isn’t complaining about the weather anymore! 

#ASH24

Ryan M. Carr 님이 재게시함

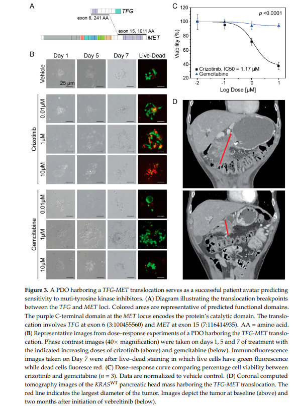
🚀In our latest 📜we explored the molecular characteristics of #KRAS wt #PDAC and found actionable genetic variants. ➡️TFG-MET rearrangement showed response to a c-MET inhibitor. Precision medicine #futureisnow! 🔬 @RMCarrLab @AMansfieldMD @GIcancerDoc bit.ly/4bgHBHM

ADesaiMD's tweet image. 🚀In our latest 📜we explored the molecular characteristics of #KRAS wt #PDAC and found actionable genetic variants. 
➡️TFG-MET rearrangement showed response to a c-MET inhibitor. 
Precision medicine #futureisnow! 🔬 @RMCarrLab @AMansfieldMD @GIcancerDoc bit.ly/4bgHBHM
ADesaiMD's tweet image. 🚀In our latest 📜we explored the molecular characteristics of #KRAS wt #PDAC and found actionable genetic variants. 
➡️TFG-MET rearrangement showed response to a c-MET inhibitor. 
Precision medicine #futureisnow! 🔬 @RMCarrLab @AMansfieldMD @GIcancerDoc bit.ly/4bgHBHM
ADesaiMD's tweet image. 🚀In our latest 📜we explored the molecular characteristics of #KRAS wt #PDAC and found actionable genetic variants. 
➡️TFG-MET rearrangement showed response to a c-MET inhibitor. 
Precision medicine #futureisnow! 🔬 @RMCarrLab @AMansfieldMD @GIcancerDoc bit.ly/4bgHBHM

Transcriptomic analysis of a cohort of KRAS wildtype PDAC reveals enrichment of KRAS signaling in a significant subset. KRAS (on) inhibitors may have utility in these patients. mdpi.com/2787246 #mdpicancers via @Cancers_MDPI

RMCarrLab's tweet image. Transcriptomic analysis of a cohort of KRAS wildtype PDAC reveals enrichment of KRAS signaling in a significant subset. KRAS (on) inhibitors may have utility in these patients.

mdpi.com/2787246 #mdpicancers via @Cancers_MDPI

Always enjoy @dbasanta presenting on math modeling of cancer. This time, models evolvability. #CancerEvoEco24

RMCarrLab's tweet image. Always enjoy @dbasanta presenting on math modeling of cancer. This time, models evolvability.

#CancerEvoEco24
RMCarrLab's tweet image. Always enjoy @dbasanta presenting on math modeling of cancer. This time, models evolvability.

#CancerEvoEco24

Thought provoking presentation from @mariasecrier on cell intrinsic and microenvironmental constraints of EMT. #CancerEvoEco24

RMCarrLab's tweet image. Thought provoking presentation from @mariasecrier on cell intrinsic and microenvironmental constraints of EMT.

#CancerEvoEco24
RMCarrLab's tweet image. Thought provoking presentation from @mariasecrier on cell intrinsic and microenvironmental constraints of EMT.

#CancerEvoEco24

Beautiful work from @LauraMachesky demonstrating the effect of mechanosensing and other unique biophysical properties on pancreatic cancer cell metabolic plasticity. #CancerEvoEco24

RMCarrLab's tweet image. Beautiful work from @LauraMachesky demonstrating the effect of mechanosensing and other unique biophysical properties on pancreatic cancer cell metabolic plasticity.

#CancerEvoEco24
RMCarrLab's tweet image. Beautiful work from @LauraMachesky demonstrating the effect of mechanosensing and other unique biophysical properties on pancreatic cancer cell metabolic plasticity.

#CancerEvoEco24

Learn more at ClinicalTrials.gov NCT05726864 Would you like to participate? Contact us: Dr. Ryan Carr at: carr dot ryan at mayo.edu Preston Buechler at: (507) 422-5917 or buechler dot preston at

RMCarrLab's tweet image. Learn more at ClinicalTrials.gov
NCT05726864

Would you like to participate? Contact us:

Dr. Ryan Carr at: carr dot ryan at mayo.edu

Preston Buechler at: (507) 422-5917 or buechler dot preston at
RMCarrLab's tweet image. Learn more at ClinicalTrials.gov
NCT05726864

Would you like to participate? Contact us:

Dr. Ryan Carr at: carr dot ryan at mayo.edu

Preston Buechler at: (507) 422-5917 or buechler dot preston at

Please consider supporting my awesome colleague, Elise Novo and her family during this challenging time. gofund.me/f0bffac8

RMCarrLab's tweet image. Please consider supporting my awesome colleague, Elise Novo and her family during this challenging time.
gofund.me/f0bffac8

Ryan M. Carr 님이 재게시함

Moffitt's best differentiator is the ability to work on math models w/ clinical translational potential: medrxiv.org/content/10.110… mathematical models as part of the decision-making process within a tumor board -- an "evolutionary tumor board:

Excited to share our 1st @EvolTherapy paper on the: Feasibility of an Evolutionary Tumor Board for Generating Novel Personalized Therapeutic Strategies. A truly collaborative study with many @mathonco and @MoffittNews faculty led by the briiliant @markrt_!medrxiv.org/content/10.110…

ara_anderson's tweet image. Excited to share our 1st @EvolTherapy paper on the: Feasibility of an Evolutionary Tumor Board for Generating Novel Personalized Therapeutic Strategies. A truly collaborative study with many @mathonco and @MoffittNews faculty led by the briiliant @markrt_!medrxiv.org/content/10.110…


An informative and inspirational workshop. Thank you @theNASEM

Digital twin technologies have the potential to revolutionize biomedical research, from personalized medicine to pharmaceutical development. Join us January 30 to learn more about #DigitalTwins and their development and use in #biomedicine: ow.ly/TSOw50MBrnr

theNASEM's tweet image. Digital twin technologies have the potential to revolutionize biomedical research, from personalized medicine to pharmaceutical development.

Join us January 30 to learn more about #DigitalTwins and their development and use in #biomedicine: ow.ly/TSOw50MBrnr


Ryan M. Carr 님이 재게시함

Is biological complexity predictable? Can genes explain development? No, due to the emergent nature of the genotype-phenotype map: higher-level properties are irreducible to lower-level ones. Here's my drawing with CH Waddington as a demon. @manlius84 @sanewman1 @drmichaellevin

ricard_sole's tweet image. Is biological complexity predictable? Can genes explain development? No, due to the emergent nature of the genotype-phenotype map: higher-level properties are irreducible to lower-level ones. Here's my drawing with CH Waddington as a demon. @manlius84 @sanewman1 @drmichaellevin

Ryan M. Carr 님이 재게시함

All you wanted to know about genomic testing and ctDNA but we’re too afraid to ask… Dr. @Ryan_M_Carr sheds light on the currently used panels of genomic testing.

OncoThor's tweet image. All you wanted to know about genomic testing and ctDNA but we’re too afraid to ask… Dr. @Ryan_M_Carr sheds light on the currently used panels of genomic testing.

Loading...

Something went wrong.


Something went wrong.