RamamurthiLab's profile picture. Sock afficionado and scientist @theNCI @NIH studying protein localization in bacterial cells ( 🟦☁️ @RamamurthiLab) All views are my own.

Kumaran Ramamurthi

@RamamurthiLab

Sock afficionado and scientist @theNCI @NIH studying protein localization in bacterial cells ( 🟦☁️ @RamamurthiLab) All views are my own.

置頂

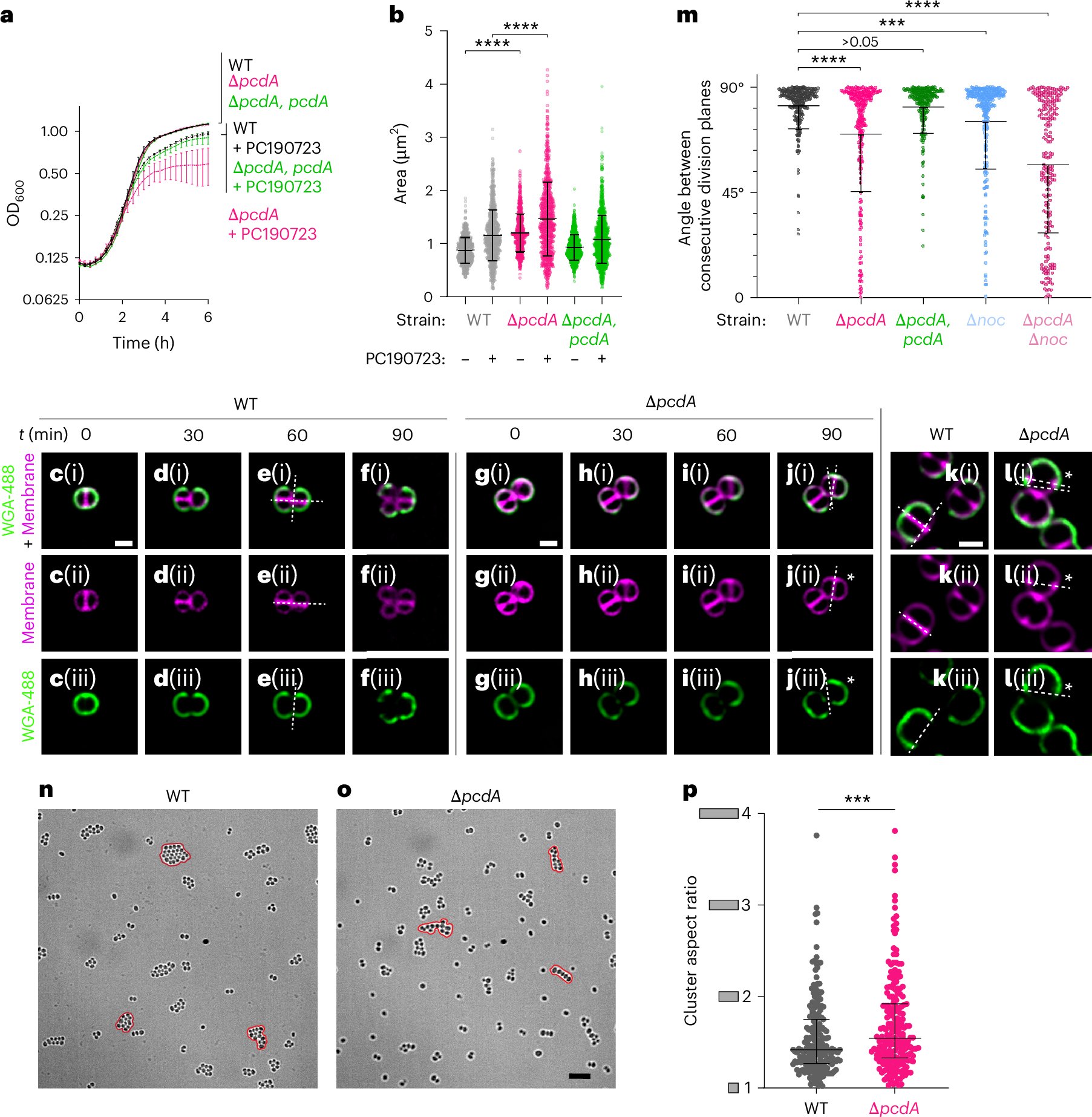
@felixrl_ took on a ~50-yr-old mystery in #Staph aureus cell biology and came out on top! Check out his paper on how #Staphylococcus aureus chooses its cell division plane, how it forms clusters, and why all this matters during infection... nature.com/articles/s4156…


Kumaran Ramamurthi 已轉發

See our new (data) preprint on the 121 sporulating Bacillales genomes by Lijie Song and @LasseJDNielsen1 et al a @cemist_dtu project together with @tilmweber Expanding the genome information on Bacillales for biosynthetic gene cluster discovery biorxiv.org/cgi/content/sh…

EvolvedBiofilm's tweet image. See our new (data) preprint on the 121 sporulating Bacillales genomes by Lijie Song and @LasseJDNielsen1 et al a @cemist_dtu project together with @tilmweber 

Expanding the genome information on Bacillales for biosynthetic gene cluster discovery

biorxiv.org/cgi/content/sh…

Kumaran Ramamurthi 已轉發

Extracellular Calcineurin-like phosphoesterases foster and signal altruistic behavior in bacteria This new work with @RamamurthiLab @ProteinVerse and colleagues uncovers a new role for extracellular calcineurin-like phosphoesterases in bacteria. The calcineurin-like…

jivarahasya's tweet image. Extracellular Calcineurin-like phosphoesterases foster and signal altruistic behavior in bacteria

This new work with @RamamurthiLab  @ProteinVerse  and colleagues uncovers a new role for extracellular calcineurin-like phosphoesterases in bacteria. The calcineurin-like…

Kumaran Ramamurthi 已轉發

Busy day in the lab! @JoVEJournal is shooting a video on a methods paper that my trainee (@Sarah_Poirier) and I published a couple of months ago on how to grow a CF-relevant polymicrobial biofilm (pubmed.ncbi.nlm.nih.gov/38709077/). Hoping this will be useful to CF labs! @biologieUdeS

FabriceJPierre's tweet image. Busy day in the lab! @JoVEJournal is shooting a video on a methods paper that my trainee (@Sarah_Poirier) and I published a couple of months ago on how to grow a CF-relevant polymicrobial biofilm (pubmed.ncbi.nlm.nih.gov/38709077/). Hoping this will be useful to CF labs! @biologieUdeS

Kumaran Ramamurthi 已轉發

Excited to share my postdoctoral work on novel aspects of S. aureus skin infection pathogenesis, out as pre-print. This was such! a cool story to have developed @Horswill_Lab.

Collagen binding adhesin restricts Staphylococcus aureus skin infection biorxiv.org/cgi/content/sh… #biorxiv_micrbio



Kumaran Ramamurthi 已轉發

From anti-invader immunity to the cytoskeleton: the tale of McrB proteins This work with @RamamurthiLab @ProteinVerse shows how a protein involved in bacterial immunity gave rise to a novel lineage-specific cytoskeletal protein. The McrB proteins are AAA+ ATPases that typically…

jivarahasya's tweet image. From anti-invader immunity to the cytoskeleton: the tale of McrB proteins
This work with @RamamurthiLab @ProteinVerse  shows how a protein involved in bacterial immunity gave rise to a novel lineage-specific cytoskeletal protein. The McrB proteins are AAA+ ATPases that typically…

Kumaran Ramamurthi 已轉發

We are very excited to announce our latest work on how MRSA conquers antibiotics. We show that high-level resistance to methicillin requires S. aureus to utilise an alternative mode of cell division to ensure its survival! @Sheffield_AFM @Olulana4 doi.org/10.1126/scienc

foster_lab's tweet image. We are very excited to announce our latest work on how MRSA conquers antibiotics. We show that high-level resistance to methicillin requires S. aureus to utilise an alternative mode of cell division to ensure its survival! @Sheffield_AFM @Olulana4 

doi.org/10.1126/scienc…

Kumaran Ramamurthi 已轉發

Since we only had a month to post this, we got permission to extend priority review to Nov 15! So send us your applications! And feel free to ask ?s

We are looking for a new colleague to join my department, the focus is on quantitative or structural biology, let me know if you have any questions! careers.umass.edu/amherst/en-us/…



Kumaran Ramamurthi 已轉發

Checkout @Bevika2 preprint! She used CRISPRi-seq to determine antibiotic-stress signatures, specifically of pneumococci treated with fluoroquinolone antibiotics. It's a really powerful approach revealing a surprising antibiotic combination therapy. 1/9 biorxiv.org/content/10.110…


Kumaran Ramamurthi 已轉發

🚨 Great alternatives to BioRender are now available!! 📢 @NIAIDNews offers a collection of public figures and icons for everyone to use. Check it out at bioart.niaid.nih.gov

rborza_'s tweet image. 🚨 Great alternatives to BioRender are now available!!

📢 @NIAIDNews offers a collection of public figures and icons for everyone to use. Check it out at bioart.niaid.nih.gov

Kumaran Ramamurthi 已轉發

Every 6 seconds, someone dies from an antibiotic-resistant infection. Today, on day 242 of the year, over 3.2 million people have already been lost to #AMR. That's the equivalent of 85 plane crashes per day every day. Everybody should be talking about this.

BrianKCoombes's tweet image. Every 6 seconds, someone dies from an antibiotic-resistant infection.  Today, on day 242 of the year, over 3.2 million people have already been lost to #AMR.  That's the equivalent of 85 plane crashes per day every day. Everybody should be talking about this.

Come join a fun group of bacteriologists @IRPatNIH near DC!

I am excited to announce several post-doc positions studying gene regulation and cell biology of spirochetes are available in the @NIH Biology of Spirochetes Unit, opening 2025 in Bethesda, MD @NIAIDNews! Join our team and work on the dynamic NIH campus: training.nih.gov/jobs/pdfi-0128…



Kumaran Ramamurthi 已轉發

I am excited to announce several post-doc positions studying gene regulation and cell biology of spirochetes are available in the @NIH Biology of Spirochetes Unit, opening 2025 in Bethesda, MD @NIAIDNews! Join our team and work on the dynamic NIH campus: training.nih.gov/jobs/pdfi-0128…


Kumaran Ramamurthi 已轉發

Who is excited for #Subtillery2024? Lift off in T-minus 60 mins!


Loading...

Something went wrong.


Something went wrong.