SavePlanetEarth
@SPE_ETH
http://linktr.ee/Saveplanetearth
قد يعجبك
$SPE founder Imran Ali just had an amazing interview with our old friend @360_trader! He shared the latest updates, roadmap progress, and what’s ahead for SavePlanetEarth and @planetarycarbon 🎥 Watch the full interview here: youtube.com/watch?v=sBTkWj… Some exciting things were…
youtube.com
YouTube
🌍🚀 $SPE Save Planet Earth – NEXT LEVEL Update! 🔥 | CEO Imran Ali &...
🌱 Do carbon credits really make a difference? 🤔💡 There’s a lot of debate, but the real answer depends on how they’re used. Our latest article dives into the effectiveness of carbon credits! 🌍✨ Read now 👉 saveplanetearth.io/post/are-carbo… #CarbonCredits #ClimateAction…
🌍 Confused about the value of carbon credits vs. their price? 🤔💡 Our latest article breaks it down—learn the difference between voluntary and compliance markets & get the latest price updates! 📊 Read now 👉 saveplanetearth.io/post/value-of-… #CarbonCredits #ClimateMarkets…
💰 Carbon credit prices—simplified! 🌱📉 Understanding the cost of carbon credits doesn’t have to be complicated. Our latest article breaks it down in an easy-to-digest way! Read now 👉 saveplanetearth.io/post/price-of-… #CarbonCredits #ClimateFinance #Sustainability
saveplanetearth.io
Price of Carbon Credits
Carbon credits, or commonly referred to as carbon offsets, have no universal pricing method in the Voluntary Carbon Market (VCM). Instead, it's up to each seller to decide their own pricing based on...
🌍 What exactly are carbon credits? 🤔💡 If you're new to the concept or need a refresher, our latest article has you covered! Learn how they work & why they’re essential for a sustainable future. 🚀🌱 Read now 👉 saveplanetearth.io/post/carbon-cr… #CarbonCredits #ClimateAction #GoGreen
💰 Ever wondered what drives the price of carbon credits? 🌱📈 Our latest article breaks it down! Explore the key factors shaping the market & why prices fluctuate. Don’t miss out! 🚀 Read now 👉 saveplanetearth.io/post/price-of-… #CarbonMarkets #Sustainability #ClimateAction
🌍 New article alert! 🚀 Want to understand how carbon credits work and why they matter? 🌱💡 Dive into our latest post and learn how they help fight climate change! Read now 👉 saveplanetearth.io/post/carbon-cr… #CarbonCredits #ClimateAction #Sustainability
🚀 We’re excited to show you our brand-new website design! 🎉 Check it out now: saveplanetearth.io 🌍💚 It's still in early access, so expect more features soon as we continue to improve! 🔧✨ Let us know what you think! #NewWebsite #ClimateAction #SavePlanetEarth
🌱 Check out our latest blog post to learn how our tree planting methods are transforming ecosystems and making a BIG impact! 🌍🌳 #climateaction #treeplanting saveplanetearth.io/post/saveplane…
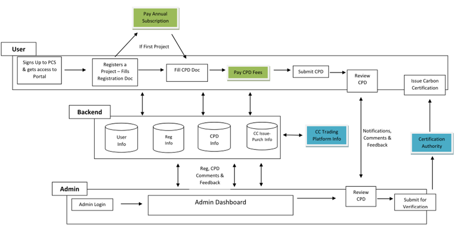
🌍📘 Exciting news! We've just dropped an in-depth guide on how our @planetarycarbon works. 🌱✨ Ready to make an impact? 🚀👇 #carbonoffsetting #climateaction saveplanetearth.io/post/pcs-in-de…
🌍Exciting news! We've just released the User Guide for SPECCM – your gateway to seamless carbon credit transactions. 🌱💳 📖 Read the guide down below👇 #carboncredits #climateaction #spe saveplanetearth.io/post/our-carbo…
We've made some improvements to this guide. Make sure to check it out! 🌟
🌍Thinking about offsetting your emissions? 🌱 Make sure you’re doing it right! Follow this simple step-by-step guide to avoid any crucial mistakes and maximize your impact for the planet! 🌎✅ #ClimateAction #Sustainability #CarbonOffset saveplanetearth.io/post/step-by-s…
💡Did you know?💡 When an Carbon Credit is retired, there can be a reason behind it. You can find the reason for offset in the transaction. Just go to the TX, "Click to show more" and then press on "Decode input Data" Here you can find the reason for retiring that CC. #SPE
We're breaking down our whitepaper on our blog. 📝 Don't miss out - give it a read! 🌍✨ #climateaction #CarbonCredits saveplanetearth.io/post/saveplane…
🌳We have just released an short update to our community! 🌳 Stay updated on our latest updates and announcements on Telegram, Discord, or Reddit: t.me/SavePlanetEart… discord.gg/saveplanetearth reddit.com/r/SPEOfficial/ #ClimateAction #CarbonCredits #rwa #SavePlanetEarth
🌍Thinking about offsetting your emissions? 🌱 Make sure you’re doing it right! Follow this simple step-by-step guide to avoid any crucial mistakes and maximize your impact for the planet! 🌎✅ #ClimateAction #Sustainability #CarbonOffset saveplanetearth.io/post/step-by-s…
🚀 The End-of-Year Report 2024 is out! SavePlanetEarth founder @imiali1 shared our major achievements & vision for 2025 on Telegram. 🌱 In 2024, we reached key milestones, including the launch of our Carbon Credit Marketplace and the first "Invest in Climate Action" projects.…
United States الاتجاهات
- 1. Cowboys 25.4K posts
- 2. Jets 87.7K posts
- 3. Bengals 52K posts
- 4. Jonathan Taylor 5,339 posts
- 5. Eagles 118K posts
- 6. Caleb 38K posts
- 7. Giants 98.1K posts
- 8. Riley Moss 1,033 posts
- 9. Zac Taylor 5,498 posts
- 10. Falcons 39.6K posts
- 11. Saints 28.1K posts
- 12. Bo Nix 4,250 posts
- 13. Shough 2,679 posts
- 14. Browns 49.6K posts
- 15. Rattler 5,103 posts
- 16. Sutton 5,061 posts
- 17. Myles Garrett 9,784 posts
- 18. #BroncosCountry 2,786 posts
- 19. Bears 67.2K posts
- 20. Blaney 4,265 posts
قد يعجبك
-
GEM SIGNAL💎
@GEM_SIGNAL -
Crypto Shiller
@shiller_crypto -
ecoBridge
@THEecoBridge -
404 Originals — Satoshi’s Ghost File
@404originals -
SniperResearch
@SniperRxsearch -
Goat 🐐
@goatsgems -
Teki - World of Dypians
@TekiKola -
FUSD
@FUSDFinance -
ⓧ Tessy 🧛♂️ X1 ⓧ 🟧🦇🟦 $XEN
@tessy_btc -
MemeCoinProphet
@MemeCoinProphet -
RevoReport
@revoreport -
Copy Kitty
@copykitty_fun
Something went wrong.
Something went wrong.