SampoScience's profile picture. Our passion is taking our customers beyond the low hanging fruit by focusing on the next instead of current

SampoScience

@SampoScience

Our passion is taking our customers beyond the low hanging fruit by focusing on the next instead of current

SampoScience reposted

Still available: a postdoc position at my lab for identifying population-specific disease-causing mutations and genes. Candidates should have programming and quantitative skills, a good publication record and knowledge in human genetics. #Genomics #bioinformatics #compbio #ML


SampoScience reposted

Excellent paper for a Saturday morning! Learn more about hardware/software co-design and spike-based neural networks: nature.com/articles/s4158…

Finally!!! Our #Nature article on challenges and future of neuromorphic computing is available online. We provide an overview of - How spikes and spike-based machine intelligence can open up new frontiers in AI? nature.com/articles/s4158…



SampoScience reposted

Our Beatson Drug Discovery Unit (BDDU) has an exciting opportunity for an inspired and talented computational chemist. Full details are on the careers page of the Cancer Research UK Beatson Institute together with how to apply beatson.gla.ac.uk/Drug-Discovery…

angelo_rules's tweet image. Our Beatson Drug Discovery Unit (BDDU) has an exciting opportunity for an inspired and talented computational chemist. Full details are on the careers page of the Cancer Research UK Beatson Institute together with how to apply 

beatson.gla.ac.uk/Drug-Discovery…

SampoScience reposted

Excellent article on prediction of early #preeclampsia using plasma #proteomics in a primarily African-American cohort by @AdiTarca and @AJOGEd_RR. journals.plos.org/plosone/articl…


SampoScience reposted

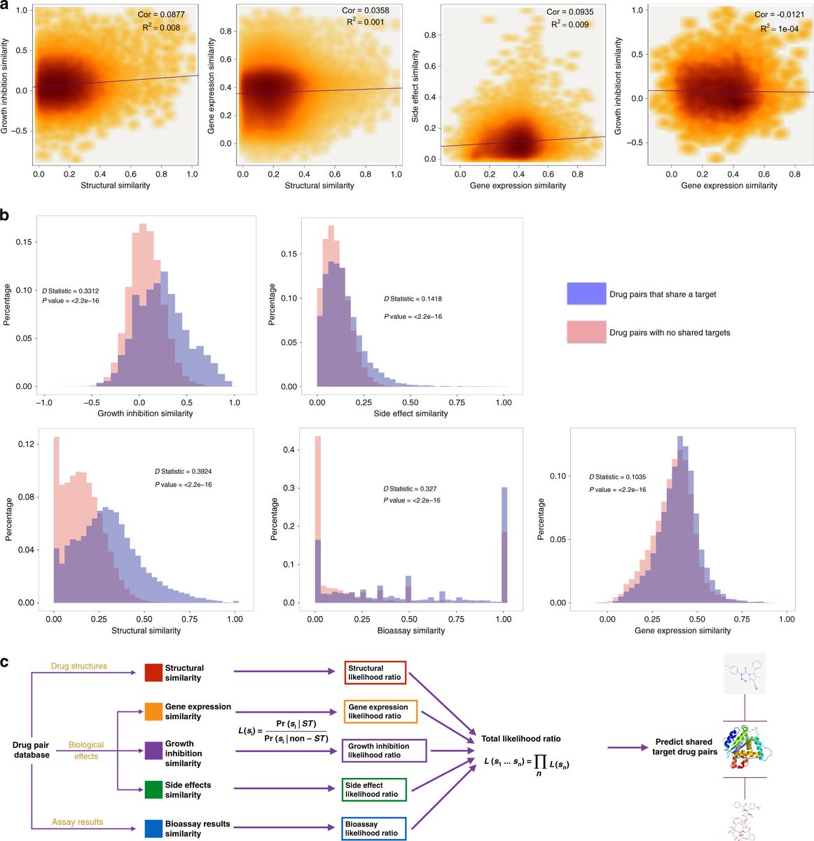
BANDIT paper finally out: A Bayesian machine learning approach for drug target identification using diverse data types nature.com/articles/s4146… helped discover novel microtubule inhibitors, clinically position 1 drug (ONC201) and led to @OneThreeBiotech

ElementoLab's tweet image. BANDIT paper finally out: A Bayesian machine learning approach for drug target identification using diverse data types nature.com/articles/s4146… helped discover novel microtubule inhibitors, clinically position 1 drug (ONC201) and led to @OneThreeBiotech
ElementoLab's tweet image. BANDIT paper finally out: A Bayesian machine learning approach for drug target identification using diverse data types nature.com/articles/s4146… helped discover novel microtubule inhibitors, clinically position 1 drug (ONC201) and led to @OneThreeBiotech

SampoScience reposted

Bold article on the scientific method when we can produce all these large #omics datasets. I'm not sure if I agree with the infinite loop of model building/testing in Figure 2. But bold article to write regardless. journals.plos.org/ploscompbiol/a…

NimaAghaeepour's tweet image. Bold article on the scientific method when we can produce all these large #omics datasets. I'm not sure if I agree with the infinite loop of model building/testing in Figure 2. But bold article to write regardless. journals.plos.org/ploscompbiol/a…

SampoScience reposted

Honoured to be one of the 5 #TuringAIFellows! Mine is a 5-year programme on developing personalised longitudinal #NLProc models from language & heterogeneous data, aiming at creating sensors & new tools for personalised language monitoring in mental health bit.ly/2WbHR5e


SampoScience reposted

Artificial Intelligence: a Prime Characterisation of the Digital Revolution in Medicine escardio.org/Education/Digi… #cardiotwitter #DigitalTransformation #digitalhealth


SampoScience reposted

How do you achieve #Bayesian Model Choice in the massive data era? Check out our new paper using distributed computing! arxiv.org/abs/1910.04672 joint work with D. Ahfock and @srichardson962 at the @MRC_BSU @Cambridge_Uni


SampoScience reposted

Responsible Machine learning for Health Care: nature.com/articles/s4159…


SampoScience reposted

Big shoutout to our approach of extending fragility index to survival analysis in @TheLancetOncol. Kudos to @kippwjohnson for the awesome work & R-package. @biorxivpreprint biorxiv.org/content/10.110… fragilityindex: rdrr.io/cran/fragility… #rstats #oncology #clinicaltrials

kshameer's tweet image. Big shoutout to our approach of extending fragility index to survival analysis in @TheLancetOncol. Kudos to @kippwjohnson for the awesome work & R-package. 

@biorxivpreprint biorxiv.org/content/10.110… 

fragilityindex: rdrr.io/cran/fragility…

#rstats #oncology #clinicaltrials

SampoScience reposted

YES! She is getting it exactly right. I do not care too much about the quantity of women (or any underrepresented group) in an organization. I care about their influence and power.

I want to see more women making decisions, controlling resources, & shaping policies. That’s why I’m committing $1B over the next 10 years to expanding women’s power & influence in the U.S. #EqualityCantWait, & no one in a position to act should either. m-gat.es/2nEH7Zw



SampoScience reposted

I learned this lesson the hard way recently. @wgoldman1 just explained it in #2019bwf: "When I was a trainee, I thought that as a PI I'm going to treat everyone exactly the same to avoid favoritism. That turned out to be wrong. Everyone needs a different style of mentorship."


SampoScience reposted

#WomenInSTEM #WomenInScience #womenintech HELP! Today I had an argument with my fellow workshop attendees on #mariecurie #DNA structure. It boils my blood that all the male attendees joked that I was suggesting she was lead on contributing to DNA structure. 😡😡 spread the word!


SampoScience reposted

The Fragmentation of Health Data by Travis May link.medium.com/zoZE7hv4k0


SampoScience reposted

One for the AGES: NIBR researchers identify patterns in gene-expression across multiple tissues, over the lifespan of rats, that might inform our understanding of mechanisms of aging & their role in age-related disease.

This paper documents a pretty complete time course of aging, examining gene expression change as a function of age, in muscle, liver, kidney and the hippocampus (in the rat). First author Tea did an especially amazing job with this study. cell.com/cell-reports/f…



SampoScience reposted

Using recurrent neural networks to analyse #antibody sequences bit.ly/30ui1de @vkola_lab

OxfordJournals's tweet image. Using recurrent neural networks to analyse #antibody sequences bit.ly/30ui1de  @vkola_lab

AI 50: America’s Most Promising Artificial Intelligence Companies via @forbes forbes.com/sites/jilliand…


SampoScience reposted

Only in Cambridge: I’m stuck in traffic on the exit from the Pike and a biotech CEO pulls up next to me, rolls window down and says “Hey Bruce, we’ve got great NHP efficacy data... can’t wait to show you”... Made my commute far less painful! This ecosystem never ceases to amaze


Loading...

Something went wrong.


Something went wrong.