TKWWTech's profile picture. We build products that matter and help couples enjoy life's most important moments. Our sites & apps: @TheKnot, @WeddingWire, @BodasNet + many more.

The Knot Worldwide Tech Team

@TKWWTech

We build products that matter and help couples enjoy life's most important moments. Our sites & apps: @TheKnot, @WeddingWire, @BodasNet + many more.

We're excited to be hosting an Advanced @Reactjs Master Class taught by @nirkaufman at @XOGroupInc in NYC on Monday, July 9th! We'll be diving deep by building a lean implementation of React itself. Space is limited, so RSVP soon to reserve your spot! bit.ly/ARMCI


Check out a new blog post about creating a search-as-you-type tool leveraging @elastic's Elasticsearch by one of our twitter-less @nodejs engineers Matt Phillips: tech.xogrp.com/how-to-build-a…


The Knot Worldwide Tech Team reposted

Getting ready to do a talk at @XOgroupTech on gulp and building a client side build pipeline. #InventiveLife meetup.com/Fullstack-Foru…

asiemer's tweet image. Getting ready to do a talk at @XOgroupTech on gulp and building a client side build pipeline. #InventiveLife meetup.com/Fullstack-Foru…

The Knot Worldwide Tech Team reposted

bunnybus from @XOgroupTech is now #NodeJS 8 compatible!


The Knot Worldwide Tech Team reposted

XO Hackathon Winner! 🚀❌⭕️@XOgroupTech @XOGroupInc

CodeWithCooties's tweet image. XO Hackathon Winner! 🚀❌⭕️@XOgroupTech @XOGroupInc

When we OSS we go all out!

Just released version 2.2.0 of bunnybus for @XOgroupTech. Check it out #NodeJS



A new minor version of Felicity has been published! v1.3.0 now supports dynamic defaults:

TKWWTech's tweet image. A new minor version of Felicity has been published! v1.3.0 now supports dynamic defaults:

After @DockerCon next week come join our friends @NodeSource for @EnterpriseJS at the @HomeawayUIE office! Proceeds go toward @WomenWhoCode!


The Knot Worldwide Tech Team reposted

Meet @IrinaKrechmer, XO VP Engineering. She leads the charge on #tech initiatives + we're proud to have her on our team! #WomensHistoryMonth

TheKnotWW's tweet image. Meet @IrinaKrechmer, XO VP Engineering. She leads the charge on #tech initiatives + we're proud to have her on our team! #WomensHistoryMonth

Hey look! Our Austin, TX office has started a polyglot full-stack web development Meetup! Get more info here: meetup.com/Fullstack-Foru…


Be sure to check out the latest post on the XO Tech Blog - “Data Science as delight” by Kris Pickrell medium.com/xo-tech/data-s…


The Knot Worldwide Tech Team reposted

Thinking about trying Go? "From Node to Go: A High-Level Comparison" bit.ly/2mTQrmH by @XOgroupTech #golang

getstream_io's tweet image. Thinking about trying Go? "From Node to Go: A High-Level Comparison" bit.ly/2mTQrmH by @XOgroupTech #golang

The Knot Worldwide Tech Team reposted

Check out our new #Kubernetes contribution from @XOgroupTech. An @awscloud S3 broker for Helm and Chart


BunnyBus v2.1.2 contains an important patch to handle bad RabbitMQ configs properly. (courtesy of @lamchakchan ) github.com/xogroup/bunnyb…


The Knot Worldwide Tech Team reposted

Meet the #LocalMarketplace Tech Squad - they're hard at work, making sure our couples on @TheKnot can share reviews of hired #wedding pros!

TheKnotWW's tweet image. Meet the #LocalMarketplace Tech Squad - they're hard at work, making sure our couples on @TheKnot can share reviews of hired #wedding pros!

The Knot Worldwide Tech Team reposted

totally non-scientific user research: In 140 chars or less, Why do you go to npmjs.com? What are you trying to do? (rt plz)


The Knot Worldwide Tech Team reposted

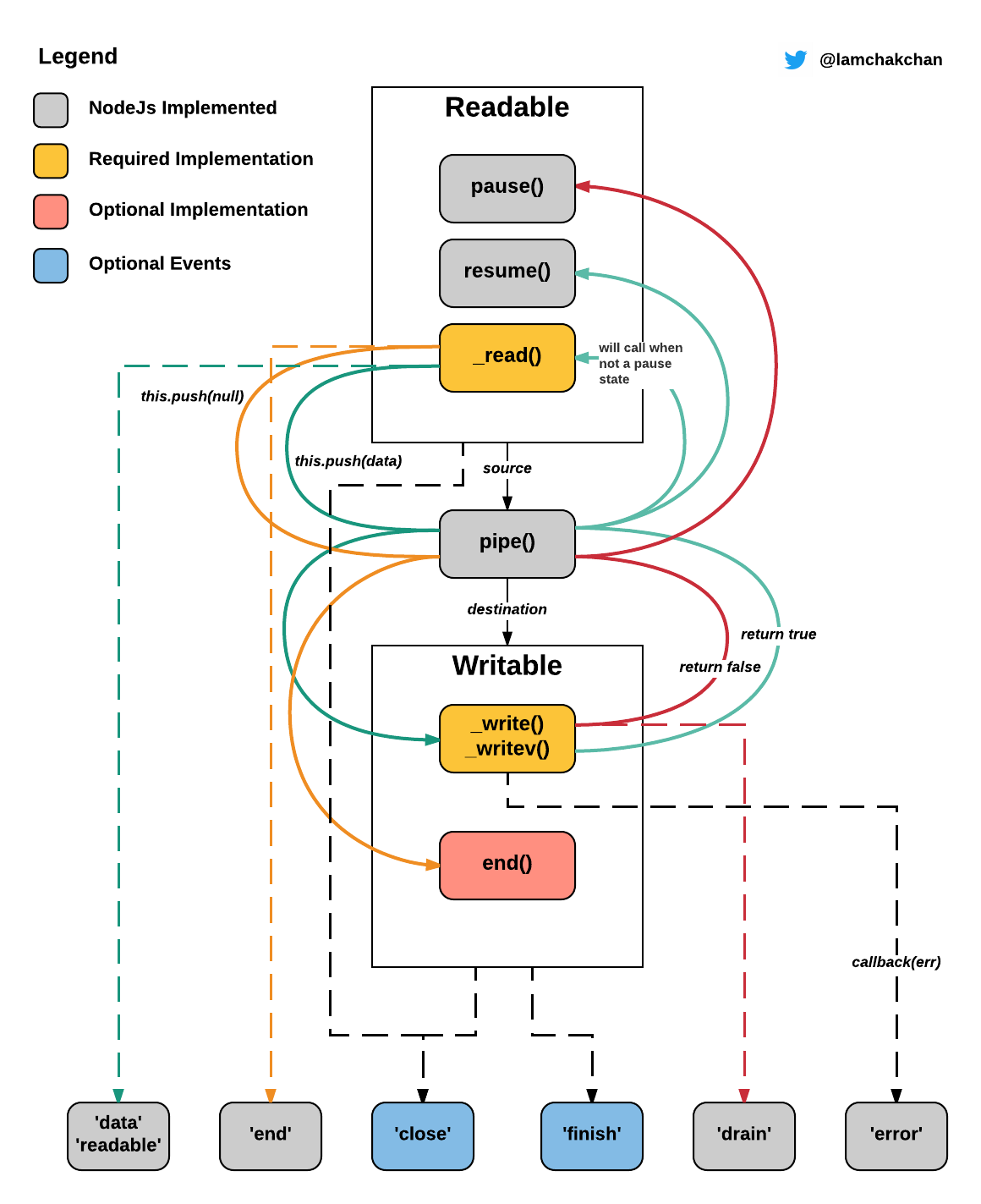
I just posted a great article on #NodeJs streams for @XOgroupTech medium.com/xo-tech/stream…


United States Trends

Loading...

Something went wrong.


Something went wrong.