TheCryptoBox99's profile picture. Leader in the #web3 & #AI industries | The Metaverse BOX 📦 Open a New BOX now ⤵️

TheCryptoBox 🐃⚡️

@TheCryptoBox99

Leader in the #web3 & #AI industries | The Metaverse BOX 📦 Open a New BOX now ⤵️

TheCryptoBox 🐃⚡️ reposted

Good night. Today, we weirded the future relentlessly. One prompt, one pixel, one spark closer to AGI. What was your banana today? 🍌🐦‍⬛ I cooked this for a bakery using NBP inside @lovart_ai 🧁

weirdbird_ai's tweet image. Good night. Today, we weirded the future relentlessly. One prompt, one pixel, one spark closer to AGI.

What was your banana today? 🍌🐦‍⬛

I cooked this for a bakery using NBP inside @lovart_ai 🧁

TheCryptoBox 🐃⚡️ reposted

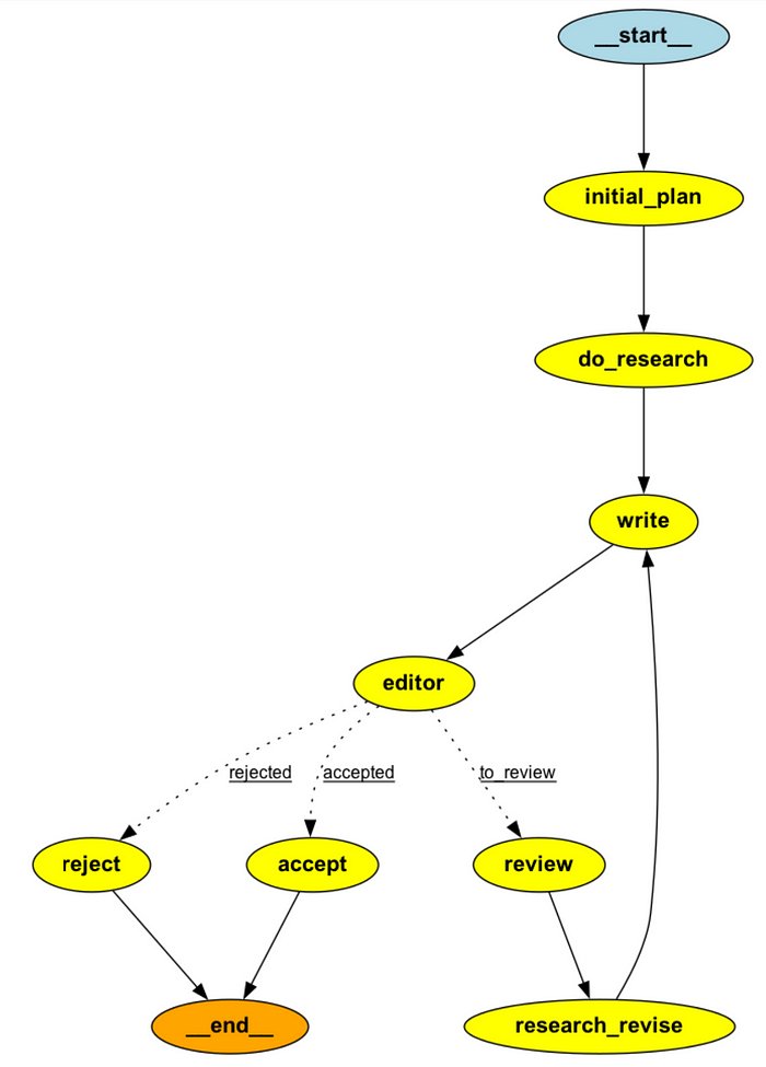
🤖📝 AI Research Agent Meet an agent that autonomously researches and writes articles using LangGraph, Tavily search, and the ReAct framework. It streamlines content creation through smart planning and continuous refinement. Learn more about building your own research agent:…

LangChain's tweet image. 🤖📝 AI Research Agent

Meet an agent that autonomously researches and writes articles using LangGraph, Tavily search, and the ReAct framework. It streamlines content creation through smart planning and continuous refinement.

Learn more about building your own research agent:…

TheCryptoBox 🐃⚡️ reposted

AI reasoning just got real! DeepSeek R1 shook the game, but now OpenAI’s o3-mini has arrived. 6 wild comparisons: 1. Animation of falling letters with realistic physics

From Han Xiao

TheCryptoBox 🐃⚡️ reposted

Agentic workshops avail on @KabilityAGI

KabilityInc's tweet image. Agentic workshops avail on @KabilityAGI

Learn to build advanced AI agents and multi-agent systems with LlamaIndex in this comprehensive workshop by @seldo! 🚀 Master AgentWorkflow for high-level agent construction 🔧 Dive into Workflows, the building blocks of multi-agent systems 🛠️ Create a multi-agent system from…

llama_index's tweet image. Learn to build advanced AI agents and multi-agent systems with LlamaIndex in this comprehensive workshop by @seldo!

🚀 Master AgentWorkflow for high-level agent construction
🔧 Dive into Workflows, the building blocks of multi-agent systems
🛠️ Create a multi-agent system from…


TheCryptoBox 🐃⚡️ reposted

My Crypto API is finally live. Lets you pull real-time and historical prices. Data is sourced from: • coinbase • bitfinex • kraken This lets let me finally explore + build AI agents in the crypto space. I will add crypto to both my AI hedge fund and chat-based AI financial…


TheCryptoBox 🐃⚡️ reposted

The stock market and the financial world will finally know how to use ai to empower people economically. Build financial ai agents that analyze your investments for you 💱💹⚡️

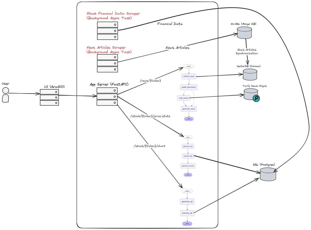
📈🤖 AI-Powered Stock Insights Platform A sophisticated financial analysis platform leveraging LangChain-powered AI agents to deliver comprehensive stock market insights from news and financial data through intelligent RAG workflows. Learn more: github.com/vinay-gatech/s…

LangChain's tweet image. 📈🤖 AI-Powered Stock Insights Platform

A sophisticated financial analysis platform leveraging LangChain-powered AI agents to deliver comprehensive stock market insights from news and financial data through intelligent RAG workflows.

Learn more: github.com/vinay-gatech/s…


TheCryptoBox 🐃⚡️ reposted

ai agents that make trades for you using #Bitcoin and Crypto. @TheCryptoBox99 🐃⚡️ A new ai metaverse box is about to be open again 📦

My Crypto API is finally live. Lets you pull real-time and historical prices. Data is sourced from: • coinbase • bitfinex • kraken This lets let me finally explore + build AI agents in the crypto space. I will add crypto to both my AI hedge fund and chat-based AI financial…



TheCryptoBox 🐃⚡️ reposted

📈🤖 AI-Powered Stock Insights Platform A sophisticated financial analysis platform leveraging LangChain-powered AI agents to deliver comprehensive stock market insights from news and financial data through intelligent RAG workflows. Learn more: github.com/vinay-gatech/s…

LangChain's tweet image. 📈🤖 AI-Powered Stock Insights Platform

A sophisticated financial analysis platform leveraging LangChain-powered AI agents to deliver comprehensive stock market insights from news and financial data through intelligent RAG workflows.

Learn more: github.com/vinay-gatech/s…

TheCryptoBox 🐃⚡️ reposted

OpenAI just dropped o3-mini and it’s insane! It's their fastest, smartest, and most cost-effective reasoning model yet and people are going absolutely crazy over it. 10 wild examples: 1. "create a snake game, where snakes compete with each other"

From Techikansh

TheCryptoBox 🐃⚡️ reposted

A few of the things we’re excited about in crypto (2025) → An AI needs a wallet of one's own to act agentically → Enter ‘decentralized autonomous chatbots’ → As more people use AI, we’ll need unique proof of personhood → Going from prediction markets… to better information…

a16zcrypto's tweet image. A few of the things we’re excited about in crypto (2025)

→ An AI needs a wallet of one's own to act agentically
→ Enter ‘decentralized autonomous chatbots’
→ As more people use AI, we’ll need unique proof of personhood
→ Going from prediction markets… to better information…

TheCryptoBox 🐃⚡️ reposted

Some things we're excited about in crypto for 2025 ⤵️

a16zcrypto's tweet image. Some things we're excited about in crypto for 2025 ⤵️

TheCryptoBox 🐃⚡️ reposted

JUST IN: #Bitcoin is down over $5,500 today HODL ✊ x.com/i/broadcasts/1…


TheCryptoBox 🐃⚡️ reposted

Bing, Bard, Claude, LLaMa 🦙 ChatGPT y Apple GPT  nos muestran cómo la IA está reescribiendo el Internet ✍🏻 ¿Cómo crees que se desarrollará esta guerra de modelos LLM? ¿Que opinas de  GPT? #applegpt #apple #ai #aichatbot #llmwar #chatbot #ia #artificialintelligence


TheCryptoBox 🐃⚡️ reposted

¡La innovación de la IA no para! Los TOP eventos de la semana: La IA puede convertir tus pensamientos en video. 🧠 Lo último de NVIDIA.🔬 ChatGPT🪫 Inflection AI Microsoft Bing Guerra de Crypto bots 🤖 #openai #chatgpt #gpt4 #bing #google #artificialintelligence #ai


TheCryptoBox 🐃⚡️ reposted

Big announcements in the world of AI today from TikTok, Boston Dynamics, Replit, and Apple. Here's the rundown on everything you need to know:


TheCryptoBox 🐃⚡️ reposted

Todos los domingos 🎙️ vm.tiktok.com/ZMYB26uux/ #nft #bitcoin #web3

KabilityInc's tweet image. Todos los domingos 🎙️ 

vm.tiktok.com/ZMYB26uux/ 

#nft #bitcoin #web3

TheCryptoBox 🐃⚡️ reposted

Estás preparado para encontrar tu creador de web3 favorito? 🔥 Threads 📘 Contenido Educacional 🎥 Videos de NFTs e #ai 🎨 WEB3.0 📈 #Bitcoin  🐸 Crypto y Metaverso #inteligenciaartificial #artificialintelligence #chatgpt #google #microsoft #web3 #nft


TheCryptoBox 🐃⚡️ reposted

We’re somewhere between anger and depression

WClementeIII's tweet image. We’re somewhere between anger and depression

TheCryptoBox 🐃⚡️ reposted

Cuanto más aburrido sea el precio de #Bitcoin ahora, más grande será la explosión...


TheCryptoBox 🐃⚡️ reposted

Happy new year folks ⚡️ Subscribe for free to my Telegram Channel 📲 t.me/+NktU1IdYsAI4Y… My newsletter coming soon 2024 #Bitcoin


United States Trends

Loading...

Something went wrong.


Something went wrong.