_Nrichiee__'s profile picture. biotech | neuroscience | kind person

Natalie Ricciardi, PhD

@_Nrichiee__

biotech | neuroscience | kind person

Natalie Ricciardi, PhD reposted

I need people to understand how difficult it is to get an NIH grant. You spend months writing a proposal, following strict guidelines that include a detailed multiyear budget, bios of everyone on your team, plans for participant safety & ethical conduct. Then you send it off -1/n


“Truth knocks on the door and you say, ‘Go away, I'm looking for the truth,’ and so it goes away. Puzzling.” - Zen and the Art of Motorcycle Maintenance


“I'm just saying that you can learn to make fewer mistakes than other people— and how to fix your mistakes faster when you do make them. But there's no way that you can live an adequate life without making many mistakes.” -Charlie Munger


Natalie Ricciardi, PhD reposted

James Baldwin, we’re never alone

infinitebooks's tweet image. James Baldwin, we’re never alone

Natalie Ricciardi, PhD reposted

This is the Atlas of Cognitive Disorders.

NTFabiano's tweet image. This is the Atlas of Cognitive Disorders.

Natalie Ricciardi, PhD reposted

Metabolic and mental health are intertwined.

NTFabiano's tweet image. Metabolic and mental health are intertwined.

Natalie Ricciardi, PhD reposted

clothing labels aren't cool. find a shirt you love from some thrift shop on a side street in spain. don't ever find out where it came from. make it your own. wear it for years. then give someone that shirt off your back one day. never tell anyone. legendary.


It took over 100 YEARS after the discovery of electricity (mid-1600s) for it to be somewhat understood (mid-1700s) and then to be practically applied (mid-1800s)— special thanks to Galvani for focusing on bioelectricity

_Nrichiee__'s tweet image. It took over 100 YEARS after the discovery of electricity (mid-1600s) for it to be somewhat understood (mid-1700s) and then to be practically applied (mid-1800s)— special thanks to Galvani for focusing on bioelectricity
_Nrichiee__'s tweet image. It took over 100 YEARS after the discovery of electricity (mid-1600s) for it to be somewhat understood (mid-1700s) and then to be practically applied (mid-1800s)— special thanks to Galvani for focusing on bioelectricity

Poor Charlie’s Almanack

_Nrichiee__'s tweet image. Poor Charlie’s Almanack

The day I decided that I want to see more sunrises/sunsets I got this little treat

_Nrichiee__'s tweet image. The day I decided that I want to see more sunrises/sunsets I got this little treat

Natalie Ricciardi, PhD reposted

Analyst Thursdays: @TDCowenResearch's Tyler Van Buren discusses recent news from Acelyrin and Rocket Pharma, and comments on Moderna, BridgeBio, Iovance, and Allogene. $SLRN $RCKT $MRNA $BBIO $IOVA $ALLO Full video: biotechtv.com/post/tyler-van…


Natalie Ricciardi, PhD reposted

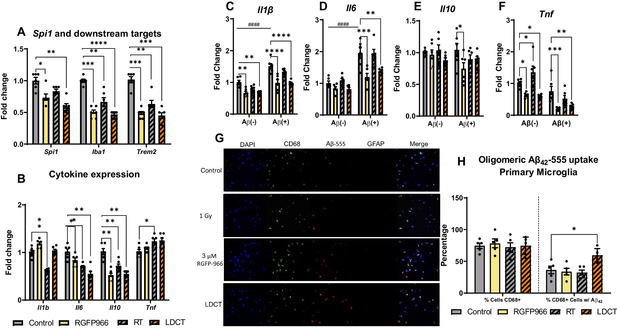
Our paper investigating an epigenetic-based combination therapy for Alzheimer's disease is now published in Molecular Neurobiology @TherapeuticsLab #HDAC #radiation #combination #Alzheimers link.springer.com/article/10.100…


Natalie Ricciardi, PhD reposted

Sunday read. This is hilarious. Engineers are competing who creates the worst UI on Reddit. I think the winners are: 1/ Enter your phone number


Natalie Ricciardi, PhD reposted

Reminder: this South Florida biotech networking event is coming up next week. Wednesday, March 29th, 6:00PM to 9:00PM.🦩🧬 Location will be Mana Common, 21 SE 1st Ave, downtown Miami. RSVP below. @NucleateFL @ManaCommon

South Florida biotech people save the date: Wednesday, March 29th. 6:00PM to 9:00PM. Downtown Miami (exact location to be updated). A @NucleateHQ networking event to talk biotech and opportunities in Florida and beyond. RSVP here: nucleate.typeform.com/to/ymKlXPV7

bradloncar's tweet image. South Florida biotech people save the date: Wednesday, March 29th. 6:00PM to 9:00PM. Downtown Miami (exact location to be updated).

A @NucleateHQ networking event to talk biotech and opportunities in Florida and beyond.

RSVP here: nucleate.typeform.com/to/ymKlXPV7


Natalie Ricciardi, PhD reposted

We are hosting a hybrid info session for the Florida chapter of Nucleate - a student led organization dedicated to building a community of biotechnology entrepreneurs and trainees. Details on the flyer. Register here: nucleate.typeform.com/to/cxMlFyWv

NucleateFL's tweet image. We are hosting a hybrid info session for the Florida chapter of Nucleate - a student led organization dedicated to building a community of biotechnology entrepreneurs and trainees. Details on the flyer. Register here: nucleate.typeform.com/to/cxMlFyWv

Natalie Ricciardi, PhD reposted

Announcing the @NucleateHQ Venture Fellowship + $2M in Nucleate Funding Prizes. We're doubling down on next-gen bio founders AND creating an unparalleled opportunity for students to learn VC. nucleatehq.medium.com/nucleate-annou…


Read receipts don’t count on WhatsApp


Do people actually relax on the weekends? At what age are people doing that?


Natalie Ricciardi, PhD reposted

Working on technology with commercial potential? Activator forms life sciences companies without taking equity. APPLY BY 10/1 apply.nucleate.xyz

NucleateHQ's tweet image. Working on technology with commercial potential?

Activator forms life sciences companies without taking equity.

APPLY BY 10/1
apply.nucleate.xyz

United States Trends

Loading...

Something went wrong.


Something went wrong.