_scbot's profile picture. 毎日11:50頃にグレフェスTOP100をグラフにして呟く。2020/02/24〜運用中。編成情報もサイト上で確認できます、詳しくは当日のツイートから。機能追加・要望・バグ報告等はDMまで。

シャニマスbot

@_scbot

毎日11:50頃にグレフェスTOP100をグラフにして呟く。2020/02/24〜運用中。編成情報もサイト上で確認できます、詳しくは当日のツイートから。機能追加・要望・バグ報告等はDMまで。

Fixado

TwitterAPI仕様変更に伴いTwitterでのシャニマスbotの更新を停止します。 今後の更新はdiscordで行います、招待リンクからサーバーにご参加ください。 本アカウント今後は手動による告知のみを行います。 discord.gg/Hy6VpVM7V2

discord.com

Discordサーバー「シャニマスbot鯖(稼働終了)」に参加しよう!

Discordでシャニマスbot鯖(稼働終了)コミュニティをチェック! 74人のメンバーと交流し、無料の音声・テキストチャットを楽しみましょう。


twitterが本格的に終わりに向けて走り始めているのでどうぞこちらへ

TwitterAPI仕様変更に伴いTwitterでのシャニマスbotの更新を停止します。 今後の更新はdiscordで行います、招待リンクからサーバーにご参加ください。 本アカウント今後は手動による告知のみを行います。 discord.gg/Hy6VpVM7V2

discord.com

Discordサーバー「シャニマスbot鯖(稼働終了)」に参加しよう!

Discordでシャニマスbot鯖(稼働終了)コミュニティをチェック! 74人のメンバーと交流し、無料の音声・テキストチャットを楽しみましょう。



シャニマスbot repostou

TwitterAPI仕様変更に伴いTwitterでのシャニマスbotの更新を停止します。 今後の更新はdiscordで行います、招待リンクからサーバーにご参加ください。 本アカウント今後は手動による告知のみを行います。 discord.gg/Hy6VpVM7V2

discord.com

Discordサーバー「シャニマスbot鯖(稼働終了)」に参加しよう!

Discordでシャニマスbot鯖(稼働終了)コミュニティをチェック! 74人のメンバーと交流し、無料の音声・テキストチャットを楽しみましょう。


シャニマスbot repostou

シャニマスbotさん(@_scbot)に提供いただいた動画と追加された限定アイドル、STEPやグレフェスアプデのタイミングなどを踏まえて話していきますので、自分がどうだったかやそのころあんまりやってなかった人は質問など是非是非コメントしていってください!

本botで毎日収集しているデータを利用して2022年のグレ7ユニット使用数の推移を動画化しました。 皆様に見ていただけると嬉しいので是非RTをお願いします。 【シャニマス】2022年グレード7 TOP100ユニット使用数 youtu.be/ucQVZcf-qiI @YouTubeより



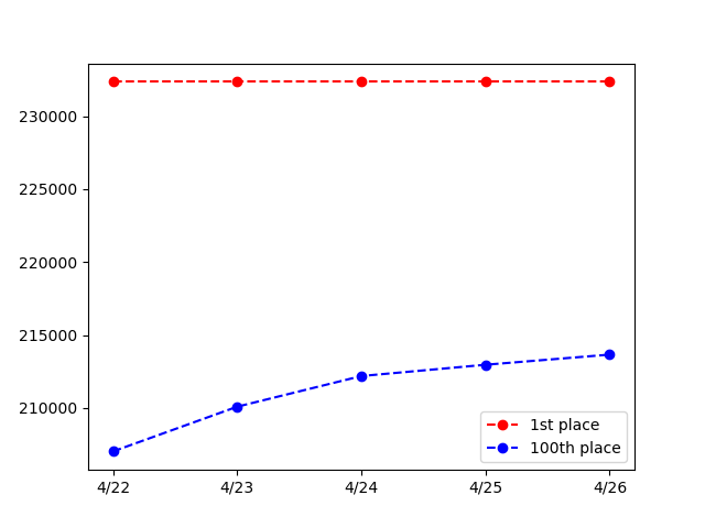
グレフェスTOP100 GROUP B 2023/04/26 1位: 232,345pt 100位: 213,660pt 編成詳細は以下リンク cttr.jp/2023/04/26/pos…

_scbot's tweet image. グレフェスTOP100 GROUP B
2023/04/26
1位: 232,345pt
100位: 213,660pt

編成詳細は以下リンク
cttr.jp/2023/04/26/pos…
_scbot's tweet image. グレフェスTOP100 GROUP B
2023/04/26
1位: 232,345pt
100位: 213,660pt

編成詳細は以下リンク
cttr.jp/2023/04/26/pos…

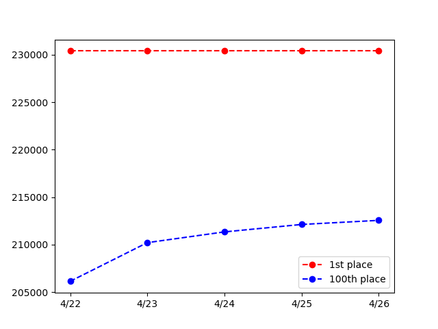
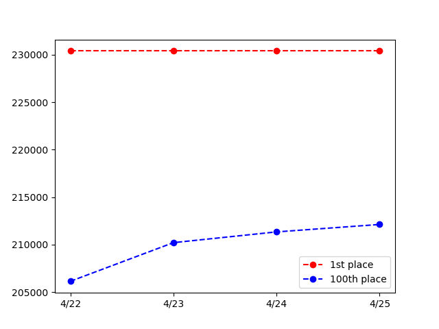
グレフェスTOP100 GROUP A 2023/04/26 1位: 230,388pt 100位: 212,559pt 編成詳細は以下リンク cttr.jp/2023/04/26/pos…

_scbot's tweet image. グレフェスTOP100 GROUP A
2023/04/26
1位: 230,388pt
100位: 212,559pt

編成詳細は以下リンク
cttr.jp/2023/04/26/pos…
_scbot's tweet image. グレフェスTOP100 GROUP A
2023/04/26
1位: 230,388pt
100位: 212,559pt

編成詳細は以下リンク
cttr.jp/2023/04/26/pos…

グレフェスTOP100 GROUP A 2023/04/25 1位: 230,388pt 100位: 212,127pt 編成詳細は以下リンク cttr.jp/2023/04/25/pos…

_scbot's tweet image. グレフェスTOP100 GROUP A
2023/04/25
1位: 230,388pt
100位: 212,127pt

編成詳細は以下リンク
cttr.jp/2023/04/25/pos…
_scbot's tweet image. グレフェスTOP100 GROUP A
2023/04/25
1位: 230,388pt
100位: 212,127pt

編成詳細は以下リンク
cttr.jp/2023/04/25/pos…

グレフェスTOP100 GROUP B 2023/04/25 1位: 232,345pt 100位: 212,965pt 編成詳細は以下リンク cttr.jp/2023/04/25/pos…

_scbot's tweet image. グレフェスTOP100 GROUP B
2023/04/25
1位: 232,345pt
100位: 212,965pt

編成詳細は以下リンク
cttr.jp/2023/04/25/pos…
_scbot's tweet image. グレフェスTOP100 GROUP B
2023/04/25
1位: 232,345pt
100位: 212,965pt

編成詳細は以下リンク
cttr.jp/2023/04/25/pos…

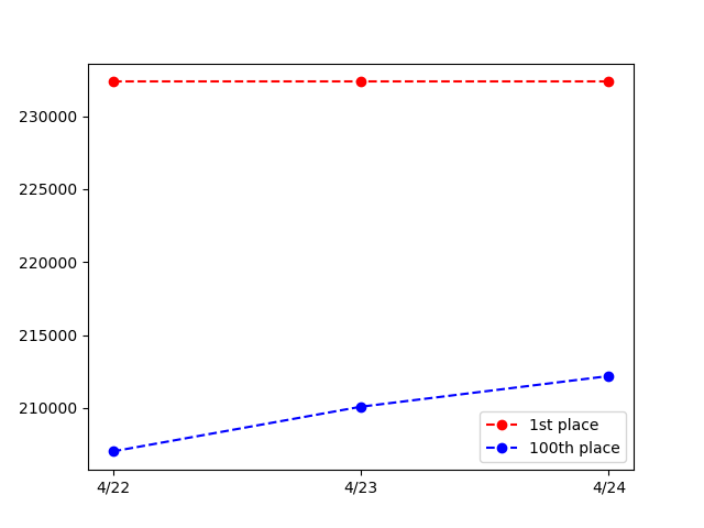
グレフェスTOP100 GROUP B 2023/04/24 1位: 232,345pt 100位: 212,192pt 編成詳細は以下リンク cttr.jp/2023/04/24/pos…

_scbot's tweet image. グレフェスTOP100 GROUP B
2023/04/24
1位: 232,345pt
100位: 212,192pt

編成詳細は以下リンク
cttr.jp/2023/04/24/pos…
_scbot's tweet image. グレフェスTOP100 GROUP B
2023/04/24
1位: 232,345pt
100位: 212,192pt

編成詳細は以下リンク
cttr.jp/2023/04/24/pos…

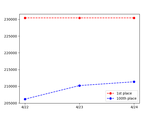
グレフェスTOP100 GROUP A 2023/04/24 1位: 230,388pt 100位: 211,344pt 編成詳細は以下リンク cttr.jp/2023/04/24/pos…

_scbot's tweet image. グレフェスTOP100 GROUP A
2023/04/24
1位: 230,388pt
100位: 211,344pt

編成詳細は以下リンク
cttr.jp/2023/04/24/pos…
_scbot's tweet image. グレフェスTOP100 GROUP A
2023/04/24
1位: 230,388pt
100位: 211,344pt

編成詳細は以下リンク
cttr.jp/2023/04/24/pos…

グレフェスTOP100 GROUP A 2023/04/23 1位: 230,388pt 100位: 210,212pt 編成詳細は以下リンク cttr.jp/2023/04/23/pos…

_scbot's tweet image. グレフェスTOP100 GROUP A
2023/04/23
1位: 230,388pt
100位: 210,212pt

編成詳細は以下リンク
cttr.jp/2023/04/23/pos…
_scbot's tweet image. グレフェスTOP100 GROUP A
2023/04/23
1位: 230,388pt
100位: 210,212pt

編成詳細は以下リンク
cttr.jp/2023/04/23/pos…

グレフェスTOP100 GROUP B 2023/04/23 1位: 232,345pt 100位: 210,090pt 編成詳細は以下リンク cttr.jp/2023/04/23/pos…

_scbot's tweet image. グレフェスTOP100 GROUP B
2023/04/23
1位: 232,345pt
100位: 210,090pt

編成詳細は以下リンク
cttr.jp/2023/04/23/pos…
_scbot's tweet image. グレフェスTOP100 GROUP B
2023/04/23
1位: 232,345pt
100位: 210,090pt

編成詳細は以下リンク
cttr.jp/2023/04/23/pos…

グレフェスTOP100 GROUP B 2023/04/22 1位: 232,345pt 100位: 207,027pt 編成詳細は以下リンク cttr.jp/2023/04/22/pos…

_scbot's tweet image. グレフェスTOP100 GROUP B
2023/04/22
1位: 232,345pt
100位: 207,027pt

編成詳細は以下リンク
cttr.jp/2023/04/22/pos…
_scbot's tweet image. グレフェスTOP100 GROUP B
2023/04/22
1位: 232,345pt
100位: 207,027pt

編成詳細は以下リンク
cttr.jp/2023/04/22/pos…

グレフェスTOP100 GROUP A 2023/04/22 1位: 230,388pt 100位: 206,143pt 編成詳細は以下リンク cttr.jp/2023/04/22/pos…

_scbot's tweet image. グレフェスTOP100 GROUP A
2023/04/22
1位: 230,388pt
100位: 206,143pt

編成詳細は以下リンク
cttr.jp/2023/04/22/pos…
_scbot's tweet image. グレフェスTOP100 GROUP A
2023/04/22
1位: 230,388pt
100位: 206,143pt

編成詳細は以下リンク
cttr.jp/2023/04/22/pos…

グレフェスTOP100 GROUP B 2023/04/21 1位: 230,196pt 100位: 219,390pt 編成詳細は以下リンク cttr.jp/2023/04/21/pos…

_scbot's tweet image. グレフェスTOP100 GROUP B
2023/04/21
1位: 230,196pt
100位: 219,390pt

編成詳細は以下リンク
cttr.jp/2023/04/21/pos…
_scbot's tweet image. グレフェスTOP100 GROUP B
2023/04/21
1位: 230,196pt
100位: 219,390pt

編成詳細は以下リンク
cttr.jp/2023/04/21/pos…

グレフェスTOP100 GROUP A 2023/04/21 1位: 230,029pt 100位: 218,335pt 編成詳細は以下リンク cttr.jp/2023/04/21/pos…

_scbot's tweet image. グレフェスTOP100 GROUP A
2023/04/21
1位: 230,029pt
100位: 218,335pt

編成詳細は以下リンク
cttr.jp/2023/04/21/pos…
_scbot's tweet image. グレフェスTOP100 GROUP A
2023/04/21
1位: 230,029pt
100位: 218,335pt

編成詳細は以下リンク
cttr.jp/2023/04/21/pos…

グレフェスTOP100 GROUP B 2023/04/20 1位: 230,196pt 100位: 218,185pt 編成詳細は以下リンク cttr.jp/2023/04/20/pos…

_scbot's tweet image. グレフェスTOP100 GROUP B
2023/04/20
1位: 230,196pt
100位: 218,185pt

編成詳細は以下リンク
cttr.jp/2023/04/20/pos…
_scbot's tweet image. グレフェスTOP100 GROUP B
2023/04/20
1位: 230,196pt
100位: 218,185pt

編成詳細は以下リンク
cttr.jp/2023/04/20/pos…

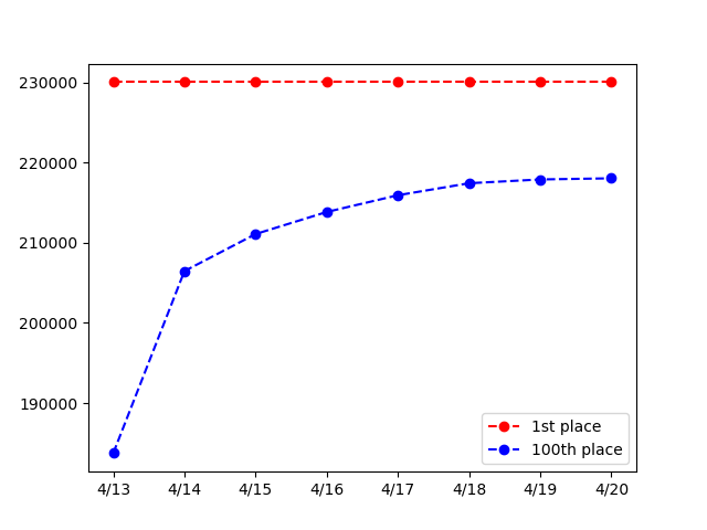
グレフェスTOP100 GROUP A 2023/04/20 1位: 230,029pt 100位: 218,034pt 編成詳細は以下リンク cttr.jp/2023/04/20/pos…

_scbot's tweet image. グレフェスTOP100 GROUP A
2023/04/20
1位: 230,029pt
100位: 218,034pt

編成詳細は以下リンク
cttr.jp/2023/04/20/pos…
_scbot's tweet image. グレフェスTOP100 GROUP A
2023/04/20
1位: 230,029pt
100位: 218,034pt

編成詳細は以下リンク
cttr.jp/2023/04/20/pos…

グレフェスTOP100 GROUP B 2023/04/19 1位: 230,196pt 100位: 217,843pt 編成詳細は以下リンク cttr.jp/2023/04/19/pos…

_scbot's tweet image. グレフェスTOP100 GROUP B
2023/04/19
1位: 230,196pt
100位: 217,843pt

編成詳細は以下リンク
cttr.jp/2023/04/19/pos…
_scbot's tweet image. グレフェスTOP100 GROUP B
2023/04/19
1位: 230,196pt
100位: 217,843pt

編成詳細は以下リンク
cttr.jp/2023/04/19/pos…

グレフェスTOP100 GROUP A 2023/04/19 1位: 230,029pt 100位: 217,891pt 編成詳細は以下リンク cttr.jp/2023/04/19/pos…

_scbot's tweet image. グレフェスTOP100 GROUP A
2023/04/19
1位: 230,029pt
100位: 217,891pt

編成詳細は以下リンク
cttr.jp/2023/04/19/pos…
_scbot's tweet image. グレフェスTOP100 GROUP A
2023/04/19
1位: 230,029pt
100位: 217,891pt

編成詳細は以下リンク
cttr.jp/2023/04/19/pos…

Loading...

Something went wrong.


Something went wrong.