bccfe's profile picture. The British Columbia Centre for Excellence in HIV/AIDS is Canada's largest HIV research, treatment & education organization.  #HIV #TasP #research

BC-CfE

@bccfe

The British Columbia Centre for Excellence in HIV/AIDS is Canada's largest HIV research, treatment & education organization. #HIV #TasP #research

BC-CfE 님이 재게시함

"As we near the end of 2025, and with World AIDS Day on December 1, it’s time for a frank assessment. Are we on track? The report card is mixed." -CATIE'S executive director @JodyJollimore in @TheSpec #WorldAIDSDay #Canada thespec.com/opinion/contri…


BC-CfE 님이 재게시함

Take 3 minutes⏱️ to read this great and important op-ed in @CDNAffairs on the recent federal budget's narrow focus on defense and short-sighted, counterproductive cuts to aid written by Samantha Coelho from @MCCOttawa and Chinelo Agom-Eze from @Foodgrains. "An investment in…


📺For those that missed Dr. Montaner's SPH PHC Department of Medicine Grand Rounds presentation last month, the full recording is online. youtube.com/watch?v=DHcVjf…

bccfe's tweet card. Infectious Diseases Grand Rounds - October 16, 2025

youtube.com

YouTube

Infectious Diseases Grand Rounds - October 16, 2025

⏰ Thursday, October 16th from 12-1pm ⏰ We invite you to join us this Thursday at St. Paul's Hospital (Hurlburt Auditorium) as Dr. Julio Montaner presents “HIV/AIDS Control at a Crossroads: A Call for Action” as part of the SPH PHC Department of Medicine Grand Rounds.

bccfe's tweet image. ⏰ Thursday, October 16th from 12-1pm ⏰

We invite you to join us this Thursday at St. Paul's Hospital (Hurlburt Auditorium) as Dr. Julio Montaner presents “HIV/AIDS Control at a Crossroads: A Call for Action” as part of the SPH PHC Department of Medicine Grand Rounds.


BC-CfE 님이 재게시함

At the #G7 foreign ministers’ meeting, Minister @AnitaAnandMP spoke proudly about Canada's aid spending and leadership 🌍 We agree, this is something to be proud of! However, as @neilrmoss reports in @TheHillTimes, these statements come hot on the heels of recent cuts to Canadian…

ResultsCda's tweet image. At the #G7 foreign ministers’ meeting, Minister @AnitaAnandMP spoke proudly about Canada's aid spending and leadership 🌍 We agree, this is something to be proud of! However, as @neilrmoss reports in @TheHillTimes, these statements come hot on the heels of recent cuts to Canadian…

BC-CfE 님이 재게시함

The @GlobalFund Eighth Replenishment Summit is just over a week away and we still don't know if @MarkJCarney is attending 🤔 Why attend? 👉It's one of THE most critical international cooperation events where we must show Canadian support for the health, security, and stability…

ResultsCda's tweet card. 70 Million Reasons Why

youtube.com

YouTube

70 Million Reasons Why


BC-CfE 님이 재게시함

The budget missed the mark, but there is still time to save lives.⏰✍️ Add your name to the petition urging the Canadian government to maintain its investment in the Global Fund to fight AIDS, TB, and Malaria. act.one.org/sign/global-fu…


Last week Dr. Julio Montaner was honoured to join a panel of medical experts in Buenos Aires at the @USalvador to present "Treatment as Prevention to Optimize the Control of HIV/AIDS and Other Infectious Diseases" as part of their program on the public health impacts of STIs.

bccfe's tweet image. Last week Dr. Julio Montaner was honoured to join a panel of medical experts in Buenos Aires at the @USalvador to present "Treatment as Prevention to Optimize the Control of HIV/AIDS and Other Infectious Diseases" as part of their program on the public health impacts of STIs.

Our Hope to Health research teams are at Oppenheimer Park today til 1pm handing out free socks at @Providence_Hlth's #ProvidenceInThePark. Come say hi & learn more about the services we offer at the supervised consumption site & low-barrier clinic located nearby at #H2HCentre.

bccfe's tweet image. Our Hope to Health research teams are at Oppenheimer Park today til 1pm handing out free socks at @Providence_Hlth's  #ProvidenceInThePark. 

Come say hi & learn more about the services we offer at the supervised consumption site & low-barrier clinic located nearby at #H2HCentre.

Marking 40 years living with HIV thanks to made-in-BC medical breakthroughs, Tiko Kerr joined Dr. Julio Montaner in speaking with @GlobalBC to raise concerns about recent international funding cuts that threaten the global fight against HIV. globalnews.ca/video/11506675…

bccfe's tweet card. Raising concern about the future of HIV treatment. | Watch News...

globalnews.ca

Raising concern about the future of HIV treatment. | Watch News...


BC-CfE 님이 재게시함

The Global Council on Inequality, AIDS and Pandemics new report shows what leaders must do to break the inequality-cycle and build resilient health systems: 1️⃣ Remove debt 2️⃣ Address social determinants of health 3️⃣ Ensure equitable access to medicines 4️⃣ Invest in communities


‼️Tomorrow, October 29th at 12pm‼️ Drs. Jeffrey Joy & Aranka Anema present "AI and HIV: Current and Future Applications" as part of the next BC-CfE Learning Series, tomorrow in-person at Cullen Theatre, and online. Visit bccfe.ca/events/ai-and-… to learn more & register!


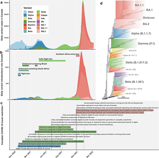
Congratulations to @AngelaMcLaughin, @Greenbeard2 & their team on publishing this paper in @Virus_Evolution on the effectiveness of Canadian travel restrictions in mitigating infectious disease burden (in this case COVID-19). Read the full paper below. academic.oup.com/ve/article/11/…


BC-CfE 님이 재게시함

At the @HIVlegal event yesterday hosted by MP and Parliamentary Secretary @Rob_Oliphant in support of the @GlobalFund, we heard from incredible speakers from all over the world! Take a look at some of the highlights👀 MP Oliphant spoke on how aid is not charity, but an…

ResultsCda's tweet image. At the @HIVlegal event yesterday hosted by MP and Parliamentary Secretary @Rob_Oliphant in support of the @GlobalFund, we heard from incredible speakers from all over the world! Take a look at some of the highlights👀

MP Oliphant spoke on how aid is not charity, but an…
ResultsCda's tweet image. At the @HIVlegal event yesterday hosted by MP and Parliamentary Secretary @Rob_Oliphant in support of the @GlobalFund, we heard from incredible speakers from all over the world! Take a look at some of the highlights👀

MP Oliphant spoke on how aid is not charity, but an…
ResultsCda's tweet image. At the @HIVlegal event yesterday hosted by MP and Parliamentary Secretary @Rob_Oliphant in support of the @GlobalFund, we heard from incredible speakers from all over the world! Take a look at some of the highlights👀

MP Oliphant spoke on how aid is not charity, but an…

BC-CfE 님이 재게시함

Our friends at @HIVlegal Network are hosting an important event tomorrow. Register now at t.ly/X4jTD!

ResultsCda's tweet image. Our friends at @HIVlegal Network are hosting an important event tomorrow. Register now at t.ly/X4jTD!

BC-CfE 님이 재게시함

News from the European AIDS Conference #EACS2025: People with HIV report little difference in quality of life compared with matched controls, but more depression @EACSociety aidsmap.com/news/oct-2025/…


BC-CfE 님이 재게시함

Communities help people living with and affected by HIV access the care they need, preventing future resurgence and securing long-term success. Investing in communities is critical to ending AIDS. #GlobalAIDSStrategy2031 unaids.org/en/2026-2031-g…

UNAIDS's tweet image. Communities help people living with and affected by HIV access the care they need, preventing future resurgence and securing long-term success. 

Investing in communities is critical to ending AIDS.

#GlobalAIDSStrategy2031 unaids.org/en/2026-2031-g…

BC-CfE 님이 재게시함

🌟 Meet the BC Centre for Excellence in HIV/AIDS @BCCfE at the Vancouver Nursing Jobs Fair – Oct 21! Explore nursing careers that advance research, care & innovation in public health. Register now: hubs.ly/Q03NYT4N0 #NursingJobsFairVancouver #NJFVancouver2025 #NursingJobs

nursingjobfair's tweet image. 🌟 Meet the BC Centre for Excellence in HIV/AIDS @BCCfE at the Vancouver Nursing Jobs Fair – Oct 21!
Explore nursing careers that advance research, care & innovation in public health.
Register now: hubs.ly/Q03NYT4N0
#NursingJobsFairVancouver #NJFVancouver2025 #NursingJobs

Loading...

Something went wrong.


Something went wrong.