berms75's profile picture.

Michael Berman

@berms75

Michael Berman reposted

The Yahoo #fantasyhockey waiver wire is a lawless wasteland 🔥🧟‍♂️ I'll be breaking down today's most added skaters like a man who hasn’t slept and refuses to trust vibes. Should we be adding too? No goalies allowed Likes and RT appreciated! Let's get to BIZ!


Michael Berman reposted

I owe Daulton Varsho and Blue Jays fans an apology. He’s really fucking good. I’m going to giveaway a Daulton Varsho jersey to one person who RT this and follows me. Winner picked tonight, good luck 🔥

From MLB

Michael Berman reposted

President Trump’s speech to the UN was one of those “where do you even start” addresses from a fact-check perspective. Here’s a non-comprehensive look at some of his claims: Inflation hasn't been "defeated" by Trump; it's been rising since the spring and is now, at 2.9%, just…


Michael Berman reposted

"All of the evidence we’re seeing tells a very compelling story – bike lanes are good for business, they improve safety for all road users, and reduce congestion." Businesses on Bloor Street @BloorAnnexBIA , where @fordnation wants to eliminate bike lanes.

alexbozikovic's tweet image. "All of the evidence we’re seeing tells a very compelling story – bike lanes are good for business, they improve safety for all road users, and reduce congestion."  
Businesses on Bloor Street @BloorAnnexBIA , where @fordnation wants to eliminate bike lanes.

Michael Berman reposted

RETWEET if you are with her! #Debate2024

DisavowTrump20's tweet image. RETWEET if you are with her! #Debate2024

Michael Berman reposted

Our friends Elon and X have been throttling our posts the past 48 hours. 👎 Retweet this if you’re seeing it and want Kamala Harris to be the next President. 👍🙏

hoopsforharris's tweet image. Our friends Elon and X have been throttling our posts the past 48 hours. 👎

Retweet this if you’re seeing it and want Kamala Harris to be the next President. 👍🙏

Michael Berman reposted

I just lost my kidney donor after six months of testing. She has been disqualified less than two weeks before I was supposed to get the surgery. Can I get a retweet and help of finding a type a blood kidney donor? @JoshMankiewicz


Michael Berman reposted

BREAKING: Ben Shapiro urges the Supreme Court to overturn same-sex marriage next. We're a liberal organization fighting for human rights with 411,000 followers. Ben Shapiro has 4.3 MILLION. Can you RT and follow us to help us fight back against right wing bigots like Shapiro?


Michael Berman reposted

Reducing Covid deaths by 99% and hospitalizations by 98% with vaccination and a booster

EricTopol's tweet image. Reducing Covid deaths by 99% and hospitalizations by 98% with vaccination and a booster

Michael Berman reposted

It's official. Starting today, people in Nova Scotia can pick up free rapid COVID tests at every single library in that province. Meanwhile, in Ontario, 24 million rapid tests are sitting on shelves. RT if you want access to free rapid tests now.


Michael Berman reposted

You cannot get flu from the flu vaccine. You cannot get COVID from the COVID vaccine. These vaccines help your body build immunity against these viruses. It is the best thing you can do to protect yourself and others. Please get vaccinated.


Michael Berman reposted

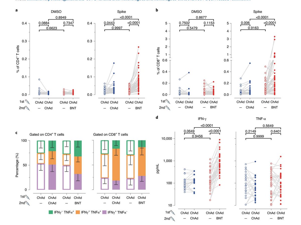
Significant immune response (antibody & T cell) in those who received a 1st dose of AstraZenca's #COVID19 vaccine followed by an mRNA vaccine for dose 2. Data from Germany, recently published in @NatureMedicine 👇 (Many Canadian's took this approach. Solid plan...thanks, NACI.)

BogochIsaac's tweet image. Significant immune response (antibody & T cell) in those who received a 1st dose of AstraZenca's #COVID19 vaccine followed by an mRNA vaccine for dose 2.

Data from Germany, recently published in @NatureMedicine 👇

(Many Canadian's took this approach. Solid plan...thanks, NACI.)
BogochIsaac's tweet image. Significant immune response (antibody & T cell) in those who received a 1st dose of AstraZenca's #COVID19 vaccine followed by an mRNA vaccine for dose 2.

Data from Germany, recently published in @NatureMedicine 👇

(Many Canadian's took this approach. Solid plan...thanks, NACI.)

Michael Berman reposted

More than 100,000 vaccine appointments are booked at city clinics in Sept - Nov. The sooner we accelerate them, the safer we'll be. Toronto is currently emailing and calling people with fall appointments to move them up. If you have a Fall appointment, re-book earlier today.


Michael Berman reposted

💉1,379,532 #COVID19 vaccine doses administered to date THIS WEEKEND: 🏢9 City-run clinics 🏥27 hospital-run clinics 🏪270+ pharmacies 🚑Hot spot pop-up and mobile clinics 🔎Eligibility info: toronto.ca/home/covid-19-…


Michael Berman reposted

Today, there are a number of mobile and pop-up vaccine clinics in hot spot neighbourhoods. Thanks to our hospital partners deploying these teams, including: 🏥@HRHospital 🏥@UnityHealthTO 🏥@UHN For more info on eligibility: toronto.ca/home/covid-19/…


Michael Berman reposted

I have updated my 2021 #FantasyHockey Rankings, which are now available FREE for download here: ge.tt/1BVYmUm2 1. Make sure you download the correct file. 2. Re-Tweet this. 3. Happy New Year!


Michael Berman reposted

Watch this video, folks. Sound on.


Michael Berman reposted

The Boston Globe front page.

kylegriffin1's tweet image. The Boston Globe front page.

Michael Berman reposted

I can’t stress this enough. This election may come down to PA and whether or not the SCOTUS thinks your ballots arrived on time. DO NOT MAIL. Drop them off in person!!!

Drop your ballot off in person. The post office is reporting delays nationwide. So if your state requires mail-in ballots to arrive by Election Day, it’s best to drop it off instead of mailing it. Get drop-off locations and info here: HeadCount.Org/MakeYourVoteCo…

HeadCountOrg's tweet image. Drop your ballot off in person. The post office is reporting delays nationwide. So if your state requires mail-in ballots to arrive by Election Day, it’s best to drop it off instead of mailing it. Get drop-off locations and info here: HeadCount.Org/MakeYourVoteCo…


United States Trends

Loading...

Something went wrong.


Something went wrong.