browserbasehq's profile picture. a web browser for your ai - creators of @stagehanddev & @trydirector

Browserbase

@browserbasehq

a web browser for your ai - creators of @stagehanddev & @trydirector

Ghim

We just solved authentication for AI Agents. Announcing 1Password + Browserbase, enabling secure agentic password autofill for your browser agents. Available exclusively on Director dot ai and Browserbase. Full post below.


Browserbase đã đăng lại

We’re graduating from Playwright. We’re grateful it gave devs the foundation to build fast and adopt even faster, but fit changed as we scaled. Stagehand’s next chapter goes deeper into the browser stack.

Stagehanddev's tweet image. We’re graduating from Playwright.

We’re grateful it gave devs the foundation to build fast and adopt even faster, but fit changed as we scaled.

Stagehand’s next chapter goes deeper into the browser stack.

Drop the "hq", it's cleaner. We're now @browserbase

browserbase's tweet image. Drop the "hq", it's cleaner.

We're now @browserbase

Browserbase đã đăng lại

Director can now generate python code snippets, Get your Stagehand scripts in python with a few clicks. Try it out in director(.)ai. 🐍


Browserbase đã đăng lại

Teams are stuck relying on companies exposing APIs. But their work is already happening in web portals updating CRMs, checking licenses, or paying invoices. Don’t wait for integrations, automate directly through a browser. Here's 8 workflows teams automate today with…

browserbase's tweet image. Teams are stuck relying on companies exposing APIs.

But their work is already happening in web portals updating CRMs, checking licenses, or paying invoices.

Don’t wait for integrations, automate directly through a browser.

Here's 8 workflows teams automate today with…

Browserbase đã đăng lại

We're partnering with @Docker to bring 200+ MCPs right in @e2b sandboxes through the Docker's MCP Catalog. Docker is already used by over 20M developers. We're extremely excited we can bring secure and isolated agentic runtime - E2B Sandbox - to them. e2b.dev/docs/mcp

Docker is excited to partner with E2B, a platform for running AI-generated code in secure cloud sandboxes. Docker + E2B now gives AI agents access to real tools (GitHub, Perplexity, Browserbase) in secure sandboxes via the MCP Catalog.



Browserbase đã đăng lại

Not all invoices get ingested. Director searches through email and forwards receipts to @tryramp, Time is money, save even more with Director.


Browserbase đã đăng lại

The future of software is doing work on your behalf. Now with Director, building automations on the web has never been easier. We're number 1 on Product Hunt! Drop an upvote and try out 2.0 at director(.)ai.

This is one of the biggest bets I've made as a founder. Today we're launching Director 2.0: a free app that enables anyone to automate web tasks with a single prompt. Powered by Browserbase and Stagehand. It's #2 on Product Hunt now - help us get #1: producthunt.com/products/direc…



Browserbase đã đăng lại

This is one of the biggest bets I've made as a founder. Today we're launching Director 2.0: a free app that enables anyone to automate web tasks with a single prompt. Powered by Browserbase and Stagehand. It's #2 on Product Hunt now - help us get #1: producthunt.com/products/direc…


Browserbase đã đăng lại

Are fancy launch videos still the move? Is it good to have a rival? And is LinkedIn still the outreach meta for growth? Earlier this month, we convened 3 top startup leaders to talk about what works in GTM in the AI era 🚀📈: -@browserbasehq CEO Paul Klein IV (@pk_iv),…

alexrkonrad's tweet image. Are fancy launch videos still the move? Is it good to have a rival? And is LinkedIn still the outreach meta for growth?

Earlier this month, we convened 3 top startup leaders to talk about what works in GTM in the AI era 🚀📈:
-@browserbasehq CEO Paul Klein IV (@pk_iv),…

Browserbase đã đăng lại

The only fall activity you should be doing is locking in. Pre-book all your 6AM’s without worrying about disappearing slots, Making PRs in the gym and GitHub.


Are all bots bad? The big question at our Good Bots vs. Bad Bots Tech Week Panel. Agents don’t always work on your behalf using your identity. Web Bot Auth makes it easy for good bots to be identified on the web.


Browserbase đã đăng lại

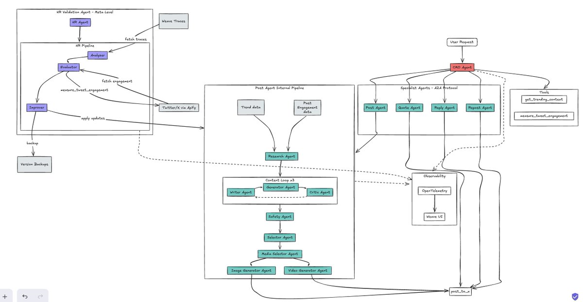
Best use of @browserbasehq: AVAX (AI Viral Agency on X) @brice_j_lee @mason_storika @jaypark_storika They built an AI social media team that hires/fires itself. Its intelligence starts with a clever data pipeline: using Browserbase remote browsers to capture Google trends &…

wandb's tweet image. Best use of @browserbasehq: AVAX (AI Viral Agency on X)

@brice_j_lee @mason_storika @jaypark_storika

They built an AI social media team that hires/fires itself. Its intelligence starts with a clever data pipeline: using Browserbase remote browsers to capture Google trends &…
wandb's tweet image. Best use of @browserbasehq: AVAX (AI Viral Agency on X)

@brice_j_lee @mason_storika @jaypark_storika

They built an AI social media team that hires/fires itself. Its intelligence starts with a clever data pipeline: using Browserbase remote browsers to capture Google trends &…

United States Xu hướng

Loading...

Something went wrong.


Something went wrong.