コドモン公式_Product Team
@codmon_dev
#コドモン 開発チームアカウントです!開発ブログやイベント登壇情報、またチームの様子などを発信していきます。お気軽にフォローしてください! ※サービスに関するご質問・ご要望はこちら▶︎https://www.codmon.co.jp/contact/
You might like
PHPカンファレンス福岡登壇レポートを公開しました!ワイワイできた嬉しさと、学びのプチプチダイジェストを綴っております〜!! 【イベントレポート】PHPカンファレンス福岡に登壇しました! - コドモン Product Team Blog tech.codmon.com/entry/2025/11/… #phpconfuk
\ ブログ更新🧑🏻💻 / 新しい記事を公開しました🎉 ぜひご覧ください! KotlinFest2025で出展したブースでの、来場者のみなさまとのやりとりを中心に振り返った内容になっています! 【イベントレポート】Kotlin Fest 2025に参加しました! - コドモン Product Team Blog tech.codmon.com/entry/2025/11/…
\ ブログ更新🧑🏻💻 / 「4年連続!コドモン開発チームアドベントカレンダー🎄2025」という記事が公開されました🎉 12/1から25日間、毎日記事を公開していく予定です。 お楽しみに!!! tech.codmon.com/entry/2025/11/…
3社合同イベントは来週開催です! コドモンの小西さんからは「コンテナイメージ脆弱性検知の実践事例 ~ 基礎から応用まで ~」について発表いただきます👀 聞いてくれよ、うちのAWSセキュリティ事情〜五反田JPビルの集い〜 codmon.connpass.com/event/371471/ #gotanda_jp_gathering
\ 登壇情報 🗣️ / コドモンの成瀬がアーキテクチャConference 2025に登壇します! 「ドメイン駆動設計とマイクロサービスアーキテクチャ」というテーマで、3名の登壇者で意見交換していきますので、ご興味がある方はぜひお越しください✨️#アーキテクチャcon_findy architecture-con.findy-tools.io/2025/session/d…
10:25~ Room I でお話したセッションのスライドとなります。ありがとうございました。 speakerdeck.com/jsoizo/getting… #jjug_ccc #jjug_ccc_i
資料公開しました! docswell.com/s/yoheiyohei4/… #jjug_ccc_i #jjug_ccc
\ イベント情報 🗣️ / 3社でAWSセキュリティについて語るイベントが再来週に迫りました! コドモンの小西は「コンテナイメージ脆弱性検知の実践事例 ~ 基礎から応用まで ~」というテーマでお話する予定です。ご興味ある方はぜひご参加ください✨ #gotanda_jp_gathering codmon.connpass.com/event/371471/
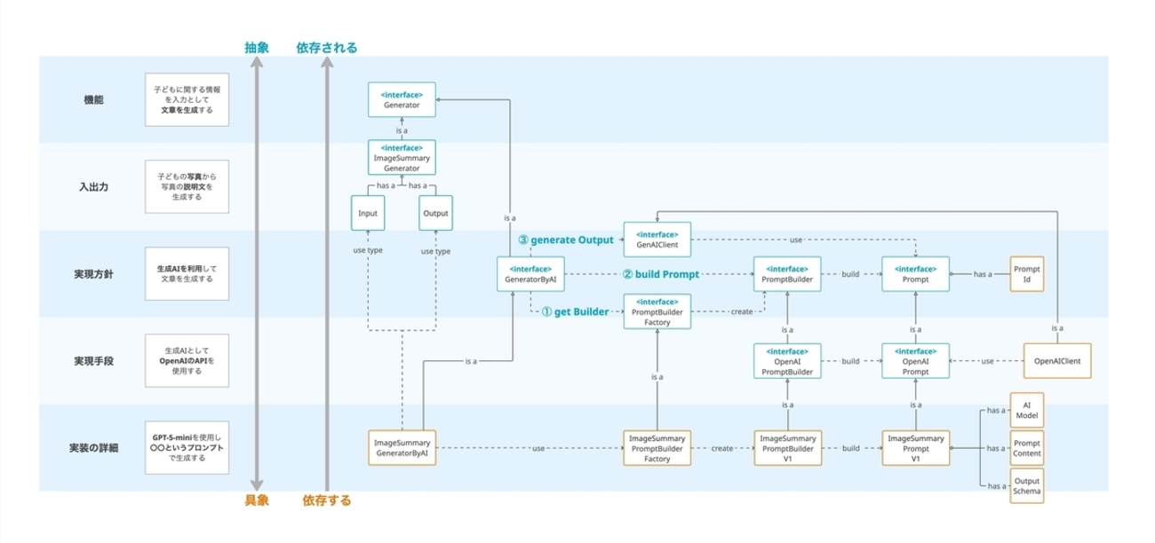
\ ブログ更新🧑🏻💻 / 新しい記事を公開しました🎉 ぜひご覧ください! 「抽象に依存する」クラス設計の具体例 - 生成AIを組み込んだアプリケーションを題材に - コドモン Product Team Blog tech.codmon.com/entry/2025/11/…
\ 登壇情報 🗣️ / コドモン SRE小西が #srekaigi のスポンサーセッションにて登壇します!ご興味ある方はぜひお越しください✨️ レガシー共有バッチ基盤への挑戦 - SREドリブンなリアーキテクチャリングの取り組み - SRE Kaigi 2026 2026.srekaigi.net/session/rooma-…
【 アーキテクチャConference 2025 公募セッション 】 アーキテクチャについて実務から生まれたリアルな悩みや学びを共有🖊️ 設計や技術選定の過程で直面した悩みやジレンマについてコドモン、SmartHR、Luupの3社にリアルにお話しいただきます! #アーキテクチャcon_findy architecture-con.findy-tools.io/2025/?utm_sour…
QAエンジニアほそだの登壇資料をアップしました🎉#JobLT_findy (ほぼ)ウォーターフォール開発かつ (ほぼ)手動テストの環境で仕事してきたQAエンジニアが コドモンに入って驚いたこと speakerdeck.com/codmoninc/a-qa…
最近の開発組織の取り組みをまとめました〜! コドモンプロダクト開発チームが取り組む重要課題 🐍 2025-26年度ver 🐎 - コドモン Product Team Blog tech.codmon.com/entry/2025/11/…
\ ブログ更新🧑🏻💻 / 「プロダクトデザインチームの公式マガジンを開設しました!」という記事が公開されました🎉 ぜひご覧ください! note.com/codmon_design/…
本日コドモンQAエンジニアのほそだが登壇します☀️ 「(ほぼ)ウォーターフォール開発かつ(ほぼ)手動テストの環境で仕事してきたQAエンジニアがコドモンに入って驚いたこと」というテーマでお話しします。ランチタイムでの開催です。ぜひお気軽にご参加ください!#JobLT_findy findy.connpass.com/event/367563/
10/29に登壇したイベントの資料アップしました! speakerdeck.com/codmoninc/the-… #ai_for_legacy
\ 登壇資料公開 / コドモンの小西が "JAWS-UGコンテナ支部 x ストレージ支部コラボ会" に登壇しました!登壇資料をアップしましたので、ぜひ御覧ください💪 #storagejaws ECSとEFSを組み合わせた Batchサーバー デプロイ方法の模索 speakerdeck.com/codmoninc/expl…
\ #jjug_ccc 登壇情報③ / コドモンのせきねがJJUGに登壇します👏 11/15(土)11:25から「小さくはじめるProperty Based Testing」というテーマでお話ししますので、お楽しみに! sessionize.com/api/v2/es4wssu…
\ #jjug_ccc 登壇情報② / コドモンのKajiroがJJUGに登壇します🚀 11/15(土)11:00から「エラー処理の選択肢を増やす - try-catchから始めて段階的に型安全へ」というテーマでお話ししますので、お楽しみに! sessionize.com/api/v2/es4wssu…
\ #jjug_ccc 登壇情報① / コドモンの成瀬がJJUGに登壇します✨️ 11/15(土)10:00から「イベントストーミングのはじめかた」というテーマでお話ししますので、お楽しみに! sessionize.com/api/v2/es4wssu…
United States Trends
- 1. Good Monday 32K posts
- 2. #MondayMotivation 8,471 posts
- 3. TOP CALL 3,904 posts
- 4. AI Alert 1,616 posts
- 5. Check Analyze N/A
- 6. Token Signal 2,115 posts
- 7. Market Focus 2,697 posts
- 8. Victory Monday 1,546 posts
- 9. #centralwOrldXmasXFreenBecky 624K posts
- 10. SAROCHA REBECCA DISNEY AT CTW 644K posts
- 11. #LingOrmDiorAmbassador 321K posts
- 12. NAMJOON 63.1K posts
- 13. #BaddiesUSA 67.5K posts
- 14. DOGE 188K posts
- 15. Chip Kelly 9,657 posts
- 16. Happy Thanksgiving 10.2K posts
- 17. Monad 123K posts
- 18. Stacey 23.5K posts
- 19. Scotty 10.7K posts
- 20. Gilligan 4,181 posts
Something went wrong.
Something went wrong.