commu_blog's profile picture. 廃業寸前中小企業診断士です。株もやってます。バイオ株が好きです。R5年1月からコミュ障・対人恐怖症・専門性なしのフルコンボなのに独立しました。子供のオムツ代のために生きてます。オワタ。好きなもの:とんかつ。嫌いなもの:ワークショップ。

yukiyuki(プロ主夫兼投資家兼診断士)

@commu_blog

廃業寸前中小企業診断士です。株もやってます。バイオ株が好きです。R5年1月からコミュ障・対人恐怖症・専門性なしのフルコンボなのに独立しました。子供のオムツ代のために生きてます。オワタ。好きなもの:とんかつ。嫌いなもの:ワークショップ。

バイオじゃないけど、ブログ整理してきたらこんなんでてきた。 愉快の記事だけど6年で2倍か〜。 アンビションはともかく、ここから急速に資産が増えてった記憶が。 何事もコツコツが大事ですね。 【ユキユキさん注目グロース株】AMBITION(3300)はこんな会社です。 yukiyuki13.net/2019/12/07/amb…


Repost di yukiyuki(プロ主夫兼投資家兼診断士)

【3DM関連特許】 フロリダ大学から出た特許の請求項内に「RADA16」「PURAGEL」の文字があります WO2025240422A1 [2025-11-20] 名称翻訳:粘膜炎症を減少させるためのRADA16使用 出願人:UNIVERSITY OF FLORIDA RESEARCH FOUNDATION, INCORPORATED 発明者:MULLIGAN, Jennifer K.; ATKINSON, Carl


行政書士法改正で補助金丸受け業務が「アウトー!」になったため、周りの中小企業診断士がこぞって行政書士試験受けてて笑った キミたちどれだけおとぎ話モリモリ作文書いて儲けてきたんだよ! そのお金で急成長バイオテック企業3Dマトリックスを買って少しは日本経済に貢献しなさい!! なんちゃって


バイオ株で短期で儲けるには「匂わせ力」の見極めが何より大事である 匂わせ力の定義を言語化すると、 ・売上見込みとか具体的な数字は言ってない ・将来イベントをほのめかす(3ヶ月後以降は未来すぎ) ・過去との温度感のギャップ ・テンプレIRワードは加点なし →中長期で飛躍的成長うんぬんかんぬん


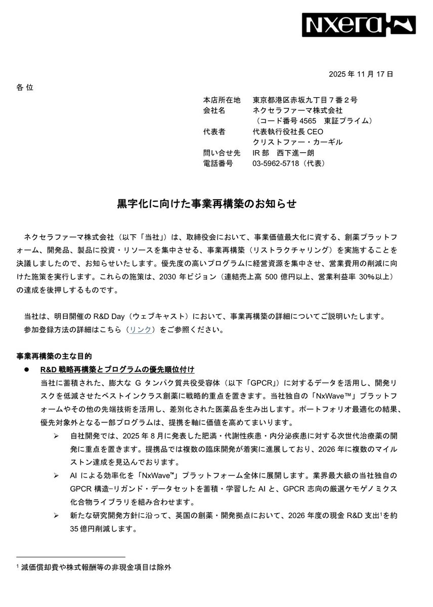
ネクセラ、事業再構築のお知らせ バイオちゃんに散々やられてきた身からすると、ベーリンガーの確度が高ければわざわざこの時期に決めるかー?とも思うけど、それはそれこれはこれなのか 今年も残り一ヶ月ちょっと 目標達成瀬戸際バイオたちのなかで、一抜けできるところはあるのか楽しみである

commu_blog's tweet image. ネクセラ、事業再構築のお知らせ
バイオちゃんに散々やられてきた身からすると、ベーリンガーの確度が高ければわざわざこの時期に決めるかー?とも思うけど、それはそれこれはこれなのか
今年も残り一ヶ月ちょっと
目標達成瀬戸際バイオたちのなかで、一抜けできるところはあるのか楽しみである

ベーリンガーはともかく、2ヶ月半経過してカタリスト仙道が実現したところゼロ!!!! これがバイオベンチャーだ!

バイオ株ホルダーあるある 「それでもNDAなら、NDAならきっと何とかしてくれる!」 「それでも日テゴなら、日テゴならきっと何とかしてくれる!」 「それでも次世代なら、次世代ならきっと何とかしてくれる!」 「それでもベーリンガーなら、ベーリンガーならきっと何とかしてくれる!」 「それでもリ

commu_blog's tweet image. バイオ株ホルダーあるある
「それでもNDAなら、NDAならきっと何とかしてくれる!」
「それでも日テゴなら、日テゴならきっと何とかしてくれる!」
「それでも次世代なら、次世代ならきっと何とかしてくれる!」
「それでもベーリンガーなら、ベーリンガーならきっと何とかしてくれる!」
「それでもリ


GNIさんは5年前に見せてくれた戦略的方向性カウントダウン大相場みたいなやつをそろそろやってくれませんかね っていうか5年前て 時が経つの早すぎですわ……


Repost di yukiyuki(プロ主夫兼投資家兼診断士)

補助金の見直しがどのレベルでされるのかはわからんけど、正直言って経産省の中小企業向け補助金はほとんど廃止されていいと思う。結局代行屋の作文大会になって、本当はそこまで必要ないのに補助金あるからって代行屋の作文の力で単に入れ替えしてるだけの中小企業も多いよね。本当に補助金が必要でも


Repost di yukiyuki(プロ主夫兼投資家兼診断士)

10月27日付でこの案件が登録特許になりました 番号は「7760174」です!


3Dマトちゃんの動画で良かったの米国は人員1.5倍にしたから売上も1.5倍になるでしょって社長の理論が「そんなうまくいくー??」と思ってたけど、現状の営業はプッシュで売りにいくものではなく、プルで買いたいから来てくれや→行きまーす営業だということで納得した あとは短期的には泌尿器科だな

commu_blog's tweet image. 3Dマトちゃんの動画で良かったの米国は人員1.5倍にしたから売上も1.5倍になるでしょって社長の理論が「そんなうまくいくー??」と思ってたけど、現状の営業はプッシュで売りにいくものではなく、プルで買いたいから来てくれや→行きまーす営業だということで納得した
あとは短期的には泌尿器科だな

うーん天下の塩野義さんをもってしてもクービビックがこんなに売れないとは思わなかった ほんとにモノを計画通りに売るのってこんなに難しいもんはないぜ


サイエンスはの論文掲載に続き、攻めの岡田の本領発揮だな!

commu_blog's tweet image. サイエンスはの論文掲載に続き、攻めの岡田の本領発揮だな!

Repost di yukiyuki(プロ主夫兼投資家兼診断士)

仰る通りだと思います。特にIBD含めて巨大な市場を目指す上で好影響しかないと思います。しかもサイエンスはアメリカの最上級の雑誌ですし。ネイチャーはイギリスなのでアメリカ市場への好影響も見逃せないです!


骨再生の担体としての承認申請にも良い影響を与えるだろうし、何より血管新生などいままさに訴求している創傷治癒効果が証明されたことは直近の売上にも少なからず好影響があると思うんだけど、なぜか素直に喜べない超長期がいるらしい むしろプロジェクトの半分くらいに影響あると思うんだけど

commu_blog's tweet image. 骨再生の担体としての承認申請にも良い影響を与えるだろうし、何より血管新生などいままさに訴求している創傷治癒効果が証明されたことは直近の売上にも少なからず好影響があると思うんだけど、なぜか素直に喜べない超長期がいるらしい
むしろプロジェクトの半分くらいに影響あると思うんだけど
commu_blog's tweet image. 骨再生の担体としての承認申請にも良い影響を与えるだろうし、何より血管新生などいままさに訴求している創傷治癒効果が証明されたことは直近の売上にも少なからず好影響があると思うんだけど、なぜか素直に喜べない超長期がいるらしい
むしろプロジェクトの半分くらいに影響あると思うんだけど

Repost di yukiyuki(プロ主夫兼投資家兼診断士)

3Dマトリックス凄い。 サイエンス掲載でips関連で移植。 ホンマに凄いさー。


これがマトちゃんが今年中と言っていたハーバードの心筋再生論文? さささささささささいえいんすに載るの? だれかおしえてくれれれい!!!! science.org/doi/10.1126/sc…


Loading...

Something went wrong.


Something went wrong.