내가 좋아할 만한 콘텐츠
The Universe will literally sit you down and break you to humble you, then will isolate you to build you. Then give you back everything 10x to prove to you how powerful you are, and that everything is happening for a reason. Trust yourself, the Universe, and your path.
Software development is all about figuring out whether it's from stackoverflow or ai
🚀 Built my first AI automation project! Just shared the architecture / flow design 🛠️ Now I’m wondering… is this what we call an AI Agent or am I overhyping it? 👀 Curious to hear what the community thinks 🤔👇 #AI #AIAgents #Automation #LLM #GenAI #TechTwitter #BuildInPublic

What’s your take on this? #AI #AIAgents #GenAI #MachineLearning #LLM #LangChain #AICommunity #Coding
I used to think AI Agents were some futuristic magic Now I realize they’re just: LLM (reasoning) APIs/Tools (action) Memory (context) Scheduler/Auth (automation) Filters (safety) They’re not scary — just engineering blocks you connect. #AI #AIAgents #LLM #GenAI

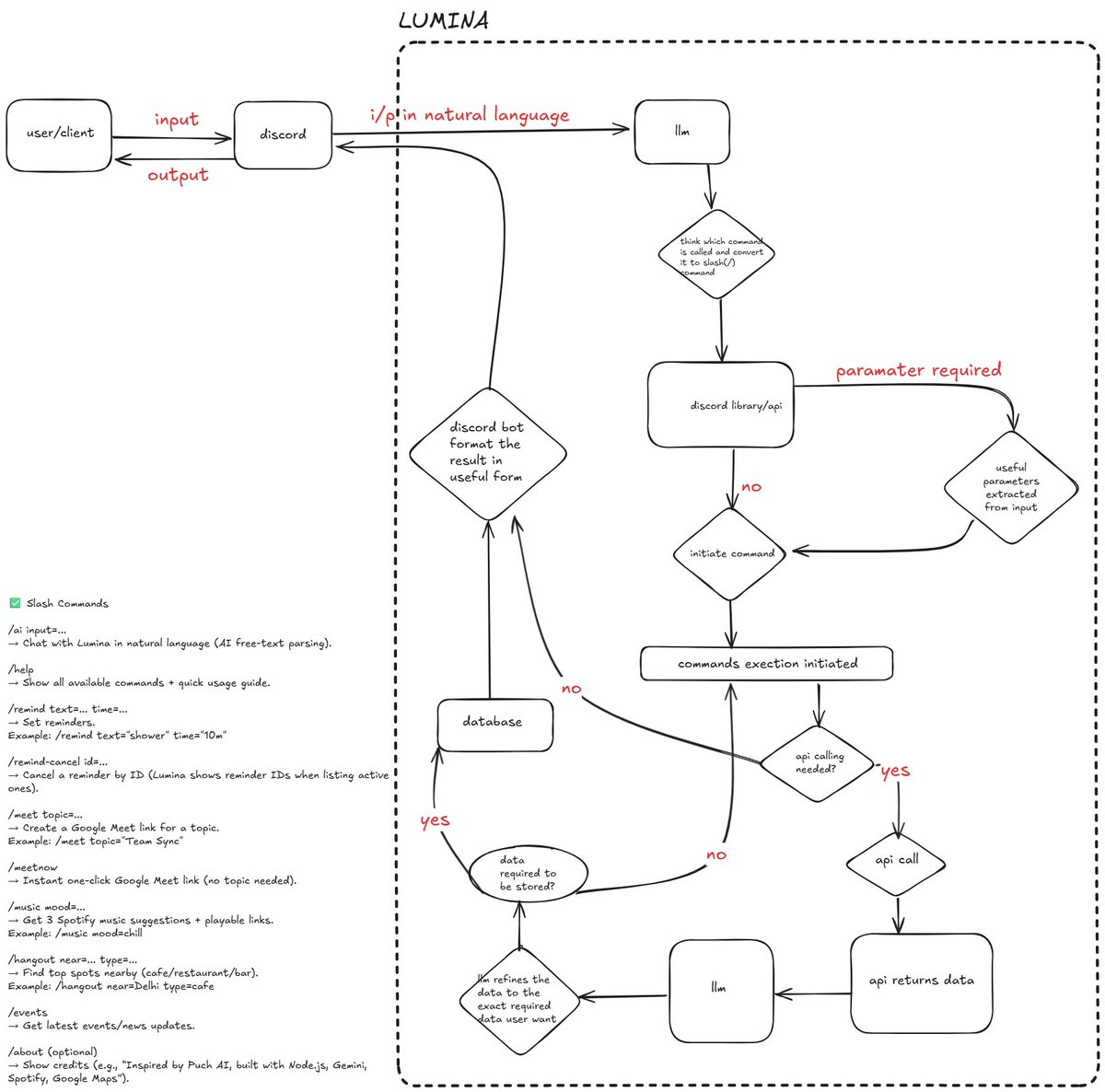
Making a discord AI Automation Bot. Using scheduler, corn jobs, manual r Testing, Oauth etc. One of my coolest projects😎 Help me to Name it- catchy+modern Deploying very soon.
Coding with AI isn’t just about copy-pasting code, it’s about debugging. Tried building an LLM intent parser: AI gave me OpenAI code → 404 (not free) Switched to Gemini → ai gave outdated API Dug into my old project → still broke Finally read the official docs → working! 🥳
In MNCs/startups, how do devs actually figure out edge cases? LeetCode gives test cases, but in real life… nothing’s handed to you. Do you rely on gut, experience, or users yelling in prod? 🤔 #TechTwitter #DevCommunity #Coding #SoftwareEngineering #Programming"
Startups be like: Paise kam hai but learning milegi 🚀 Reality: 80% time = finding stuff + hours of debugging #StartupLife #CodingHumor #Debugging #TechTwitter #ProgrammerHumor #WorkCulture"
Attended today’s LeetCode contest 🚀 Q1 & Q2 were super easy, but I slipped on edge cases 😓 Penalties hit my overall rank harder than the difficulty did. Lesson learned: never underestimate edge cases.
United States 트렌드
- 1. D’Angelo 210K posts
- 2. D’Angelo 210K posts
- 3. Brown Sugar 17.1K posts
- 4. Black Messiah 8,220 posts
- 5. Voodoo 16.8K posts
- 6. #PortfolioDay 11K posts
- 7. Young Republicans 5,630 posts
- 8. How Does It Feel 7,495 posts
- 9. Happy Birthday Charlie 126K posts
- 10. Powell 38.9K posts
- 11. Pentagon 100K posts
- 12. Osimhen 140K posts
- 13. VPNs 1,115 posts
- 14. CJGJ N/A
- 15. Alex Jones 29K posts
- 16. #BornOfStarlightHeeseung 83.5K posts
- 17. Neo-Soul 19.6K posts
- 18. Sandy Hook 11.8K posts
- 19. Untitled 6,647 posts
- 20. Baldwin 17.5K posts
내가 좋아할 만한 콘텐츠
-
Beginner To AI
@BeginnertoAI -
Ayush kumar
@asyncAyush -
Sudipto Mitra
@Sudipto737 -
Hari
@h6ri7 -
Raunak Gupta
@11raunakrg -
Abdullah Ayoola
@officialayo540 -
Akbar Bakhshi
@AkBakhshi -
Caspa Clinton
@CaspaClinton -
Void
@jamstack_guru -
Tushar Patowary
@tushar_patowary -
M A I Y O
@alphonse_rabi -
BonkeGcobo
@bonke_gcobo
Something went wrong.
Something went wrong.