fov_engineer's profile picture. الفولاذ والسيليكون..

راني جابر

@fov_engineer

الفولاذ والسيليكون..

고정된 트윗

أريد الكلام في التقنية فقط وليس في السياسة أو تنبؤات الأبراج.. لن أدخل أي نقاش غير تقني .. الكلام والتوقعات والتحليلات مجانية وأي شخص يبدع فيها بدون نتيجة. أما الكلام التقني له ثمنه وأثره على المستقبل.

هذه هي لوحة التحكم الأساسية والعدادات لحوامة مي8 الموجودة في الخدمة في الجيش العربي السوري. يجلس الطيار على اليسار والطيار المساعد على اليمين ويوجد مهندس طيران في الخلف.

fov_engineer's tweet image. هذه هي  لوحة التحكم  الأساسية والعدادات لحوامة مي8 الموجودة في الخدمة في الجيش العربي السوري.

يجلس الطيار على اليسار والطيار المساعد على اليمين ويوجد مهندس طيران في الخلف.


مرشح تمرير حزمة .. بعرض 1ميغا.. vhf المحاكاة وتحديد الاستجابة الترددية جوهري عند التعامل مع دارات الترددات الراديوية. وحتى بعد الحصول على نتيجة جيدة فالتقنيات المستخدمة خلال التصنيع لها تأثير على الأداء وقد تحصل على نتائج مختلفة تماماً عن المحاكاة..

fov_engineer's tweet image. مرشح تمرير حزمة .. بعرض 1ميغا..
vhf
المحاكاة وتحديد الاستجابة الترددية جوهري عند التعامل مع دارات الترددات الراديوية.
وحتى بعد الحصول على نتيجة جيدة فالتقنيات المستخدمة خلال التصنيع لها تأثير على الأداء وقد تحصل على نتائج مختلفة تماماً عن المحاكاة..

kicad9 فيه ميزات جيدة ومفيدة للمصممين، وتجربة برنامج مثله مع استناد للذكاء الصنعي توفر الكثير من الوقت في التصميم. مثلاً تصميم دارة عاكس موجة جيبية نقية ثلاثية الطور مع الحسابات كاملة وتصميم كامل الدارات الجزئية وتجهيز برنامج أولي للمتحكم لم يستغرق إلا نصف يوم من العمل.

fov_engineer's tweet image. kicad9
فيه ميزات جيدة ومفيدة للمصممين، وتجربة برنامج مثله مع استناد للذكاء الصنعي توفر الكثير من الوقت في التصميم.
مثلاً تصميم دارة عاكس   موجة جيبية  نقية ثلاثية الطور مع الحسابات كاملة وتصميم كامل الدارات الجزئية وتجهيز برنامج أولي للمتحكم  لم يستغرق إلا نصف يوم من العمل.

.. جميعها قذائف تالفة غير صالحة للاستخدام. قذائف سهمية "سابو". لكن بدون حشوة دافعة، لن يستفيد منها المستخدم في شيء بدون الحشوة الدافعة.

قيادة الأمن الداخلي في حمص، تعلن عن ضبط شحنة من الصواريخ المُضادة للدروع، مخبأة ضمن أحد البساتين الزراعية في قرية المسعودية بريف حمص الشرقي. 📍للتنويه هذه المناطق بالتحديد تعد صلة الوصل للمهربين في شرق سوريا نحو القصير.

DeirEzzore's tweet image. قيادة الأمن الداخلي في حمص، تعلن عن ضبط شحنة من الصواريخ المُضادة للدروع، مخبأة ضمن أحد البساتين الزراعية في قرية المسعودية بريف حمص الشرقي. 

📍للتنويه هذه المناطق بالتحديد تعد صلة الوصل للمهربين في شرق سوريا نحو القصير.


وحيداً كنجم في الفضاء يحلق.. أمقته ويكرهني.. لكن بحر اللهب المتدفق منه يبهرني ....


المغنيتومتر بالمختصر كاشف معادن يعمل على قياس فروقات الحقل المغناطيسي. مناسب للأجسام الكبيرة مثل الألغام المضادة للدبابات المعدنية ولكنه لن يتحسس الألغام البلاستيكية. أي كتلة معدنية ستولد إشارة ويستحيل التمييز بين الإشارات الصحيحة والوهمية. يوجد تقنيات أفضل وبدقة أعلى .

fov_engineer's tweet image. المغنيتومتر بالمختصر كاشف معادن يعمل على قياس فروقات الحقل المغناطيسي.
مناسب للأجسام الكبيرة مثل الألغام المضادة للدبابات المعدنية ولكنه لن يتحسس الألغام البلاستيكية.
أي كتلة معدنية ستولد إشارة ويستحيل التمييز بين الإشارات الصحيحة والوهمية.
يوجد تقنيات أفضل وبدقة أعلى .

السلام عليكم ورحمه الله وبركاته 1-ليش اخوي 2-وهل الدولة يوجد عدها بدائل افضل



مغنيتومتر .. آخر شيء قد تفكر باستخدامه عند البحث عن ألغام.

في أول تجربة من نوعها، أجرينا اليوم اختباراً لطائرة مسيّرة مخصّصة لمسح المناطق الملوّثة بالألغام والذخائر غير المنفجرة، عبر تجربة ميدانية على مجسمات آمنة لقياس مستوى الدقّة وكفاءة تحليل البيانات، وتأتي هذه الخطوة ضمن التحضير لتشغيل منظومة المسح الجوي وتعزيز قدرتنا على تحديد…



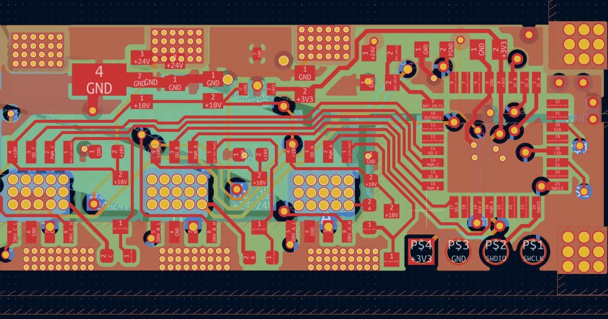
العمل مع دارات ذات ست طبقات مرهق، لأنها تعاني من مشكلة توزيع الطبقات المرجعية ما يتسبب بمشاكل تداخل في الترددات العالية. الانتقال إلى ثماني طبقات لن يزيد الكلفة كثيراً ويسهل إضافة طبقات مرجعية لكل طبقة إشارة وعزل جيد للإشارات. هذه دارة بست طبقات منها أربع طبقات بدون مرجعية.

fov_engineer's tweet image. العمل مع دارات ذات ست طبقات مرهق، لأنها تعاني من مشكلة توزيع الطبقات المرجعية ما يتسبب  بمشاكل تداخل في الترددات العالية.
الانتقال إلى ثماني طبقات لن يزيد الكلفة كثيراً ويسهل إضافة طبقات مرجعية لكل طبقة إشارة وعزل جيد للإشارات.
هذه دارة بست طبقات منها أربع طبقات بدون  مرجعية.

يمكن إطلاقها من أنابيب مفردة أو مزدوجة وحتى بدون أنابيب .. وهذا قد يفسر الخطأ الكبير في مكان سقوط الصواريخ.

الي بعرفه هيك نوع صواريخ سوفيتي وكمان بطلقوه من منصه فيها ١٦ صاروخ وراكبه على سيارة 💀💀 شلون اطلقوهم ومحد انتبه



مدى صواريخ الكاتيوشا 107 8.5 كم. والجهة الوحيدة الممكن إطلاقها من قاعدة غرب وجنوب غرب دمشق بين اوتوستراد المزة وضاحية قدسيا. وإن أطلقت من عربة مموهة فهذا يشير أن المستهدف قصر الشعب على بعد 1200 مترا من مكان سقوط الصواريخ. هذا مجرد نظرة عامة بدون معطيات دقيقة .

إدارة الإعلام والاتصال في وزارة الدفاع : - تعرّضت العاصمة دمشق لاعتداء غادر تمثّل بسقوط صاروخين من نوع "كاتيوشا" أُطلقا من أطراف المدينة باتجاه الأحياء السكنية في منطقة المزة ومحيطها، ما أسفر عن إصابة عدد من المدنيين وإلحاق أضرار مادية بالمكان. - باشرت وزارة الدفاع، بالتعاون مع…



أصبحنا وأصبح الملك لله..

fov_engineer's tweet image. أصبحنا وأصبح الملك لله..

عملنا مطولاً على مشروع مشابه ثم وضعناه في خانة الاحتياط؛ لأنه يعاني من مشاكل في الصيانة والإدامة، إضافة إلى صعوبة تشغيله ووجود مشاريع وأفكار أفضل وبتكلفة أقل وتحتاج صيانة أقل . أحد أسباب عودتي لسوريا هو هذا المشروع. تصنيع كاسحة ألغام وطنية لحقن دماء شعبي المهدورة في البوادي.

fov_engineer's tweet image. عملنا مطولاً على مشروع مشابه ثم وضعناه في خانة الاحتياط؛ لأنه يعاني من مشاكل في الصيانة والإدامة، إضافة إلى صعوبة تشغيله ووجود مشاريع وأفكار أفضل وبتكلفة أقل وتحتاج صيانة أقل .
أحد أسباب عودتي لسوريا هو هذا المشروع.
 تصنيع كاسحة ألغام وطنية لحقن دماء شعبي المهدورة في البوادي.
fov_engineer's tweet image. عملنا مطولاً على مشروع مشابه ثم وضعناه في خانة الاحتياط؛ لأنه يعاني من مشاكل في الصيانة والإدامة، إضافة إلى صعوبة تشغيله ووجود مشاريع وأفكار أفضل وبتكلفة أقل وتحتاج صيانة أقل .
أحد أسباب عودتي لسوريا هو هذا المشروع.
 تصنيع كاسحة ألغام وطنية لحقن دماء شعبي المهدورة في البوادي.

المشكلة الأساسية في الكاسحات الهرسية هي عمق التطهير لا يتجاوز 10 إلى 15 سم. والعمر القصير لأجزاء رأس الكسح وصعوبة صيانته ميدانياً. سرعة الكسح ليست فقط سرعة مسير العربة بل هي المحصلة النهائية لعملها خلال فترة أسابيع أو أشهر، وترتبط بزمن الصيانة اللازم لمتابعة العمل.



المشكلة الأساسية في الكاسحات الهرسية هي عمق التطهير لا يتجاوز 10 إلى 15 سم. والعمر القصير لأجزاء رأس الكسح وصعوبة صيانته ميدانياً. سرعة الكسح ليست فقط سرعة مسير العربة بل هي المحصلة النهائية لعملها خلال فترة أسابيع أو أشهر، وترتبط بزمن الصيانة اللازم لمتابعة العمل.

تقريبا بدهم يمشوا الكاسحة بسرعة ٢ كم/ عالساعة او أكتر شوي شوط واحد بهي الصيغة يمكن تحقيق الرقم ٦ دونم بالساعة



تحمل ورقة عرض المشروع أسماء ثلاثة أشخاص، ولكن المقطع أظهرها أنها صاحبة المشروع. المستوى الهندسي للمشروع عالي جداً بحيث وصلت سرعة التطهير 6600 متر مربع في الساعة وبتوفير 80% من الوقود بسبب استخدام "طلم ملساء"!!!. لا أعرف حقيقة إن كانوا حسبوا وزن رأس الكسح أساساً أو حتى عمره.

طالبة هندسة بجامعة دمشق تقدم مشروعاً لتطوير كاسحة ألغام تعمل بالذكاء الصناعي ضمن فعاليات معرض "شباب سوريا يصنعون المستقبل" #الإخبارية_السورية



И две тысячи лет война Война без особых причин Война дело молодых Лекарство против морщин Красная-красная кровь Через час уже просто земля Через два — на ней цветы и трава Через три — она снова жива И согрета лучами Звезды по имени Солнце..

fov_engineer's tweet image. И две тысячи лет война
Война без особых причин
Война дело молодых
Лекарство против морщин
Красная-красная кровь
Через час уже просто земля
Через два — на ней цветы и трава
Через три — она снова жива
И согрета лучами
Звезды по имени Солнце..

На теле ран не счесть Нелегки шаги Лишь в груди горит, звезда И умрёт апрель И родится вновь И придёт уже навсегда

fov_engineer's tweet image. На теле ран не счесть
Нелегки шаги
Лишь в груди горит, звезда
И умрёт апрель
И родится вновь
И придёт уже навсегда

فقط للتوضيح، هذه قذائف مدفعية لكنها لا تطلق من سبطانة المدفع، بل تلقى من منصات أخرى سواء طائرات مأهولة أو حوامات وحتى منصات صاروخية. ولا تحتاج لإلكترونيات خاصة مقاومة للتسارع الهائل المطبق على قذائف المدفعية الموجهة.

كلما كان المقذوف أسرع كانت فرصة الهرب منه أو اعتراضه أقل، وبالمقابل تزيد صعوبة توجيهه والتحكم به. القنابل المنزلقة ذاتية التوجيه المبنية على ذخائر مدفعية 155 أو 122 مم ستشهد انتشاراً كبيراً خلال الفترة القادمة، فهي تتفوق بعدة نقاط على المسيرات التقليدية وأهمها عامل السرعة.

fov_engineer's tweet image. كلما كان المقذوف أسرع كانت فرصة الهرب منه أو اعتراضه أقل، وبالمقابل تزيد صعوبة توجيهه والتحكم به.
القنابل المنزلقة ذاتية التوجيه المبنية على ذخائر مدفعية 155 أو 122 مم  ستشهد انتشاراً كبيراً خلال الفترة القادمة، فهي تتفوق بعدة نقاط على المسيرات التقليدية وأهمها عامل السرعة.


كلما كان المقذوف أسرع كانت فرصة الهرب منه أو اعتراضه أقل، وبالمقابل تزيد صعوبة توجيهه والتحكم به. القنابل المنزلقة ذاتية التوجيه المبنية على ذخائر مدفعية 155 أو 122 مم ستشهد انتشاراً كبيراً خلال الفترة القادمة، فهي تتفوق بعدة نقاط على المسيرات التقليدية وأهمها عامل السرعة.

fov_engineer's tweet image. كلما كان المقذوف أسرع كانت فرصة الهرب منه أو اعتراضه أقل، وبالمقابل تزيد صعوبة توجيهه والتحكم به.
القنابل المنزلقة ذاتية التوجيه المبنية على ذخائر مدفعية 155 أو 122 مم  ستشهد انتشاراً كبيراً خلال الفترة القادمة، فهي تتفوق بعدة نقاط على المسيرات التقليدية وأهمها عامل السرعة.

الجمهورية العربية السورية تحتاج لمهندسين بخبرة حقيقية وليس مجرد حملة شهادات يرومون المناصب، و النقص يجب أن يغطيه مهندسونا المدربون في الخارج. الأرض ليست مفروشة بالورود للعائدين، لكن جهنم مفروشة بالجمر لكل متخاذل. لن تموت من الجوع، وإن كنت صاحب خبرة فستحصل على عمل جيد بسرعة.


صواريخ ر60 جو-جو من مخلفات النظام السابق، تعرضها الميليشيات الإرهابية الدرزية. طريقة التثبيت تؤكد أن من صنع هذه القاعدة غير قادر على إطلاق هذه الصواريخ، هذا لو افترضنا أنه بكامل قدراته العقلية.

أهم شي عُدِّل داخليًأ 😂

YamanAboTurki's tweet image. أهم شي عُدِّل داخليًأ   😂


صنع هذا المسدس عام 1975، وبقي خمسين عاماً في التخزين حتى وصلني "جديداً"، ومثله بندقيتي. معظم الأعتدة تصنع ويصنع معها منظومة حفظ وتخزين سواء وحدات وعلب تخزين مقاومة للعوامل المختلفة وحتى شروط التخزين والصيانة. فنادراً ما يستعمل سلاح مباشرة بعد تصنيعه، وقد تستمر فترة التخزين لعقود.

fov_engineer's tweet image. صنع هذا المسدس عام 1975، وبقي خمسين عاماً في التخزين حتى وصلني "جديداً"، ومثله بندقيتي.
معظم الأعتدة تصنع ويصنع معها منظومة حفظ وتخزين سواء وحدات وعلب تخزين مقاومة للعوامل المختلفة وحتى شروط التخزين والصيانة.
فنادراً ما يستعمل سلاح مباشرة بعد تصنيعه، وقد تستمر فترة التخزين لعقود.

Loading...

Something went wrong.


Something went wrong.