jsinger0's profile picture. Lung transplant doc and researcher @UCSF | dad of two/husband | #blm

Jonathan Singer

@jsinger0

Lung transplant doc and researcher @UCSF | dad of two/husband | #blm

Thanks, Danny (@DocCalabrese). We are excited that this paper may identify a novel and treatable condition with broad implications on lung transplant success. Hopefully, more to come, including understanding the biobehavioral reasons underpinning these findings.

What does sleep have to do with lung alllograft outcomes? Fascinating connection between poor sleep and risk for CLAD and death! Great work by @jsinger0 and @AricPrather @UCSFDOM @TheJHLT jhltopen.org/article/S2950-…



Jonathan Singer reposted

Happy National Donor Day! Share the love and register your decision to be an organ, eye and tissue donor at RegisterMe.org or in your iPhone Health App. Thank you to all donors, registered donors, donor families, and living donors for your generosity! 💙💚❤️ #DonateLife

UNOSNews's tweet image. Happy National Donor Day! Share the love and register your decision to be an organ, eye and tissue donor at RegisterMe.org or in your iPhone Health App. Thank you to all donors, registered donors, donor families, and living donors for your generosity! 💙💚❤️ #DonateLife

Jonathan Singer reposted

Congratulations to our Lung Transplant program, ranked No. 1 in California! The team performed a record-breaking 95 lung transplants last year! 🎉

UCSFHospitals's tweet image. Congratulations to our Lung Transplant program, ranked No. 1 in California! The team performed a record-breaking 95 lung transplants last year! 🎉

Jonathan Singer reposted

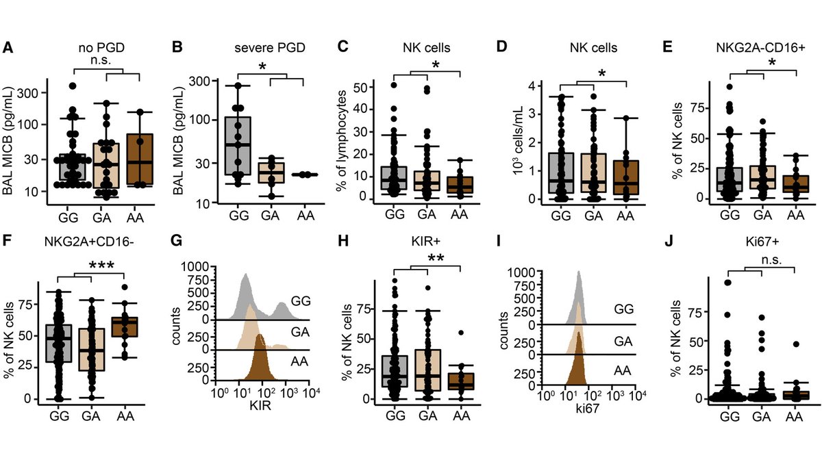
Thrilled to have our work led by @oaaguilar503 published in the @ATSBlueEditor. Thanks to our collaborators @UCSFDOM, @PennMedicine @VUmedicine @CShaver_MD @vekerchberger @jonsingermd @jrgreenland

MICB Genomic Variant Is Associated with NKG2D-mediated Acute Lung Injury and Death 🔓 Open Access 🔗 bit.ly/3H5vi3G

ATSBlueEditor's tweet image. MICB Genomic Variant Is Associated with NKG2D-mediated Acute Lung Injury and Death

🔓 Open Access
🔗 bit.ly/3H5vi3G


Jonathan Singer reposted

Telomeres may impact #LungTx survival. Does primary graft dysfunction affect airway telomeres? New data suggest yes. @jrgreenland @jsinger0 @shaysmd 🔗 jhltonline.org/article/S1053-…


Jonathan Singer reposted

Inhibiting NK cell CCR5 with an FDA approved drug reduced NK chemotaxis and acute lung injury after transplant! Immense thanks to @JCI_insight for featuring our work. @ISHLT @jrgreenland @jonsingermd @shaysmd @looney_lab

CCR5 drives NK cell–associated airway damage in pulmonary ischemia-reperfusion injury: buff.ly/3MG1KN0 @DocCalabrese @UCSFMedicine #Pulmonology #Transplantation

JCI_insight's tweet image. CCR5 drives NK cell–associated airway damage in pulmonary ischemia-reperfusion injury: buff.ly/3MG1KN0 
@DocCalabrese @UCSFMedicine 
#Pulmonology #Transplantation


Jonathan Singer reposted

Stepping out of our silos and developing cross-disciplinary clinical and research teams drives progress. @UCSF’s Dr. @angsuen is doing just that, integrating #ILD #Geriatrics and #PalliativeCare to reimagine our approach to care models. A rising ⭐️

ericafarrandMD's tweet image. Stepping out of our silos and developing  cross-disciplinary clinical and research teams drives progress.

@UCSF’s Dr. @angsuen is doing just that, integrating #ILD #Geriatrics and #PalliativeCare to reimagine our approach to care models. A rising ⭐️

Jonathan Singer reposted

Just updated: our massive database of funding opportunities for EARLY-CAREER RESEARCHERS/FACULTY. We have identified 496 opportunities. For each, we provide description, deadline, $ amount, and eligibility criteria. Download this database here: research.jhu.edu/rdt/funding-op…

deniswirtz's tweet image. Just updated: our massive database of funding opportunities for EARLY-CAREER RESEARCHERS/FACULTY. We have identified  496 opportunities.

For each, we provide description, deadline, $ amount, and eligibility criteria.

Download this database here:    research.jhu.edu/rdt/funding-op…

Jonathan Singer reposted

Higher utilization of ECMO bridge to transplant and increased waitlist mortality found using newly collected OPTN/UNOS data. Continued efforts are needed to ensure timely access to transplant for this population. @CarliLehrMD @MValapour 🔗: jhltonline.org/article/S1053-…


Jonathan Singer reposted

Announcing the #ISHLT Research and Immunology webinar, "From bench to bedside: translation of research in thoracic transplantation." Don't miss this free event on November 15 at 2 PM EST. Register here: members.ishlt.org/upcoming-events.

DocCalabrese's tweet image. Announcing the #ISHLT Research and Immunology webinar, "From bench to bedside: translation of research in thoracic transplantation."  Don't miss this free event on November 15 at 2 PM EST. Register here: members.ishlt.org/upcoming-events.

Jonathan Singer reposted

Proud to announce our new publication in @JCI_insight investigating NK cell trafficking via CCR5 after lung ischemia reperfusion injury. insight.jci.org/articles/view/…. Thanks to all of our collaborators. @UCSFMedicine @UCSFTransplant @jrgreenland, Jesse Santos

DocCalabrese's tweet image. Proud to announce our new publication in @JCI_insight investigating NK cell trafficking via CCR5 after lung ischemia reperfusion injury. insight.jci.org/articles/view/….  Thanks to all of our collaborators.  @UCSFMedicine @UCSFTransplant @jrgreenland, Jesse Santos

Jonathan Singer reposted

If you’re not an organ donor, please rethink. #donatelife


Jonathan Singer reposted

The October #ALFTX #ISHLTv Webinar: More Lung Transplants, More Ethical Quandaries? full program details are now available at 🔗 bit.ly/3LhhQMv 📝 👥 @AreHolm, Jacob Klapper, @luke_benvenuto, Anne Olland Moderators: Selim Arcasoy + @DrCMPatterson

ISHLT's tweet image. The October #ALFTX #ISHLTv Webinar: More Lung Transplants, More Ethical Quandaries? full program details are now available at 🔗 bit.ly/3LhhQMv 📝
👥 @AreHolm, Jacob Klapper, @luke_benvenuto, Anne Olland
Moderators: Selim Arcasoy + @DrCMPatterson

Jonathan Singer reposted

📣 #ISHLT members, membership renewal is now open! Renew your ISHLT membership today to enjoy community, growth, and scientific progress through 2024. Log into your profile to complete renewal: ishlt.org/membership-net…


Jonathan Singer reposted

.@PepperUcsf was awarded a competitive renewal that provides another 5 years of funding from the @NIH. Led by MPIs Drs. Ken Covinsky (@geri_doc) and @MikeSteinman, this center grant supports a variety of activities to enhance aging research @UCSF


Jonathan Singer reposted

🫁 Next month on #ISHLTv for #ISHLT members only: "More Lung Transplants, More Ethical Quandaries?" hosted by #ALFTX #InterdisciplinaryNetwork ▶️ ishlt.org/meetings-educa… 👥 @AreHolm Jacob Klapper, @luke_benvenuto, Anne Olland Moderators: Selim Arcasoy + @DrCMPatterson

ISHLT's tweet image. 🫁 Next month on #ISHLTv for #ISHLT members only: "More Lung Transplants, More Ethical Quandaries?" hosted by #ALFTX #InterdisciplinaryNetwork 
▶️ ishlt.org/meetings-educa…
👥 @AreHolm Jacob Klapper, @luke_benvenuto,  Anne Olland
Moderators: Selim Arcasoy + @DrCMPatterson

Jonathan Singer reposted

ERJ: A world first, this @EuroRespSoc statement summarises the state of the science on understanding and managing frailty in adults with chronic respiratory disease bit.ly/436PgDq

ERSpublications's tweet image. ERJ: A world first, this @EuroRespSoc statement summarises the state of the science on understanding and managing frailty in adults with chronic respiratory disease bit.ly/436PgDq

Jonathan Singer reposted

Pleased to offer our thoughts in @amjtransplant on the excellent work from the @UAlberta Lung Tx group showing a unique NK cell molecule archetype with implications for AMR and tolerance. @UCSF @jrgreenland authors.elsevier.com/a/1hdlb5hx-WTY…


Jonathan Singer reposted

Such a pleasure to have co-chaired with @MTMaddocks and worked with @toplungdoc @Lisa_Brighton, @macesari, @LiesterBeek, @burtin_chris, @ale_marengoni, @asajnic, @IoannaTsiligia1, @JanosVarga, @LiesLahousse, @jsinger0 & our patient representative Stefano Pavanello.


Loading...

Something went wrong.


Something went wrong.