k_ipagent's profile picture. 当特許事務所は、東京・神奈川・横浜を中心に、特許・実用新案・意匠・商標の特許庁への出願を代理する弁理士事務所です。他社特許調査・著作権を侵害する物品等の税関への輸入差止申立・知的財産関連訴訟・著作権契約等の契約締結も代行します。知的財産に関するお悩み・ご相談はお気軽に当事務所までお寄せ下さい。ご相談・お見積は無料です。

中川特許事務所

@k_ipagent

当特許事務所は、東京・神奈川・横浜を中心に、特許・実用新案・意匠・商標の特許庁への出願を代理する弁理士事務所です。他社特許調査・著作権を侵害する物品等の税関への輸入差止申立・知的財産関連訴訟・著作権契約等の契約締結も代行します。知的財産に関するお悩み・ご相談はお気軽に当事務所までお寄せ下さい。ご相談・お見積は無料です。

Pinned

中川弁理士の判例評釈「最判令和7年3月3日:コメント配信システム事件」が発明誌11月号に掲載されました。今年最も注目される知財の最高裁判例の一つです「ipagent.jp/magazine/hatsu…」よりご覧いただけます。皆さんのご参考になれば幸いです🧐#特許 #特許権侵害 #知財判例 #特許判例 #弁理士

k_ipagent's tweet image. 中川弁理士の判例評釈「最判令和7年3月3日:コメント配信システム事件」が発明誌11月号に掲載されました。今年最も注目される知財の最高裁判例の一つです「ipagent.jp/magazine/hatsu…」よりご覧いただけます。皆さんのご参考になれば幸いです🧐#特許 #特許権侵害 #知財判例 #特許判例 #弁理士

最高裁判所令和7年3月3日:コメント配信システム事件|中川清宗(中川特許事務所・弁理士) @kiyo_naka note.com/kiyo_naka_pate… 国境を超えた特許権の侵害に関する最高裁判例の評釈をnoteに投稿しました。ご覧いただければ幸いです🧐#特許 #特許権 #特許権侵害 #知財 #知的財産 #判例 #弁理士

k_ipagent's tweet image. 最高裁判所令和7年3月3日:コメント配信システム事件|中川清宗(中川特許事務所・弁理士) @kiyo_naka note.com/kiyo_naka_pate… 国境を超えた特許権の侵害に関する最高裁判例の評釈をnoteに投稿しました。ご覧いただければ幸いです🧐#特許 #特許権 #特許権侵害 #知財 #知的財産 #判例 #弁理士

中川弁理士のコラム「知財探偵の事件簿8:ぽんちゃん事件」が「はつめい」に掲載されました(ipagent.sblo.jp)。いわゆるご当地キャラが商標法4条1項6号所定の公共機関標章に該当するか否かが争われた事例です🧐#商標 #商標権 #商標登録 #知財 #知的財産 #弁理士

k_ipagent's tweet image. 中川弁理士のコラム「知財探偵の事件簿8:ぽんちゃん事件」が「はつめい」に掲載されました(ipagent.sblo.jp)。いわゆるご当地キャラが商標法4条1項6号所定の公共機関標章に該当するか否かが争われた事例です🧐#商標 #商標権 #商標登録 #知財 #知的財産 #弁理士

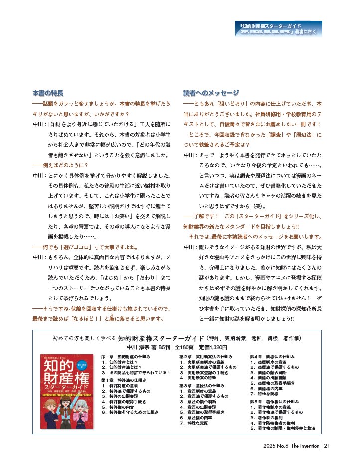
「知的財産権スターターガイド」を執筆した中川弁理士のインタビュー記事が発明誌に掲載されました💡「ipagent.jp/magazine/start…」よりご覧いただけます🧐本テキストは発明推進協会のウェブサイト(online-shop.jiii.or.jp/c-item-detail?…)にてご購入いただけます🥰 #知財の本 #知財のテキスト #知財のマンガ

k_ipagent's tweet image. 「知的財産権スターターガイド」を執筆した中川弁理士のインタビュー記事が発明誌に掲載されました💡「ipagent.jp/magazine/start…」よりご覧いただけます🧐本テキストは発明推進協会のウェブサイト(online-shop.jiii.or.jp/c-item-detail?…)にてご購入いただけます🥰 #知財の本 #知財のテキスト #知財のマンガ
k_ipagent's tweet image. 「知的財産権スターターガイド」を執筆した中川弁理士のインタビュー記事が発明誌に掲載されました💡「ipagent.jp/magazine/start…」よりご覧いただけます🧐本テキストは発明推進協会のウェブサイト(online-shop.jiii.or.jp/c-item-detail?…)にてご購入いただけます🥰 #知財の本 #知財のテキスト #知財のマンガ
k_ipagent's tweet image. 「知的財産権スターターガイド」を執筆した中川弁理士のインタビュー記事が発明誌に掲載されました💡「ipagent.jp/magazine/start…」よりご覧いただけます🧐本テキストは発明推進協会のウェブサイト(online-shop.jiii.or.jp/c-item-detail?…)にてご購入いただけます🥰 #知財の本 #知財のテキスト #知財のマンガ

当特許事務所の所員が「第三級アマチュア無線技士(三アマ)」の資格を取得しました!この資格があるとアマチュア無線局の空中線電力50W以下の無線設備であって、18MHz以上または8MHz以下の周波数の電波を使用する無線設備を操作でき、モールス通信もできます🈴 #資格 #免許 #資格試験 #3アマ #無線

k_ipagent's tweet image. 当特許事務所の所員が「第三級アマチュア無線技士(三アマ)」の資格を取得しました!この資格があるとアマチュア無線局の空中線電力50W以下の無線設備であって、18MHz以上または8MHz以下の周波数の電波を使用する無線設備を操作でき、モールス通信もできます🈴
#資格 #免許 #資格試験 #3アマ #無線

判例評釈│知的財産高等裁判所令和5年9月13日:ガスバルブ事件|中川淨宗(中川特許事務所・弁理士) @kiyo_naka note.com/kiyo_naka_pate… ガスバルブの商品形態を巡る不正競争防止法に関する判例の評釈をnoteに投稿しました。ご覧いただければ幸いです🧐#不正競争防止法 #知財 #知的財産 #弁理士

k_ipagent's tweet image. 判例評釈│知的財産高等裁判所令和5年9月13日:ガスバルブ事件|中川淨宗(中川特許事務所・弁理士) @kiyo_naka note.com/kiyo_naka_pate… ガスバルブの商品形態を巡る不正競争防止法に関する判例の評釈をnoteに投稿しました。ご覧いただければ幸いです🧐#不正競争防止法 #知財 #知的財産 #弁理士

中川弁理士の判例評釈「知的財産高等裁判所令和5年9月13日:ガスバルブ事件」が「発明」に掲載されました。ガスバルブの商品形態について原告商品と被告商品との間で混同を生ずるおそれはないと判断した不正競争の事例です「ipagent.jp/magazine/hatsu…」よりご覧いただけます🧐#知財 #知的財産 #弁理士

k_ipagent's tweet image. 中川弁理士の判例評釈「知的財産高等裁判所令和5年9月13日:ガスバルブ事件」が「発明」に掲載されました。ガスバルブの商品形態について原告商品と被告商品との間で混同を生ずるおそれはないと判断した不正競争の事例です「ipagent.jp/magazine/hatsu…」よりご覧いただけます🧐#知財 #知的財産 #弁理士

特許庁から「特許行政年次報告書2025年版」が公表されました。本報告書には特許庁における最新の統計情報や取組みが記載されています💡 右記特許庁のウェブサイト(jpo.go.jp/resources/repo…)よりご覧いただけます。ご参考になれば幸いです🧐 #特許出願 #特許庁 #特許年次報告


当特許事務所の所員が「第四級アマチュア無線技士(4アマ)」の資格を取得しました!この資格があると、アマチュアバンドのうち10・14・18MHz帯を除くすべてのバンドを運用できます。モールス通信はできません。この資格がお客様のお力になることがあれば幸いです🈴 #資格 #免許 #4アマ #無線

k_ipagent's tweet image. 当特許事務所の所員が「第四級アマチュア無線技士(4アマ)」の資格を取得しました!この資格があると、アマチュアバンドのうち10・14・18MHz帯を除くすべてのバンドを運用できます。モールス通信はできません。この資格がお客様のお力になることがあれば幸いです🈴
#資格 #免許 #4アマ #無線

中川弁理士が執筆した「知的財産権スターターガイド」が発明推進協会様より出版されました(online-shop.jiii.or.jp/c-item-detail?…)。女性弁理士である知財探偵が知財の謎を解き明かしていくスタイルで知的財産法を分かりやすく説明したテキストです。ぜひご覧ください😄#知財の本 #知財のテキスト #知財のマンガ

k_ipagent's tweet image. 中川弁理士が執筆した「知的財産権スターターガイド」が発明推進協会様より出版されました(online-shop.jiii.or.jp/c-item-detail?…)。女性弁理士である知財探偵が知財の謎を解き明かしていくスタイルで知的財産法を分かりやすく説明したテキストです。ぜひご覧ください😄#知財の本 #知財のテキスト #知財のマンガ
k_ipagent's tweet image. 中川弁理士が執筆した「知的財産権スターターガイド」が発明推進協会様より出版されました(online-shop.jiii.or.jp/c-item-detail?…)。女性弁理士である知財探偵が知財の謎を解き明かしていくスタイルで知的財産法を分かりやすく説明したテキストです。ぜひご覧ください😄#知財の本 #知財のテキスト #知財のマンガ
k_ipagent's tweet image. 中川弁理士が執筆した「知的財産権スターターガイド」が発明推進協会様より出版されました(online-shop.jiii.or.jp/c-item-detail?…)。女性弁理士である知財探偵が知財の謎を解き明かしていくスタイルで知的財産法を分かりやすく説明したテキストです。ぜひご覧ください😄#知財の本 #知財のテキスト #知財のマンガ
k_ipagent's tweet image. 中川弁理士が執筆した「知的財産権スターターガイド」が発明推進協会様より出版されました(online-shop.jiii.or.jp/c-item-detail?…)。女性弁理士である知財探偵が知財の謎を解き明かしていくスタイルで知的財産法を分かりやすく説明したテキストです。ぜひご覧ください😄#知財の本 #知財のテキスト #知財のマンガ

中川弁理士のコラム「ファイル7:ドワンゴ対FC2事件」が「はつめい」に掲載されました。特許発明の実施行為の一部が外国で行われたり、特許発明を構成する要素の一部が外国にあったりしても特許権侵害になり得ると判断した事例です。「ipagent.jp/magazine/hatsu…」よりご覧いただけます🧐#発明 #特許

k_ipagent's tweet image. 中川弁理士のコラム「ファイル7:ドワンゴ対FC2事件」が「はつめい」に掲載されました。特許発明の実施行為の一部が外国で行われたり、特許発明を構成する要素の一部が外国にあったりしても特許権侵害になり得ると判断した事例です。「ipagent.jp/magazine/hatsu…」よりご覧いただけます🧐#発明 #特許

本日「特許庁ステータスレポート2025」が公表されました。日本における2024年の特許出願件数は306,855件、実用新案登録出願件数は4,655件、意匠登録出願件数は32,065件、商標登録出願件数は158,792件でした。毎年これを見ると春が来たという感じがいたします🍀#特許庁 #特許出願件数 #商標登録出願件数

k_ipagent's tweet image. 本日「特許庁ステータスレポート2025」が公表されました。日本における2024年の特許出願件数は306,855件、実用新案登録出願件数は4,655件、意匠登録出願件数は32,065件、商標登録出願件数は158,792件でした。毎年これを見ると春が来たという感じがいたします🍀#特許庁 #特許出願件数 #商標登録出願件数

中川弁理士が発明推進協会の「知的財産権基礎講座」(5/19(月)・20(火)・26(月)、27(火))にて講師を務めます。本講義を通じて意匠や商標のトラブルを回避する手段や解決する手段も皆さまにご紹介したいと思います。 jiii.or.jp/kenshu/chizaik…もご覧ください🧐#意匠 #商標 #知財 #知的財産 #弁理士

k_ipagent's tweet image. 中川弁理士が発明推進協会の「知的財産権基礎講座」(5/19(月)・20(火)・26(月)、27(火))にて講師を務めます。本講義を通じて意匠や商標のトラブルを回避する手段や解決する手段も皆さまにご紹介したいと思います。
jiii.or.jp/kenshu/chizaik…もご覧ください🧐#意匠 #商標 #知財 #知的財産 #弁理士

当特許事務所の所員がこの度「ボイラー整備士」の資格を取得しました!伝熱面積が14㎡を超える温水ボイラーといった一定の大きさのボイラーの点検・整備を行うために必要な資格です。この資格がお客様のお力になることがあれば幸いです🈴 #資格 #免許 #ボイラー #ボイラー整備士

k_ipagent's tweet image. 当特許事務所の所員がこの度「ボイラー整備士」の資格を取得しました!伝熱面積が14㎡を超える温水ボイラーといった一定の大きさのボイラーの点検・整備を行うために必要な資格です。この資格がお客様のお力になることがあれば幸いです🈴
#資格 #免許 #ボイラー #ボイラー整備士

月刊税理2025年2月号に中川弁理士のコラムが掲載されました。 中川弁理士は「共有財産をめぐる法務・税務トラブルシューティング」の「第8回:知的財産権と共有」のコラムを担当させていただきました。 右記ウェブサイト(shop.gyosei.jp/products/detai…)をご覧ください💡 #知財 #知的財産 #特許 #弁理士

k_ipagent's tweet image. 月刊税理2025年2月号に中川弁理士のコラムが掲載されました。 中川弁理士は「共有財産をめぐる法務・税務トラブルシューティング」の「第8回:知的財産権と共有」のコラムを担当させていただきました。 右記ウェブサイト(shop.gyosei.jp/products/detai…)をご覧ください💡 #知財 #知的財産 #特許 #弁理士

中川弁理士が発明推進協会の「知的財産権初心者講座」(4/14・4/15)にて講師を務めさせていただきます(jiii.or.jp/kenshu/chizaik…)。本講座では知的財産法の基本をこの1回で皆さまにご理解いただけるようにご説明します。皆さまのご参考になれば幸いです💡#知財のセミナー #知財の講座 #弁理士

k_ipagent's tweet image. 中川弁理士が発明推進協会の「知的財産権初心者講座」(4/14・4/15)にて講師を務めさせていただきます(jiii.or.jp/kenshu/chizaik…)。本講座では知的財産法の基本をこの1回で皆さまにご理解いただけるようにご説明します。皆さまのご参考になれば幸いです💡#知財のセミナー #知財の講座 #弁理士

中川弁理士のコラム「知財探偵の事件簿6:牧野日本植物圖鑑事件」が「はつめい」に掲載されました。書籍のタイトルが商品等表示に該当しないと判断した事例です。「ipagent.jp/magazine/hatsu…」よりご覧いただけます🧐#商標 #不正競争防止法 #不競 #知財 #知的財産 #弁理士

k_ipagent's tweet image. 中川弁理士のコラム「知財探偵の事件簿6:牧野日本植物圖鑑事件」が「はつめい」に掲載されました。書籍のタイトルが商品等表示に該当しないと判断した事例です。「ipagent.jp/magazine/hatsu…」よりご覧いただけます🧐#商標 #不正競争防止法 #不競 #知財 #知的財産 #弁理士

中川弁理士のコラム「知財探偵の事件簿5:ダバスAI発明者事件」が「はつめい」に掲載されました。現在の日本の特許法上、発明者は自然人(生身の人間)に限られているため、AIは発明者になれないと判断した事例です。「ipagent.jp/magazine/hatsu…」よりご覧いただけます🧐#発明 #特許 #AI発明

k_ipagent's tweet image. 中川弁理士のコラム「知財探偵の事件簿5:ダバスAI発明者事件」が「はつめい」に掲載されました。現在の日本の特許法上、発明者は自然人(生身の人間)に限られているため、AIは発明者になれないと判断した事例です。「ipagent.jp/magazine/hatsu…」よりご覧いただけます🧐#発明 #特許 #AI発明

当特許事務所の中川弁理士が発明推進協会の「知的財産権基礎講座」(11/11・11/12・11/18・11/19)にて講師を務めます。詳細につきましては「jiii.or.jp/kenshu/2024/11…」をご覧ください。本講義が皆さまの知的財産実務にお役に立てば幸いです。#知財のセミナー #知的財産のセミナー #意匠法 #商標法

k_ipagent's tweet image. 当特許事務所の中川弁理士が発明推進協会の「知的財産権基礎講座」(11/11・11/12・11/18・11/19)にて講師を務めます。詳細につきましては「jiii.or.jp/kenshu/2024/11…」をご覧ください。本講義が皆さまの知的財産実務にお役に立てば幸いです。#知財のセミナー #知的財産のセミナー #意匠法 #商標法

当特許事務所の所員がこの度「一種証券外務員」に合格しました!証券会社などに勤務していないと外務員の登録はできませんが、金融商品取引法などの金融取引に関わる各種法律の勉強や金融商品の仕組みのよい勉強になりました。この資格がお客様のお力になることがあれば幸いです💡#証券外務員 #資格

k_ipagent's tweet image. 当特許事務所の所員がこの度「一種証券外務員」に合格しました!証券会社などに勤務していないと外務員の登録はできませんが、金融商品取引法などの金融取引に関わる各種法律の勉強や金融商品の仕組みのよい勉強になりました。この資格がお客様のお力になることがあれば幸いです💡#証券外務員 #資格

Loading...

Something went wrong.


Something went wrong.