michaeldistel's profile picture.

SpaceMickle

@michaeldistel

SpaceMickle 已轉發

Debugging smart contracts can be frustrating without the right tools. At @_BuildBear , we researched Solidity Debuggers and gathered developer feedbacks to understand what developers truly need. Here’s a breakdown of the key functionalities Solidity debuggers offer and what’s…


SpaceMickle 已轉發

ℹ️ On February 28th we were joined by @OnlyOneJMJQ & @dipesh_sukhani from @_BuildBear Josh and Dipesh gave us an overview of automated testing, security best practices, and an overview of BuildBear 🔥 📹 If you missed us live, watch the episode now: youtube.com/watch?v=yN86xm…

developer_dao's tweet card. DevNTell - Automated Security Testing for Web3

youtube.com

YouTube

DevNTell - Automated Security Testing for Web3


SpaceMickle 已轉發

Running Uniswap V3 swaps on Polygon ✅ Testing Bundlers without RPC hurdles✅ Unlimited testnet tokens? @0xJustUzair leveraged @BuildBear_ to seamlessly test @pimlicoHQ’s Alto Bundler with a smart account on @Uniswap V3 without hunting for faucet funds or dealing with RPC…

A few days back I was diving into the world of Account Abstraction, while working with @pimlicoHQ I wanted to explore the capabilities of Bundlers, because I had been curious about how userOps are processed behind the scenes. After some time of building and testing, I quickly…



SpaceMickle 已轉發

A friend of mine asked me what it is about crypto that could make it accelerate commerce. Here is my simple non-crypto answer: Crypto (by which I mean blockchain networks) can accelerate commerce because it enables instantaneous settlement of programmable transactions using…


SpaceMickle 已轉發

We are SUPER PROUD of supporting the @EthereumRemix community The numbers speak for themselves! 1/ Over 4,190 Sandboxes spun up via Remix 2/ 22.5% monthly growth in activations 3/ 2,330+ contracts deployed 4/ 16,700+ transactions simulated

_BuildBear's tweet image. We are SUPER PROUD of supporting the @EthereumRemix community

The numbers speak for themselves!
1/ Over 4,190 Sandboxes spun up via Remix
2/ 22.5% monthly growth in activations
3/ 2,330+ contracts deployed
4/ 16,700+ transactions simulated

SpaceMickle 已轉發

Already a full week of Crestmas cheer! 🎁 Happy Friday to all and welcome to Lab Tech @_BuildBear 🐻 BuildBear Labs bring their game-changing private testnet sandboxes to the Crestal Lab, empowering developers to streamline their Web3 projects with lightning-fast testing,…

crestalnetwork's tweet image. Already a full week of Crestmas cheer! 🎁

Happy Friday to all and welcome to Lab Tech @_BuildBear 🐻

BuildBear Labs bring their game-changing private testnet sandboxes to the Crestal Lab, empowering developers to streamline their Web3 projects with lightning-fast testing,…

Automated security testing isn't optional it's essential for scaling and securing Web3. This rebuttal breaks down why automation complements manual audits, addresses zero-day risks, and ensures proactive protection in an evolving ecosystem. #Web3Security #DevSecOps


SpaceMickle 已轉發

I'm excited to introduce Cheatcalls EIP — a proposal to standardize the JSON-RPC interface for dev nodes 🚀 Tools like Anvil, Hardhat, and Tenderly each have custom JSON-RPC methods (e.g., evm_revert, evm_setNextBlockTimestamp), but with slightly different implementations. 👇


Its awesome to see another success story!

Huge congrats to @TreehouseFi on the incredible launch of their first tAsset, $tETH, achieving $80M TVL within 3 weeks! Proud to support their journey with our custom sandbox solutions, helping them innovate & grow in the Web3 space. Onward to even greater success! 💪 Read more:…

_BuildBear's tweet image. Huge congrats to @TreehouseFi on the incredible launch of their first tAsset, $tETH, achieving $80M TVL within 3 weeks! Proud to support their journey with our custom sandbox solutions, helping them innovate & grow in the Web3 space. Onward to even greater success! 💪

Read more:…


SpaceMickle 已轉發

(1/6)🥳Exciting news, BuildBear fam! We're thrilled to announce we've secured $1.9M in funding to supercharge Web3 development! This incredible support from @Superscrypt, @tribecap, @1kxnetwork, and others will fuel the growth of our Automated & Continuous Testing Engine…


SpaceMickle 已轉發

Creating my first pair of robots to put into my NFT collection 😀 #nftart #NFTs


SpaceMickle 已轉發

RainbowKith 👀😮 invisiblefriends.io/kith-mint

rainbowdotme's tweet image. RainbowKith 👀😮

invisiblefriends.io/kith-mint

congrats man on your first post!


SpaceMickle 已轉發

Hey! My first blog article is live ☀️ I'm very excited and would be glad if you can share your feedback under this post 🙂 antonshubin.com/blog/ship-it-t…


SpaceMickle 已轉發

I’m looking someone with WebGL/Three.js experience for some @RNDMCHARACTERS fun. Contract work. Please share if you know someone! Dms are open 😘


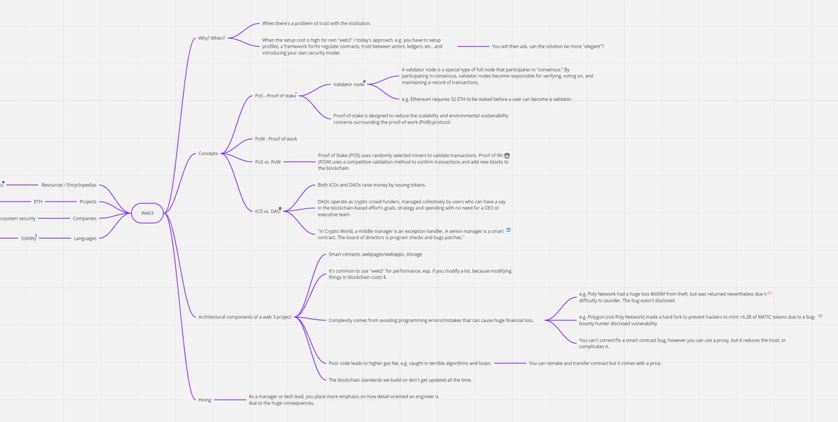
It was great meeting and chatting about #web3. Amazing Miro board!

Met up with @michaeldistel to chat about building #web3 projects and teams. Put down some notes in this Miro board: miro.com/app/board/o9J_… #sgem

yclian's tweet image. Met up with @michaeldistel to chat about building #web3 projects and teams. Put down some notes in this Miro board: miro.com/app/board/o9J_…

#sgem


SpaceMickle 已轉發

Met up with @michaeldistel to chat about building #web3 projects and teams. Put down some notes in this Miro board: miro.com/app/board/o9J_… #sgem

yclian's tweet image. Met up with @michaeldistel to chat about building #web3 projects and teams. Put down some notes in this Miro board: miro.com/app/board/o9J_…

#sgem

SpaceMickle 已轉發

At any given moment we have two options: to step forward into growth or to step back into safety. - Abraham Maslow via Xero


SpaceMickle 已轉發

Don't ask yourself "What's in it for me". Instead ask "What's in it for my customers?". #advertising #marketing #digitalmarketing #startup


Loading...

Something went wrong.


Something went wrong.