oncghost's profile picture. It starts with one

Casper

@oncghost

It starts with one

Casper reposted

There is no constitutional risk. It is an advisory body. It’s all negative politicking & lies. And I for one am so very, very tired of it. Can’t the #LNP get on board just for once to achieve some positive reform? #VoteYesAustralia #Yes23

Sussan Ley left humiliated after insisting there’s Constitutional Risks with #TheVoice but cannot name any expert who agrees, going on to suggest const. experts aren’t relevant Speers “You’re talking about const. Risk, surely you gotta listen to some constitutional experts?”💥



Casper reposted

Retweet this as hard as you can. Cassius, the boy who was murdered on his way home from school, ran the business with his mates.

Cassius Turvey’s and his mate’s lawn mowing business. Doing lawns for whatever you wanted to pay them ❤️

zaaron23's tweet image. Cassius Turvey’s and his mate’s lawn mowing business. Doing lawns for whatever you wanted to pay them ❤️
zaaron23's tweet image. Cassius Turvey’s and his mate’s lawn mowing business. Doing lawns for whatever you wanted to pay them ❤️


Casper reposted

Cassius Turvey's mother reflects on the beautiful nature of her 'gentle giant.' The 15-year-old died after being brutally attacked while walking home from his Perth school. WARNING: This story contains distressing content and images of someone who has passed.



Casper reposted

Indigenous Party on the campaign trail at Terrigal NSW. What we lack in marketing funds we make up for in HEART❤️💛🖤 #auspol #auspoll

PartyIndigenous's tweet image. Indigenous Party on the campaign trail at Terrigal NSW.
What we lack in marketing funds we make up for in HEART❤️💛🖤
#auspol #auspoll

Casper reposted

'Giving our sisters, our nieces, our mothers a voice': Strong Women Talking heal together after domestic violence


artists are paid between $0.0033 and $0.0054 every time their song is played on Spotify

📌Damn, I love Joni Mitchell. #DeleteSpotify

EarlOfEnough's tweet image. 📌Damn, I love Joni Mitchell. 

#DeleteSpotify


Casper reposted

glad to contribute to the "spotify is fucked" conversation alongside my smart friends & heroes @Eve6 @bellytheband @kayhanley @CAKEMUSIC, thank you for writing this @travismandrews washingtonpost.com/arts-entertain…


Casper reposted

the face of the poor medical expert having to listen to #antivaxxers on this idiotic #bbcqt special episode

mrdavemacleod's tweet image. the face of the poor medical expert having to listen to #antivaxxers on this idiotic #bbcqt special episode

They won’t notice me going but I can exercise my little itty bit of consumer power #itStartswithOne #NeilYoung #Spotifydeleted

oncghost's tweet image. They won’t notice me going but I can exercise my little itty bit of consumer power #itStartswithOne #NeilYoung #Spotifydeleted

📌Damn, I love Joni Mitchell. #DeleteSpotify

EarlOfEnough's tweet image. 📌Damn, I love Joni Mitchell. 

#DeleteSpotify


Well worth watching to inspire us to plant trees in our urban gardens to help our birds thrive

Join nature journalist and self-confessed bird-nerd, @jones_ann, as she heads out on an urban safari through Melbourne, uncovering the secret lives of the city's feathery friends 🐦 #ABCCatalyst The Secret Lives Of Our Urban Birds starts now: ab.co/UrbanBirds

ABCTV's tweet image. Join nature journalist and self-confessed bird-nerd, @jones_ann, as she heads out on an urban safari through Melbourne, uncovering the secret lives of the city's feathery friends 🐦 #ABCCatalyst

The Secret Lives Of Our Urban Birds starts now: ab.co/UrbanBirds


Casper reposted

Unlike Novak Djokovic, who will go back to his millionaire lifestyle, the Refugees trapped in indefinite detention in Australia’s brutal Immigration system continue to suffer. Where is the justice for them? #FreeTheRefugees #Justice4Refugees


Casper reposted

If only asylum seekers and refugees could get access to a court hearing and decision in hours instead of months and years and be freed and able to return to a country where they are safe, when they lose their appeal against the Immigration Minister. #djokovic


Land taken , land returned , land sold and the NSW coast continues to be stripped by money grubbing power holders . What happened to nurturing country #powerCorrupts #obeid #karuahlandCouncil

Some members of the Karuah Aboriginal Land Council, like elders Hector and Venessa Saunders, have been devastated by the sale of land only recently granted to their community. Developers now plan to build a luxury apartment complex on the site. 📸: @BrendanEsposito #4Corners

4corners's tweet image. Some members of the Karuah Aboriginal Land Council, like elders Hector and Venessa Saunders, have been devastated by the sale of land only recently granted to their community. Developers now plan to build a luxury apartment complex on the site. 

📸: @BrendanEsposito 
#4Corners
4corners's tweet image. Some members of the Karuah Aboriginal Land Council, like elders Hector and Venessa Saunders, have been devastated by the sale of land only recently granted to their community. Developers now plan to build a luxury apartment complex on the site. 

📸: @BrendanEsposito 
#4Corners
4corners's tweet image. Some members of the Karuah Aboriginal Land Council, like elders Hector and Venessa Saunders, have been devastated by the sale of land only recently granted to their community. Developers now plan to build a luxury apartment complex on the site. 

📸: @BrendanEsposito 
#4Corners
4corners's tweet image. Some members of the Karuah Aboriginal Land Council, like elders Hector and Venessa Saunders, have been devastated by the sale of land only recently granted to their community. Developers now plan to build a luxury apartment complex on the site. 

📸: @BrendanEsposito 
#4Corners


Casper reposted

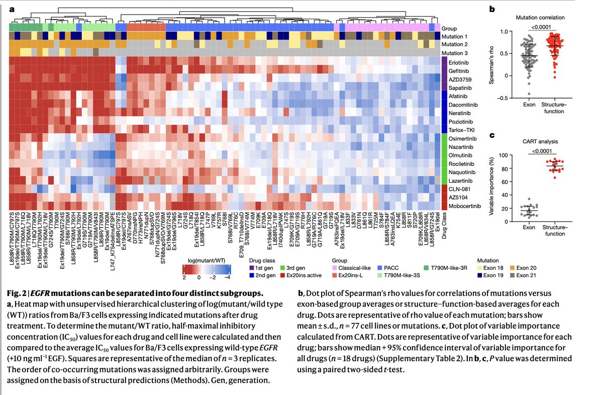
Fascinating research! @JMPRobichaux & team found #EGFR mutations (atypical too) can be divided into 4 distinct subgroups based on structure & function - which better predict drug response & pt outcomes than exon based groups #LCSM @OncoAlert Full article go.nature.com/3nJhOSm

jillfeldman4's tweet image. Fascinating research! @JMPRobichaux & team found #EGFR mutations (atypical too) can be divided into 4 distinct subgroups based on structure & function - which better predict drug response & pt outcomes than exon based groups #LCSM @OncoAlert 
Full article go.nature.com/3nJhOSm
jillfeldman4's tweet image. Fascinating research! @JMPRobichaux & team found #EGFR mutations (atypical too) can be divided into 4 distinct subgroups based on structure & function - which better predict drug response & pt outcomes than exon based groups #LCSM @OncoAlert 
Full article go.nature.com/3nJhOSm
jillfeldman4's tweet image. Fascinating research! @JMPRobichaux & team found #EGFR mutations (atypical too) can be divided into 4 distinct subgroups based on structure & function - which better predict drug response & pt outcomes than exon based groups #LCSM @OncoAlert 
Full article go.nature.com/3nJhOSm
jillfeldman4's tweet image. Fascinating research! @JMPRobichaux & team found #EGFR mutations (atypical too) can be divided into 4 distinct subgroups based on structure & function - which better predict drug response & pt outcomes than exon based groups #LCSM @OncoAlert 
Full article go.nature.com/3nJhOSm

Casper reposted

Dr. Nick Pavlakis shares with his #WCLC21 audience what are the Open and Unanswered Questions for Treatment and Needed Studies; What We Do and Do Not Know. #LungCancer #LCSM

IASLC's tweet image. Dr. Nick Pavlakis shares with his #WCLC21 audience what are the Open and Unanswered Questions for Treatment and Needed Studies; What We Do and Do Not Know. #LungCancer #LCSM

United States Trends

Loading...

Something went wrong.


Something went wrong.