
Tal vez te guste
Very sad news that Fred Brooks has passed away today. 😥 I was fortunate to meet him at @HLForum in 2018. He made monumental contributions to the practice of software engineering. His book "The Mythical Man Month: Essays on Software Engineering" is full of timeless observations.
I did a podcast.
Instead of performing 10 big software upgrades to our infrastructure every year, what if we did 10,000 small ones, in all our repos, all at once? 👊 We call this sorcery Fleet Management. tinyurl.com/yck52cxn #fleetfirst

Happy 20th birthday to Redmonk! Today, the tech industry takes for granted that developers and OSS communities decide what SW we use Gone are the days of Sun, HP and IBM boxware sold to COOs No team has done more to establish this truth than @monkchips and @sogrady Cheers!
Sad to learn of the passing of Richard Cook @ri_cook. Richard's talk, and article, "How Complex Systems Fail" is an absolute classic in the field. Absolutely worth your time: youtu.be/2S0k12uZR14
youtube.com
YouTube
Velocity 2012: Richard Cook, "How Complex Systems Fail"
A City in a Bottle 🌆 <canvas style=width:99% id=c onclick=setInterval('for(c.width=w=99,++t,i=6e3;i--;c.getContext`2d`.fillRect(i%w,i/w|0,1-d*Z/w+s,1))for(a=i%w/50-1,s=b=1-i/4e3,X=t,Y=Z=d=1;++Z<w&(Y<6-(32<Z&27<X%w&&X/9^Z/8)*8%46||d|(s=(X&Y&Z)%3/Z,a=b=1,d=Z/w));Y-=b)X+=a',t=9)>
While I wait for the GPU to churn through 2*26^11 possibilities, a brief recap of how we got here. It started when I noticed this bit of code in the @GitHubCopilot Visual Studio Code extension that detects naughty words in either the prompt or the suggestions.

Woot
🎉 Hooray, @Spotify won the CNCF End User Award! cncf.io/announcements/… Thanks to the @CloudNativeFdn, everyone who contributes to cloud native at Spotify, our #k8s + Backstage teams, @googlecloud, and all our partners in the cloud. #KubeCon + #CloudNativeCon
protein motor go brrrrrrrr
Spent the morning sipping my coffee praying that I had enough RAM to import this monster of a structure into blender. (with success)

Great write up from Redmonk and @monkchips on how we do cost optimization at Spotify. Well worth a read
I wrote a piece about managing cloud costs with Cost Insights in Backstage from @spotifyeng. We also recorded a couple of videos, with demos, and in-depth conversations. You should check it out. redmonk.com/jgovernor/2021…

Tempo, a new leaderless State Machine Replication protocol that can handle both full and partial replication settings. It is presented this month at @EuroSys_conf, and can be previewed here vitorenes.org/publication/en…. @vitorenesduarte is 1st author and PhD student.
Women of Computing. A Lego proposal you can back here: ideas.lego.com/projects/3bf5b…




Less than 3 days since I started working on my new side project, and it's already almost done! Title TBD but it's a password puzzle game:
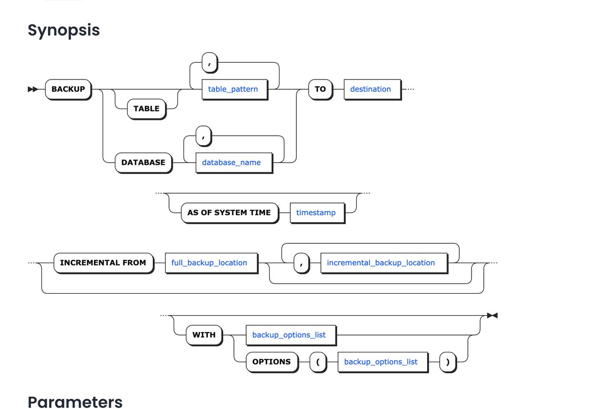
Railroad diagrams ❤️ en.m.wikipedia.org/wiki/Syntax_di…
@CockroachDB's docs are absolutely incredible, like their docs team has just done an *incredible* job on making things accessible to people new to the database. This little graph is probably one of my favorite parts: it explains new syntax visually. I LOVE it.

just @weaveworks playing around, provisioning @awscloud EKS clusters with GitOps workflows from a @Spotifyeng Backstage portal weave.works/blog/implement…
United States Tendencias
- 1. Bills 110K posts
- 2. Falcons 29.8K posts
- 3. Josh Allen 13.3K posts
- 4. phil 128K posts
- 5. Bijan 17.8K posts
- 6. Drake London 5,081 posts
- 7. Bears 46.8K posts
- 8. Chris Moore 1,859 posts
- 9. Dan Quinn 1,024 posts
- 10. #NLCS 5,835 posts
- 11. Freddie 8,746 posts
- 12. McDermott 3,937 posts
- 13. Caleb 31.5K posts
- 14. #RaiseHail 4,970 posts
- 15. Snell 3,598 posts
- 16. Commanders 30.8K posts
- 17. Matt Gay N/A
- 18. Jayden 12K posts
- 19. Teoscar 1,026 posts
- 20. phan 93.6K posts
Something went wrong.
Something went wrong.