
Ravi Decodes
@ravidecode
Road to $100,000 | Living life on-chain | Join TG, will share everything I do here 👇🏼
Day1: Why I'm learning about @megaeth_labs - not your typical L2 there are so many Layer 2s, such as Arbitrum, Katana, Optimism, and many others, which made me curious why we need one more L2 and why MegaEth is being even built? second question that came to my mind was, why do…

Achieved my first target of earning 50 $Kaito token ~ $65, just through posting content, and this was when I just posted very few posts Big thanks @YapdotMarket, blessing in disguise Next week, I’m doubling down Earlier, I used to crave opportunities, and when I got one, I…

Finally, HyperEVM is live on @infinex Hyperliquid is among the top 10 protocols in fee generation -> 3M+ daily avg fee generated current Infinex stats? - current Infinex TVL is 526M+ - mojority coming from Patron NFT - 467M - rest coming from USDC $ETh, Pengu and others…

Just my POV for becoming a content creator: No time & need money -> Do everything that pays fast, after this concentrate on building brand No time but can survive without crypto income -> Skip quick cash, focus on building credibility and build your brand Have time -> Go all…

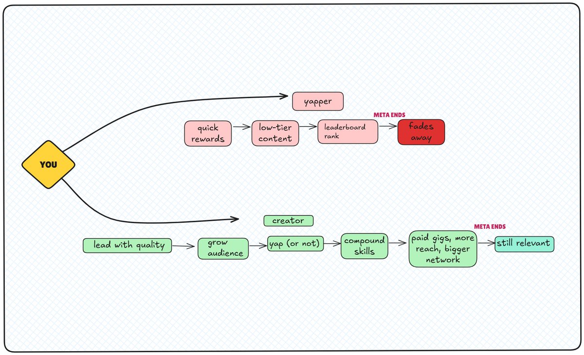
yapper vs creator: what’s the real difference? by definition, a yapper is someone who focuses solely on gaining rewards from kaito or any infofi campaign without really caring about the quality of content they put out this leads to ai generated content, bunch of copy pasta and…

Day 8 of providing liquidity on @prjx_hl biggest mistake this week? without thinking, jumped into Upump/Hype because its APR was 300%+ then Pump price dipped, I panicked, removed liquidity, and sold my pump token 🥲 booked a loss of $7 but no worries that was a lesson,…

fragmentation is one of the biggest issues that almost every crypto project is facing today means different blockchains are isolated and are hard to use together many times, you want to use a dApp but your assets are on a different chain eg: if you want to LP on a dApp, you…

Been observing a lot of accounts growing fast on @KaitoAI and X lately, and also are gaining serious mindshare Here are some of the best tips you should also know: -> keep your X handle short and simple - avoid numbers in usernames (easy to search and tag) -> never tag a…

Day1: Why I'm learning about @megaeth_labs - not your typical L2 there are so many Layer 2s, such as Arbitrum, Katana, Optimism, and many others, which made me curious why we need one more L2 and why MegaEth is being even built? second question that came to my mind was, why do…

gKaito🌊 What are you yapping on today? I'll be focused on: @infinex - highlighted an issue in my last post, hope the Infinex team takes some action on that - many super apps come and go, bullish on what Infinex is building Katana - will re-evaluate my current position and…

just lost around 10k points in @anoma by gambling on Bitflip 🥲 will never start a weekend by playing this game now and also I am not able to find one bubble, so losing 200 points here too 🥲 If you post winning 50k-100k points, I'll block you😂

gKaito! Are you touching grass or grinding today? Weekends are the best days to earn yaps, but it's also essential to enjoy your life too! On my end today: @infinex - getting back on Infinex yapping grind - never missed doing swidges and playing bull run Anoma - trying to…

United States 趨勢
- 1. Happy Birthday Charlie 27K posts
- 2. Good Tuesday 24.3K posts
- 3. #tuesdayvibe 2,550 posts
- 4. #Worlds2025 26.5K posts
- 5. #T1WIN 12.8K posts
- 6. Bears 92.6K posts
- 7. Pentagon 69.3K posts
- 8. Romans 10.7K posts
- 9. Blinken 25.5K posts
- 10. Martin Sheen 5,740 posts
- 11. Dissidia 4,658 posts
- 12. Snell 25.8K posts
- 13. Jake Moody 14.6K posts
- 14. Jayden 23.9K posts
- 15. Time Magazine 14.7K posts
- 16. Trump's Gaza 139K posts
- 17. Joji 36.2K posts
- 18. Swift 293K posts
- 19. JPMorgan 11.8K posts
- 20. Conquered 30.1K posts
Something went wrong.
Something went wrong.