singletonpa's profile picture. Associate Professor, Transportation, Civil & Environmental Engineering, Utah State University

Patrick Singleton

@singletonpa

Associate Professor, Transportation, Civil & Environmental Engineering, Utah State University

You might like

I am looking for new colleagues! We are hiring #transportation #faculty #job (assistant/associate/full professor(s)) in CEE @USUAggies. Join me in beautiful northern #Utah! Apply here by Nov 15: social.icims.com/viewjob/pt1697…


Patrick Singleton reposted

Some roundabout designs may actually increase non-deadly collisions for people on bikes while scaring others off riding entirely, a series of studies suggests — and its raising thorny questions about who might get hurt along the road to Vision Zero. usa.streetsblog.org/2022/09/30/not…


Patrick Singleton reposted

The COVID-19 pandemic has altered people’s travel behaviour, in particular outdoor activities, including walking. And such changes vary by context and are related to the characteristics of the built environment. Check out our new paper (free downloadable): journals.sagepub.com/doi/full/10.11…

keunhyun_park's tweet image. The COVID-19 pandemic has altered people’s travel behaviour, in particular outdoor activities, including walking. And such changes vary by context and are related to the characteristics of the built environment. Check out our new paper (free downloadable): journals.sagepub.com/doi/full/10.11…

Patrick Singleton reposted

Congrats to Joshua Ward for receiving the prestigious Eisenhower Transporation Graduate Fellowship earlier this year! The Federal Highway Administration gives this award to just a select number of students from US universities each year. engineering.usu.edu/news/main-feed…

EngineeringUSU's tweet image. Congrats to Joshua Ward for receiving the prestigious Eisenhower Transporation Graduate Fellowship earlier this year! The Federal Highway Administration gives this award to just a select number of students from US universities each year. engineering.usu.edu/news/main-feed…

Patrick Singleton reposted

Happy to see my paper on **The travel mode choice cycle** with @singletonpa and Tommy Gärling published in this issue.


Patrick Singleton reposted

New article out (w/ @singletonpa) - investigating how COVID-19 measures at destination affect tourists' behavioral intentions in Journal of Destination Marketing and Management: authors.elsevier.com/a/1e1nj_,51%7E… #tourism #COVID19 #outdoor #travel


Patrick Singleton reposted

Our latest issue (vol. 41, issue 5) has now been published, with interesting works on AVs, cycling, public transport, sustainability and ridesourcing, including 4 open access and 2 free access papers: tandfonline.com/toc/ttrv20/41/…

TransptReviews's tweet image. Our latest issue (vol. 41, issue 5) has now been published, with interesting works on AVs, cycling, public transport, sustainability and ridesourcing, including 4 open access and 2 free access papers:
tandfonline.com/toc/ttrv20/41/…

First paper from @prasannahmg PhD dissertation! authors.elsevier.com/c/1dse-7tCXXJK…

New article with @singletonpa @https://authors.elsevier.com/a/1dse-7tCXXJKw7!. We comprehensively detail the factors that affect the decision to carry out multi-day recreational trips, during the early COVID-19. #tourism #traveling #outdoortrip



Patrick Singleton reposted

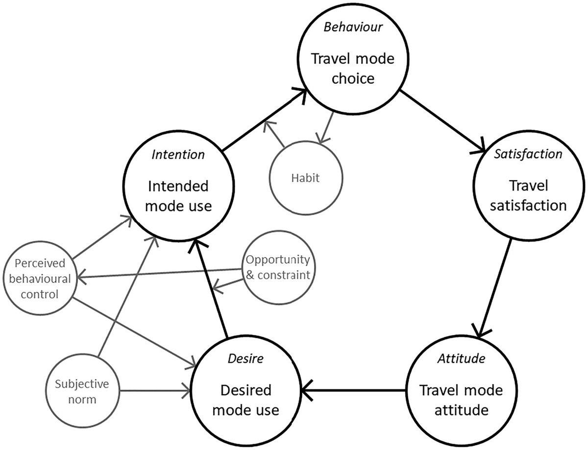
In this study with @singletonpa and Tommy Gärling, we introduce the "travel mode choice cycle". We hope this cycle can provide insights into the mode choice process and how to stimulate active modes and PT. Open access at: tandfonline.com/doi/full/10.10…

DV_Jonas's tweet image. In this study with @singletonpa and Tommy Gärling, we introduce the "travel mode choice cycle". We hope this cycle can provide insights into the mode choice process and how to stimulate active modes and PT.

Open access at: tandfonline.com/doi/full/10.10…
DV_Jonas's tweet image. In this study with @singletonpa and Tommy Gärling, we introduce the "travel mode choice cycle". We hope this cycle can provide insights into the mode choice process and how to stimulate active modes and PT.

Open access at: tandfonline.com/doi/full/10.10…

Loading...

Something went wrong.


Something went wrong.