supportforweb's profile picture. Support For Web focuses on creating a safe and secure web for companies and individuals. Developing and supporting Websites of all types

Support For Web LLC

@supportforweb

Support For Web focuses on creating a safe and secure web for companies and individuals. Developing and supporting Websites of all types

You might like

Question: Are Google Reviews Important For My Business? Yes, Google reviews can be very important for your business. When people search for a product or service, they often turn to Google to see what other people are saying about a business.

supportforweb's tweet image. Question: Are Google Reviews Important For My Business?
Yes, Google reviews can be very important for your business. When people search for a product or service, they often turn to Google to see what other people are saying about a business.

Isn't it time to start working smart and saving money? automaticmarketinghub.com


Which price would you rather pay? No brainer, get it all in one place, social, reputation, funnels and website builder, crm and so much more supportforweb.com

supportforweb's tweet image. Which price would you rather pay? No brainer, get it all in one place, social, reputation, funnels and website builder, crm and so much more
supportforweb.com

What difficulties and #problems do you have running your #business? We have a #solution for that! supportforweb.com


Why log in to multiple accounts and play trying to keep up all day? All chat in one place automaticmarketinghub.com

supportforweb's tweet image. Why log in to multiple accounts and play trying to keep up all day? All chat in one place automaticmarketinghub.com

How many more sales would you make with an automatic text back when you miss a call or text? supportforweb.om


What types of things give you the biggest problems in your business? Bet we can help and even save you money! supportforweb.com


It's a no-brainer! One platform all of your marketing needs one affordable rate taken care of at automatedmarketinghub.com

supportforweb's tweet image. It's a no-brainer! One platform all of your marketing needs one affordable rate taken care of at automatedmarketinghub.com

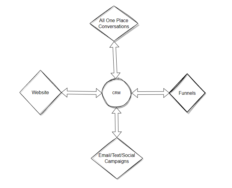
If you had one single place to do ALL of your communicating, marketing, reputation management, and social media marketing from would you use it?

supportforweb's tweet image. If you had one single place to do ALL of your communicating, marketing, reputation management, and social media marketing from would you use it?

𝗔𝗹𝗹 𝗜𝗻 𝗢𝗻𝗲 𝗠𝗮𝗿𝗸𝗲𝘁𝗶𝗻𝗴 𝗦𝘆𝘀𝘁𝗲𝗺. It's really a no brainer, 𝗙𝗿𝗲𝗲 𝟭𝟰 𝗱𝗮𝘆 𝘁𝗿𝗶𝗮𝗹. All the services you need in a single affordable place. No per user or per contact fees. automaticmarketinghub.com #freetrial #marketing #allinone #affordable

supportforweb's tweet image. 𝗔𝗹𝗹 𝗜𝗻 𝗢𝗻𝗲 𝗠𝗮𝗿𝗸𝗲𝘁𝗶𝗻𝗴 𝗦𝘆𝘀𝘁𝗲𝗺. It's really a no brainer, 𝗙𝗿𝗲𝗲 𝟭𝟰 𝗱𝗮𝘆 𝘁𝗿𝗶𝗮𝗹. All the services you need in a single affordable place. No per user or per contact fees. automaticmarketinghub.com
#freetrial #marketing #allinone #affordable

It's Time to Bring All of Your Business Marketing into One Affordable Place. Get your free 14 Day Trial to see what real businesses are doing to succeed.

supportforweb's tweet image. It's Time to Bring All of Your Business Marketing into One Affordable Place. Get your free 14 Day Trial to see what real businesses are doing to succeed.

More #Leads More #Sales One Software does Email, Text/sms, Facebook, Twitter, Funnels, Websites and A LOT More!... Check It Out for #Free! …tomaticmarketinghub.supportforweb.com

supportforweb's tweet image. More #Leads More #Sales One Software does Email, Text/sms, Facebook, Twitter, Funnels, Websites and A LOT More!... Check It Out for #Free!  …tomaticmarketinghub.supportforweb.com

Wouldn't it be nice to be able to see a demo for automatic marketing software first before having to talk to someone? Me too so her you go …tomaticmarketinghub.supportforweb.com/demo

supportforweb's tweet image. Wouldn't it be nice to be able to see a demo for automatic marketing software first before having to talk to someone? Me too so her you go …tomaticmarketinghub.supportforweb.com/demo

Search Engine Optimisation (SEO) is the art and science of getting your website noticed online. It is a part of the full Digital wfy.ai/3x8GPep #business #digtalmarketing #SEO #localseo

supportforweb's tweet image. Search Engine Optimisation (SEO) is the art and science of getting your website noticed online. It is a part of the full Digital 
wfy.ai/3x8GPep
#business #digtalmarketing #SEO #localseo

United States Trends

Loading...

Something went wrong.


Something went wrong.