sysbiomelab's profile picture. Translational Systems Biology Lab for Host-Microbiome Interactions
Group Leader: @SaeedShoaie  @scilifelab @KTHuniversity @KingsCollegeLon

Shoaie Lab

@sysbiomelab

Translational Systems Biology Lab for Host-Microbiome Interactions Group Leader: @SaeedShoaie @scilifelab @KTHuniversity @KingsCollegeLon

Shoaie Lab reposted

Looking forward to #BSMM23 and exciting to present the outcomes of projects in our @sysbiomelab, particularly @neelubegum great works on mycobiome in a tight collaboration with @LabMoyes

Day 2 of #BSMM23 Annual Conference (3rd - 5th of September) in Manchester will see the🔥 “Hot Topics in Mycology” 🔥session with: ▶️@SaeedShoaie Saeed Shoaie ▶️ Roberta Perez da Silva ▶️ @DitteSaunte Ditte Saunte Early bird registration ends in June: bsmm.org/etn/bsmm-confe…

BritSocMedMyc's tweet image. Day 2 of #BSMM23 Annual Conference (3rd - 5th of September) in Manchester will see the🔥 “Hot Topics in Mycology” 🔥session with:

▶️@SaeedShoaie Saeed Shoaie
▶️ Roberta Perez da Silva
▶️ @DitteSaunte Ditte Saunte

Early bird registration ends in June:

bsmm.org/etn/bsmm-confe…


Shoaie Lab reposted

Researchers in the @AnastasiouLab and @sysbiomelab @KingsCollegeLon have built a modelling tool to predict the effects of different diets on cancerous vs healthy cells in mice. Their work could help us better understand the link between diet and disease. crick.ac.uk/news/2023-01-2…


Wondeful to see Frederick's successfull PhD viva and publications through our great collaboration with @AnastasiouLab @TheCrick

...and here is the first author, Frederick Clasen, between his PhD advisors, having just presented his brilliant work before his thesis defence! Great job and thank you and @SaeedShoaie for being such great colleagues!

AnastasiouLab's tweet image. ...and here is the first author, Frederick Clasen, between his PhD advisors, having just presented his brilliant work before his thesis defence! Great job and thank you and @SaeedShoaie  for being such great colleagues!


Our recent work is out in a fantastic collaboration with @AnastasiouLab @TheCrick to predict the effects of different diets on cancerous vs healthy cells in mice. Thanks for the support @kingsdentistry @scilifelab

Very excited to share this new piece of work - the culmination of a wonderful collaboration with the @sysbiomelab.



A great piece of work from our group by our former student, on metabolic modelling the gut microbiome in type 2 diabetes patients in response to metformin treatment. Thanks for the supports from @scilifelab @kingsdentistry. @SunjaeLee3 @DorinesRosario nature.com/articles/s4154…


Shoaie Lab reposted

First lab festive season dinner since 2019, along with @sysbiomelab this time! Happy to celebrate with such a great group of people and outstanding researchers. It's been an amazing year for the group 😊😊 Looking forward to more science adventures with everyone 👩‍🔬👨‍🔬🦠🧫

LabMoyes's tweet image. First lab festive season dinner since 2019, along with @sysbiomelab this time! Happy to celebrate with such a great group of people and outstanding researchers. It's been an amazing year for the group 😊😊 Looking forward to more science adventures with everyone 👩‍🔬👨‍🔬🦠🧫

Our recent review published on Gut Microbes. This review also shows the clear need for the computational and bioinformatics tools to better understand the role of mycobiome. @neelubegum @LabMoyes @scilifelab @kingsdentistry tandfonline.com/doi/full/10.10…


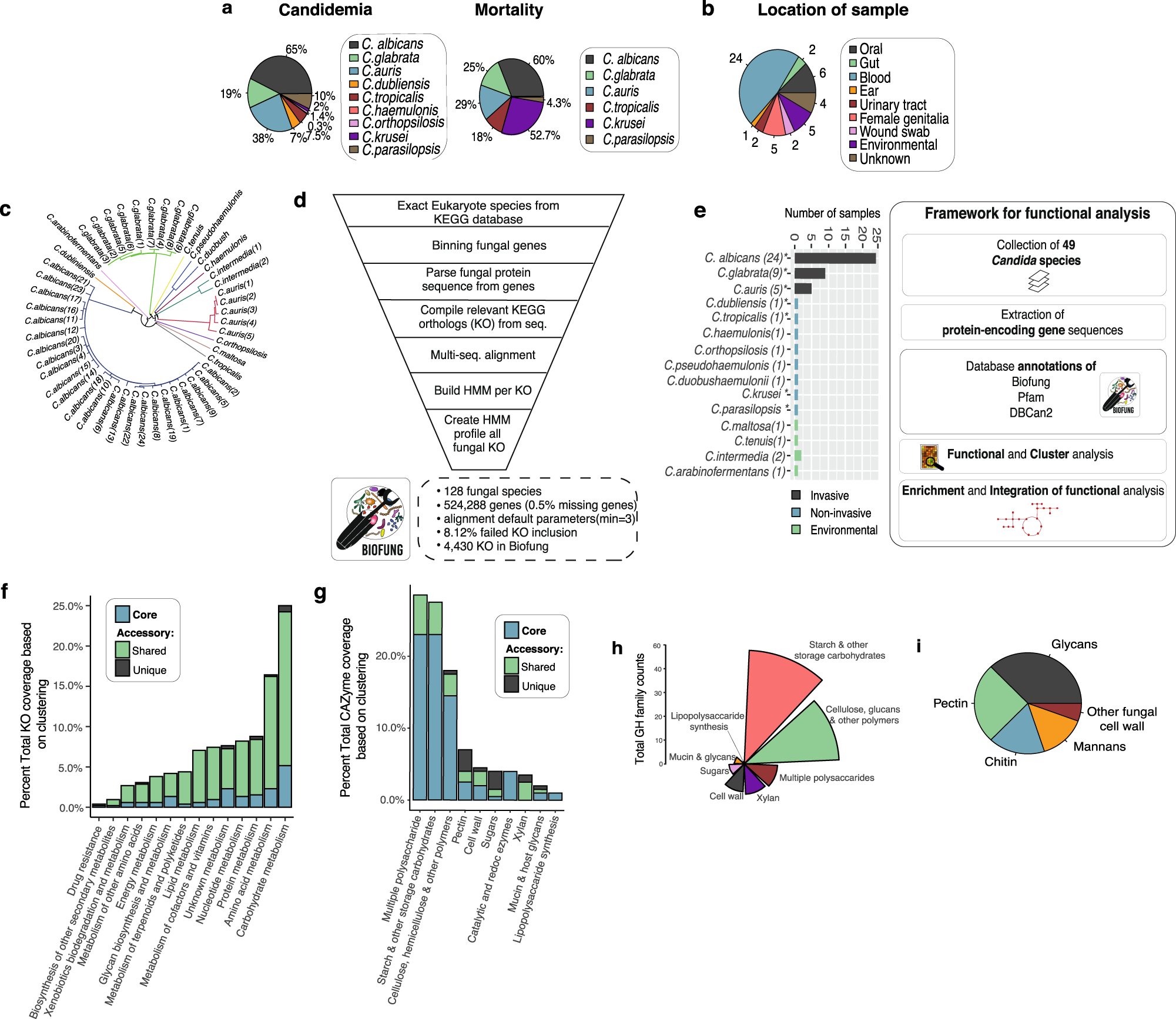
Our work on the fucntional analysis of #Candida species to uncover their metabolic difference. Great work by our former PhD @neelubegum et al and collaboration with @LabMoyes. @scilifelab @kingsdentistry


Our lab is excited to be part of this great study

Excited to announce our project investigating mucosal immunity and oral microbiome in COVID-19 is now looking for volunteers. Please see study web page for info. kcl.ac.uk/research/mimsa #MIMSA #COVID @kingsdentistry @KingsCollegeLon @MarkIdePerio @StephenChallaco @sysbiomelab



Shoaie Lab reposted

Out Now! The candidalysins are a family of peptide toxins, the first family of peptide cytolysins in human pathogenic fungi! Great work by many people @mpm_hki, @LabMoyes, @JemYHo, @OWMHepworth, @c_denfert. journals.asm.org/doi/10.1128/mb…. Short thread follows.


Shoaie Lab reposted

Do not miss it!! Still time to register, it's free! And I'm personally so intrigued by @phylogenomics keynote talk title... and we hope @MicrobiomeVIF contributes to the correct and fair scientific dissemination of microbiome research!

1⃣ day left until the #MVIF #4! hopin.com/events/microbi… Microbiome people, see you tomorrow 👋 In the meantime, check the program with *abstracts* here: microbiome-vif.org/program/

MicrobiomeVIF's tweet image. 1⃣ day left until the #MVIF #4!
hopin.com/events/microbi…

Microbiome people, see you tomorrow 👋

In the meantime, check the program with *abstracts* here: microbiome-vif.org/program/


Happy to be part of this great study. Combined Metabolic Activators decrease liver fat in nonalcoholic fatty liver disease #NAFLD patients. @Mardinoglu @sysmedicine

Our study about the use of Combined Metabolic Activators (CMA) in the treatment of NAFLD patients has been published. Many thanks to colleagues who contributed @mujdatzeybel @ozlemaltay12 @Cheng_Zhang_SWE @muharif @sysmedicine



Shoaie Lab reposted

Our work describing the development of a murine oral microbiome database is out today in @mSystemsJ The database website itself should be available soon, meanwhile datasets are available to download at: msystems.asm.org/content/6/1/e0…


Shoaie Lab reposted

Very pleased to have x2 PhD📘chapters peer-reviewed & published @JHepatology; huge credit to Research Team @KCH_Research @KCLImmunoMicro. Big shout out🙌🏾 @DebbieShawcros1 for her support & confidence! @EASLedu @drmarkmcphail @AneZamalloa @DrLAEdwards @SunjaeLee3 @sysbiomelab

journal-of-hepatology.eu/article/S0168-… Very excited to share with #livertwitter our hot off the press data from the #RIFSYS trial elaborating on the mechanism of action of #rifaximin in #cirrhosis 1st DB PC RCT to show it reduces infection rates. @VishCPatel @DrLAEdwards @SaeedShoaie @EASLedu



Shoaie Lab reposted

Our press release about the results of Phase2 Alzheimer's disease clinical trial scandibio.com/phase-2-human-… @ChromaDex @CharlesMBrenner @davidasinclair

Our study about the use of combined #metabolicactivators in #Alzheimers Disease patients has been published in a preprint server @medrxivpreprint



Great PhD positions and opportunity to work with excellent PI

Our study about the use of combined #metabolicactivators in #Alzheimers Disease patients has been published in a preprint server @medrxivpreprint



Shoaie Lab reposted

We would like to invite you for the @MicrobPredict symposium on ‘Management of acute-on-chronic liver failure’ on 2nd September 2021, at the occasion of the EASL School of Hepatology. microb-predict.eu #LiverDisease #ACLF @EU_H2020 @EASLedu @EASLnews @EASLEUAffairs

MicrobPredict's tweet image. We would like to invite you for the @MicrobPredict symposium on ‘Management of acute-on-chronic liver failure’ on 2nd September 2021, at the occasion of the EASL School of Hepatology. microb-predict.eu #LiverDisease #ACLF @EU_H2020 @EASLedu @EASLnews @EASLEUAffairs
MicrobPredict's tweet image. We would like to invite you for the @MicrobPredict symposium on ‘Management of acute-on-chronic liver failure’ on 2nd September 2021, at the occasion of the EASL School of Hepatology. microb-predict.eu #LiverDisease #ACLF @EU_H2020 @EASLedu @EASLnews @EASLEUAffairs

Shoaie Lab reposted

Thank you so much! @IHMC2021 for the opportunity to my PhD work.

RadhikaKataria4's tweet image. Thank you so much! @IHMC2021 for the opportunity to my PhD work.

Loading...

Something went wrong.


Something went wrong.