내가 좋아할 만한 콘텐츠
RNA-seq のfastqでadaptor trimmingしないことが多いと思うけど、あれって当時は計算コストの割に発現量推定に大して改善が見られないからという判断がされたから(確かそんな文献あったはず)という理解なんだけど、今ならそれぐらいの計算とりあえずやっとけなるのでは?
効果検証設計パッケージDeclareDesignを用いて、『サンプルサイズの決め方』の問題を解いてみる|Ito Hirotake note.com/abogadoron/n/n… 書いたさ!DeclareDesignというRパッケージを使うと、効果検証やA/Bテストの実験設計がいい感じにできるぜという記事です。やってみた記事です!
pediatric cancer cell lineが結構追加されてるんですね。 扱い考えないと
DepMap keeps growing—and so does the portal! To help navigate the portal, new in 24Q4 we’ve launched a new resource page 🚀! Check it out and share your feedback. depmap.org/portal/resourc…
DepMap keeps growing—and so does the portal! To help navigate the portal, new in 24Q4 we’ve launched a new resource page 🚀! Check it out and share your feedback. depmap.org/portal/resourc…
A culmination of ~5 years of work, today our work on biallelic alterations across tumor suppressor genes is published in @CellCellPress. With Mark Zucker, Maria Perry, and Chai Bandlamudi cell.com/cell/fulltext/…
We are thrilled to share an HCA Collection of 40+ peer-reviewed papers in @NaturePortfolio shedding light on human development, healthy and disease biology and vital analytical tools. #HCA2024NatureCollection #HumanCellAtlas nature.com/immersive/d428…

Out today in Nature: "The Human Cell Atlas"! In my commentary, I compare the cell atlas to early naturalists exploring South America. Researchers mining this cell atlas can now make big discoveries, just as the next naturalists then discovered evolution. nature.com/articles/d4158…

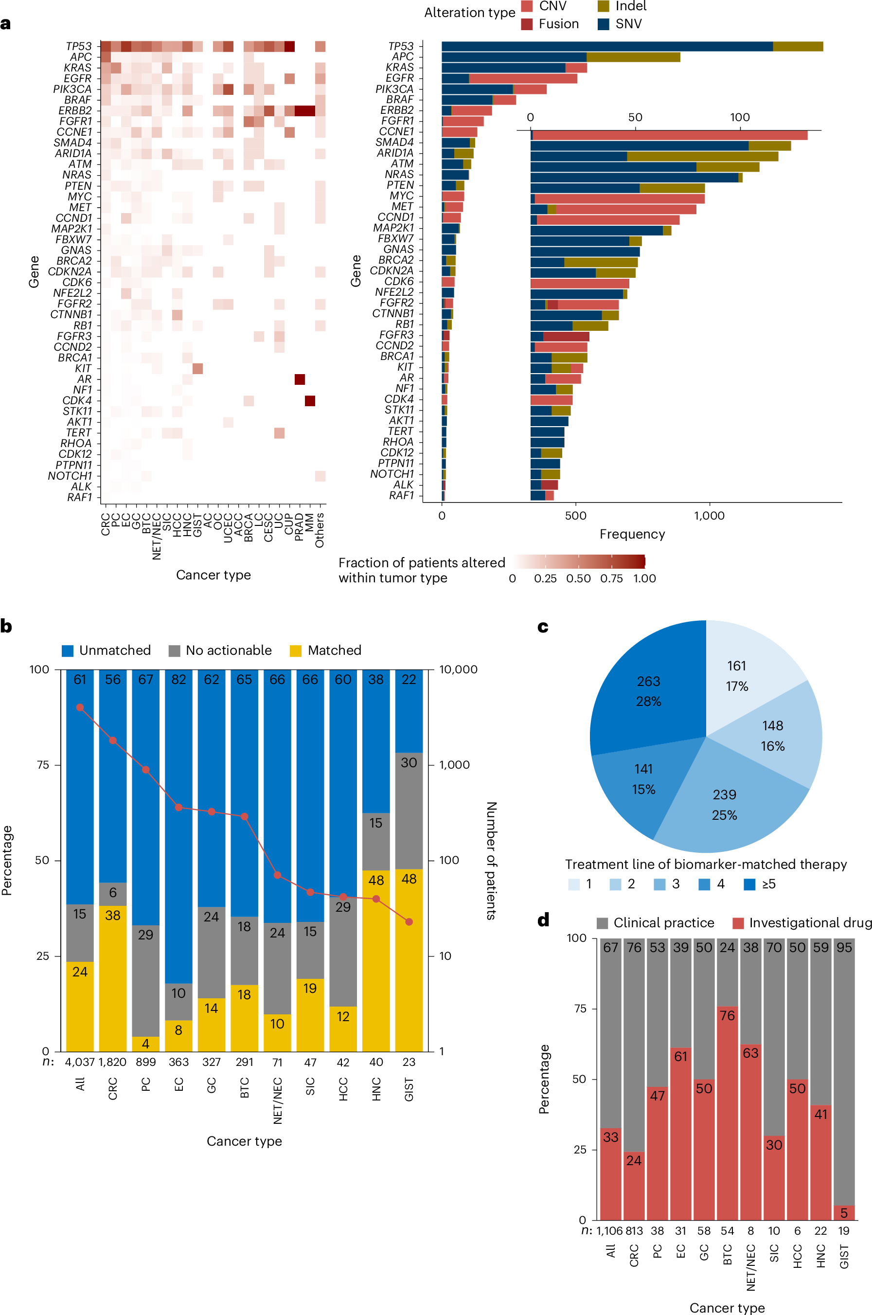
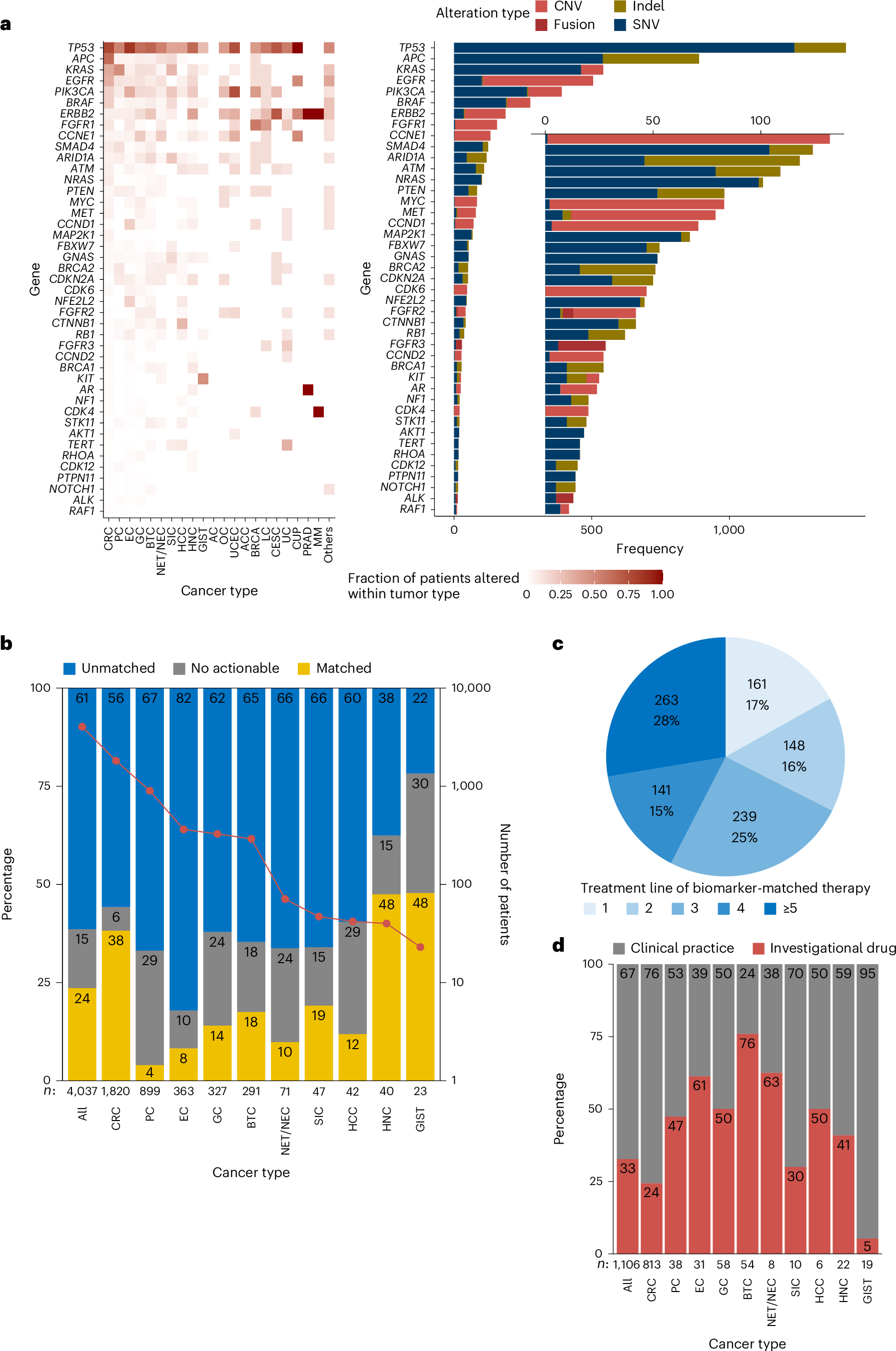
#GastroEdPick Targeted therapy guided by circulating tumor DNA analysis in advanced gastrointestinal tumors @NatureMedicine nature.com/articles/s4159…
Pioneer TFs have long been considered "undruggable" 💊 🧬 However, @scrippsresearch teams led by Ben Cravatt and @Michael_A_Erb have elegantly developed a first-in-class ligand for the pioneer TF FOXA1. In @MolecularCell, we commented on this groundbreaking work:…

First of a series of papers from the @NCIHTAN is out in @Nature this morning. Tumour evolution and microenvironment interactions in 2D and 3D space nature.com/articles/s4158…

今年のノーベル賞、今のところ全部知ってる内容でびっくり。どれもbioinformatics関わる内容で楽しい年だ
CRISPRスクリーンはイケてるけど阻害剤はどうせpartial阻害しか出来ない。それを模倣する意味でRNAiスクリーン結果を再考したところ、CRISPRでPan-essentialと分類された標的の約50%がRNAiだと何らかのGenetic Alterationと致死性が相関するSelective標的だった🦀🧺 genomebiology.biomedcentral.com/articles/10.11…
rTRやるOncology研究者は必読🧑🏫
If you want to learn more: @joans and I published an analysis of TCGA survival data, and we explored what sort of conclusions you can - and cannot - draw from this type of evidence: cell.com/cell-reports/f…. We also built a website to share our results: tcga-survival.com
If you want to learn more: @joans and I published an analysis of TCGA survival data, and we explored what sort of conclusions you can - and cannot - draw from this type of evidence: cell.com/cell-reports/f…. We also built a website to share our results: tcga-survival.com
PCAによる次元削減(と青嶋先生・矢田さんの高次元統計の話)の説明で考えた例だけど、位相速度の違いがPCAでも浮き彫りになり、なるほど、となった。


大学病院でのbioinformatics研究員(Oncology)って需要ありそうだけど、待遇どれぐらいなんだろう?
哺乳類細胞一般ではわかりませんが、、、がん領域では以下をターゲットにする場合に用いられることが多いです。コストがネックですが臨床検体でも良い結果出してますね。 ・rearrangement ・がん特異的splicing variant ・ハプロタイプ特異的mutation ・メチル化(PacBio)
ロングリードの第3世代シークエンサーって、メタゲノムや食品微生物検査などに使われる例は見るけど、哺乳類細胞とかに使うことってどういう実用例があるんだろう?
もう今年No1のパッケージ決まった
R ggplot2 color palettes inspired by Hayao Miyazaki’s animes by Joanna link.medium.com/YgRnpZ6SqGb #rstats #dataviz #ggplot2 #dataanalytics #datascience
United States 트렌드
- 1. Good Wednesday 21.8K posts
- 2. Hump Day 11K posts
- 3. #wednesdaymotivation 4,128 posts
- 4. #Wednesdayvibe 1,596 posts
- 5. Lakers 96.8K posts
- 6. Happy Hump 6,989 posts
- 7. #PutThatInYourPipe N/A
- 8. Froot N/A
- 9. Luka 74K posts
- 10. $BYND 120K posts
- 11. Norie N/A
- 12. #MLBS6Spoilers 12.8K posts
- 13. Anne Frank 4,306 posts
- 14. Talus Labs 15K posts
- 15. Keke 5,751 posts
- 16. Jen Psaki 10.2K posts
- 17. Ayton 16.5K posts
- 18. Usha Vance 8,975 posts
- 19. Beyond Meat 6,752 posts
- 20. Steph 35.4K posts
Something went wrong.
Something went wrong.