dona
@windofwind
목관악기 클라리넷, ios, #delphi, #lazarus, windows&mac app, #developers, #qooxdoo, #nodejs, #javascript, #typescript 할 줄 아는 것만 많은 #연구연구소 개발 및 잡담을 하는 본계
seoul
Joined July 2009
You might like
요즘에 사놓고 안읽은책 읽기 하는 중인데 진짜 책읽는건 습관이 중요한것이라는걸 깨닿기 시작했어요. 이제 5권 째 읽는중 한 40권남앗는데 언제 읽지?
0
0
0
0
54
youtube.com/watch?v=Uluipw… 이 노래 어디선가 들어봣는데 .. 이런 가사였구나
youtube.com
YouTube
Someone You Loved - 루이스 카팔디 (Lewis Capaldi) [가사 해석/번역, 영어 한글 발음]
0
0
0
0
109
dona reposted
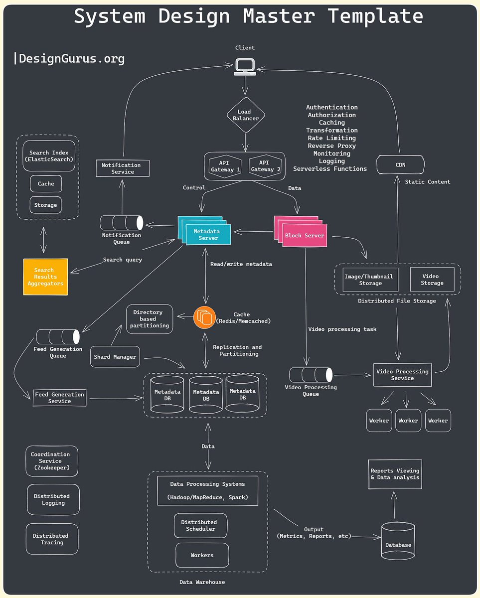
10 Best System design Topics for interviews 1. Caching 2. DB Sharding 3. load-balancing 4. replication 5. fault-tolerance 6. high-availability 7. Performance 8. scalability 9. Performance 10. Indexing learn more on DesignGuru - bit.ly/3pMiO8g
2
171
900
1K
67K
United States Trends
- 1. Ellison N/A
- 2. Real ID N/A
- 3. Chloe Kim N/A
- 4. Nick Castellanos N/A
- 5. De'Aaron Fox N/A
- 6. Sochan N/A
- 7. Joe Judge N/A
- 8. Hawley N/A
- 9. Czechia N/A
- 10. McDavid N/A
- 11. Boasberg N/A
- 12. MacKinnon N/A
- 13. Trinidad Chambliss N/A
- 14. Rybakina N/A
- 15. #SaveAct N/A
- 16. #SpiderNoir N/A
- 17. Casty N/A
- 18. Jordan Binnington N/A
- 19. ICE Barbie N/A
- 20. Gemini 3 Deep Think N/A
Loading...
Something went wrong.
Something went wrong.