내가 좋아할 만한 콘텐츠
Will HK be considering adding Novavax as a choice of COVID-19 vaccine, seeing how it’s on par with mRNA in efficacy, has potentially greater durability, and may also allay vaccine hesitancy and boost uptake by virtue of it being a non-mRNA vaccine? @HKU_SPH @bencowling88
Re: Novavax, numbers are small (~4% of doses), but NVX vaccine effectiveness (76%) may be higher than mRNA (40-45%). Note: values unadjusted, so they are subject to confounding and slightly different from VE in the report.

Florey Institute scientists found that male mice infected with SARS-CoV-2 before conception produced offspring with higher anxiety, linked to RNA changes in their sperm. The study suggests COVID-19 infection in fathers may affect future generations. nature.com/articles/s4146…
NEW: 53 participants involved in the Vyvgart trial for #LongCOVID are calling on the government to fund research for the drug after they saw significant improvements that the study design didn’t capture. thesicktimes.org/2025/10/10/vyv…
It's always worth noting that kids under 9 get hospitalised by covid at about the same rate as 60-70 year olds. Covid infection HARMS CHILDREN.
👉Covid Hospitalizations per 100,000 per age group in Italy🇮🇹. 🔥Since 25 of August, hospitalizations have been recorded in all age groups‼️ 🔥Kids do get sick due to Covid‼️

Yale researchers analyzed data from 158 million US workers and found that even after the pandemic, COVID-19 continues to raise work absences by 13% and labor force exits by 13%. The virus has created a new year-round baseline similar to flu season. jamanetwork.com/journals/jaman…
Post-COVID depression isn’t weakness. It’s biology. A landmark, important study shows how the virus leaves a measurable molecular trace - in the very proteins that protect your brain from degeneration🧵
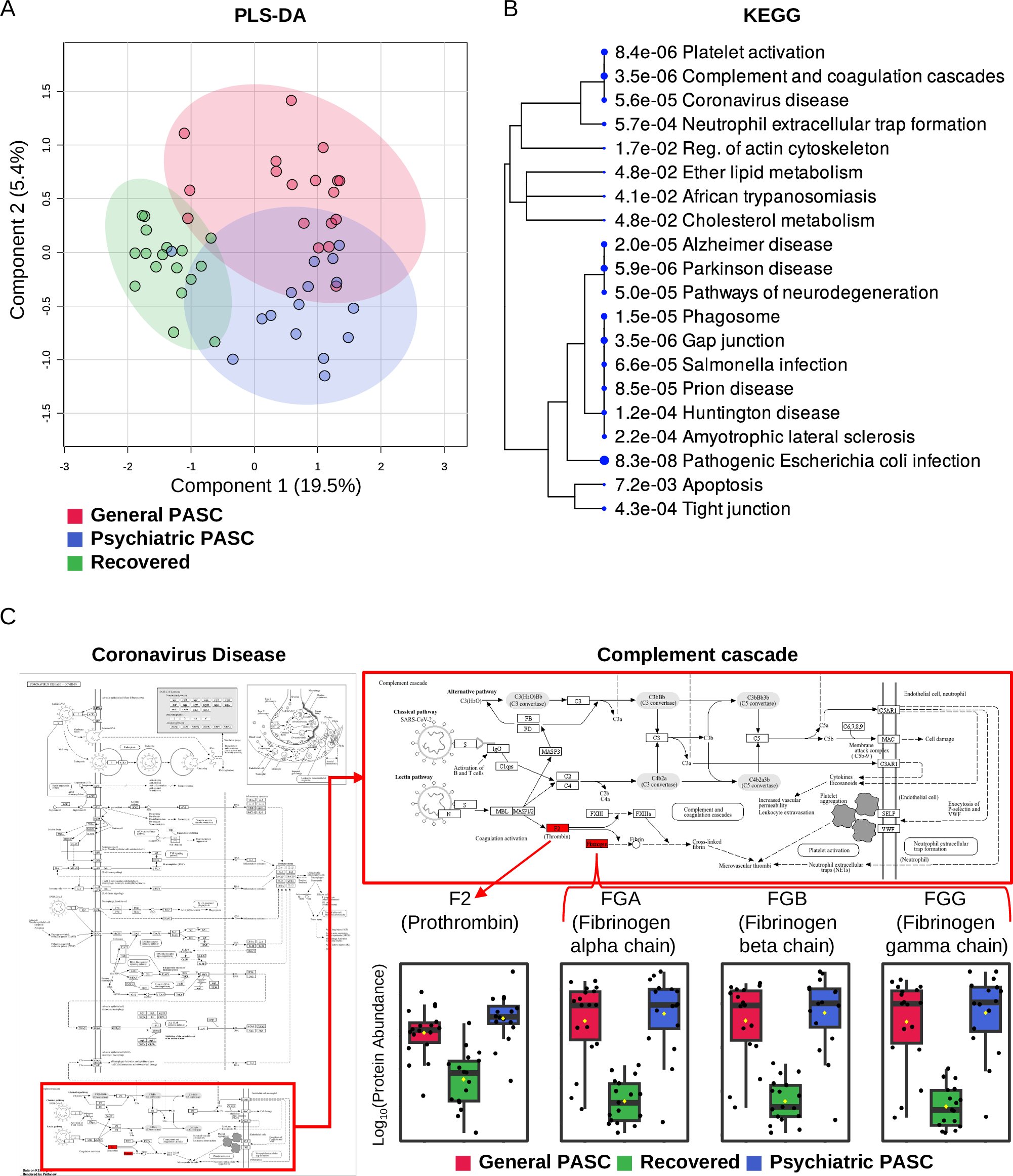
Seoul researchers studied 51 COVID-19 survivors and found that low sorbitol dehydrogenase and high alpha-synuclein and PKM levels mark those who develop psychiatric symptoms after infection, revealing metabolic and neuroinflammatory roots of long COVID. nature.com/articles/s4139…
Breaking: PolyBio-supported researchers at MGH/Harvard have developed a microfluidic device that quantitatively measures fibrinaloid clots (microclots): tiny, abnormal clumps in the blood that may play a key role in the biology of Long COVID: polybio.org/new-microfluid…

New preprint from Harvard & Massachusetts General Hospital -children with Long COVID show markedly increased levels of fibrinaloid microclots in their blood! The highest levels appear in those with persistent SARS-CoV-2 spike protein in circulation🧵
After entrapping viruses, amyloid-β presence can generate an excessive response by brain cells, creating chronic inflammation and downstream pathology that may lead to Alzheimer symptoms. Fewer than 5% of #Alzheimer cases are genetic. For the vast majority, the cause is 'unknown'
VERY IMPORTANT REMINDER: ‼️The European Society of Cardiology (ESC) and American Heart Association now classify prior COVID-19 as an independent cardiovascular risk factor, recommending long-term monitoring (e.g., ECG, echo, MRI) for (a)symptomatic patients. MSM ?????
‼️Cardiovascular disease prevention and management in COVID-19: a clinical consensus statement of the European Association of Preventive Cardiology, the European Association of Cardiovascular Imaging, the Association of Cardiovascular Nursing & Allied Professions, the European…

The labor market has entered the finding out phase. ‘The normalization of elevated absenteeism rates beyond traditional influenza window signals a new era in public health and labor relations. The elevated baseline reflects disease prevalence and ongoing viral threats.’ - JAMA

Researchers: Live #H5N1 avian flu can survive in raw-milk cheese for up to 6 months Infectious virus persisted throughout the cheese-making process and aging in cheeses made with raw milk at pH levels above 5.0. cidrap.umn.edu/avian-influenz…

Austria "overwhelmed by a new wave of Coronavirus" "The virus will certainly be with us for the next six weeks. The extent of this will become clear during this period." Heute.at heute.at/s/coronavarian…

Autoimmunity drives many chronic neurological conditions including Alzheimer’s, MS, now ALS. Yet it still does not get the attention it deserves. That is why every step we take with LC counts for these diseases too. Neuroimmunology needs more attention nature.com/articles/s4157…
7-12% of patients recovering from moderate to severe COVID-19 show persistently low counts of B cells, CD4 T cells, and Tregs, even after clinical recovery.🧵
Persistent lymphocytopenia in convalescent patients with COVID19: dysregulated B cell, CD4+ T cell, and treg compartments in 7–12% of moderate-severe cases. (PCC), affecting 10–30% of infected with SARSCoV2, arise from unresolved immune system dysfunction. frontiersin.org/journals/cellu…
Good to see the Unions getting on board with the need for Clean air in schools. Especially all the legislation showing it’s a legal right not a privilege and schools not compliant and putting staff and pupils at risk could be legally liable
🚨NEW! Updated guidance from the joint unions: “GOOD VENTILATION IN SCHOOLS & COLLEGES AND HOW TO ACHIEVE IT!” This excellent guide sets out 5 simple steps which employers & union reps can employ in order to monitor & improve ventilation in classrooms. neu.org.uk/sites/default/…

This shows how environmental exposures, lifestyle factors, and viral infections can converge on the same neurodegenerative pathways. SARS-CoV-2 may not create MND from scratch, but it could push already vulnerable neurons over the edge.
Since I’m a neuropathologist, I’ll put my two cents into this MND discussion. SARS-CoV-2 isn’t just a respiratory virus. Emerging evidence shows it can infect human motor neurons. Could this link to motor neuron disease (MND)? Let’s break down the neuropathology. 🧵
Holy shit. That's the category that Motor Neurone Disease falls into.

⚠️Japan’s Ministry of Health declares Influenza epidemic after 4,030 people were treated for flu. ✴️”An unprecedented early surge in influenza cases has compelled Japan’s health authorities to declare a nationwide epidemic, as medical experts warn the virus may be evolving…
so now ALS has an autoimmune link and may be an immune disorder.
At the University of Göttingen, researchers studied blood from people with ALS and found autoimmune CD4+ T cells that target the C9orf72 protein. These cells produced IL-4, IL-5, and IL-10, linking ALS to an autoimmune response for the first time. nature.com/articles/s4157…
Persistent defects in the B cell/T cell axis as a critical immunological hallmark of Long COVID in approximately 7–12% of moderate-to-severe COVID-19 survivors(Unvaccinated). ➡️ Approximatly 1 in 10 is an immunocompromised survivors😧 frontiersin.org/journals/cellu…

United States 트렌드
- 1. Auburn 45.9K posts
- 2. Brewers 65.1K posts
- 3. Georgia 67.8K posts
- 4. Cubs 56.3K posts
- 5. Kirby Smart 8,367 posts
- 6. Utah 25.2K posts
- 7. Gilligan 6,102 posts
- 8. #byucpl N/A
- 9. Arizona 41.6K posts
- 10. #SEVENTEEN_NEW_IN_TACOMA 31.8K posts
- 11. #AcexRedbull 4,129 posts
- 12. Michigan 62.8K posts
- 13. #Toonami 2,976 posts
- 14. #BYUFootball 1,016 posts
- 15. Boots 50.4K posts
- 16. Wordle 1,576 X N/A
- 17. Hugh Freeze 3,271 posts
- 18. mingyu 86.3K posts
- 19. Amy Poehler 4,859 posts
- 20. Holy War 2,209 posts
내가 좋아할 만한 콘텐츠
-
Dae Lilley
@_deelilley -
Sagar Kumar Mandle
@OkayNP3 -
JKan 🇭🇰🇨🇦
@jckan -
ana
@theotherforest -
nottherealthing
@luhsnoka -
Marketa Moore
@MarketaMoore -
Stephen 盛雷
@Stephenshenglei -
Πίνδαρος
@fukuyamara -
CuriousDude
@LuvlessD -
Whet Dawg
@DawgWhet -
MasJaw
@MasJaw976 -
s o p h
@soiesoo -
Xi Mulais
@XMulais -
Shaun
@itjustisshaun
Something went wrong.
Something went wrong.