#100daysifcode ผลการค้นหา

Day 29: #100DaysIfCode solved two cryptographic encryption algorithms yesterday the caesar cipher and Monoalphabetic cipher


Days(41/100); #100DaysIfCode #JAVA Topic: Stacks Problem:Next Greater Element II

makwana_mrudula's tweet image. Days(41/100);
#100DaysIfCode
#JAVA

Topic: Stacks 

Problem:Next Greater Element 
II
makwana_mrudula's tweet image. Days(41/100);
#100DaysIfCode
#JAVA

Topic: Stacks 

Problem:Next Greater Element 
II

3 days of diwali celebration along with code, but no X. it's time to celebrate with family and friends, see you soon #HappyDiwali #100DaysIfCode


Day 27 - Started sorting - Learned about Selection Sort🙌🏻 - Leetcode problem(Medium) - Two codeChef problems - Registered for Leetcode Contest (First time) and score was 4 by 2 #100daysIfCode


Day27 of my #100DaysIfCode. Did some tutorials on chrome dev tools.


Day 21: I didn’t get as much as I wanted done, but I still made some good progress on my Personal Portfolio. My aim is for it to be finished tomorrow! I think I’m going to start setting deadlines so I take advantage of all this free time I have.. #100DaysIfCode


Day4 of my #100DaysIfCode was done! ランダムモジュールとListsでゲームを作る


#100DaysIfCode Day 60: I’ll be using the same design methodology I used for ManGo for the next version of Labber. #AtomicDesign


#javascript #100daysifcode #9: spent an hour doing some arrays practice. Looks like I'll have a couple of free days on the job in the next day or so, planning on (hopefully) dumping some hours into learning. Really enjoying the process of coding.


Completed my first mini project - A Password-Based login system. Excited about the progress as a beginner. Celebrated quietly since everyone's asleep.(It's 5am) 😊🚀🚀 🎉 #LearningInProgress #100DaysIfCode


R3 D67 of #100DaysIfCode I took a couple of days off coding. Friday took a 35mile/56km bike ride. Saturday went out for coffee & did some baking. Today got back into my Udemy NodeJS & MongoDB course. Sat under some trees to read The Code by Margaret O'mara #CodeNewbie #webdev


Day [76/ 100] of #100daysofcode - Solved POTD (very ez) - Solved 4 LC problems (random greedy + dp) - Gave Codechef contest div 2 (got cooked) - Solved only A and B - Revised some previous backend stuff - one small basic mini project #LeetCode #codechef #contest

SwaDotDev's tweet image. Day [76/ 100] of #100daysofcode

- Solved POTD (very ez)
- Solved 4 LC problems (random greedy + dp)
- Gave Codechef contest div 2 (got cooked)
- Solved only A and B
- Revised some previous backend stuff
- one small basic mini project 

#LeetCode #codechef #contest
SwaDotDev's tweet image. Day [76/ 100] of #100daysofcode

- Solved POTD (very ez)
- Solved 4 LC problems (random greedy + dp)
- Gave Codechef contest div 2 (got cooked)
- Solved only A and B
- Revised some previous backend stuff
- one small basic mini project 

#LeetCode #codechef #contest

Day 92-95 of #100DaysOfCode - potd - finally completed the internship project - working on hardware integration part for IOT project - prep for viva and quiz


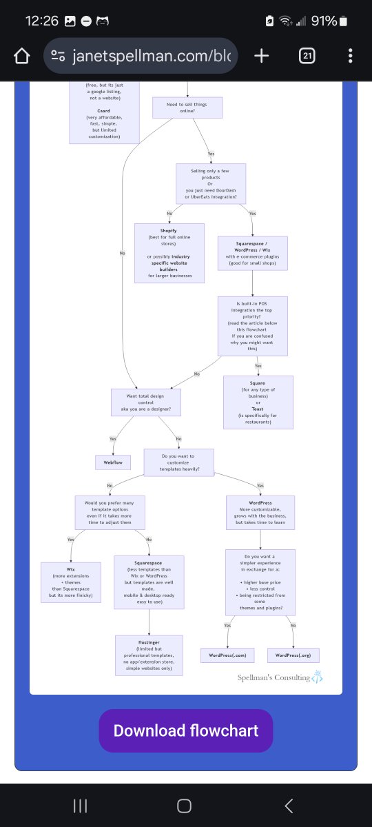
168 #100daysofcode 🍀 more work on the article 🟢 added more shortcut links, to make it easier for readers to get what they need 🟢 finished adding godaddy info, despite the end result still being "do not use" 🟢 added pixpa 🟢 downloaded flowchart now has the right title

ghiblimagicdev's tweet image. 168 #100daysofcode
🍀 more work on the article
🟢 added more shortcut links, to make it easier for readers to get what they need
🟢 finished adding godaddy info, despite the end result still being "do not use"
🟢 added pixpa
🟢 downloaded flowchart now has the right title
ghiblimagicdev's tweet image. 168 #100daysofcode
🍀 more work on the article
🟢 added more shortcut links, to make it easier for readers to get what they need
🟢 finished adding godaddy info, despite the end result still being "do not use"
🟢 added pixpa
🟢 downloaded flowchart now has the right title
ghiblimagicdev's tweet image. 168 #100daysofcode
🍀 more work on the article
🟢 added more shortcut links, to make it easier for readers to get what they need
🟢 finished adding godaddy info, despite the end result still being "do not use"
🟢 added pixpa
🟢 downloaded flowchart now has the right title

3 days of diwali celebration along with code, but no X. it's time to celebrate with family and friends, see you soon #HappyDiwali #100DaysIfCode


Completed my first mini project - A Password-Based login system. Excited about the progress as a beginner. Celebrated quietly since everyone's asleep.(It's 5am) 😊🚀🚀 🎉 #LearningInProgress #100DaysIfCode


Day4 of my #100DaysIfCode was done! ランダムモジュールとListsでゲームを作る


🥳 I am happy to announce that I completed the #100DaysOfCode challenge, what I did in these 100 days 👇 👉 650+ contributions on GitHub 👉 30 repos 👉 20+ projects and mini projects 👉 completed javascript (almost) 👉 learned CLI, it is amazing what an amazing journey...

shiv_posted's tweet image. 🥳 I am happy to announce that I completed the #100DaysOfCode  challenge, what I did in these 100 days  👇
👉 650+ contributions on GitHub 
👉 30 repos
👉 20+ projects and mini projects
 👉 completed javascript (almost)
 👉 learned CLI, it is amazing
what an amazing journey...
shiv_posted's tweet image. 🥳 I am happy to announce that I completed the #100DaysOfCode  challenge, what I did in these 100 days  👇
👉 650+ contributions on GitHub 
👉 30 repos
👉 20+ projects and mini projects
 👉 completed javascript (almost)
 👉 learned CLI, it is amazing
what an amazing journey...

Here's how to do the 100 Days of Code Challenge: 📂 Day 1 - 7 → HTML 📂 Day 8 - 35 → CSS & Tailwind 📂 Day 36 - 70 → JavaScript Basics 📂 Day 71 - 90 → DOM & ES6 Version ✅ Day 91 - 100 → Start Building Projects Bonus Tips: - Be Consistent - Do Project based learning


Day 66 #100DaysOfCode Today is a no code day because it's my BIRTHDAY 🎉


Day 6📌 Practiced my html skills by coming up with this simple form #100DaysOfCode

__yourPapi's tweet image. Day 6📌 Practiced my html skills by coming up with this simple form
#100DaysOfCode

Day 1 of #100DaysOfCode I started with the basics. - Learned HTML tags. - Wrote a news article! - The <img> tag - Nesting the HTML elements


Day 100: #100DaysOfCode MADE IT! In 100 Days I’ve: • Learned advanced HTML/CSS & basic JavaScript, Python, SQL & Node • Built my Portfolio website at CodeEveryDamnDay.com • Built two games (Dragon Drop, Rocket Blaster) • Built an app (GPS Converter) What a wild ride! 🎢

katiebrownhome's tweet image. Day 100: #100DaysOfCode

MADE IT! In 100 Days I’ve:

• Learned advanced HTML/CSS &amp;amp; basic JavaScript, Python, SQL &amp;amp; Node
• Built my Portfolio website at CodeEveryDamnDay.com
• Built two games (Dragon Drop, Rocket Blaster)
• Built an app (GPS Converter)

What a wild ride! 🎢

Planning to do 100DaysOfCode? Here's a simple plan - HTML (1 - 5 days) - CSS (6 - 30 days) - JavaScript (31 - 80 days) - DOM (81- 100 days) You can start it anytime, anywhere! Get some energy and start it today ⚡


Wait is now over! 100daysof.codes extension is Live 🔥 We build it to step out of comfort zone and made our first step. Now it’s your turn. Time to break your boundaries. Are you ready to take the #14daysbreakloop challenge? #100DaysOfCode


#100DaysOfCode Day 100 finally done! This whole thing was a blast. Definitely doing a round 2. codepen.io/kassandrasanch…

KassandraSanch's tweet image. #100DaysOfCode  Day 100 finally done! This whole thing was a blast. Definitely doing a round 2. codepen.io/kassandrasanch…

ไม่พบผลลัพธ์สำหรับ "#100daysifcode"
Loading...

Something went wrong.


Something went wrong.


United States Trends