#3dtutorial resultados de búsqueda

Mini tutorial how to make a stylized seam brush in ZBrush!🪡 Hope it helps someone ✨ #ZBrush #3DTutorial

JAcherontias's tweet image. Mini tutorial how to make a stylized seam brush in ZBrush!🪡
Hope it helps someone ✨
#ZBrush #3DTutorial

💥Tutorial time!💥 Sharing some quick Curve Brush tips & tricks I use in my workflow hope it helps!💅 #3Dart #ZBrush #3DTutorial

JAcherontias's tweet image. 💥Tutorial time!💥
Sharing some quick Curve Brush tips & tricks I use in my workflow hope it helps!💅

#3Dart #ZBrush #3DTutorial

Exciting new tutorial on my Patreon (even for me) 🔽 I’ve just dropped an absolute gem on Patreon! Honestly speaking I wish there was someone who shared these techniques with me back in the day as I do it NOW with you guys! #xgen #3Dtutorial

llaliett's tweet image. Exciting new tutorial on my Patreon (even for me) 🔽
 
I’ve just dropped an absolute gem on Patreon! Honestly speaking I wish there was someone who shared these techniques with me back in the day as I do it NOW with you guys!

#xgen #3Dtutorial

I made more #Blender tutorials for @NVIDIAStudio 😊 Wanna see how I modelled this room and listen to me chat about composition, color and other important things to think about while modeling? Check out the video: youtu.be/v1zVs0-tcWo #3dart #3dtutorial @BlenderArtists

juliestrator's tweet image. I made more #Blender tutorials for @NVIDIAStudio 😊 Wanna see how I modelled this room and listen to me chat about composition, color and other important things to think about while modeling? 
Check out the video: youtu.be/v1zVs0-tcWo
#3dart #3dtutorial @BlenderArtists
juliestrator's tweet image. I made more #Blender tutorials for @NVIDIAStudio 😊 Wanna see how I modelled this room and listen to me chat about composition, color and other important things to think about while modeling? 
Check out the video: youtu.be/v1zVs0-tcWo
#3dart #3dtutorial @BlenderArtists
juliestrator's tweet image. I made more #Blender tutorials for @NVIDIAStudio 😊 Wanna see how I modelled this room and listen to me chat about composition, color and other important things to think about while modeling? 
Check out the video: youtu.be/v1zVs0-tcWo
#3dart #3dtutorial @BlenderArtists

Wanna know the secret ingredients to create the best 3D plants in the world? Or just want to learn advanced features to be a Blender pro? Our third written tutorial with attractive visuals is available on site! 🌿 #3d #3dtutorial #blender #blender3d #3dartist

Texturescom's tweet image. Wanna know the secret ingredients to create the best 3D plants in the world? Or just want to learn advanced features to be a Blender pro? Our third written tutorial with attractive visuals is available on site! 🌿

#3d #3dtutorial #blender #blender3d #3dartist
Texturescom's tweet image. Wanna know the secret ingredients to create the best 3D plants in the world? Or just want to learn advanced features to be a Blender pro? Our third written tutorial with attractive visuals is available on site! 🌿

#3d #3dtutorial #blender #blender3d #3dartist

Put together an @ArtStationHQ collection for all the #EnvArtMastery works that I could find: artstation.com/thiagoklafke/c… So awesome to see such variety! I'm sure I missed some, so let me know and I will add it :) #EnvironmentArt #3Dtutorial

thiagoklafke's tweet image. Put together an @ArtStationHQ collection for all the #EnvArtMastery works that I could find: artstation.com/thiagoklafke/c…

So awesome to see such variety!  I'm sure I missed some, so let me know and I will add it :) 

#EnvironmentArt #3Dtutorial

Design a cozy, fully stylized kitchen from scratch in Blender. This course by Mad Candy 3D walks you through layout, lighting, texturing, and rendering. All at your own pace. Perfect for 3D artists who love charm, mood, and detail. buff.ly/vU9NYDM #blender3d #3dtutorial


New tutorial on youtube! Did you know that if you subscribe, that will cost you zero cents? It is almost free! youtu.be/pS6Grykveik #blender3d #3Dart #3Dtutorial

mervkaplan's tweet image. New tutorial on youtube! Did you know that if you subscribe, that will cost you zero cents? It is almost free! youtu.be/pS6Grykveik  #blender3d #3Dart #3Dtutorial

Learn how to make a turntable 360 animation in blender 3d program #tutorial #3dtutorial #blender3d #animation #3dmodeling #blendercycles


I've been playing around with the Ocean Modifier in Blender, and it's quite good! I've published a tutorial on the how-to's and tips and tricks! youtube.com/watch?v=_o_R-F… #Blender3D #OceanWaves #3DTutorial #CGArt #DigitalArt

DefoNino's tweet image. I've been playing around with the Ocean Modifier in Blender, and it's quite good!

I've published a tutorial on the how-to's and tips and tricks!

youtube.com/watch?v=_o_R-F…

#Blender3D #OceanWaves #3DTutorial #CGArt #DigitalArt

There is a new tutorial by RenderRam available. This time you can learn how to make dirt on window glass. Watch here👉evm.link/NHFn #3dtutorial #3dsmax

evermotion's tweet image. There is a new tutorial by RenderRam available. This time you can learn how to make dirt on window glass.
Watch here👉evm.link/NHFn
#3dtutorial #3dsmax

Design a cozy, fully stylized kitchen from scratch in Blender. This course by Mad Candy 3D walks you through layout, lighting, texturing, and rendering. All at your own pace. Perfect for 3D artists who love charm, mood, and detail. buff.ly/vU9NYDM #blender3d #3dtutorial


Unreal Engine 5.7 Preview is here! Released on Sep 23, 2025, this update brings groundbreaking tools for game developers and filmmakers. #UnrealEngine5 #ue5 #3dtutorial

duongunreal's tweet image. Unreal Engine 5.7 Preview is here! Released on Sep 23, 2025, this update brings groundbreaking tools for game developers and filmmakers. 
#UnrealEngine5 #ue5 #3dtutorial

Twinmotion Tutorial - The most important settings for Realistic Rendering If you want to master Twinmotion and create realistic renders with high quality, this tutorial is your complete guide. #twinmotion #render #3dtutorial @Twinmotion youtube.com/watch?v=yfBkA7…

u_sen's tweet card. Twinmotion Tutorial - The most important settings for Realistic...

youtube.com

YouTube

Twinmotion Tutorial - The most important settings for Realistic...


*Making Of - @RebusFarm . 💚 bit.ly/4ncVjku . The Making of 'Within The Equilibrium' by Ewelina Lekka . #rebusfarm #makingof #3dtutorial #usefultips #3dart #cgi #photorealism #rendering #visualization #archviz

vwartclub's tweet image. *Making Of - @RebusFarm 
.
💚 bit.ly/4ncVjku
.
The Making of 'Within The Equilibrium' by Ewelina Lekka
.
#rebusfarm #makingof #3dtutorial #usefultips #3dart #cgi  #photorealism #rendering #visualization #archviz
vwartclub's tweet image. *Making Of - @RebusFarm 
.
💚 bit.ly/4ncVjku
.
The Making of 'Within The Equilibrium' by Ewelina Lekka
.
#rebusfarm #makingof #3dtutorial #usefultips #3dart #cgi  #photorealism #rendering #visualization #archviz
vwartclub's tweet image. *Making Of - @RebusFarm 
.
💚 bit.ly/4ncVjku
.
The Making of 'Within The Equilibrium' by Ewelina Lekka
.
#rebusfarm #makingof #3dtutorial #usefultips #3dart #cgi  #photorealism #rendering #visualization #archviz
vwartclub's tweet image. *Making Of - @RebusFarm 
.
💚 bit.ly/4ncVjku
.
The Making of 'Within The Equilibrium' by Ewelina Lekka
.
#rebusfarm #makingof #3dtutorial #usefultips #3dart #cgi  #photorealism #rendering #visualization #archviz

Mini tutorial how to make a stylized seam brush in ZBrush!🪡 Hope it helps someone ✨ #ZBrush #3DTutorial

JAcherontias's tweet image. Mini tutorial how to make a stylized seam brush in ZBrush!🪡
Hope it helps someone ✨
#ZBrush #3DTutorial

💥Tutorial time!💥 Sharing some quick Curve Brush tips & tricks I use in my workflow hope it helps!💅 #3Dart #ZBrush #3DTutorial

JAcherontias's tweet image. 💥Tutorial time!💥
Sharing some quick Curve Brush tips & tricks I use in my workflow hope it helps!💅

#3Dart #ZBrush #3DTutorial

Exciting new tutorial on my Patreon (even for me) 🔽 I’ve just dropped an absolute gem on Patreon! Honestly speaking I wish there was someone who shared these techniques with me back in the day as I do it NOW with you guys! #xgen #3Dtutorial

llaliett's tweet image. Exciting new tutorial on my Patreon (even for me) 🔽
 
I’ve just dropped an absolute gem on Patreon! Honestly speaking I wish there was someone who shared these techniques with me back in the day as I do it NOW with you guys!

#xgen #3Dtutorial

I made more #Blender tutorials for @NVIDIAStudio 😊 Wanna see how I modelled this room and listen to me chat about composition, color and other important things to think about while modeling? Check out the video: youtu.be/v1zVs0-tcWo #3dart #3dtutorial @BlenderArtists

juliestrator's tweet image. I made more #Blender tutorials for @NVIDIAStudio 😊 Wanna see how I modelled this room and listen to me chat about composition, color and other important things to think about while modeling? 
Check out the video: youtu.be/v1zVs0-tcWo
#3dart #3dtutorial @BlenderArtists
juliestrator's tweet image. I made more #Blender tutorials for @NVIDIAStudio 😊 Wanna see how I modelled this room and listen to me chat about composition, color and other important things to think about while modeling? 
Check out the video: youtu.be/v1zVs0-tcWo
#3dart #3dtutorial @BlenderArtists
juliestrator's tweet image. I made more #Blender tutorials for @NVIDIAStudio 😊 Wanna see how I modelled this room and listen to me chat about composition, color and other important things to think about while modeling? 
Check out the video: youtu.be/v1zVs0-tcWo
#3dart #3dtutorial @BlenderArtists

Following along with a Blender tutorial series. Check out the Blender tutorial here: youtube.com/watch?v=j14b25… #cgboost #3dtutorial #blender #stilllife #apples

Dyewind1's tweet image. Following along with a Blender tutorial series.

Check out the Blender tutorial here:
youtube.com/watch?v=j14b25…

#cgboost #3dtutorial #blender #stilllife #apples
Dyewind1's tweet image. Following along with a Blender tutorial series.

Check out the Blender tutorial here:
youtube.com/watch?v=j14b25…

#cgboost #3dtutorial #blender #stilllife #apples

Put together an @ArtStationHQ collection for all the #EnvArtMastery works that I could find: artstation.com/thiagoklafke/c… So awesome to see such variety! I'm sure I missed some, so let me know and I will add it :) #EnvironmentArt #3Dtutorial

thiagoklafke's tweet image. Put together an @ArtStationHQ collection for all the #EnvArtMastery works that I could find: artstation.com/thiagoklafke/c…

So awesome to see such variety!  I'm sure I missed some, so let me know and I will add it :) 

#EnvironmentArt #3Dtutorial

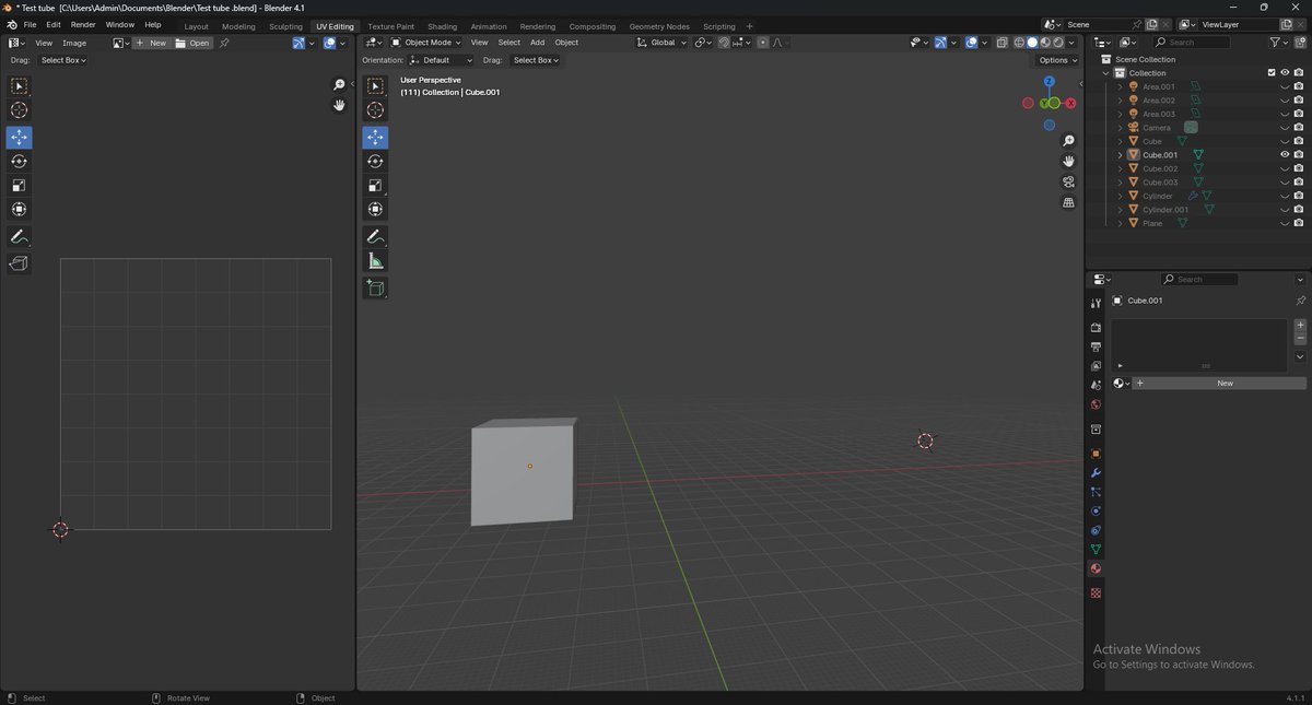
"Mastering Unwrapping in Blender – A Fun Journey!" Exploring UV unwrapping in Blender has been an enjoyable and insightful experience! Learn how to unwrap a cube in Blender with ease – see the attached images and video for a quick guide! #Blender3D #UVUnwrapping #3DTutorial

Nive_1512's tweet image. "Mastering Unwrapping in Blender – A Fun Journey!"

Exploring UV unwrapping in Blender has been an enjoyable and insightful experience!

Learn how to unwrap a cube in Blender with ease – see the attached images and video for a quick guide!

#Blender3D #UVUnwrapping #3DTutorial

Along the way I learn how to make a wood texture and a cork texture. It’s all about the details! So grateful for content creators like @nicky_blender and @polygonrunway for helping me along my own journey 🫶 #3dtutorial #art #blendercommunity #blenderrender

greeny3Dme's tweet image. Along the way I learn how to make a wood texture and a cork texture. It’s all about the details!

So grateful for content creators like @nicky_blender and @polygonrunway for helping me along my own journey 🫶

#3dtutorial #art #blendercommunity #blenderrender
greeny3Dme's tweet image. Along the way I learn how to make a wood texture and a cork texture. It’s all about the details!

So grateful for content creators like @nicky_blender and @polygonrunway for helping me along my own journey 🫶

#3dtutorial #art #blendercommunity #blenderrender

Unreal Engine 5.7 Preview is here! Released on Sep 23, 2025, this update brings groundbreaking tools for game developers and filmmakers. #UnrealEngine5 #ue5 #3dtutorial

duongunreal's tweet image. Unreal Engine 5.7 Preview is here! Released on Sep 23, 2025, this update brings groundbreaking tools for game developers and filmmakers. 
#UnrealEngine5 #ue5 #3dtutorial

Wanna know the secret ingredients to create the best 3D plants in the world? Or just want to learn advanced features to be a Blender pro? Our third written tutorial with attractive visuals is available on site! 🌿 #3d #3dtutorial #blender #blender3d #3dartist

Texturescom's tweet image. Wanna know the secret ingredients to create the best 3D plants in the world? Or just want to learn advanced features to be a Blender pro? Our third written tutorial with attractive visuals is available on site! 🌿

#3d #3dtutorial #blender #blender3d #3dartist
Texturescom's tweet image. Wanna know the secret ingredients to create the best 3D plants in the world? Or just want to learn advanced features to be a Blender pro? Our third written tutorial with attractive visuals is available on site! 🌿

#3d #3dtutorial #blender #blender3d #3dartist

There is a new tutorial by RenderRam available. This time you can learn how to make dirt on window glass. Watch here👉evm.link/NHFn #3dtutorial #3dsmax

evermotion's tweet image. There is a new tutorial by RenderRam available. This time you can learn how to make dirt on window glass.
Watch here👉evm.link/NHFn
#3dtutorial #3dsmax

New tutorial on youtube! Did you know that if you subscribe, that will cost you zero cents? It is almost free! youtu.be/pS6Grykveik #blender3d #3Dart #3Dtutorial

mervkaplan's tweet image. New tutorial on youtube! Did you know that if you subscribe, that will cost you zero cents? It is almost free! youtu.be/pS6Grykveik  #blender3d #3Dart #3Dtutorial

Learn how to create photorealistic curtains in all 3D Software 👈👈👈 Vjjeko from RenderRam shares his approach on how to make curtain material. Watch this video to make ultra-nice curtains in your 3d software: evm.link/8Srh #3dtutorial #3dcurtain

evermotion's tweet image. Learn how to create photorealistic curtains in all 3D Software 👈👈👈
Vjjeko from RenderRam shares his approach on how to make curtain material. Watch this video to make ultra-nice curtains in your 3d software: evm.link/8Srh
#3dtutorial #3dcurtain

Loading...

Something went wrong.


Something went wrong.


United States Trends