#4113 Suchergebnisse

4113 -11.7+36.5+29.5-9.0 開局倍満親被りスタートから、結果ラスにはなったが、何とか盛り返していくことをテーマにある程度粘りの打ち方を出来たのは良かった。開局倍満親被りの際は1万点棒ではなく、8000点で支払うように。感想戦もアツく勉強になりました。皆様ありがとうございました。


Qシート編成って個性的すぎてみんな細かい違いがあるので蓋付きスカートのテクスチャ同封して4112と4113でお好きな方選んでくださいって感じで配布にしようかな

kmfk5178's tweet image. Qシート編成って個性的すぎてみんな細かい違いがあるので蓋付きスカートのテクスチャ同封して4112と4113でお好きな方選んでくださいって感じで配布にしようかな
kmfk5178's tweet image. Qシート編成って個性的すぎてみんな細かい違いがあるので蓋付きスカートのテクスチャ同封して4112と4113でお好きな方選んでくださいって感じで配布にしようかな

最高位戦東北プロアマ第2節(盛岡) 4113で+41.6  2節合計だいたい+22くらい 今日もラスですか…ってテンション下がったけどなんとかなった


Donc militer pour une palestine libre et indépendante pourrait être interprété comme une apologie du terrorisme implicite et encourager Mélenchon pourrait aussi en être vu qu'il est considéré comme tel quand bien même ce serait sur d'autre sujet... Merci de démontrer le problème

3️⃣ Que dit précisément ma proposition de loi ? 🗂️ Article premier Que propose exactement cet article ❓ D’inscrire noir sur blanc dans la loi trois éléments déjà admis par la jurisprudence : ▪️ qu’une provocation au terrorisme peut être implicite ; ▪️ que l’apologie peut



『【新人】桐蔭横浜大学2026年度入部予定選手一覧』 jufa-kanto.jp/news/detail/41… ※現時点での入部予定選手です。諸事情により入部しない場合や、今後一般入学等でリスト以外の新入部員が加わる場合もございます。ご了承ください。 #jufa #大学サッカー @toin_sc

JUFA_kanto's tweet image. 『【新人】桐蔭横浜大学2026年度入部予定選手一覧』
 jufa-kanto.jp/news/detail/41… 

※現時点での入部予定選手です。諸事情により入部しない場合や、今後一般入学等でリスト以外の新入部員が加わる場合もございます。ご了承ください。

#jufa
#大学サッカー
@toin_sc

本日は花サロン 高宮まりプロイベント 4113 43pで総合8位でした 最終戦 まりしゃんと同卓! 思いっきり12000振り込んだ 😆 なので、まりしゃんリーチに追っかけリーチし 一発でまりしゃん掴みお返し リーチ一発お菓子お菓子2600 お菓子のシャボ待ちリーチのみで戦いに挑んで勝ったぜ(笑) 全部で9個

nightonkamiyan's tweet image. 本日は花サロン
高宮まりプロイベント
4113  43pで総合8位でした
最終戦
まりしゃんと同卓!
思いっきり12000振り込んだ
😆
なので、まりしゃんリーチに追っかけリーチし
一発でまりしゃん掴みお返し
リーチ一発お菓子お菓子2600
お菓子のシャボ待ちリーチのみで戦いに挑んで勝ったぜ(笑)
全部で9個
nightonkamiyan's tweet image. 本日は花サロン
高宮まりプロイベント
4113  43pで総合8位でした
最終戦
まりしゃんと同卓!
思いっきり12000振り込んだ
😆
なので、まりしゃんリーチに追っかけリーチし
一発でまりしゃん掴みお返し
リーチ一発お菓子お菓子2600
お菓子のシャボ待ちリーチのみで戦いに挑んで勝ったぜ(笑)
全部で9個

春の火災予防運動 ●期間・地区 4月13日(月)~19日(日) 十和田市(湖畔除く)・六戸町 4月20日(月)~26日(日) 湖畔地区 詳しくは、ホームページをご覧ください。 towada-kouiki.jp/syoubou/ ○お問い合わせ 十和田消防本部予防課(電話:0176-25-4113)


CVE-2026-4113 An observable response discrepancy vulnerability in the SonicWall SMA1000 series appliances allows a remote attacker to enumerate SSL VPN user credentials. cve.org/CVERecord?id=C…


- Sur #ApexLegends - Mon IGL : On loot fast dans cette zone et on continue notre rota *2 min après* Mon IGL : On va push la team d'en face, tout le monde est près ? Moi : Attendez je vous ai pas encore rejoins Mon IGL :

What do you commonly see in clinical practice that leads to this reaction?

drkeithsiau's tweet image. What do you commonly see in clinical practice that leads to this reaction?


4113 cybertip.ca/en/ (INTER) -> report.cybertip.org/reporting Twitters Report engine unfortunately sucks. The best way to report the account is via Cybertip. (Websites listed above)


서울 와산교 근처 불광천에 있는 친구라고 합니다 거리가 있어 쉽지 않네요... 혹시라도 근처에 거주 혹은 지나가시다가 이 오리를 본 분이 계시다면 한강생물보전연구센터로 구조 연락 한번 부탁드리겠습니다 070-4113-0119

하천에서 발견한 아랫부리가 없는 청둥오리 수컷.. ㅠㅠ 계속 먹이활동을 시도하는데 먹을 수가 없다. 구조센터에 전화해 봤더니 구조된대도 안락사밖에 방법이 없는 상황. 어쩔 수 없다는 걸 알지만 착잡하다.

jogak_x2's tweet image. 하천에서 발견한 아랫부리가 없는 청둥오리 수컷.. ㅠㅠ 계속 먹이활동을 시도하는데 먹을 수가 없다. 구조센터에 전화해 봤더니  구조된대도 안락사밖에 방법이 없는 상황. 어쩔 수 없다는 걸 알지만 착잡하다.
jogak_x2's tweet image. 하천에서 발견한 아랫부리가 없는 청둥오리 수컷.. ㅠㅠ 계속 먹이활동을 시도하는데 먹을 수가 없다. 구조센터에 전화해 봤더니  구조된대도 안락사밖에 방법이 없는 상황. 어쩔 수 없다는 걸 알지만 착잡하다.


タイプ2シャーシオープン‼️ 久々の投稿。ミニ四駆出来てない。。。 合間合間でフロントブレーキを製作。 vカッティングガイド様様☺️ #タイプ2

norisan4113's tweet image. タイプ2シャーシオープン‼️
久々の投稿。ミニ四駆出来てない。。。
合間合間でフロントブレーキを製作。
vカッティングガイド様様☺️
#タイプ2

Even after all the upsets and mayhem this season, @uncwlax and @NULax are back at the top of the rankings. @kanefootwear Women's DI Media Poll: Back Where We Started 🔗 insidelacrosse.com/article/kane-w…

ILWomen's tweet image. Even after all the upsets and mayhem this season, @uncwlax and @NULax are back at the top of the rankings.

@kanefootwear Women's DI Media Poll: Back Where We Started

🔗 insidelacrosse.com/article/kane-w…

今夜は練馬区中村橋 音遊〜On You〜でのLIVEです。 ●4月10日(金)18時開場 18時半開演 kudochewと愉快な仲間たち at 音遊〜On You〜 東京中村橋 音遊〜On You〜(東京都練馬区貫井1-1-7 2F TEL:090-2468-4113) 2500円ワンドリンク付き+投げ銭 予約などは:[email protected]

kudochew's tweet image. 今夜は練馬区中村橋 音遊〜On You〜でのLIVEです。

●4月10日(金)18時開場 18時半開演
kudochewと愉快な仲間たち at 音遊〜On You〜
東京中村橋 音遊〜On You〜(東京都練馬区貫井1-1-7 2F TEL:090-2468-4113)
2500円ワンドリンク付き+投げ銭

予約などは:onyou.live2022@gmail.com

Tp seengganya, sekarang minyeon dah bisa bebas nyebut nuest tanpa takut ada yg marah😁

Nu'est W again...

JRandCH2's tweet image. Nu'est W again...
JRandCH2's tweet image. Nu'est W again...


Good🚐 sportsmanship mea代孕🎂ns playing hard b😲ut fair.4113


①3306F 3308F系統板付き 急行栄町 9時39 栄にて ② 4013F(4113)普通栄町 14時35分 三郷にて

enzouya1's tweet image. ①3306F 3308F系統板付き 急行栄町 9時39 栄にて ② 4013F(4113)普通栄町 14時35分 三郷にて
enzouya1's tweet image. ①3306F 3308F系統板付き 急行栄町 9時39 栄にて ② 4013F(4113)普通栄町 14時35分 三郷にて

In conjunction with Easter Monday, the Embassy of Malaysia in Rome will be closed on Monday, 6 April 2026. The Embassy will resume operation on Tuesday, 7 April 2026. For any emergencies please contact us at +39 33 4113 2829.

MYembassyRome's tweet image. In conjunction with Easter Monday, the Embassy of Malaysia in Rome will be closed on Monday, 6 April 2026.
The Embassy will resume operation on Tuesday, 7 April 2026. For any emergencies please contact us at +39 33 4113 2829.

Pokoknya kemaren seru banget!!!!! 😆😆😆😆😆 Frame by kak @NyoongHaeSeol @akangyogurt721 @36melody_art 😁😁

LOVElf4113's tweet image. Pokoknya kemaren seru banget!!!!! 😆😆😆😆😆

Frame by kak @NyoongHaeSeol @akangyogurt721 @36melody_art  😁😁
LOVElf4113's tweet image. Pokoknya kemaren seru banget!!!!! 😆😆😆😆😆

Frame by kak @NyoongHaeSeol @akangyogurt721 @36melody_art  😁😁
LOVElf4113's tweet image. Pokoknya kemaren seru banget!!!!! 😆😆😆😆😆

Frame by kak @NyoongHaeSeol @akangyogurt721 @36melody_art  😁😁
LOVElf4113's tweet image. Pokoknya kemaren seru banget!!!!! 😆😆😆😆😆

Frame by kak @NyoongHaeSeol @akangyogurt721 @36melody_art  😁😁

Geraldine Aboyte was sentenced to nearly three years in prison for attempting to sell more than a pound of fentanyl pills in Pima County. kvoa.com/news/crime/pri…


🌊人類には早すぎる限界コメディ 『ぐらんぶる(26)』 shinkan.kai-cat.com/author?id=f285… 『てんぷる(15)』 shinkan.kai-cat.com/author?id=6222… 『めしにしましょう 出張食い倒れ編(2)』 shinkan.kai-cat.com/author?id=3d4f…

ShinkanRemind's tweet image. 🌊人類には早すぎる限界コメディ
『ぐらんぶる(26)』
shinkan.kai-cat.com/author?id=f285…
『てんぷる(15)』
shinkan.kai-cat.com/author?id=6222…
『めしにしましょう 出張食い倒れ編(2)』
shinkan.kai-cat.com/author?id=3d4f…

Prison time for Pima County woman who tried to sell 1.6 pounds of fentanyl kvoa.com/news/crime/pri… via @KVOA

iVoteArizona's tweet image. Prison time for Pima County woman who tried to sell 1.6 pounds of fentanyl kvoa.com/news/crime/pri… via @KVOA

Se prevén tormentas, granizo y vientos intensos en diversas regiones de Oaxaca acortar.link/quU7Tn #noticias #news #Oaxaca #Mexico #clima @CEPCyGR_GobOax @GobOax

propuestaoaxaca's tweet image. Se prevén tormentas, granizo y vientos intensos en diversas regiones de Oaxaca acortar.link/quU7Tn

#noticias #news #Oaxaca #Mexico #clima
@CEPCyGR_GobOax @GobOax

We will continue to aggressively investigate and prosecute those responsible for trafficking fentanyl in our communities. kvoa.com/news/top-stori…


🇺🇸 il n'y a plus de gouvernement au usa, mais une secte. t.me/kompromatmedia…


目次あり。「想像力と実装の交差点に立つ、渾身のAI×コンテンツ論 ガンダムシリーズに登場する新人類「ニュータイプ」をはじめ、SFのなかで描かれる人間のスケールを超えた知能の姿は、…」 ⇒三宅陽一郎 『AIはニュータイプの夢を見るか -人工知能と想像力のあいだ-』 青土社 seidosha.co.jp/book/index.php…


Never giving up will bring light to generations. TY Elon. @maye__4113

Elon Musk breaks down talking about his heroes testifying against him: "When something is important enough, you do it even though it's not in your favor." Four years after starting SpaceX, Musk rolled out his first rocket, an unmanned booster called Falcon 1. The first three



#にゃんだらけ20出展者様紹介 出展名 天然願望。 ヨミガナ テンネンガンボウ。 ブース番号 4113 出展日 両日 ジャンル 雑貨 プロフィール かんざしやブローチ、耳飾りなど、主にレジンを使ったアクセサリーを作っています。

nyandaraketokyo's tweet image. #にゃんだらけ20出展者様紹介

出展名
天然願望。

 ヨミガナ
テンネンガンボウ。

 ブース番号
4113

 出展日
両日

 ジャンル
雑貨

 プロフィール
かんざしやブローチ、耳飾りなど、主にレジンを使ったアクセサリーを作っています。

Qシート編成って個性的すぎてみんな細かい違いがあるので蓋付きスカートのテクスチャ同封して4112と4113でお好きな方選んでくださいって感じで配布にしようかな

kmfk5178's tweet image. Qシート編成って個性的すぎてみんな細かい違いがあるので蓋付きスカートのテクスチャ同封して4112と4113でお好きな方選んでくださいって感じで配布にしようかな
kmfk5178's tweet image. Qシート編成って個性的すぎてみんな細かい違いがあるので蓋付きスカートのテクスチャ同封して4112と4113でお好きな方選んでくださいって感じで配布にしようかな

Azufre Glacier (Mendoza Province, ARG) 2016 | 2026 Perfectly shows the recent acceleration of glacier loss in the Dry Andes (red outlines=2000)! 🧊🔥😱 Azufre Gl. spans 3700 to 3000 m asl, near the Peteroa volcano (4113 m asl) 🏔️ ianigla.mendoza-conicet.gob.ar/bases/banco/fo… Image Via Snowcop

subfossilguy's tweet image. Azufre Glacier (Mendoza Province, ARG)
2016 | 2026

Perfectly shows the recent acceleration of glacier loss in the Dry Andes (red outlines=2000)! 🧊🔥😱

Azufre Gl. spans 3700 to 3000 m asl, near the Peteroa volcano (4113 m asl) 🏔️
ianigla.mendoza-conicet.gob.ar/bases/banco/fo…

Image Via Snowcop

タイプ2シャーシオープン‼️ 久々の投稿。ミニ四駆出来てない。。。 合間合間でフロントブレーキを製作。 vカッティングガイド様様☺️ #タイプ2

norisan4113's tweet image. タイプ2シャーシオープン‼️
久々の投稿。ミニ四駆出来てない。。。
合間合間でフロントブレーキを製作。
vカッティングガイド様様☺️
#タイプ2

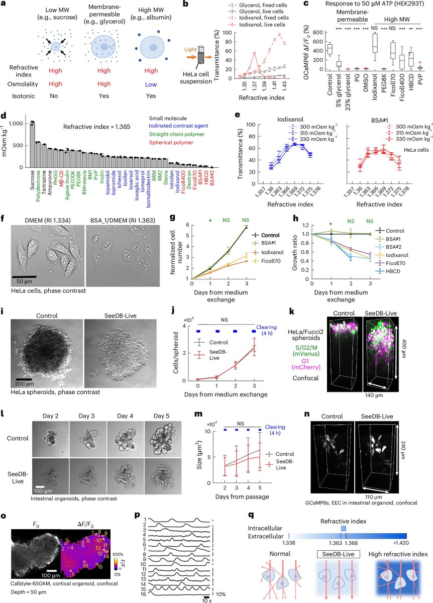
「生きたまま」の深部観察を可能に 等張・低侵襲の透明化媒体「SeeDB‑Live」を開発 稲垣 成矩、今井 猛氏らの@naturemethods #OA #論文 Isotonic and minimally invasive optical clearing media for live cell imaging ex vivo and in vivo nature.com/articles/s4159… #オープンアクセス @KyushuUniv_JP

NatureJapan's tweet image. 「生きたまま」の深部観察を可能に 等張・低侵襲の透明化媒体「SeeDB‑Live」を開発
稲垣 成矩、今井 猛氏らの@naturemethods #OA #論文
Isotonic and minimally invasive optical clearing media for live cell imaging ex vivo and in vivo
nature.com/articles/s4159…
#オープンアクセス
@KyushuUniv_JP

配信終わりました🦊 ご視聴、コメント、ありがとうございました(๑•̀ㅁ•́ฅ✧ ちょいプラス~(*ˊᗜˋ*)❣ 四麻:段位戦 707/2000 → 755/2800(+48) 着順:4113 2-0-1-1 #雀魂 #狐乃このライブ

Dutch_desuyo's tweet image. 配信終わりました🦊
ご視聴、コメント、ありがとうございました(๑•̀ㅁ•́ฅ✧

ちょいプラス~(*ˊᗜˋ*)❣

四麻:段位戦 707/2000 → 755/2800(+48) 
着順:4113 
2-0-1-1

#雀魂 #狐乃このライブ

まもなく配信開始します🦊 原点は近い🙌 戻れるかな~(˶˚ ᗨ ˚˶) 【#雀魂 雀傑3】#170 まったり4半荘、原点めざしたい配信🦊【段位戦/狐乃だっち】 youtube.com/live/7-ysPFS7I… #狐乃このライブ

Dutch_desuyo's tweet card. 【#雀魂 雀傑3】#170 まったり4半荘、原点めざしたい配信🦊【段位戦/狐乃だっち】

youtube.com

YouTube

【#雀魂 雀傑3】#170 まったり4半荘、原点めざしたい配信🦊【段位戦/狐乃だっち】



Initiation of #SGLT2 inhibitor therapy was associated with lower 5-year risk of chronic kidney disease and fewer acute kidney injuries vs #GLP-1 receptor agonists among individuals with #Type2Diabetes. ja.ma/4rMkGfJ

JAMAInternalMed's tweet image. Initiation of #SGLT2 inhibitor therapy was associated with lower 5-year risk of chronic kidney disease and fewer acute kidney injuries vs #GLP-1 receptor agonists among individuals with #Type2Diabetes. ja.ma/4rMkGfJ

4113で+16.1ptでした! 初めての本部リーグをプラスで終えられてよかったです! 終わってからはみんなで反省会🍻

naga_i1991's tweet image. 4113で+16.1ptでした!
初めての本部リーグをプラスで終えられてよかったです!

終わってからはみんなで反省会🍻

【第51期前期最高位戦C3リーグ 第1節】 本日の対局が終了しました。 〈昇降級〉 全5節20半荘 40名参加 (本部48名・関西2名・東海3名・北海道6名・九州2名) 二段階昇級:1名 昇級:10名 降級:18名 ※昇降級人数は全リーグ開幕後に決定。 現在の数は予測値となります。

saikouisen's tweet image. 【第51期前期最高位戦C3リーグ 第1節】
本日の対局が終了しました。

〈昇降級〉 全5節20半荘 40名参加
(本部48名・関西2名・東海3名・北海道6名・九州2名)
二段階昇級:1名
昇級:10名
降級:18名
 ※昇降級人数は全リーグ開幕後に決定。
現在の数は予測値となります。
saikouisen's tweet image. 【第51期前期最高位戦C3リーグ 第1節】
本日の対局が終了しました。

〈昇降級〉 全5節20半荘 40名参加
(本部48名・関西2名・東海3名・北海道6名・九州2名)
二段階昇級:1名
昇級:10名
降級:18名
 ※昇降級人数は全リーグ開幕後に決定。
現在の数は予測値となります。
saikouisen's tweet image. 【第51期前期最高位戦C3リーグ 第1節】
本日の対局が終了しました。

〈昇降級〉 全5節20半荘 40名参加
(本部48名・関西2名・東海3名・北海道6名・九州2名)
二段階昇級:1名
昇級:10名
降級:18名
 ※昇降級人数は全リーグ開幕後に決定。
現在の数は予測値となります。


Even after all the upsets and mayhem this season, @uncwlax and @NULax are back at the top of the rankings. @kanefootwear Women's DI Media Poll: Back Where We Started 🔗 insidelacrosse.com/article/kane-w…

ILWomen's tweet image. Even after all the upsets and mayhem this season, @uncwlax and @NULax are back at the top of the rankings.

@kanefootwear Women's DI Media Poll: Back Where We Started

🔗 insidelacrosse.com/article/kane-w…

Among US veterans with #HeartFailure with reduced ejection fraction, fewer than one-quarter achieved quadruple guideline-directed medical therapy within 2.9 years, and medication copays were associated with lower rates of therapy achievement. ja.ma/412N0if

JAMACardio's tweet image. Among US veterans with #HeartFailure with reduced ejection fraction, fewer than one-quarter achieved quadruple guideline-directed medical therapy within 2.9 years, and medication copays were associated with lower rates of therapy achievement. 

ja.ma/412N0if

Ready to unlock new adventures? 🌊 With Parker, every journey is a chance to explore the great outdoors. 🚤 Let your boat life begin! More details: royalyachting.ae/boats/1266 Contact us now! 📱 +971 (0) 50 467 4113

RoyalYachtingME's tweet image. Ready to unlock new adventures? 🌊 With Parker, every journey is a chance to explore the great outdoors. 🚤 Let your boat life begin!

More details: royalyachting.ae/boats/1266

Contact us now!
📱 +971 (0) 50 467 4113

The Solid Foredeck: a signature that changed the game. When BALI introduced the solid foredeck, it wasn’t just a design choice. More usable surface. More safety. More comfort for families and guests. More details: royalyachting.ae/new-boats-cate… Contact us now! 📱 +971 (0) 50 467 4113

RoyalYachtingME's tweet image. The Solid Foredeck: a signature that changed the game.
When BALI introduced the solid foredeck, it wasn’t just a design choice.
More usable surface. More safety. More comfort for families and guests.

More details: royalyachting.ae/new-boats-cate…

Contact us now!
📱 +971 (0) 50 467 4113

Streams Spotify #charlesdoré, 12/03/26 Hypersensible : 1,632,856 (+15745) Si demain tout s'arrête : 1,842,074 (+9969) JPMJR : 2,348,997 (+4990) Famille ou pas famille : 117,883 (+9423) A l'équilibre : 264,946 (+2372) Au revoir au départ : 262,841 (+4113)

kittycatt20's tweet image. Streams Spotify #charlesdoré, 12/03/26
Hypersensible : 1,632,856 (+15745)
Si demain tout s'arrête : 1,842,074 (+9969)
JPMJR : 2,348,997 (+4990)
Famille ou pas famille : 117,883 (+9423)
A l'équilibre : 264,946 (+2372)
Au revoir au départ : 262,841 (+4113)

Dive into luxury with the Cantieri Magazzu MX11! These stylish crafts are not just boats; they're a lifestyle filled with elegance and top-notch finishes. More details: royalyachting.ae/boats/1200 Contact us now! ☎ +971 (0) 4 399 6 399 📱 +971 (0) 50 467 4113

RoyalYachtingME's tweet image. Dive into luxury with the Cantieri Magazzu MX11!  These stylish crafts are not just boats; they're a lifestyle filled with elegance and top-notch finishes.

More details: royalyachting.ae/boats/1200

Contact us now!
☎ +971 (0) 4 399 6 399
📱 +971 (0) 50 467 4113

We’re delighted to share that Sabinsa is exhibiting at the Natural Products Expo West 2026! Dates: March 3-6, 2026 Venue: Anaheim Convention Center in Anaheim, CA. Visit us at: Booth 4113 (Hall D)- Sabinsa Booth 3305 (Hall D)- Sabinsa Wellness #Sabinsa #NaturalProductsExpoWest

sabinsa's tweet image. We’re delighted to share that Sabinsa is exhibiting at the Natural Products Expo West 2026!
Dates: March 3-6, 2026
Venue: Anaheim Convention Center in Anaheim, CA.
Visit us at:
Booth 4113 (Hall D)- Sabinsa
Booth 3305 (Hall D)- Sabinsa Wellness
#Sabinsa #NaturalProductsExpoWest

กรมทหารราบที่ 152 นำกำลังพลจิตอาสา ร่วมปฏิบัติภารกิจกับหน่วย กองร้อยทหารพราน 4113 หน่วยเฉพาะกิจกรมทหารพรานที่ 41 พร้อมรถดับเพลิง เข้าควบคุมสถานการณ์ไฟป่าในพื้นที่รอยต่อระหว่างบ้านปรามะและบ้านหัวควน หมู่ที่ 6 ตำบลวังพญา อำเภอรามัน จังหวัดยะลา

why_thahan's tweet image. กรมทหารราบที่ 152 นำกำลังพลจิตอาสา ร่วมปฏิบัติภารกิจกับหน่วย กองร้อยทหารพราน 4113 หน่วยเฉพาะกิจกรมทหารพรานที่ 41 พร้อมรถดับเพลิง เข้าควบคุมสถานการณ์ไฟป่าในพื้นที่รอยต่อระหว่างบ้านปรามะและบ้านหัวควน หมู่ที่ 6 ตำบลวังพญา อำเภอรามัน จังหวัดยะลา
why_thahan's tweet image. กรมทหารราบที่ 152 นำกำลังพลจิตอาสา ร่วมปฏิบัติภารกิจกับหน่วย กองร้อยทหารพราน 4113 หน่วยเฉพาะกิจกรมทหารพรานที่ 41 พร้อมรถดับเพลิง เข้าควบคุมสถานการณ์ไฟป่าในพื้นที่รอยต่อระหว่างบ้านปรามะและบ้านหัวควน หมู่ที่ 6 ตำบลวังพญา อำเภอรามัน จังหวัดยะลา
why_thahan's tweet image. กรมทหารราบที่ 152 นำกำลังพลจิตอาสา ร่วมปฏิบัติภารกิจกับหน่วย กองร้อยทหารพราน 4113 หน่วยเฉพาะกิจกรมทหารพรานที่ 41 พร้อมรถดับเพลิง เข้าควบคุมสถานการณ์ไฟป่าในพื้นที่รอยต่อระหว่างบ้านปรามะและบ้านหัวควน หมู่ที่ 6 ตำบลวังพญา อำเภอรามัน จังหวัดยะลา
why_thahan's tweet image. กรมทหารราบที่ 152 นำกำลังพลจิตอาสา ร่วมปฏิบัติภารกิจกับหน่วย กองร้อยทหารพราน 4113 หน่วยเฉพาะกิจกรมทหารพรานที่ 41 พร้อมรถดับเพลิง เข้าควบคุมสถานการณ์ไฟป่าในพื้นที่รอยต่อระหว่างบ้านปรามะและบ้านหัวควน หมู่ที่ 6 ตำบลวังพญา อำเภอรามัน จังหวัดยะลา

We’re thrilled to announce that Sabinsa will be exhibiting at the Natural Products Expo West — come visit us! Booth: 4113 (Hall D) Dates: March 3-6, 2026 Venue: Anaheim Convention Center in Anaheim, CA. Click here to register: shorturl.at/oR7oh #NaturalProductsExpoWest

sabinsa's tweet image. We’re thrilled to announce that Sabinsa will be exhibiting at the Natural Products Expo West — come visit us!
Booth: 4113 (Hall D)
Dates: March 3-6, 2026
Venue: Anaheim Convention Center in Anaheim, CA.
Click here to register: shorturl.at/oR7oh

#NaturalProductsExpoWest

We’re excited to share that Sabinsa will be exhibiting at the Natural Products Expo West — come visit us! Booth: 4113 (Hall D) Dates: March 3-6, 2026 Venue: Anaheim Convention Center in Anaheim, CA. Click here to register: shorturl.at/oR7oh

sabinsa's tweet image. We’re excited to share that Sabinsa will be exhibiting at the Natural Products Expo West — come visit us!

Booth: 4113 (Hall D)
Dates: March 3-6, 2026
Venue: Anaheim Convention Center in Anaheim, CA.
Click here to register: shorturl.at/oR7oh

人工知能研究の第一人者である三宅陽一郎さんの新刊『AIはニュータイプの夢を見るか 人工知能と想像力のあいだ』の書影が公開されました。4月27日発売予定です! seidosha.co.jp/book/index.php…

seidosha's tweet image. 人工知能研究の第一人者である三宅陽一郎さんの新刊『AIはニュータイプの夢を見るか 人工知能と想像力のあいだ』の書影が公開されました。4月27日発売予定です!

seidosha.co.jp/book/index.php…

Loading...

Something went wrong.


Something went wrong.