#oa search results

No results for "#oa"

[注目HL]考古学:マオリ集団の植物中心の食生活を示す証拠 natureasia.com/ja-jp/research… Rebecca Kinastonらの@NatureComms #OA #論文 Horticultural intensification and plant-based diets of 18th century CE Waikato Māori in Aotearoa New Zealand nature.com/articles/s4146… #オープンアクセス @otago

Some Māori groups in inland Aotearoa, the Māori name for New Zealand, in the 18th century may have eaten an almost entirely plant-based diet, according to a paper in Nature Communications. go.nature.com/4suEu6Y

NaturePortfolio's tweet image. Some Māori groups in inland Aotearoa, the Māori name for New Zealand, in the 18th century may have eaten an almost entirely plant-based diet, according to a paper in Nature Communications. go.nature.com/4suEu6Y


❤️🖤 MY JENNIE COLLECTION #JENNIE #OA


Thank you Petros Ligoxygakis for sharing your experience of fee-free #OA publishing @Dev_journal via our #ReadAndPublish agreement with @UniofOxford @bodleianlibs @OxfordBiology Read Peter’s paper bit.ly/48LOBgl Is your institution participating? bit.ly/3O7BxGi

Co_Biologists's tweet image. Thank you Petros Ligoxygakis for sharing your experience of fee-free #OA publishing @Dev_journal via our #ReadAndPublish agreement with @UniofOxford
@bodleianlibs @OxfordBiology

Read Peter’s paper bit.ly/48LOBgl
Is your institution participating? bit.ly/3O7BxGi

Archaeology: Evidence of plant-based diets among Māori natureasia.com/en/info/press-… @NatureComms #OA #OpenAccess paper by Rebecca Kinaston et al. Horticultural intensification and plant-based diets of 18th century CE Waikato Māori in Aotearoa New Zealand nature.com/articles/s4146… @otago

Some Māori groups in inland Aotearoa, the Māori name for New Zealand, in the 18th century may have eaten an almost entirely plant-based diet, according to a paper in Nature Communications. go.nature.com/4suEu6Y

NaturePortfolio's tweet image. Some Māori groups in inland Aotearoa, the Māori name for New Zealand, in the 18th century may have eaten an almost entirely plant-based diet, according to a paper in Nature Communications. go.nature.com/4suEu6Y


有機太陽電池 電圧ロス最小で高効率発電実現 尾坂格氏らの@CommsMaterials #OA #論文 Backbone rigidity promoting hole delocalization and enabling efficient charge generation with minimal voltage loss in nonfullerene organic photovoltaics nature.com/articles/s4324… newswitch.jp/p/48739


細胞診が「自律化」へ AIと3D光学で臨床レベルの自動診断を実現 新田 尚、合田 圭介 氏らの@Nature #OA #論文 #病理学 Clinical-grade autonomous cytopathology through whole-slide edge tomography nature.com/articles/s4158… #オープンアクセス @kk_cybo @UTokyo_News sci-news.co.jp/topics/11029/

NatureJapan's tweet image. 細胞診が「自律化」へ AIと3D光学で臨床レベルの自動診断を実現
新田 尚、合田 圭介 氏らの@Nature #OA #論文 #病理学
Clinical-grade autonomous cytopathology through whole-slide edge tomography
nature.com/articles/s4158…
#オープンアクセス
@kk_cybo @UTokyo_News

sci-news.co.jp/topics/11029/

3月27日号肆●細胞を使わず創薬ターゲット探索、iCONMが技術開発●自律型デジタル細胞診システムの実用化に成功、CYBO・がん研など●新種のショウジョウバエ、北大が発見●ソライロラッパムシは「すみっこ」好き、北大・富山大●小型の水生昆虫はナマズに食べられても生還、神戸大が解明



shy type ako mah baka super bonding na kayo dun tapos bigla akong susulpot #oa


Researchers at @CCUChanticleers will now benefit from uncapped, APC-free #OpenAccess publishing in @Dev_journal, @J_Cell_Sci, @J_Exp_Biol, @DMM_Journal & @BiologyOpen plus unlimited journal access thanks to a new #ReadAndPublish #OA agreement. bit.ly/3MLkxt9

Co_Biologists's tweet image. Researchers at @CCUChanticleers will now benefit from uncapped, APC-free #OpenAccess publishing in @Dev_journal, @J_Cell_Sci, @J_Exp_Biol, @DMM_Journal & @BiologyOpen plus unlimited journal access thanks to a new #ReadAndPublish #OA agreement.

bit.ly/3MLkxt9

The #OA et les #lignes quantiques ! Quand la conscience peut se transférer d’une ligne à une autre !

EricCoresky's tweet image. The #OA et les #lignes quantiques ! 
Quand la conscience peut se transférer d’une ligne à une autre !

Submit this to #OA for them to sue for libel .. OA has already issued a legal warning on X. Looks like this person has too much money …


【注目のHL】神経科学:サイケデリック薬物が脳に与える影響 natureasia.com/ja-jp/research… Manesh Girn、Danilo Bzdokらの@NatureMedicine #OA #論文 An international mega-analysis of psychedelic drug effects on brain circuit function nature.com/articles/s4159… #オープンアクセス @ucsf @mcgillu

A paper in Nature Medicine reports insights into how the human brain reacts to different types of psychedelic drugs. These psychedelics appear to change how key networks in the brain connect. go.nature.com/47IgN3p

NaturePortfolio's tweet image. A paper in Nature Medicine reports insights into how the human brain reacts to different types of psychedelic drugs. These psychedelics appear to change how key networks in the brain connect. go.nature.com/47IgN3p


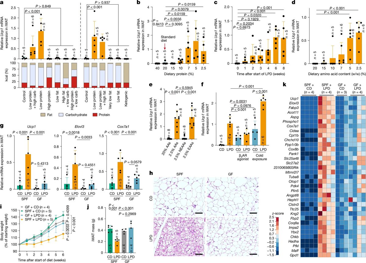
食事の「タンパク質量」を腸内細菌が読み取り、脂肪の性質を変える 本田 賢也 氏らの@Nature #OA #論文 #腸内細菌学 #マイクロバイオーム研究 Microbiota-mediated induction of beige adipocytes in response to dietary cues nature.com/articles/s4158… #オープンアクセス @Keio_univ_PR @RIKEN_JP

NatureJapan's tweet image. 食事の「タンパク質量」を腸内細菌が読み取り、脂肪の性質を変える
本田 賢也 氏らの@Nature #OA #論文 #腸内細菌学 #マイクロバイオーム研究
Microbiota-mediated induction of beige adipocytes in response to dietary cues
nature.com/articles/s4158…
#オープンアクセス
@Keio_univ_PR @RIKEN_JP

Nature research paper: Microbiota-mediated induction of beige adipocytes in response to dietary cues go.nature.com/4rMgbla



Queen Jennie 👑✨ ราชินี เจนนี่ JENNIE THE ICON THE ARTIST #TIME100JENNIE #JENNIE @TIME @jennierubyjane #OA

เจนนี่บอกว่าอยากให้ทุกคนใช้ชีวิตด้วยความคิดที่ว่า “แล้วไง” บางครั้งเราก็ต้องพูดว่ากับตัวเองว่า “แล้วไงล่ะ” บ้าง พวกเรามีสิ่งที่ต้องปกป้องเยอะ ทุกคนเติบโตขึ้นเป็นผู้ใหญ่เราต้องดูแลครอบครัว ต้องทำงาน ต้องการวัตถุสิ่งของ เพราะมีสิ่งที่ต้องทำเยอะขึ้นบางครั้งมันยากเกินจะรับมือไหว



Neuroscience: Your brain on psychedelics natureasia.com/en/info/press-… @NatureNeuro #OA #OpenAccess paper by Manesh Girn, Danilo Bzdok et al. An international mega-analysis of psychedelic drug effects on brain circuit function nature.com/articles/s4159… @ucsf @mcgillu

A paper in Nature Medicine reports insights into how the human brain reacts to different types of psychedelic drugs. These psychedelics appear to change how key networks in the brain connect. go.nature.com/47IgN3p

NaturePortfolio's tweet image. A paper in Nature Medicine reports insights into how the human brain reacts to different types of psychedelic drugs. These psychedelics appear to change how key networks in the brain connect. go.nature.com/47IgN3p


Handfeuerwaffen: Die #OA Convention von #OberlandArms vom 11.-12. Juli 2026. Sehr empfehlenswert. #AR15 #BlackRifle #AR10

KdoMagazin's tweet image. Handfeuerwaffen: Die #OA Convention von #OberlandArms vom 11.-12. Juli 2026. Sehr empfehlenswert. #AR15 #BlackRifle #AR10

No results for "#oa"
No results for "#oa"
Loading...

Something went wrong.


Something went wrong.