#aiandteaching search results

LAST CALL:AI in the Legal English Environment ONLINE. We added another roundtable discussion- Impact of AI on the Legal English Profession. Limited places #legalenglish #aiandlaw #aiandteaching #aiandlegalenglish #aiandinterpreting #aiandtranslating #ai #legalenglishteachers


AI in the Legal English Environment - Translate, Plan, Teach and Test - ILETA ONLINE WINTER SCHOOL is now open for registration. 17 February 2024 entirely dedicated to AI in Legal English - Entirely ONLINE. #aiandlegalenglish #aiandteaching #aiandlanguage #aiandlaw #legalenglish


- 4 DAYS TO GO TO THE ILETA ONLINE WINTER SCHOOL-Artificial Intelligence in the Legal English Environment-Hurry LAST PLACES LEFT #aiandlegalenglish #aiandlaw #aiandlanguage #aiandteaching#aiandassessment #legalenglish #teachinglegalenglish#legalenglishteachers#eulegalenglish


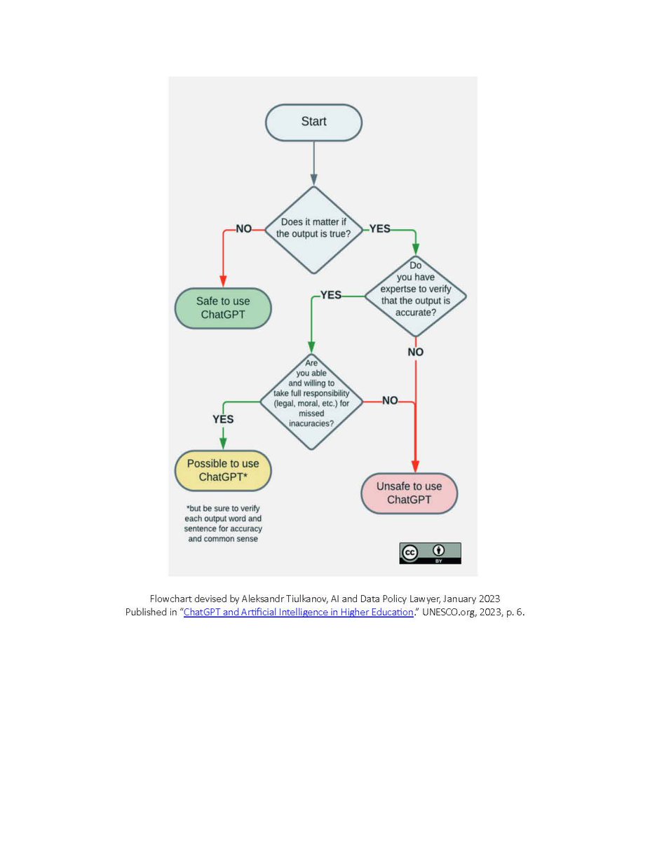
This is the "when is it okay to use AI" flow chart I reference in my teaching tip for @cetlatou. There are many versions floating around, but this appears to be the original from UNESCO. #AIandteaching #AcademicTwitter

BridgetKies's tweet image. This is the "when is it okay to use AI" flow chart I reference in my teaching tip for @cetlatou. There are many versions floating around, but this appears to be the original from UNESCO. #AIandteaching #AcademicTwitter

2/ 🗣️ I've had the honor of discussing "Teaching during the rise of AI" across the Midwest, receiving great feedback on its challenges & opportunities. Check out the testimonials: gruvyeducation.com/testimonials #AIandTeaching


When they print your materials in color, you know you’ve made it… AI ethics and literacy workshop starting in 15 at @CETLatOU! @oaklandu #AIandteaching

BridgetKies's tweet image. When they print your materials in color, you know you’ve made it… 
AI ethics and literacy workshop starting in 15 at @CETLatOU! @oaklandu #AIandteaching

Sneak peek at my workshop on how generative AI works for @oaklandu @CETLatOU - this Thursday at 3pm. Hope to see you there for a lively discussion of establishing nuanced, meaningful course policies. #AIandteaching #AcademicTwitter

BridgetKies's tweet image. Sneak peek at my workshop on how generative AI works for @oaklandu @CETLatOU - this Thursday at 3pm. Hope to see you there for a lively discussion of establishing nuanced, meaningful course policies.
#AIandteaching #AcademicTwitter

#AcademicTwitter: If you're doing syllabus prep, here's the first of my #AIandteaching resources for you. I discuss how to talk to students about AI and offer class activities ranging from no tech to working with AI tools. More to come soon! youtube.com/watch?v=DjZ4FP…

BridgetKies's tweet card. How to Train Your Algorithm: Responsible AI in the Classroom

youtube.com

YouTube

How to Train Your Algorithm: Responsible AI in the Classroom


Have you seen this? Are you starting to think about AI and how to use it in the classroom? hubs.ly/Q0237Dmv0 #teachingwithai #teachingtools #AIandteaching


This post is unavailable.

#AcademicTwitter #AIandteaching If you decide to “ban AI” in your courses, be specific about what that means. Grammarly uses AI and can trigger AI detectors. A more nuanced policy is a better way to go.


Don’t expect “AI is our salvation” or “AI is ruining everything” but come for thoughtful, nuanced discussion and tips from past experiences. #AIandteaching

This post is unavailable.

5/5 👩‍🏫 Teachers are embracing AI and adapting their methods, like using ChatGPT for first drafts 📝 Let's celebrate innovation and collaboration in the age of AI! 🎉🤖 #AIandTeaching #EdTechRevolution


"It’s important to talk to your students about AI, so they don’t learn about it on the streets" - See my new teaching tip for @CETLatOU about having "the talk" with students: oakland.edu/cetl/teaching-… #AcademicTwitter #AIandteaching


@oaklandu faculty, have your students take our new micro-course in AI literacy, developed by @OULibraries. A great first week of the semester assignment. #AIandteaching espace.oakland.edu/course/view.ph…


When they print your materials in color, you know you’ve made it… AI ethics and literacy workshop starting in 15 at @CETLatOU! @oaklandu #AIandteaching

BridgetKies's tweet image. When they print your materials in color, you know you’ve made it… 
AI ethics and literacy workshop starting in 15 at @CETLatOU! @oaklandu #AIandteaching

Sneak peek at my workshop on how generative AI works for @oaklandu @CETLatOU - this Thursday at 3pm. Hope to see you there for a lively discussion of establishing nuanced, meaningful course policies. #AIandteaching #AcademicTwitter

BridgetKies's tweet image. Sneak peek at my workshop on how generative AI works for @oaklandu @CETLatOU - this Thursday at 3pm. Hope to see you there for a lively discussion of establishing nuanced, meaningful course policies.
#AIandteaching #AcademicTwitter

This is the "when is it okay to use AI" flow chart I reference in my teaching tip for @cetlatou. There are many versions floating around, but this appears to be the original from UNESCO. #AIandteaching #AcademicTwitter

BridgetKies's tweet image. This is the "when is it okay to use AI" flow chart I reference in my teaching tip for @cetlatou. There are many versions floating around, but this appears to be the original from UNESCO. #AIandteaching #AcademicTwitter

"It’s important to talk to your students about AI, so they don’t learn about it on the streets" - See my new teaching tip for @CETLatOU about having "the talk" with students: oakland.edu/cetl/teaching-… #AcademicTwitter #AIandteaching


Don’t expect “AI is our salvation” or “AI is ruining everything” but come for thoughtful, nuanced discussion and tips from past experiences. #AIandteaching

This post is unavailable.

@oaklandu faculty, have your students take our new micro-course in AI literacy, developed by @OULibraries. A great first week of the semester assignment. #AIandteaching espace.oakland.edu/course/view.ph…


#AcademicTwitter #AIandteaching If you decide to “ban AI” in your courses, be specific about what that means. Grammarly uses AI and can trigger AI detectors. A more nuanced policy is a better way to go.


This post is unavailable.

#AcademicTwitter: If you're doing syllabus prep, here's the first of my #AIandteaching resources for you. I discuss how to talk to students about AI and offer class activities ranging from no tech to working with AI tools. More to come soon! youtube.com/watch?v=DjZ4FP…

BridgetKies's tweet card. How to Train Your Algorithm: Responsible AI in the Classroom

youtube.com

YouTube

How to Train Your Algorithm: Responsible AI in the Classroom


- 4 DAYS TO GO TO THE ILETA ONLINE WINTER SCHOOL-Artificial Intelligence in the Legal English Environment-Hurry LAST PLACES LEFT #aiandlegalenglish #aiandlaw #aiandlanguage #aiandteaching#aiandassessment #legalenglish #teachinglegalenglish#legalenglishteachers#eulegalenglish


LAST CALL:AI in the Legal English Environment ONLINE. We added another roundtable discussion- Impact of AI on the Legal English Profession. Limited places #legalenglish #aiandlaw #aiandteaching #aiandlegalenglish #aiandinterpreting #aiandtranslating #ai #legalenglishteachers


AI in the Legal English Environment - Translate, Plan, Teach and Test - ILETA ONLINE WINTER SCHOOL is now open for registration. 17 February 2024 entirely dedicated to AI in Legal English - Entirely ONLINE. #aiandlegalenglish #aiandteaching #aiandlanguage #aiandlaw #legalenglish


Have you seen this? Are you starting to think about AI and how to use it in the classroom? hubs.ly/Q0237Dmv0 #teachingwithai #teachingtools #AIandteaching


5/5 👩‍🏫 Teachers are embracing AI and adapting their methods, like using ChatGPT for first drafts 📝 Let's celebrate innovation and collaboration in the age of AI! 🎉🤖 #AIandTeaching #EdTechRevolution


This is the "when is it okay to use AI" flow chart I reference in my teaching tip for @cetlatou. There are many versions floating around, but this appears to be the original from UNESCO. #AIandteaching #AcademicTwitter

BridgetKies's tweet image. This is the "when is it okay to use AI" flow chart I reference in my teaching tip for @cetlatou. There are many versions floating around, but this appears to be the original from UNESCO. #AIandteaching #AcademicTwitter

Sneak peek at my workshop on how generative AI works for @oaklandu @CETLatOU - this Thursday at 3pm. Hope to see you there for a lively discussion of establishing nuanced, meaningful course policies. #AIandteaching #AcademicTwitter

BridgetKies's tweet image. Sneak peek at my workshop on how generative AI works for @oaklandu @CETLatOU - this Thursday at 3pm. Hope to see you there for a lively discussion of establishing nuanced, meaningful course policies.
#AIandteaching #AcademicTwitter

When they print your materials in color, you know you’ve made it… AI ethics and literacy workshop starting in 15 at @CETLatOU! @oaklandu #AIandteaching

BridgetKies's tweet image. When they print your materials in color, you know you’ve made it… 
AI ethics and literacy workshop starting in 15 at @CETLatOU! @oaklandu #AIandteaching

Loading...

Something went wrong.


Something went wrong.


United States Trends