#abstractchartcoding 搜尋結果

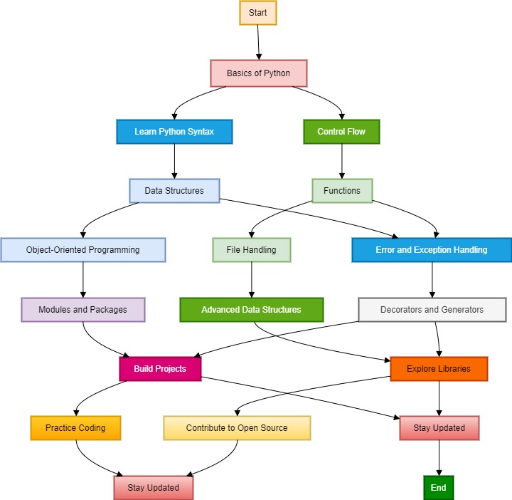
ChatGPT can now create Flowcharts and Diagrams. No more wasting hundreds of hours creating visuals for presentations or research papers. Here’s how to do it for free in a few minutes:

HeyAbhishekk's tweet image. ChatGPT can now create Flowcharts and Diagrams.

No more wasting hundreds of hours creating visuals for presentations or research papers.

Here’s how to do it for free in a few minutes:

Can you find love in a bar? We don't know, but you can now find bar charts on the Abstract Portal via our @TradingView integration. Just the first of many updates planned, stay tuned for more.

AbstractChain's tweet image. Can you find love in a bar?

We don't know, but you can now find bar charts on the Abstract Portal via our @TradingView integration.

Just the first of many updates planned, stay tuned for more.

Do you want to describe a single variable ?- use a BAR CHART Do you want to visualize the distribution of a variable? - use a HISTOGRAM Do you want to compare the strength of association between 2 variables ? - use SCATTER PLOT Thread of data visualization.. RETWEET 🙏🏻

starboy_abefe's tweet image. Do you want to describe a single variable ?- use a BAR CHART

Do you want to visualize the distribution of a variable? - use a HISTOGRAM

Do you want to compare the strength of association between 2 variables ? - use SCATTER PLOT

Thread of data visualization.. RETWEET 🙏🏻

He won't even know he used blockchain. And that's the win. While others are trying to teach your grandma how to use MetaMask, @AbstractChain gives her a tool that just works. #abstractchain

EVatcenko's tweet image. He won't even know he used blockchain. And that's the win.

While others are trying to teach your grandma how to use MetaMask, @AbstractChain  gives her a tool that just works.

#abstractchain

ChatGPT can now create Flowcharts and Diagrams. No more wasting hundreds of hours creating visuals for presentations or research papers. Here’s how to do it for free in a few minutes:

HeyAbhishekk's tweet image. ChatGPT can now create Flowcharts and Diagrams.

No more wasting hundreds of hours creating visuals for presentations or research papers.

Here’s how to do it for free in a few minutes:

Abstract Breakdown #1 Abstract’s native account abstraction, explained in less than 60 seconds.


DSA is the most important for anyone learning programming ♡ But not easy to master. I made a complete Data Structure and algorithms Handwritten Note. (Worth $45) But, for 24 hours, It's 100% FREE. To get it, just: Like & Retweet Reply "DSA" Follow me (so I can DM)

swadeshkumar_'s tweet image. DSA is the most important for anyone learning programming

♡

But not easy to master.

I made a complete Data Structure and algorithms Handwritten Note. (Worth $45)

But, for 24 hours, It's 100% FREE.

To get it, just:

Like & Retweet

Reply "DSA"

Follow me (so I can DM)

So you just joined @AbstractChain ✳️ Not sure where to start? Here’s everything you need to dive in 🧵👇

leonard0_eth's tweet image. So you just joined @AbstractChain ✳️

Not sure where to start?

Here’s everything you need to dive in

🧵👇

Día 14 de 365 compartiendo cosas útiles. Hoy voy a compartir una utilidad. Si utilizas SQL y quieres generar un diagrama de tu estructura de datos, con ChartDB lo puedes hacer de forma súper sencilla y gratuita. Así es como se vería el modelo de Commit Academy.

BettaTech's tweet image. Día 14 de 365 compartiendo cosas útiles.
Hoy voy a compartir una utilidad. Si utilizas SQL y quieres generar un diagrama de tu estructura de datos, con ChartDB lo puedes hacer de forma súper sencilla y gratuita.
Así es como se vería el modelo de Commit Academy.

EXPLANING THE CHART EXAMPLE OF THE LOGIC BEHIND MY 1-2-3 & A-B-C TRADING SYSTEM 📈 Logic over pattern #Simplestuff Follow @Akiindamola for more ✅

BREAKING DOWN THE LOGIC BEHIND MY 1-2-3 & A-B-C MARKET MAKER TRADING RULE 📈 Follow @Akiindamola for more Logic over patterns #simpletsuff



This one is literally... Abstract Coded ✳️

Hedgeguin's tweet image. This one is literally...
Abstract Coded ✳️

✳️



The simplest way to visualize the set of numbers. Utterly useful diagram!❤️ [bit.ly/3hETqNE]

abakcus's tweet image. The simplest way to visualize the set of numbers. Utterly useful diagram!❤️ [bit.ly/3hETqNE]

A beautiful diagram of abstract algebra and other stuff! 👊 [bit.ly/3vPK46u]

abakcus's tweet image. A beautiful diagram of abstract algebra and other stuff! 👊 [bit.ly/3vPK46u]

Bar charts are coming to the Abstract portal very soon...

0xCygaar's tweet image. Bar charts are coming to the Abstract portal very soon...

I'm tired of pretending Abstract isn't the coolest fucking thing to happen to crypto to date. Everything we need is happening on one chain, products, apps, content, and more. ABSTRACT. CODED.

Phin_totten's tweet image. I'm tired of pretending Abstract isn't the coolest fucking thing to happen to crypto to date.

Everything we need is happening on one chain, products, apps, content, and more.

ABSTRACT. CODED.

Step by Step guide on how to interact with @AbstractChain ‼️🪼 ••-I made this guide…to be convenient for mobile users‼️ ••-It’s meant to be done daily ‼️(for good XP weekly) Note : you don’t need a lot of money just $5 or less is enough just for convenience and maybe…

LIMITLESSDAMI's tweet image. Step by Step guide on how to interact with @AbstractChain ‼️🪼

••-I made this guide…to be convenient for mobile users‼️

••-It’s meant to be done daily ‼️(for good XP weekly)

Note : you don’t need a lot of money just $5 or less is enough just for convenience and maybe…

ChatGPT can now create Flowcharts and Diagrams. No more wasting hundreds of hours creating visuals for presentations or research papers. Here’s how to do it for free in a few minutes:

HeyAbhishekk's tweet image. ChatGPT can now create Flowcharts and Diagrams.

No more wasting hundreds of hours creating visuals for presentations or research papers.

Here’s how to do it for free in a few minutes:

"You should be using Abstract because you actually love it. And if you don't love it, I don't recommend you use it, because it's not easy to game the XP." @LucaNetz & @gabusch explain why @AbstractChain XP is more than just a points farming program.⬇️


Abstract might be the next big thing. ✳️ Here is all you need to know about Abstract: 1/11

LoshmiOnChain's tweet image. Abstract might be the next big thing. ✳️

Here is all you need to know about Abstract:

1/11

Got patient charts, work/life balance issues, and coding chaos? Szion Medical Coding and Consulting is here to help Contact us at 321-747-3467 or visit szionmedicalcodingconsultants.com #AbstractChartCoding #FinancialHealth #CodingProfessionals #MedicalCoding

SzionMedCoding's tweet image. Got patient charts, work/life balance issues, and coding chaos? Szion Medical Coding and Consulting is here to help

Contact us at 321-747-3467 or visit szionmedicalcodingconsultants.com

#AbstractChartCoding #FinancialHealth #CodingProfessionals #MedicalCoding

未找到 "#abstractchartcoding" 的結果

Got patient charts, work/life balance issues, and coding chaos? Szion Medical Coding and Consulting is here to help Contact us at 321-747-3467 or visit szionmedicalcodingconsultants.com #AbstractChartCoding #FinancialHealth #CodingProfessionals #MedicalCoding

SzionMedCoding's tweet image. Got patient charts, work/life balance issues, and coding chaos? Szion Medical Coding and Consulting is here to help

Contact us at 321-747-3467 or visit szionmedicalcodingconsultants.com

#AbstractChartCoding #FinancialHealth #CodingProfessionals #MedicalCoding

Loading...

Something went wrong.


Something went wrong.


United States Trends