#abstractfactorydesignpattern نتائج البحث
Design patterns serve as blueprint solutions to common problems during the development process. The Abstract Factory Design Pattern stands out as a fundamental concept in object-oriented design ⬇️ #DesignPattern #AbstractFactoryDesignPattern #TechieTakaDesignPattern

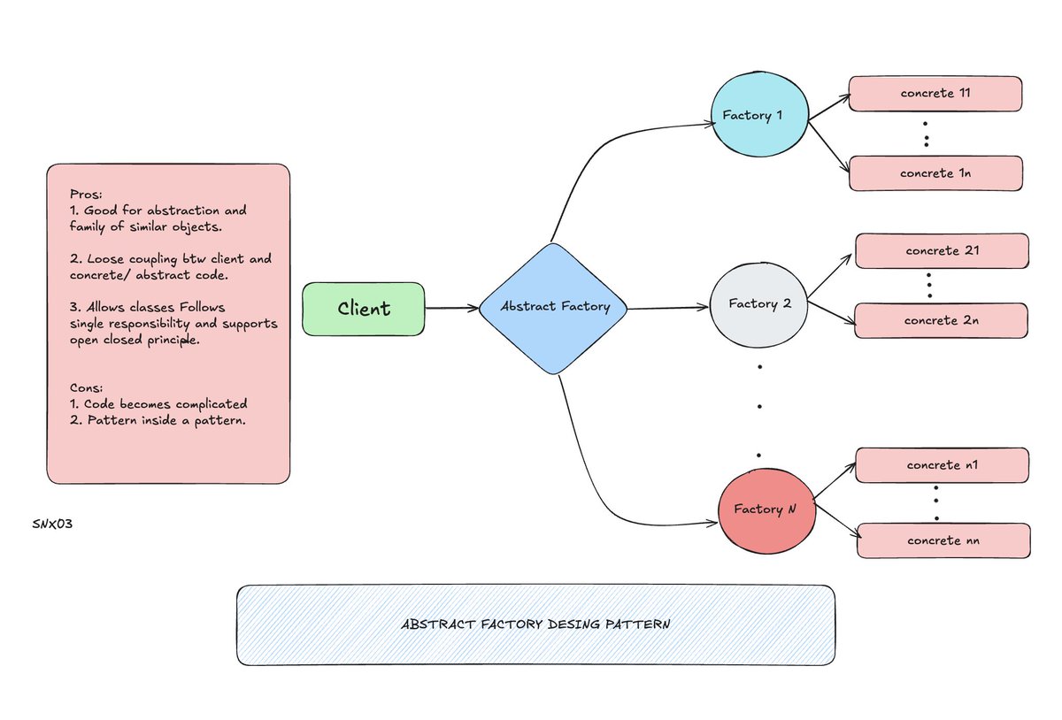
Day - 3 of Revising Design Patterns #AbstractFactoryDesignPattern Java Implementation (Hardware Factory) : [github.com/snmath-pi/LLD_…]
![Sn_03_cp's tweet image. Day - 3 of Revising Design Patterns
#AbstractFactoryDesignPattern
Java Implementation (Hardware Factory) : [github.com/snmath-pi/LLD_…]](https://pbs.twimg.com/media/GmS353rboAAbNLX.jpg)
Day - 3 of Revising Design Patterns #AbstractFactoryDesignPattern Java Implementation (Hardware Factory) : [github.com/snmath-pi/LLD_…]
![Sn_03_cp's tweet image. Day - 3 of Revising Design Patterns
#AbstractFactoryDesignPattern
Java Implementation (Hardware Factory) : [github.com/snmath-pi/LLD_…]](https://pbs.twimg.com/media/GmS353rboAAbNLX.jpg)
Design patterns serve as blueprint solutions to common problems during the development process. The Abstract Factory Design Pattern stands out as a fundamental concept in object-oriented design ⬇️ #DesignPattern #AbstractFactoryDesignPattern #TechieTakaDesignPattern

Design patterns serve as blueprint solutions to common problems during the development process. The Abstract Factory Design Pattern stands out as a fundamental concept in object-oriented design ⬇️ #DesignPattern #AbstractFactoryDesignPattern #TechieTakaDesignPattern

Day - 3 of Revising Design Patterns #AbstractFactoryDesignPattern Java Implementation (Hardware Factory) : [github.com/snmath-pi/LLD_…]
![Sn_03_cp's tweet image. Day - 3 of Revising Design Patterns
#AbstractFactoryDesignPattern
Java Implementation (Hardware Factory) : [github.com/snmath-pi/LLD_…]](https://pbs.twimg.com/media/GmS353rboAAbNLX.jpg)
Something went wrong.
Something went wrong.
United States Trends
- 1. Good Wednesday 19K posts
- 2. Hump Day 9,008 posts
- 3. #wednesdaymotivation 3,730 posts
- 4. Lakers 96.4K posts
- 5. Froot N/A
- 6. Luka 73.5K posts
- 7. Pharos 9,933 posts
- 8. #MLBS6Spoilers 10.8K posts
- 9. Ayton 16.2K posts
- 10. Talus Labs 15.5K posts
- 11. $BYND 122K posts
- 12. Warriors 97.5K posts
- 13. Steph 35.2K posts
- 14. Usha Vance 9,017 posts
- 15. #MOST_WANTED_IN_OAKLAND N/A
- 16. Marcus Smart 8,994 posts
- 17. Jen Psaki 9,763 posts
- 18. Sengun 26.8K posts
- 19. Draymond 9,032 posts
- 20. mingyu 80.3K posts