#approvaltests search results

I just finished my presentation on refactoring at #JavaOne! I introduced @LlewellynFalco’s #ApprovalTests tool!

scott_wierschem's tweet image. I just finished my presentation on refactoring at #JavaOne! I introduced @LlewellynFalco’s #ApprovalTests tool!

ApprovalTests.Python open mob retro notes Happens every Sunday #mobprogramming #approvaltests

NitsanAvni's tweet image. ApprovalTests.Python open mob retro notes
Happens every Sunday
#mobprogramming #approvaltests

All set for my @CppCon talk on testing #Qt desktop applications with #ApprovalTests - 09:00 MDT in the Fuzzing "room"

ClareMacraeUK's tweet image. All set for my @CppCon talk on testing #Qt desktop applications with #ApprovalTests - 09:00 MDT in the Fuzzing "room"

Learning to work together as human in today's #Approvaltests.python mob

LlewellynFalco's tweet image. Learning to work together as human in today's #Approvaltests.python mob

Retro from todays #ApprovalTests.python Mob:

LlewellynFalco's tweet image. Retro from todays #ApprovalTests.python Mob:

Today's #ApprovalTests.python Mob Retro. Tried GitPod

LlewellynFalco's tweet image. Today's #ApprovalTests.python Mob Retro. Tried GitPod

Testing #epplus with #approvaltests. Could it be easier?

bleedo's tweet image. Testing #epplus with #approvaltests. Could it be easier?

The conversation between @alexboly and @LlewellynFalco is now live! They chat about #MobProgramming, #ApprovalTests, #RemotePairing, and much more. Watch it now buff.ly/3h4ZMFb

mozaicworks's tweet image. The conversation between @alexboly and @LlewellynFalco is now live! They chat about #MobProgramming, #ApprovalTests, #RemotePairing, and much more. Watch it now buff.ly/3h4ZMFb

Python meetup in progress at ProAgile tonight. A small band of pythonistas trying out a new exercise with me. We're all learning more about #approvaltests github.com/emilybache/Lif…

emilybache's tweet image. Python meetup in progress at ProAgile tonight. A small band of pythonistas trying out a new exercise with me. We're all learning more about #approvaltests github.com/emilybache/Lif…

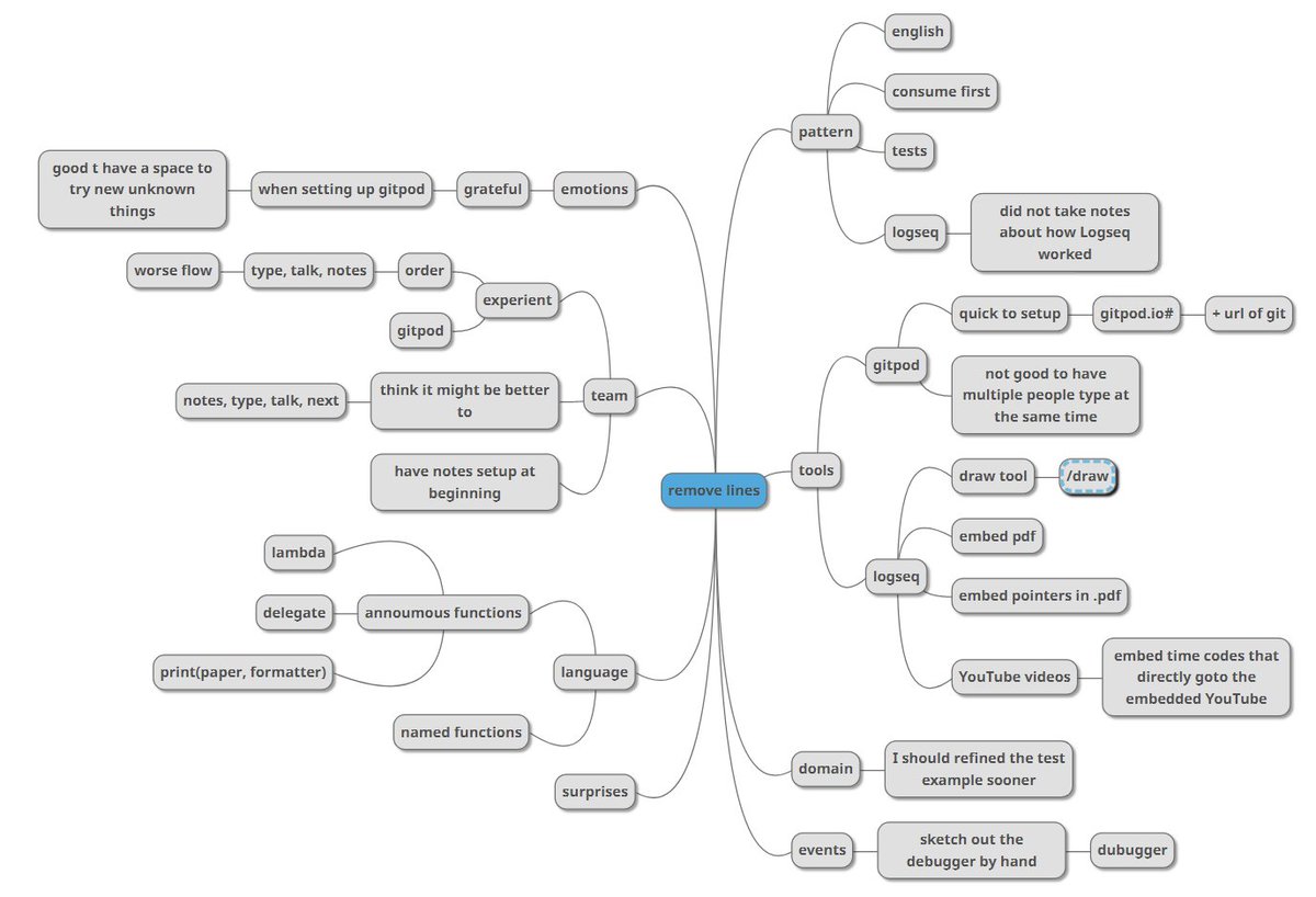
Did today's #ApprovalTests.python retro in Miro

LlewellynFalco's tweet image. Did today's #ApprovalTests.python retro in Miro

Experimented with a dedicated archivist role in the #Approvaltests.Python #MobProgramming today

LlewellynFalco's tweet image. Experimented with a dedicated archivist role in the #Approvaltests.Python #MobProgramming today

TDD works—when your tests aren’t a mess. Approval Tests help you verify everything that matters without writing 100 asserts. 🎥 Watch the demo with creator Llewellyn Falco: youtube.com/watch?v=I2qlmo… #tdd #testing #approvaltests #ai #promptmanager #python

ToBeAgile's tweet card. This Library Makes Testing a Breeze

youtube.com

YouTube

This Library Makes Testing a Breeze


Has anyone tried 'approval testing' on Angular codebase? Any pointers or links please? I see that there is no Jasmine support for Approval Tests npm library and Angular comes pre-loaded with Jasmine (if I am not wrong). #angular #approvaltests #ui #tdd #xp #devops


In today's stream, I finally came back to the task of updating @pkgsrc's package of #Python #ApprovalTests. It pretty quickly became apparent I would not succeed today. I got frustrated, took a break, adjusted my goal for the session, and reached it. youtu.be/p-HUQ8mDCX4?si…

schmonz's tweet card. 2023/11/13 Twitch pkgsrc: preparing to update Python ApprovalTests...

youtube.com

YouTube

2023/11/13 Twitch pkgsrc: preparing to update Python ApprovalTests...


"This is legacy code that is in production: it is what it is. Unless I'm intentionally trying to change its behavior, its current behavior is correct." qualitycoding.org/wrangle-legacy… #code #legacycode #approvaltests


Ran into trouble updating the #ApprovalTests package in #pkgsrc. Gonna have to work through the trouble, though. Why? I'll tell you in this brief, mild, and extemporaneous rant on #ExtremeProgramming-inspired risk management of software dependencies: youtube.com/watch?v=4lwunl…

schmonz's tweet card. 2023/07/21 Twitch pkgsrc: py-approvaltests update went recursive

youtube.com

YouTube

2023/07/21 Twitch pkgsrc: py-approvaltests update went recursive


Time for some silent hotel-room streaming. We'll start with updating the #pkgsrc package of #Python #ApprovalTests, then we'll find other things to do for however long naptime lasts. twitch.tv/schmonzie


ApprovalTests.Python open mob retro notes Happens every Sunday #mobprogramming #approvaltests

NitsanAvni's tweet image. ApprovalTests.Python open mob retro notes
Happens every Sunday
#mobprogramming #approvaltests

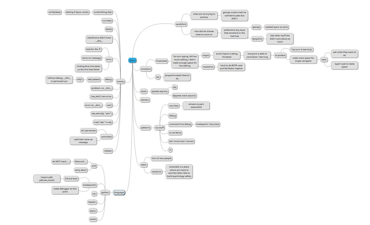
In today's #ApprovalTests.python mob we worked on visualizing code flows

LlewellynFalco's tweet image. In today's #ApprovalTests.python mob we worked on visualizing code flows

Did today's #ApprovalTests.python retro in Miro

LlewellynFalco's tweet image. Did today's #ApprovalTests.python retro in Miro

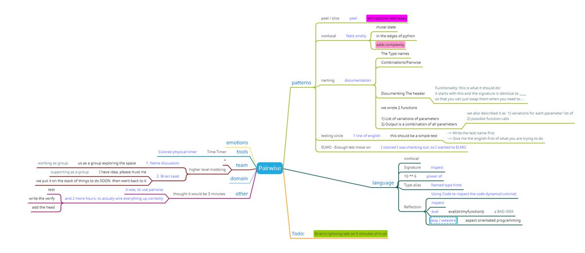
Today's #MobProgramming #ApprovalTests.python session retro. Team viewer was pretty good.

LlewellynFalco's tweet image. Today's #MobProgramming #ApprovalTests.python session retro. Team viewer was pretty good.

Experimented with a dedicated archivist role in the #Approvaltests.Python #MobProgramming today

LlewellynFalco's tweet image. Experimented with a dedicated archivist role in the #Approvaltests.Python #MobProgramming today

You want to use tests to maintain your doc ? I've just improved my Python tool which now uses #ApprovalTests 7.4.0 and handles tests within a class: github.com/sfauvel/doc_as…


Just going through the course focused on code quality by @LlewellynFalco... . I guess, @slushwatch needs some extra love to be in the #lightside. May #approvaltests be with me 💪😅🧑‍💻.


I just finished my presentation on refactoring at #JavaOne! I introduced @LlewellynFalco’s #ApprovalTests tool!

scott_wierschem's tweet image. I just finished my presentation on refactoring at #JavaOne! I introduced @LlewellynFalco’s #ApprovalTests tool!

I just finished my presentation on refactoring at #JavaOne! I introduced @LlewellynFalco’s #ApprovalTests tool!

scott_wierschem's tweet image. I just finished my presentation on refactoring at #JavaOne! I introduced @LlewellynFalco’s #ApprovalTests tool!

ApprovalTests.Python open mob retro notes Happens every Sunday #mobprogramming #approvaltests

NitsanAvni's tweet image. ApprovalTests.Python open mob retro notes
Happens every Sunday
#mobprogramming #approvaltests

Retro from todays #ApprovalTests.python Mob:

LlewellynFalco's tweet image. Retro from todays #ApprovalTests.python Mob:

Il nostro @jesuswasrasta ci parla di #approvaltests e #goldenmastertesting nel workshop "Testare l'intestabile" tenuto nel nuovo spazio conferenze dell'ufficio di Seriate per l'@xpugbg. Leggi all'articolo: tiny.cc/golden-master-…. #learnCodeDeployValue #learn

intre_it's tweet image. Il nostro @jesuswasrasta ci parla di #approvaltests e #goldenmastertesting nel workshop "Testare l'intestabile" tenuto nel nuovo spazio conferenze dell'ufficio di Seriate per l'@xpugbg.
Leggi all'articolo: tiny.cc/golden-master-….

#learnCodeDeployValue #learn

Today's #ApprovalTests.python Mob Retro. Tried GitPod

LlewellynFalco's tweet image. Today's #ApprovalTests.python Mob Retro. Tried GitPod

About 2 weeks ago we had @LlewellynFalco talk about Test Driven Development with Approvals at the @TechAgileConference in Gothenburg. He is an independent agile coach, creator of the open source testing tool #ApprovalTests. Thank you, Llewellyn, for joining us!

code_conf's tweet image. About 2 weeks ago we had @LlewellynFalco talk about Test Driven Development with Approvals at the @TechAgileConference in Gothenburg. He is an independent agile coach, creator of the open source testing tool #ApprovalTests. Thank you, Llewellyn, for joining us!

Did today's #ApprovalTests.python retro in Miro

LlewellynFalco's tweet image. Did today's #ApprovalTests.python retro in Miro

Will b giving talk/demo at my client in a few weeks Will see if I can write up some test examples that client can relate to showing specific problems that #approvalTests really excels at & how keeping files 'up 2 date' (approved) during refactoring is AT's bread and butter.

snowcode's tweet image. Will b giving talk/demo at my client in a few weeks Will see if I can write up some test examples that client can relate to showing specific problems that #approvalTests really excels at & how keeping files 'up 2 date' (approved) during refactoring is AT's bread and butter.

Testing #epplus with #approvaltests. Could it be easier?

bleedo's tweet image. Testing #epplus with #approvaltests. Could it be easier?

All set for my @CppCon talk on testing #Qt desktop applications with #ApprovalTests - 09:00 MDT in the Fuzzing "room"

ClareMacraeUK's tweet image. All set for my @CppCon talk on testing #Qt desktop applications with #ApprovalTests - 09:00 MDT in the Fuzzing "room"

Learning to work together as human in today's #Approvaltests.python mob

LlewellynFalco's tweet image. Learning to work together as human in today's #Approvaltests.python mob

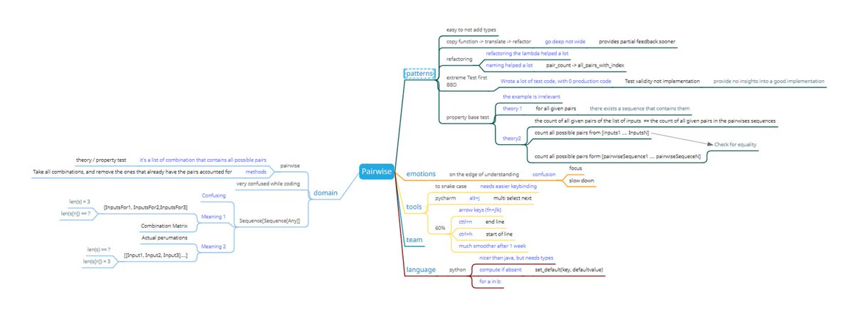
Retro from today's #ApprovalTests.Python working on pairwise combinations

LlewellynFalco's tweet image. Retro from today's #ApprovalTests.Python
working on pairwise combinations

Experimented with a dedicated archivist role in the #Approvaltests.Python #MobProgramming today

LlewellynFalco's tweet image. Experimented with a dedicated archivist role in the #Approvaltests.Python #MobProgramming today

Loading...

Something went wrong.


Something went wrong.


United States Trends