#azureapimanagement ผลการค้นหา
Introducing native #ServiceBus message publishing from #AzureAPIManagement (Preview) from "Anishta" techcommunity.microsoft.com/t5/azure-integ… #Azure
I delivered the session with @marcel_ferreira @jorisdg @Jujujuliakasper about @VisualStudio #PowerPlatform and #AzureAPIManagement to improve developer experiences. Here’s the replay: aka.ms/build23/brk272h #MSBuild
                                            
                                            
                                            
                                            弊社のYu Kogasakaが運営する「焦げlog」で新着記事が公開されました 『Azure API Management サービス : September 2025 リリースについて』 kogelog.com/20250904-01/ 『Azure Technology Pickup (2025/09/04)』 kogelog.com/20250904-02/ #AzureAPIManagement #AzureTechnologyPickup
There is no AI without APIs! In our latest episode, we dive into how Azure API Management #APIM empowers your #GenerativeAI solutions by seamlessly integrating with Azure AI Foundry. Full episode: msft.it/6013qODtW #AzureAPIManagement #AzureAIFoundry
Thank you @drmiru for this great session about #AzureAPIManagement #Azure @ #AzureBootCamp #Switzerland #MVPBuzz
                                            The #Azure Updates Team announce, Environmental sustainability features in #AzureAPIManagement (Public Preview) from The Azure Updates Team azure.microsoft.com/updates?id=513…
Enforce or Audit Policy Inheritance in API Management from @mbudzynski techcommunity.microsoft.com/t5/azure-integ… #AzureAPIManagement
Learn to leverage #AzureAPIManagement (APIM) to address a specific scenario: transforming XML data to JSON and vice versa! #Azure msft.it/60149YdDa
                                            🚀 Seamlessly deploy #AzureAPIManagement on #AzureArc-enabled Kubernetes clusters for hybrid and multicloud support. Utilize Azure CLI and portal integration for consistent management and policy application. Learn more: msft.it/6014iXhiG 🌐
                                            Building environmental-aware API platforms with #AzureAPIManagement from Tom Kerkhove techcommunity.microsoft.com/t5/azure-integ… #Azure
techcommunity.microsoft.com
Building environmental-aware API platforms with Azure API Management
Azure API Management is announcing the public preview of environmental sustainability features designed to help minimize the environmental impact of your API...
return(GiS); | Crear una instancia de Azure API Management con integración con una red usando Azure CLI | returngis.net/2023/05/crear-… #microsoftazure #azureapimanagement #apimanagement @AzureApiMgmt #returngisnet #apis
                                            Check out step by step guidance on Traffic Manager for managing disaster recovery of APIs across two regions! #Azure #AzureAPIManagement msft.it/60139b4Lt
                                            Why Federated #AzureAPIManagement Is Essential for Hybrid Cloud from Matthias Biehl thenewstack.io/why-federated-… #Azure
Watching @ehsaneskandarim talk about #openai #azureapimanagement and landing zones, cloud adoption framework #globalazureto
                                            
                                            
                                            Learn about the configuration process of setting up a server-sent events (SSE) API within #AzureAPIManagement (APIM). #Azure msft.it/6017gxXaR
                                            Explore the potential of custom widgets and how they can elevate your #AzureAPIManagement experience! msft.it/6014g5S2Q
                                            Expose your REST API as an MCP Server in minutes with #AzureAPIManagement from Eitan Sela medium.com/microsoftazure… #Azure
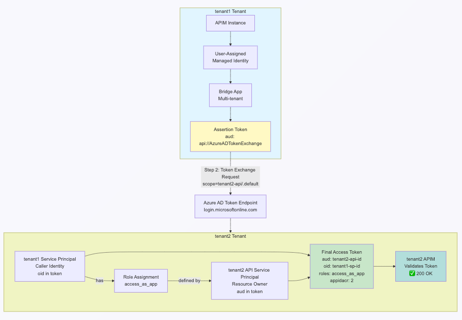
Cross-Tenant #AzureAPIManagement Authentication with Federated Credentials: A Complete Guide from @tamstar1234 thomasthornton.cloud/2025/10/22/cro… #Azure
#AzureAPIManagement Policies offer a powerful solution for monitoring and logging the token consumption for each internal application. Learn all about it! #Azure msft.it/60119TxJ7
                                            Cross-Tenant #AzureAPIManagement Authentication with Federated Credentials: A Complete Guide from @tamstar1234 thomasthornton.cloud/2025/10/22/cro… #Azure
Introducing native #ServiceBus message publishing from #AzureAPIManagement (Preview) from "Anishta" techcommunity.microsoft.com/t5/azure-integ… #Azure
Building environmental-aware API platforms with #AzureAPIManagement from Tom Kerkhove techcommunity.microsoft.com/t5/azure-integ… #Azure
techcommunity.microsoft.com
Building environmental-aware API platforms with Azure API Management
Azure API Management is announcing the public preview of environmental sustainability features designed to help minimize the environmental impact of your API...
The #Azure Updates Team announce, Environmental sustainability features in #AzureAPIManagement (Public Preview) from The Azure Updates Team azure.microsoft.com/updates?id=513…
Enabling Defender for APIs on #Azure #AzureAPIManagement APIs with Azure Bicep from @StanZhelyazkov cloudadministrator.net/2025/10/07/ena…
Fail to capture prompt logs for LLM APIs deployed behind #AzureAPIManagement from @Logico_jp medium.com/microsoftazure… #Azure
Deploying #Azure #AzureAPIManagement MCP Servers with Bicep from @StanZhelyazkov cloudadministrator.net/2025/09/23/dep…
Expose your REST API as an MCP Server in minutes with #AzureAPIManagement from Eitan Sela medium.com/microsoftazure… #Azure
Using #AzureAPIManagement as a proxy for #ApplicationInsights Telemetry from Todd Foust techcommunity.microsoft.com/t5/azure-obser… #Azure
techcommunity.microsoft.com
Using Azure API Management as a proxy for Application Insights Telemetry | Microsoft Community Hub
Introduction Organizations enforcing Entra ID authentication on their Application Insights resources often face a sudden problem: browser-based telemetry...
Enforce or Audit Policy Inheritance in API Management from @mbudzynski techcommunity.microsoft.com/t5/azure-integ… #AzureAPIManagement
Why Federated #AzureAPIManagement Is Essential for Hybrid Cloud from Matthias Biehl thenewstack.io/why-federated-… #Azure
弊社のYu Kogasakaが運営する「焦げlog」で新着記事が公開されました 『Azure API Management サービス : September 2025 リリースについて』 kogelog.com/20250904-01/ 『Azure Technology Pickup (2025/09/04)』 kogelog.com/20250904-02/ #AzureAPIManagement #AzureTechnologyPickup
Update To #AzureAPIManagement Workspaces Breaking Changes: Built-in Gateway & Tiers Support from @mbudzynski techcommunity.microsoft.com/t5/azure-integ… #Azure
techcommunity.microsoft.com
Update To API Management Workspaces Breaking Changes: Built-in Gateway & Tiers Support | Microsoft...
What’s changing? If your API Management service uses preview workspaces on the built-in gateway and meets the tier-based limits below, those workspaces will...
Expose Akahu APIs via #Azure API Management MCP Server from @lukemurraynz luke.geek.nz/azure/akahu-mc… #AzureAPIManagement
luke.geek.nz
Expose Akahu APIs via Azure API Management MCP Server
Expose Akahu open banking APIs through Azure API Management as an MCP server and call them from VS Code.
New in #Azure API Management: MCP in v2 SKUs + external MCP-compliant server support from anishta techcommunity.microsoft.com/t5/azure-integ… #AzureAPIManagement
Exposing REST APIs as MCP Servers with #Azure API Management: 2 Approaches from Gopa Ravi arinco.com.au/blog/api-as-mc… #AzureAPIManagement
arinco.com.au
Exposing REST APIs as MCP Servers with Azure API Management: 2 Approaches - Arinco
The Model Context Protocol (MCP) has changed the way AI applications interact with external data sources and services, and the need to securely expose REST APIs as MCP servers has become more...
Introducing API Management Support in the #Azure SRE Agent from thabello techcommunity.microsoft.com/t5/azure-integ… #AzureAPIManagement
techcommunity.microsoft.com
Introducing API Management Support in the Azure SRE Agent | Microsoft Community Hub
In May, the Azure SRE Agent was introduced - an AI-powered Site Reliability Engineering (SRE) assistant built to help customers identify, diagnose, and...
Workspaces Are Now Generally Available In #Azure API Management Premium v2 from @mbudzynski techcommunity.microsoft.com/t5/azure-integ… #AzureAPIManagement
Join Us for an AMA on Improving Your MCP Servers with #Azure API Management from @DanWahlin techcommunity.microsoft.com/t5/microsoft-d… #AzureAPIManagement
Using #AzureAPIManagement as a proxy for #ApplicationInsights Telemetry from Todd Foust techcommunity.microsoft.com/t5/azure-obser… #Azure
techcommunity.microsoft.com
Using Azure API Management as a proxy for Application Insights Telemetry | Microsoft Community Hub
Introduction Organizations enforcing Entra ID authentication on their Application Insights resources often face a sudden problem: browser-based telemetry...
On Channel 9, Introducing new #AzureAPIManagement capabilities with Miao Jiang from @shanselman buff.ly/2yGRFc7 #Azure
                                            BOOM! 💥 @MSPowerApps and @MSPowerAutomate Custom Connectors natively supports #AzureAPIManagement. #MSIgnite
                                            azure api azure internal server error 500 stackoverflow.com/questions/6682… #csharp #azureapimanagement
                                            Low-Cost Rate Limiting for #AzureFunctions APIs with #AzureAPIManagement's Consumption Tier from John Downs buff.ly/2BYHLW8 #Azure
                                            How to get status of application in Azure using Azure API stackoverflow.com/questions/6522… #azureapimanagement #azure
                                            Azure API Management Gateway read multipart form data stackoverflow.com/questions/6885… #azure #azureapimanagement
                                            Something went wrong.
Something went wrong.
United States Trends
- 1. Cowboys 69K posts
 - 2. Nick Smith Jr 11K posts
 - 3. Kawhi 4,397 posts
 - 4. Cardinals 30.9K posts
 - 5. #LakeShow 3,480 posts
 - 6. #WWERaw 62.7K posts
 - 7. Jerry 45.7K posts
 - 8. Kyler 8,546 posts
 - 9. Blazers 8,087 posts
 - 10. No Luka 3,676 posts
 - 11. Jonathan Bailey 24.5K posts
 - 12. Logan Paul 10.3K posts
 - 13. #WeTVAlwaysMore2026 346K posts
 - 14. Jacoby Brissett 5,665 posts
 - 15. Valka 4,899 posts
 - 16. Cuomo 177K posts
 - 17. Pickens 6,682 posts
 - 18. Dalex 2,589 posts
 - 19. Bronny 15K posts
 - 20. Koa Peat 6,317 posts