#azurekubernetesservice zoekresultaten

🚀 Ready to update your app in #AzureKubernetesService (AKS)? Check out our latest tutorial to learn how to deploy a new container image and keep your app running smoothly! See more here: msft.it/6014lpf2y

AzureSupport's tweet image. 🚀 Ready to update your app in #AzureKubernetesService (AKS)? Check out our latest tutorial to learn how to deploy a new container image and keep your app running smoothly! See more here: msft.it/6014lpf2y

#AzureKubernetesService Gets an AI Sidekick: a Deep Dive into the Agentic CLI. from Dave Rendon itnext.io/aks-gets-an-ai… #Azure


The #Azure Updates Team announce, Azure Linux OS Guard for #AzureKubernetesService (Public Preview) from The Azure Updates Team azure.microsoft.com/updates?id=523…


The #Azure Updates Team announce, Flatcar Container Linux for #AzureKubernetesService (Public Preview) from The Azure Updates Team azure.microsoft.com/updates?id=523…


Use node initialization taints on Azure Kubernetes Service with Cilium danielstechblog.io/use-node-initi… #Azure #AzureKubernetesService #Kubernetes #Cilium


Microsoft released, in preview, support for pod sandboxing in the #AzureKubernetesService: bit.ly/40qASFi Pod sandboxing provides an isolation boundary between the container application and the shared kernel and compute resources of the container host. #InfoQ

InfoQ's tweet image. Microsoft released, in preview, support for pod sandboxing in the #AzureKubernetesService: bit.ly/40qASFi 

Pod sandboxing provides an isolation boundary between the container application and the shared kernel and compute resources of the container host.

#InfoQ

Master #AzureKubernetesService (AKS) Edge Essentials ! 🌟 Explore 3 modules covering beginner to advanced topics, including deployment and connectivity to Azure Arc. Read more here: msft.it/6012YHyoC

AzureSupport's tweet image. Master #AzureKubernetesService (AKS) Edge Essentials ! 🌟 Explore 3 modules covering beginner to advanced topics, including deployment and connectivity to Azure Arc. Read more here: msft.it/6012YHyoC

🚀 Dive into Kubernetes preparation with this tutorial! Learn how to clone a sample app, create container images, and test a multi-container application locally using Docker Compose before deploying it to #AzureKubernetesService (AKS). See more here: msft.it/6010iX5S2

AzureSupport's tweet image. 🚀 Dive into Kubernetes preparation with this tutorial! Learn how to clone a sample app, create container images, and test a multi-container application locally using Docker Compose before deploying it to #AzureKubernetesService (AKS). See more here: msft.it/6010iX5S2

The #Azure Updates Team announce, LocalDNS for #AzureKubernetesService (GA) from The Azure Updates Team azure.microsoft.com/updates?id=523…


🚀 Excited about #AzureKubernetesService? Join the community call on Dec 11th, 16:00 GMT for the latest #AKS updates straight from #KubeCon and #MSIgnite! 💡 🎤 Hosted by Jorge Palma, Principal PM Lead for AKS. Got questions? Bring them along! 🧑‍💻 👉 Sign up here:…

Pixel_Robots's tweet image. 🚀 Excited about #AzureKubernetesService? Join the community call on Dec 11th, 16:00 GMT for the latest #AKS updates straight from #KubeCon and #MSIgnite! 💡

🎤 Hosted by Jorge Palma, Principal PM Lead for AKS. Got questions? Bring them along! 🧑‍💻

👉 Sign up here:…

Join @WinWire and @Microsoft for a live webinar to learn the best practices of #AzureKubernetesService and how it simplifies the creation and delivery of #cloudnative apps. Register - hubs.la/Q01zV1XV0 #microservicesarchitecture #MSPartner #Kubernetes #Azure

WinWire's tweet image. Join @WinWire and @Microsoft for a live webinar to learn the best practices of #AzureKubernetesService and how it simplifies the creation and delivery of #cloudnative apps.
 
Register - hubs.la/Q01zV1XV0
#microservicesarchitecture  #MSPartner #Kubernetes #Azure

Automating #AzureKubernetesService maintenance notifications with Bicep from Ashwin Sarimin teknologi.nl/posts/akscommu… #Azure


Regardless of your size or industry, migrating to the public cloud and Kubernetes is burdened with business and technical risk. Our on-demand webinar explores AKS’s architecture and management with real use cases. #AzureKubernetesService #CloudNativeApps: hubs.la/Q01L6yfh0

WinWire's tweet image. Regardless of your size or industry, migrating to the public cloud and Kubernetes is burdened with business and technical risk. Our on-demand webinar explores AKS’s architecture and management with real use cases. #AzureKubernetesService #CloudNativeApps: hubs.la/Q01L6yfh0

The #Azure Updates Team announce, LocalDNS for #AzureKubernetesService (GA) from The Azure Updates Team azure.microsoft.com/updates?id=523…


The #Azure Updates Team announce, Agentic CLI for #AzureKubernetesService (Public Preview) from The Azure Updates Team azure.microsoft.com/updates?id=523…


#AzureKubernetesService Gets an AI Sidekick: a Deep Dive into the Agentic CLI. from Dave Rendon itnext.io/aks-gets-an-ai… #Azure


The #Azure Updates Team announce, #AzureScheduler profile configuration for #AzureKubernetesService (Public Preview) from The Azure Updates Team azure.microsoft.com/updates?id=523…


The #Azure Updates Team announce, Flatcar Container Linux for #AzureKubernetesService (Public Preview) from The Azure Updates Team azure.microsoft.com/updates?id=523…


The #Azure Updates Team announce, Azure Linux OS Guard for #AzureKubernetesService (Public Preview) from The Azure Updates Team azure.microsoft.com/updates?id=523…


Automating #AzureKubernetesService maintenance notifications with Bicep from Ashwin Sarimin teknologi.nl/posts/akscommu… #Azure


Geen resultaten voor "#azurekubernetesservice"

🚀 Ready to update your app in #AzureKubernetesService (AKS)? Check out our latest tutorial to learn how to deploy a new container image and keep your app running smoothly! See more here: msft.it/6014lpf2y

AzureSupport's tweet image. 🚀 Ready to update your app in #AzureKubernetesService (AKS)? Check out our latest tutorial to learn how to deploy a new container image and keep your app running smoothly! See more here: msft.it/6014lpf2y

Master #AzureKubernetesService (AKS) Edge Essentials ! 🌟 Explore 3 modules covering beginner to advanced topics, including deployment and connectivity to Azure Arc. Read more here: msft.it/6012YHyoC

AzureSupport's tweet image. Master #AzureKubernetesService (AKS) Edge Essentials ! 🌟 Explore 3 modules covering beginner to advanced topics, including deployment and connectivity to Azure Arc. Read more here: msft.it/6012YHyoC

Learn how to deploy Oauth2 Proxy in front of your microservices on #AzureKubernetesService with a detailed walkthrough. msft.it/6015gZ58b

MSTCommunity's tweet image. Learn how to deploy Oauth2 Proxy in front of your microservices on #AzureKubernetesService with a detailed walkthrough. msft.it/6015gZ58b

🚀 Dive into Kubernetes preparation with this tutorial! Learn how to clone a sample app, create container images, and test a multi-container application locally using Docker Compose before deploying it to #AzureKubernetesService (AKS). See more here: msft.it/6010iX5S2

AzureSupport's tweet image. 🚀 Dive into Kubernetes preparation with this tutorial! Learn how to clone a sample app, create container images, and test a multi-container application locally using Docker Compose before deploying it to #AzureKubernetesService (AKS). See more here: msft.it/6010iX5S2

🚀 Get started with #AzureKubernetesService (AKS) ! Deploy an AKS cluster via the Azure portal, run a sample multi-container app, and explore Kubernetes. Learn more here: msft.it/6014lOV5u

AzureSupport's tweet image. 🚀 Get started with #AzureKubernetesService (AKS) ! Deploy an AKS cluster via the Azure portal, run a sample multi-container app, and explore Kubernetes. Learn more here:  msft.it/6014lOV5u

Learn how to deploy an #AzureKubernetesService(AKS) cluster and #Azure #OpenAI Service using Terraform modules with the Azure Provider Terraform Provider! msft.it/6011g9ldL

MSTCommunity's tweet image. Learn how to deploy an #AzureKubernetesService(AKS) cluster and #Azure #OpenAI Service using Terraform modules with the Azure Provider Terraform Provider! msft.it/6011g9ldL

Learn about the process of deploying an #AzureKubernetesService (AKS) cluster with an Application Gateway for Containers in a fully-automated fashion, using either a bring your own (BYO) or managed by ALB deployment! #Azure msft.it/601194vTL

MSTCommunity's tweet image. Learn about the process of deploying an #AzureKubernetesService (AKS) cluster with an Application Gateway for Containers in a fully-automated fashion, using either a bring your own (BYO) or managed by ALB deployment! #Azure msft.it/601194vTL

If you are looking for a step-by-step guide on how to enable authentication for your #AzureKubernetesService (AKS) cluster, you may have encountered some challenges. Check out a new comprehensive guide using the latest #Azure cloud resources! msft.it/6017iCH2W

MSTCommunity's tweet image. If you are looking for a step-by-step guide on how to enable authentication for your #AzureKubernetesService (AKS) cluster, you may have encountered some challenges. Check out a new comprehensive guide using the latest #Azure cloud resources! msft.it/6017iCH2W

Learn about achieving distributed high availability with #StackHCI and #AzureKubernetesService Hybrid! #AzureArc #Azure msft.it/6018iPtEj

MSTCommunity's tweet image. Learn about achieving distributed high availability with #StackHCI and #AzureKubernetesService Hybrid! #AzureArc #Azure msft.it/6018iPtEj

GKE to #AzureKubernetesService is one of its kind of requirement where containers based at GKE are to be migrated to AKS. Learn about deciding factors, approach, prerequisites, migration planning and steps required! #Azure msft.it/60119ulEh

MSTCommunity's tweet image. GKE to #AzureKubernetesService is one of its kind of requirement where containers based at GKE are to be migrated to AKS. Learn about deciding factors, approach, prerequisites, migration planning and steps required! #Azure msft.it/60119ulEh

Join @WinWire and @Microsoft for a live webinar to learn the best practices of #AzureKubernetesService and how it simplifies the creation and delivery of #cloudnative apps. Register - hubs.la/Q01zV1XV0 #microservicesarchitecture #MSPartner #Kubernetes #Azure

WinWire's tweet image. Join @WinWire and @Microsoft for a live webinar to learn the best practices of #AzureKubernetesService and how it simplifies the creation and delivery of #cloudnative apps.
 
Register - hubs.la/Q01zV1XV0
#microservicesarchitecture  #MSPartner #Kubernetes #Azure

The #Dapr extension for #AzureKubernetesService and Arc-enabled Kubernetes now supports Dapr v1.11.0. Learn all about it! #Azure #AzureArc msft.it/6017glLFV

MSTCommunity's tweet image. The #Dapr extension for #AzureKubernetesService and Arc-enabled Kubernetes now supports Dapr v1.11.0. Learn all about it! #Azure #AzureArc msft.it/6017glLFV

Learn how to create an #AzureKubernetesService Hybrid PoC using a real-world use case! #Azure msft.it/60169Cl3u

MSTCommunity's tweet image. Learn how to create an #AzureKubernetesService Hybrid PoC using a real-world use case! #Azure msft.it/60169Cl3u

🚀 Excited about #AzureKubernetesService? Join the community call on Dec 11th, 16:00 GMT for the latest #AKS updates straight from #KubeCon and #MSIgnite! 💡 🎤 Hosted by Jorge Palma, Principal PM Lead for AKS. Got questions? Bring them along! 🧑‍💻 👉 Sign up here:…

Pixel_Robots's tweet image. 🚀 Excited about #AzureKubernetesService? Join the community call on Dec 11th, 16:00 GMT for the latest #AKS updates straight from #KubeCon and #MSIgnite! 💡

🎤 Hosted by Jorge Palma, Principal PM Lead for AKS. Got questions? Bring them along! 🧑‍💻

👉 Sign up here:…

Learn how to use #AstraTrident to set up dynamic SMB volume provisioning on an #AzureKubernetesService (AKS) cluster with Windows worker nodes and #AzureNetAppFiles. #Azure msft.it/6019g5Sih

MSTCommunity's tweet image. Learn how to use #AstraTrident to set up dynamic SMB volume provisioning on an #AzureKubernetesService (AKS) cluster with Windows worker nodes and #AzureNetAppFiles. #Azure msft.it/6019g5Sih

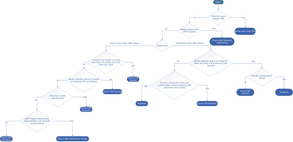
Learn the differences between #Kubenet and #AzureContainerNetworkingInstance, and how to choose the best option for your #AzureKubernetesService cluster! #Azure msft.it/601394asd

MSTCommunity's tweet image. Learn the differences between #Kubenet and #AzureContainerNetworkingInstance, and how to choose the best option for your #AzureKubernetesService cluster! #Azure msft.it/601394asd

Loading...

Something went wrong.


Something went wrong.


United States Trends