#bitnet 搜尋結果
Brc20 giảm một cái là hệ pow phản công, #Bit đang là leader của đám lâu nhâu pow trên xeggex. #Bit #Bitnet người đứng sau là ai mà đẩy một phát từ cap 30k lên cap bây giờ là 3m? Tăng 100 lần nghe to lắm nhưng cap vẫn 3m mà thôi. Vùng giá 2x từ hôm đưa hiện…

Bitnet $BTN is another POW cryptocurrency smashing all time high after all time high! 🚀Making ETHASH mining on Ipollo and Jasminers insanely profitable again. Get in early and learn how to start mining #bitnet #BTN here 👉🏼youtu.be/JcrtL6Jy6XU?si…

Şu arkadaşın olayı nedir ya 😂 4 günde 100x den fazla yapmış, inanılır gibi değil 🤔 #bitnet $bit #Xeggex

Sáng thì #bigtime x2 Thêm mấy phút là #bit #bitnet qua đầu 2 #taft cũng tăng x2 nốt Tối qua thì #xpb x2 từ entry nữa chứ Tk future thì x2 với #bigtime nữa chứ Ngày gì mà tuyệt vời quá nè Ăn Hoài ăn Hoài Pump moon bag đến sợ Đúng là đúng trend đúng…

#bitnet #bit đã lên coingecko, dev làm ăn nhanh nhẹn tích cực Cap đang dưới 900k$ Hôm qua về đầu 5 không biết ae bán đáy cảm giác ra sao Ai lỡ bán đáy cắt lỗ thì nên mua lại đi, coin pow đào lỗ tiền điện tiền máy chứ có phải Token đâu mà giá nào cũng xả, giá…


Olha o que a @Microsoft lançou ontem bitnet.cpp é o framework de inferência oficial para #LLM de 1 bit (por exemplo, #BitNet b1.58). Ele oferece um conjunto de kernels otimizados, que suportam inferência rápida e sem perdas de modelos de 1,58 bits na CPU (com suporte a NPU e GPU…

Imagine the #BatBike of blockchain: that's #Bitnet. Engineered for the #DigitalAge, it combines the stealth and power of #Gotham's finest ride with the capability to serve billions. Ready to redefine finance with #Superhero speed and security. #BlockchainForBillions

Anh em nào lười chơi BTC và coin top thì có thể tham khảo các em sổ xố nha, X2 X3 trong một nốt nhạc. Tìm hiểu dự án một chút giá về đẹp đẹp lên thuyền với volume nhỏ khả năng có ăn là cao . #XeggeX #bitnet #zoc

#BitNet は、-1,0,+1の3つの値を取ることで、興奮性シナプス(+1)と抑制性シナプス(-1)とシナプス無しを表現することができ、より脳の仕組みに近づいた? b1.58は、3進法なのでlog2(3)=1.58ビットということらしい。
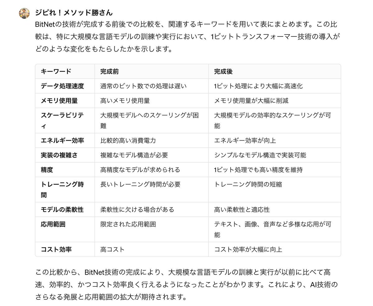
「マイクロソフトが発表した #BitNet 、やばすぎて」 って 文脈が全く理解できなかったから 「ジピれ!メソッド勝さん」 chat.openai.com/g/g-iK6EHLvaO-… に聞いてみた。…

Discover how #Bitnet is pushing the boundaries of #Blockchain with its unique approach to #Decentralisation and #RegulatoryResilience. A must-read for anyone interested in the future of #DigitalCurrencies and the evolution beyond Bitcoin and Ethereum. medium.com/@bitnet.money/…

Jasminer X16Q better profitability! $10/day in maximum! 💴💹💶💰🤑 #canxium #bitnet #powerblocks #octaspace #ethereumfair #ethergem #ethereumclassic #ethereumpow #callisto #cau #btn #xpb #octa #ethf #egem #etw #etc #clo

BiTNet: un modelo convolucional profundo híbrido para el análisis de imágenes de ultrasonido del tracto biliar humano y sus aplicaciones medmultilingua.com/index_es.html Dr. Marco V. Benavides Sánchez Medmultilingua.com #BiTNet #ultrasonido #Medmultilingua

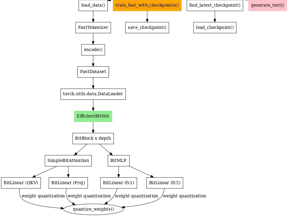
'BitNet: 1-bit Pre-training for Large Language Models', by Hongyu Wang et al. jmlr.org/papers/v26/24-… #bitnet #bitlinear #quantization
Quick architecture insight from my current 1bit SLM (~7M parameters). No gpt2 tokenizer or external LLM's in use.. everything is from scratch. Inspired from the @Microsoft BitNet 1.58 model. People who have previously worked on this, any piece of advice?? #SLM #Microsoft #BitNet

🚀 BitNet revolutionizes AI with 1-bit precision — faster, lighter, and power-efficient without compromising performance! 💡 #BitNet #EfficientAI #1BitNeuralNetworks #AIInnovation #EdgeAI #SmartComputing #DeepLearning #HattussaITSolutions

Brc20 giảm một cái là hệ pow phản công, #Bit đang là leader của đám lâu nhâu pow trên xeggex. #Bit #Bitnet người đứng sau là ai mà đẩy một phát từ cap 30k lên cap bây giờ là 3m? Tăng 100 lần nghe to lắm nhưng cap vẫn 3m mà thôi. Vùng giá 2x từ hôm đưa hiện…

Bitnet $BTN is another POW cryptocurrency smashing all time high after all time high! 🚀Making ETHASH mining on Ipollo and Jasminers insanely profitable again. Get in early and learn how to start mining #bitnet #BTN here 👉🏼youtu.be/JcrtL6Jy6XU?si…

#Bitnet #Bit the chosen one? Nghĩa là: bạn đã là người được chọn. Trong giới coin đào nhiều người chắc vẫn còn nhớ chủ của đồng #Doge bán hết để mua được một chiếc Civic hay như Vitalik cũng từng thừa nhận đã sold all #Eth khi 700$. Một điểm chung là…

The blockchain space is witnessing a new dawn with the emergence of #Bitnet, a platform that aims to synergize the best of #Bitcoin and #Ethereum while introducing its own unique innovations .. here's why I'm betting on it ... $BTN $BTC $ETH

Şu arkadaşın olayı nedir ya 😂 4 günde 100x den fazla yapmış, inanılır gibi değil 🤔 #bitnet $bit #Xeggex

Sáng thì #bigtime x2 Thêm mấy phút là #bit #bitnet qua đầu 2 #taft cũng tăng x2 nốt Tối qua thì #xpb x2 từ entry nữa chứ Tk future thì x2 với #bigtime nữa chứ Ngày gì mà tuyệt vời quá nè Ăn Hoài ăn Hoài Pump moon bag đến sợ Đúng là đúng trend đúng…


#bitnet #bit đã lên coingecko, dev làm ăn nhanh nhẹn tích cực Cap đang dưới 900k$ Hôm qua về đầu 5 không biết ae bán đáy cảm giác ra sao Ai lỡ bán đáy cắt lỗ thì nên mua lại đi, coin pow đào lỗ tiền điện tiền máy chứ có phải Token đâu mà giá nào cũng xả, giá…

Imagine the #BatBike of blockchain: that's #Bitnet. Engineered for the #DigitalAge, it combines the stealth and power of #Gotham's finest ride with the capability to serve billions. Ready to redefine finance with #Superhero speed and security. #BlockchainForBillions

Explore the #FutureOfFinance with #Bitnet, charting a new path beyond Bitcoin and Ethereum. Surpassing Bitcoin's peer-to-peer legacy with #MoreThanTransactions and outpacing Ethereum with #TrueDecentralization and a #FairLaunch, Bitnet, reshapes efficiency, speed, and…


Discover how #Bitnet is pushing the boundaries of #Blockchain with its unique approach to #Decentralisation and #RegulatoryResilience. A must-read for anyone interested in the future of #DigitalCurrencies and the evolution beyond Bitcoin and Ethereum. medium.com/@bitnet.money/…

Top 10 Hourly Gainers - May 10, 2024 23:01 (UTC) 🥇 #Bitnet @bitnetmoney 🥈 #PhoenixBlockchain @phoenixblockchn 🥉 #Frencoin @frencoinfren 4⃣ #MicrovisionChain 5⃣ #ZephyrProtocol 6⃣ #Novo 7⃣ #BitnetIO 8⃣ #Canxium 9⃣ #Particl 🔟 #MimbleWimbleCoin 🏆 Top 10

Top 10 Hourly Gainers - Jun 05, 2024 11:01 (UTC) 🥇 #Gridcoin @GridcoinNetwork 🥈 #Scala @scalahq 🥉 #Bitnet @bitnetmoney 4⃣ #ALEXLab 5⃣ #NodleNetwork 6⃣ #Frencoin 7⃣ #Bittensor 8⃣ #Songbird 9⃣ #Nimiq 🔟 #Dogether #MCT

Something went wrong.
Something went wrong.
United States Trends
- 1. Baker 42.9K posts
- 2. Lions 48.8K posts
- 3. Goff 6,863 posts
- 4. Butker N/A
- 5. 49ers 39.9K posts
- 6. #ChiefsKingdom 3,045 posts
- 7. #OnePride 2,615 posts
- 8. #TNABoundForGlory 14.3K posts
- 9. Ty Dillon N/A
- 10. Bucs 13.4K posts
- 11. #BNBdip N/A
- 12. Packers 35.7K posts
- 13. Dan Campbell 1,369 posts
- 14. Fred Warner 15.3K posts
- 15. #DETvsKC 1,011 posts
- 16. Flacco 13.1K posts
- 17. Denny Hamlin 1,432 posts
- 18. George Springer 2,765 posts
- 19. Byron 6,362 posts
- 20. Cowboys 77.5K posts