#ciberned zoekresultaten

Descubren una nueva enfermedad genética del neurodesarrollo 🧠 Estudio coordinado por Aurora Pujol, investigadora #CIBERER 🔎 🤝Participación #CIBERNED y #CIBEREHD Financiación de #IMPaCTGENóMICA 🧬 ⬇️

Descoberta una nova malaltia genètica del neurodesenvolupament🧠 🧬 S'han identificat mutacions al gen RPS6KC1 com a responsables d’una nova malaltia fins ara desconeguda 🌍 De moment, s'ha trobat en 1️⃣3️⃣ pacients a tot el món, un d'ells a @hbellvitge 👉idibell.cat/2025/11/descob…

idibell_cat's tweet image. Descoberta una nova malaltia genètica del neurodesenvolupament🧠

🧬 S'han identificat mutacions al gen RPS6KC1 com a responsables d’una nova malaltia fins ara desconeguda
🌍 De moment, s'ha trobat en 1️⃣3️⃣ pacients a tot el món, un d'ells a @hbellvitge

👉idibell.cat/2025/11/descob…


Leaving the very interesting ciberned conference in Málaga. It was great to share results and ideas and among colleagues. Excited to get back to the lab to continue research towards finding better drugs for these devastating diseases! #ciberned

VPalomo_Lab's tweet image. Leaving the very interesting ciberned conference in Málaga. It was great to share results and ideas and among colleagues. Excited to get back to the lab to continue research towards finding better drugs for these devastating diseases! #ciberned

Diseñan unas moléculas sintéticas que reparan en el laboratorio una alteración frecuente en el autismo 🧠 Colaboración #CIBERNED 🤝 #CIBERER 🔗ciberisciii.es/noticias/disen… #CIBER

🧠 El #autismo idiopático, sin causa genética conocida, es la forma más frecuente de la enfermedad 🔬 El @CBM_CSIC_UAM ha diseñado unas moléculas sintéticas que reparan en el laboratorio una alteración frecuente en este tipo de autismo ➡️f.mtr.cool/jfheupciom

CSIC's tweet image. 🧠 El #autismo idiopático, sin causa genética conocida, es la forma más frecuente de la enfermedad

🔬 El @CBM_CSIC_UAM ha diseñado unas moléculas sintéticas que reparan en el laboratorio una alteración frecuente en este tipo de autismo

➡️f.mtr.cool/jfheupciom


After-work scientific meeting, delineating the future of neuromuscular diseases among "cubatas". Looking forward to sharing social events like this with @lmescu. #ciberned

pgomgal's tweet image. After-work scientific meeting, delineating the future of neuromuscular diseases among "cubatas". Looking forward to sharing social events like this with @lmescu. #ciberned
pgomgal's tweet image. After-work scientific meeting, delineating the future of neuromuscular diseases among "cubatas". Looking forward to sharing social events like this with @lmescu. #ciberned

So proud of Claudia Rodríguez-López for her brilliant defense of her Doctoral Thesis entitled “TAF1-dependent transcriptional dysregulation underlies multiple sclerosis” yesterday at CBM! @CBM_CSIC_UAM #ciberned @SENC_

JJLucasLab's tweet image. So proud of Claudia Rodríguez-López for her brilliant defense of her Doctoral Thesis entitled “TAF1-dependent transcriptional dysregulation underlies multiple sclerosis” yesterday at CBM!
@CBM_CSIC_UAM
#ciberned
@SENC_
JJLucasLab's tweet image. So proud of Claudia Rodríguez-López for her brilliant defense of her Doctoral Thesis entitled “TAF1-dependent transcriptional dysregulation underlies multiple sclerosis” yesterday at CBM!
@CBM_CSIC_UAM
#ciberned
@SENC_

1st meeting of the @Ciberned Communication/Outreach Committee at the Annual #Ciberned #Ciberfes join @CIBER_ISCIII meeting

CarlesSaura's tweet image. 1st meeting of the @Ciberned Communication/Outreach Committee at the Annual #Ciberned #Ciberfes join @CIBER_ISCIII meeting

🧠🤝 Impulsamos la investigación frente a la ELA 📅🌎 Desde el #IISAragón nos sumamos al impulso del proyecto nacional SEED-ALS, una iniciativa coordinada por #CIBERNED y financiada por @SaludISCIII con 3,9 millones de euros.

IISAragon's tweet image. 🧠🤝 Impulsamos la investigación frente a la ELA

📅🌎 Desde el #IISAragón nos sumamos al impulso del proyecto nacional SEED-ALS, una iniciativa coordinada por #CIBERNED y financiada por @SaludISCIII  con 3,9 millones de euros.

🗣️Carlos A. Saura, investigador #CIBERNED: "Si se aprende algo e inmediatamente se tiene una experiencia negativa, lo aprendido se olvidará con mayor facilidad" @publico_es 📰Artículo completo: publico.es/ciencias/inves…


Revelan el papel crucial de la #mielina en el cerebro, que actúa no sólo como aislante eléctrico, sino como una reserva de energía 🧠🔋 Este mecanismo se deteriora con la edad y en enfermedades como el Alzheimer o la Esclerosis Múltiple. 📰ciberisciii.es/noticias/propo… #CIBERNED

CIBER_ISCIII's tweet image. Revelan el papel crucial de la #mielina en el cerebro, que actúa no sólo como aislante eléctrico, sino como una reserva de energía 🧠🔋

Este mecanismo se deteriora con la edad y en enfermedades como el Alzheimer o la Esclerosis Múltiple. 

📰ciberisciii.es/noticias/propo…
#CIBERNED

En Ciudad Real para el congreso #ciberned & #ciberfes sobre neuroinflamación, envejecimiento y neurodegeneración, intentando convencer que la neuroimagen puede aportar mucho, y escuchando algunas de las mejores investigaciones de España en el campo 🧲🔥🧠 @LabMri @NeuroAlc

si_de_santis's tweet image. En Ciudad Real para el congreso #ciberned & #ciberfes sobre neuroinflamación, envejecimiento y neurodegeneración, intentando convencer que la neuroimagen puede aportar mucho, y escuchando algunas de las mejores investigaciones de España en el campo 🧲🔥🧠 @LabMri @NeuroAlc
si_de_santis's tweet image. En Ciudad Real para el congreso #ciberned & #ciberfes sobre neuroinflamación, envejecimiento y neurodegeneración, intentando convencer que la neuroimagen puede aportar mucho, y escuchando algunas de las mejores investigaciones de España en el campo 🧲🔥🧠 @LabMri @NeuroAlc

5 grupos #CIBERNED demuestran que la molécula MP-010, desarrollada por la spinoff @MiraMoonPharma, mejora la función motora y prolonga la esperanza de vida en un modelo de #ELA 🔗ciberisciii.es/noticias/un-nu… #CIBER #investigación

CIBER_ISCIII's tweet image. 5 grupos #CIBERNED demuestran que la molécula MP-010, desarrollada por la spinoff @MiraMoonPharma, mejora la función motora y prolonga la esperanza de vida en un modelo de #ELA 

🔗ciberisciii.es/noticias/un-nu…

#CIBER #investigación

#CIBERNED y la biotecnológica @BiocrossSL desarrollan #e4Quant, un innovador test de sangre que identifica de forma rápida y precisa a portadores de la variante genética APOE4, el principal factor de riesgo del #Alzhéimer 🧠 👉pubmed.ncbi.nlm.nih.gov/40671162/ #CIBER


¡Kaixo Bilbao!👋 Amanda Cano, @marquiemarta y @vicky_vifehe, junto a @MerceBoadaR han participado en el XVIII foro científico de #CIBERNED presentando sus últimas investigaciones 🧠 Toda la info👉tinyurl.com/2a2johck

AceAlzheimer's tweet image. ¡Kaixo Bilbao!👋

Amanda Cano, @marquiemarta y @vicky_vifehe, junto a @MerceBoadaR han participado en el XVIII foro científico de #CIBERNED presentando sus últimas investigaciones 🧠

Toda la info👉tinyurl.com/2a2johck

Un gran estudio internacional, con participación #CIBERNED ha trazado el mapa más completo de riesgo genético del Alzheimer 🧬 Identificando nuevos genes que ayudarán a prevenir y personalizar tratamientos 👏


🔬Personal investigador de #CIBERNED descubre una reducción de mielina en 12 zonas del cerebro tras correr una maratón 🏃 🔗ciberisciii.es/noticias/corre… Imagen: pixabay

CIBER_ISCIII's tweet image. 🔬Personal investigador de #CIBERNED descubre una reducción de mielina en 12 zonas del cerebro tras correr una maratón 🏃

🔗ciberisciii.es/noticias/corre…

Imagen: pixabay

Una investigación #CIBERNED 🤝@ibis_sevilla revela que la #actividadfísica regular protege el cerebro y contribuye a ralentizar el deterioro cognitivo en la enfermedad de #Parkinson ➕info: ibis-sevilla.es/es/noticias/in…

CIBER_ISCIII's tweet image. Una investigación #CIBERNED 🤝@ibis_sevilla revela que la #actividadfísica regular protege el cerebro y contribuye a ralentizar el deterioro cognitivo en la enfermedad de #Parkinson

➕info: ibis-sevilla.es/es/noticias/in…

Descubren una nueva enfermedad genética del neurodesarrollo 🧠 Estudio coordinado por Aurora Pujol, investigadora #CIBERER 🔎 🤝Participación #CIBERNED y #CIBEREHD Financiación de #IMPaCTGENóMICA 🧬 ⬇️

Descoberta una nova malaltia genètica del neurodesenvolupament🧠 🧬 S'han identificat mutacions al gen RPS6KC1 com a responsables d’una nova malaltia fins ara desconeguda 🌍 De moment, s'ha trobat en 1️⃣3️⃣ pacients a tot el món, un d'ells a @hbellvitge 👉idibell.cat/2025/11/descob…

idibell_cat's tweet image. Descoberta una nova malaltia genètica del neurodesenvolupament🧠

🧬 S'han identificat mutacions al gen RPS6KC1 com a responsables d’una nova malaltia fins ara desconeguda
🌍 De moment, s'ha trobat en 1️⃣3️⃣ pacients a tot el món, un d'ells a @hbellvitge

👉idibell.cat/2025/11/descob…


Diseñan unas moléculas sintéticas que reparan en el laboratorio una alteración frecuente en el autismo 🧠 Colaboración #CIBERNED 🤝 #CIBERER 🔗ciberisciii.es/noticias/disen… #CIBER

🧠 El #autismo idiopático, sin causa genética conocida, es la forma más frecuente de la enfermedad 🔬 El @CBM_CSIC_UAM ha diseñado unas moléculas sintéticas que reparan en el laboratorio una alteración frecuente en este tipo de autismo ➡️f.mtr.cool/jfheupciom

CSIC's tweet image. 🧠 El #autismo idiopático, sin causa genética conocida, es la forma más frecuente de la enfermedad

🔬 El @CBM_CSIC_UAM ha diseñado unas moléculas sintéticas que reparan en el laboratorio una alteración frecuente en este tipo de autismo

➡️f.mtr.cool/jfheupciom


#CIBERNED y la biotecnológica @BiocrossSL desarrollan #e4Quant, un innovador test de sangre que identifica de forma rápida y precisa a portadores de la variante genética APOE4, el principal factor de riesgo del #Alzhéimer 🧠 👉pubmed.ncbi.nlm.nih.gov/40671162/ #CIBER


🗣️Carlos A. Saura, investigador #CIBERNED: "Si se aprende algo e inmediatamente se tiene una experiencia negativa, lo aprendido se olvidará con mayor facilidad" @publico_es 📰Artículo completo: publico.es/ciencias/inves…


En 🇪🇸, entre 500.000 y 1 millón de personas viven con Alzheimer. Y podría multiplicarse en las próximas décadas. Desde #CIBERNED, 20 grupos de investigación trabajan conjuntamente para mejorar el diagnóstico precoz y tratamiento del #Alzheimer 🧠 #CIBER #neurodegenerativas


Un gran estudio internacional, con participación #CIBERNED ha trazado el mapa más completo de riesgo genético del Alzheimer 🧬 Identificando nuevos genes que ayudarán a prevenir y personalizar tratamientos 👏


Revelan el papel crucial de la #mielina en el cerebro, que actúa no sólo como aislante eléctrico, sino como una reserva de energía 🧠🔋 Este mecanismo se deteriora con la edad y en enfermedades como el Alzheimer o la Esclerosis Múltiple. 📰ciberisciii.es/noticias/propo… #CIBERNED

CIBER_ISCIII's tweet image. Revelan el papel crucial de la #mielina en el cerebro, que actúa no sólo como aislante eléctrico, sino como una reserva de energía 🧠🔋

Este mecanismo se deteriora con la edad y en enfermedades como el Alzheimer o la Esclerosis Múltiple. 

📰ciberisciii.es/noticias/propo…
#CIBERNED

Una investigación #CIBERNED 🤝@ibis_sevilla revela que la #actividadfísica regular protege el cerebro y contribuye a ralentizar el deterioro cognitivo en la enfermedad de #Parkinson ➕info: ibis-sevilla.es/es/noticias/in…

CIBER_ISCIII's tweet image. Una investigación #CIBERNED 🤝@ibis_sevilla revela que la #actividadfísica regular protege el cerebro y contribuye a ralentizar el deterioro cognitivo en la enfermedad de #Parkinson

➕info: ibis-sevilla.es/es/noticias/in…

Desde #CIBER queremos expresar nuestro más sincero pésame a la familia y amigos y colaboradores de José Manuel García Verdugo, investigador #CIBERNED. DEP. 🔗ciberisciii.es/noticias/falle…

Es con una gran tristeza que comunicamos el fallecimiento del gran neurocientífico José Manuel Garcia Verdugo, profesor de la @UV_EG y @ICBiBE_UV, pionero de neurogenesis adulta, y una bellísima persona. Verdugo, DEP, te echaremos muchísimo de menos! @SENC_

TepavcevicVanja's tweet image. Es con una gran tristeza que comunicamos el fallecimiento del gran neurocientífico José Manuel Garcia Verdugo, profesor de la @UV_EG y @ICBiBE_UV, pionero de neurogenesis adulta, y una bellísima persona. Verdugo, DEP,  te echaremos muchísimo de menos! @SENC_


¡Enhorabuena a Antonia Gutiérrez Pérez, investigadora #CIBERNED y nueva presidenta de la JD de la @SENC_ ! 👏

🗳️ Resultados de la elección de la nueva Junta Directiva de la #SENC: Antonia Gutiérrez Pérez (Presidenta Electa) Sandra Jurado Sánchez Marta Nieto López Juliana Martins da Rosa 👏¡Muchas gracias a las personas que han votado y enhorabuena a la nueva junta!

SENC_'s tweet image. 🗳️ Resultados de la elección de la nueva Junta Directiva de la #SENC:

Antonia Gutiérrez Pérez (Presidenta Electa)

Sandra Jurado Sánchez 
Marta Nieto López 
Juliana Martins da Rosa 

👏¡Muchas gracias a las personas que han votado y enhorabuena a la nueva junta!


🧠🤝 Impulsamos la investigación frente a la ELA 📅🌎 Desde el #IISAragón nos sumamos al impulso del proyecto nacional SEED-ALS, una iniciativa coordinada por #CIBERNED y financiada por @SaludISCIII con 3,9 millones de euros.

IISAragon's tweet image. 🧠🤝 Impulsamos la investigación frente a la ELA

📅🌎 Desde el #IISAragón nos sumamos al impulso del proyecto nacional SEED-ALS, una iniciativa coordinada por #CIBERNED y financiada por @SaludISCIII  con 3,9 millones de euros.

So proud of Claudia Rodríguez-López for her brilliant defense of her Doctoral Thesis entitled “TAF1-dependent transcriptional dysregulation underlies multiple sclerosis” yesterday at CBM! @CBM_CSIC_UAM #ciberned @SENC_

JJLucasLab's tweet image. So proud of Claudia Rodríguez-López for her brilliant defense of her Doctoral Thesis entitled “TAF1-dependent transcriptional dysregulation underlies multiple sclerosis” yesterday at CBM!
@CBM_CSIC_UAM
#ciberned
@SENC_
JJLucasLab's tweet image. So proud of Claudia Rodríguez-López for her brilliant defense of her Doctoral Thesis entitled “TAF1-dependent transcriptional dysregulation underlies multiple sclerosis” yesterday at CBM!
@CBM_CSIC_UAM
#ciberned
@SENC_

Gracias a todas las personas que lo hacéis posible. Seguimos trabajando con ciencia, con rigor y, por encima de todo, con humanidad. #CIBERNED #CIBERFES #InvestigaciónColaborativa #Neurociencia #SaludCerebral


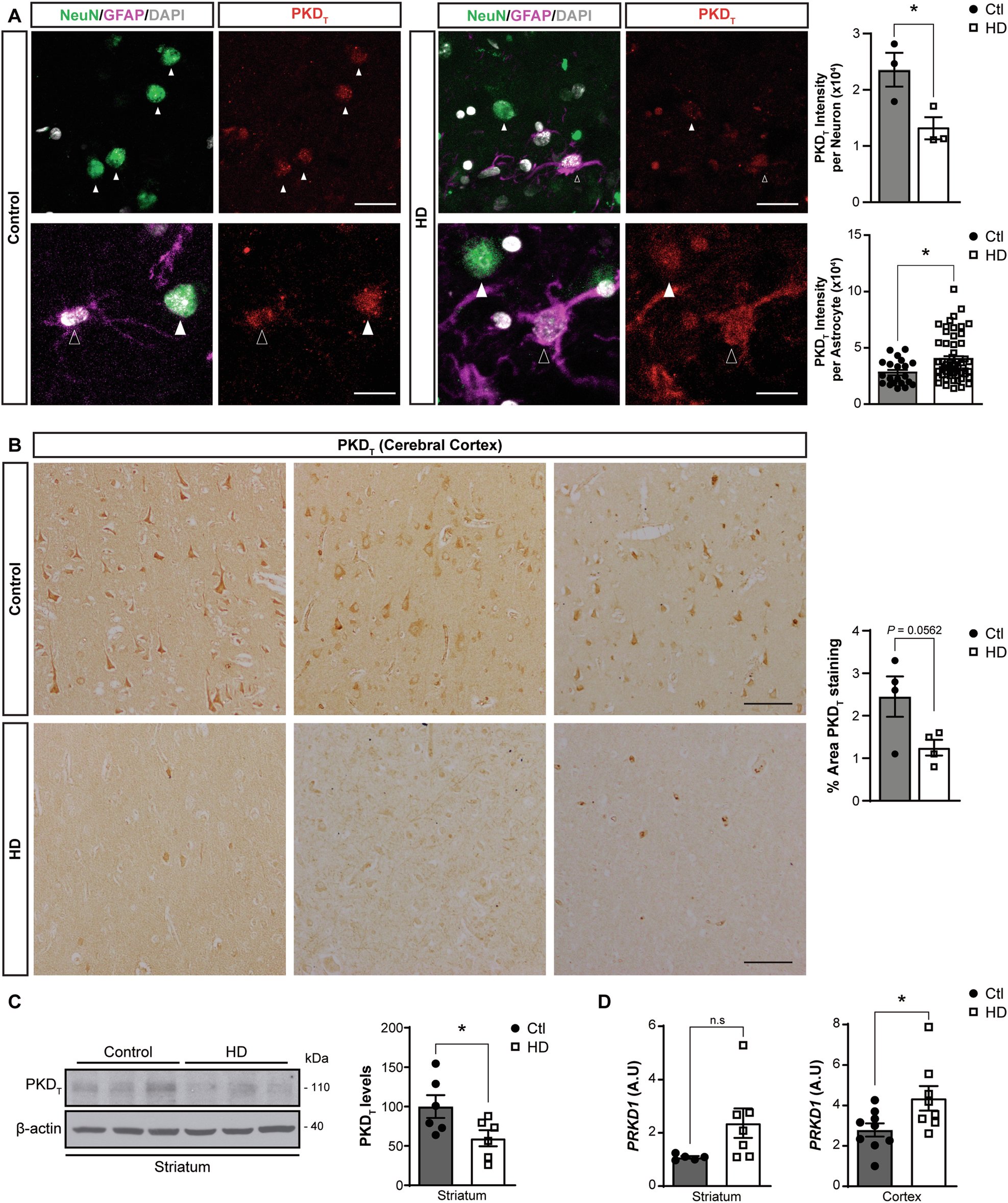
PKD1 as a promising target for HD nature.com/articles/s4141… Honored to have contributed to this work with T Iglesias' group, the result of a collaborative #Ciberned project, together with other @CBM_CSIC_UAM groups. @Raras_CSIC @SENC_ @ehuntingtones @AsociacionAVAEH @sauralab


Fruto de un proyecto colaborativo #Ciberned @sauralab @ciberned @DrDiegoClemente

👥Grupos CIBERNED logran un avance significativo en la comprensión de los mecanismos moleculares implicados en la enfermedad de Huntington ➡️ciberisciii.es/noticias/ident… #CIBER #investigacion

CIBER_ISCIII's tweet image. 👥Grupos CIBERNED logran un avance significativo en la comprensión de los mecanismos moleculares implicados en la enfermedad de Huntington 

➡️ciberisciii.es/noticias/ident…

#CIBER #investigacion


Honrados de haber contribuido a este trabajo sobre la enfermedad de Huntington con el grupo de T. Iglesias, fruto de un proyecto colaborativo colaborativo #Ciberned, y junto a otros grupos de @CBM_CSIC_UAM @Raras_CSIC @SENC_ @ehuntingtones @AsociacionAVAEH

🧠 Un equipo del #CSIC y la @UAM_Madrid descubre que la activación de una proteína ayuda a proteger las neuronas en la #EnfermedadDeHuntington 🔬Este trabajo supone un avance clave hacia nuevas terapias para esta #EnfermedadRara neurodegenerativa ➡️tiny.cc/59rl001

CSIC's tweet image. 🧠 Un equipo del #CSIC y la @UAM_Madrid descubre que la activación de una proteína ayuda a proteger las neuronas en la #EnfermedadDeHuntington

🔬Este trabajo supone un avance clave hacia nuevas terapias para esta #EnfermedadRara neurodegenerativa

➡️tiny.cc/59rl001


1st meeting of the @Ciberned Communication/Outreach Committee at the Annual #Ciberned #Ciberfes join @CIBER_ISCIII meeting

CarlesSaura's tweet image. 1st meeting of the @Ciberned Communication/Outreach Committee at the Annual #Ciberned #Ciberfes join @CIBER_ISCIII meeting

So proud of Claudia Rodríguez-López for her brilliant defense of her Doctoral Thesis entitled “TAF1-dependent transcriptional dysregulation underlies multiple sclerosis” yesterday at CBM! @CBM_CSIC_UAM #ciberned @SENC_

JJLucasLab's tweet image. So proud of Claudia Rodríguez-López for her brilliant defense of her Doctoral Thesis entitled “TAF1-dependent transcriptional dysregulation underlies multiple sclerosis” yesterday at CBM!
@CBM_CSIC_UAM
#ciberned
@SENC_
JJLucasLab's tweet image. So proud of Claudia Rodríguez-López for her brilliant defense of her Doctoral Thesis entitled “TAF1-dependent transcriptional dysregulation underlies multiple sclerosis” yesterday at CBM!
@CBM_CSIC_UAM
#ciberned
@SENC_

1st meeting of the @Ciberned Communication/Outreach Committee at the Annual #Ciberned #Ciberfes join @CIBER_ISCIII meeting

CarlesSaura's tweet image. 1st meeting of the @Ciberned Communication/Outreach Committee at the Annual #Ciberned #Ciberfes join @CIBER_ISCIII meeting

🧠🤝 Impulsamos la investigación frente a la ELA 📅🌎 Desde el #IISAragón nos sumamos al impulso del proyecto nacional SEED-ALS, una iniciativa coordinada por #CIBERNED y financiada por @SaludISCIII con 3,9 millones de euros.

IISAragon's tweet image. 🧠🤝 Impulsamos la investigación frente a la ELA

📅🌎 Desde el #IISAragón nos sumamos al impulso del proyecto nacional SEED-ALS, una iniciativa coordinada por #CIBERNED y financiada por @SaludISCIII  con 3,9 millones de euros.

After-work scientific meeting, delineating the future of neuromuscular diseases among "cubatas". Looking forward to sharing social events like this with @lmescu. #ciberned

pgomgal's tweet image. After-work scientific meeting, delineating the future of neuromuscular diseases among "cubatas". Looking forward to sharing social events like this with @lmescu. #ciberned
pgomgal's tweet image. After-work scientific meeting, delineating the future of neuromuscular diseases among "cubatas". Looking forward to sharing social events like this with @lmescu. #ciberned

5 grupos #CIBERNED demuestran que la molécula MP-010, desarrollada por la spinoff @MiraMoonPharma, mejora la función motora y prolonga la esperanza de vida en un modelo de #ELA 🔗ciberisciii.es/noticias/un-nu… #CIBER #investigación

CIBER_ISCIII's tweet image. 5 grupos #CIBERNED demuestran que la molécula MP-010, desarrollada por la spinoff @MiraMoonPharma, mejora la función motora y prolonga la esperanza de vida en un modelo de #ELA 

🔗ciberisciii.es/noticias/un-nu…

#CIBER #investigación

Hoy se presenta en el @Senadoesp la iniciativa 'Pacto por el Recuerdo' de la @AlzheimerCeafa 🥼Miguel Medina y Eva Carro estarán presentes en representación de #CIBERNED, adherido a la iniciativa. 📣Un llamamiento a adoptar medidas para avanzar en la lucha contra el Alzheimer

CIBER_ISCIII's tweet image. Hoy se presenta en el @Senadoesp  la iniciativa 'Pacto por el Recuerdo' de la @AlzheimerCeafa 
🥼Miguel Medina y Eva Carro estarán presentes en representación de #CIBERNED, adherido a la iniciativa. 
📣Un llamamiento a adoptar medidas para avanzar en la lucha contra el Alzheimer

🔎Un estudio, dirigido por Manuel Vázquez-Carrera, jefe de grupo del #CIBERDEM y en el que colabora #CIBERNED, pone el foco de interés en el #receptor de la #insulina para comprender su papel en el desarrollo de la #diabetes mellitus de tipo 2. 🔗ciberisciii.es/noticias/descr…

CIBER_ISCIII's tweet image. 🔎Un estudio, dirigido por Manuel Vázquez-Carrera, jefe de grupo del #CIBERDEM y en el que colabora #CIBERNED, pone el foco de interés en el #receptor de la #insulina para comprender su papel en el desarrollo de la #diabetes mellitus de tipo 2.  
🔗ciberisciii.es/noticias/descr…

Una investigación #CIBERNED 🤝@ibis_sevilla revela que la #actividadfísica regular protege el cerebro y contribuye a ralentizar el deterioro cognitivo en la enfermedad de #Parkinson ➕info: ibis-sevilla.es/es/noticias/in…

CIBER_ISCIII's tweet image. Una investigación #CIBERNED 🤝@ibis_sevilla revela que la #actividadfísica regular protege el cerebro y contribuye a ralentizar el deterioro cognitivo en la enfermedad de #Parkinson

➕info: ibis-sevilla.es/es/noticias/in…

¡Kaixo Bilbao!👋 Amanda Cano, @marquiemarta y @vicky_vifehe, junto a @MerceBoadaR han participado en el XVIII foro científico de #CIBERNED presentando sus últimas investigaciones 🧠 Toda la info👉tinyurl.com/2a2johck

AceAlzheimer's tweet image. ¡Kaixo Bilbao!👋

Amanda Cano, @marquiemarta y @vicky_vifehe, junto a @MerceBoadaR han participado en el XVIII foro científico de #CIBERNED presentando sus últimas investigaciones 🧠

Toda la info👉tinyurl.com/2a2johck

Revelan el papel crucial de la #mielina en el cerebro, que actúa no sólo como aislante eléctrico, sino como una reserva de energía 🧠🔋 Este mecanismo se deteriora con la edad y en enfermedades como el Alzheimer o la Esclerosis Múltiple. 📰ciberisciii.es/noticias/propo… #CIBERNED

CIBER_ISCIII's tweet image. Revelan el papel crucial de la #mielina en el cerebro, que actúa no sólo como aislante eléctrico, sino como una reserva de energía 🧠🔋

Este mecanismo se deteriora con la edad y en enfermedades como el Alzheimer o la Esclerosis Múltiple. 

📰ciberisciii.es/noticias/propo…
#CIBERNED

Leaving the very interesting ciberned conference in Málaga. It was great to share results and ideas and among colleagues. Excited to get back to the lab to continue research towards finding better drugs for these devastating diseases! #ciberned

VPalomo_Lab's tweet image. Leaving the very interesting ciberned conference in Málaga. It was great to share results and ideas and among colleagues. Excited to get back to the lab to continue research towards finding better drugs for these devastating diseases! #ciberned

Nou estudi revela que la funció dels cossos amilacis és eliminar substàncies de rebuig cerebrals. Podeu llegir l'article aquí: ja.cat/cientific #UBneuroscience #ciberned #farmacia_UB #UniBarcelona #somUB

Farmacia_UB's tweet image. Nou estudi revela que la funció dels cossos amilacis és eliminar substàncies de rebuig cerebrals.
 
Podeu llegir l'article aquí: ja.cat/cientific

#UBneuroscience #ciberned #farmacia_UB #UniBarcelona #somUB

En Ciudad Real para el congreso #ciberned & #ciberfes sobre neuroinflamación, envejecimiento y neurodegeneración, intentando convencer que la neuroimagen puede aportar mucho, y escuchando algunas de las mejores investigaciones de España en el campo 🧲🔥🧠 @LabMri @NeuroAlc

si_de_santis's tweet image. En Ciudad Real para el congreso #ciberned & #ciberfes sobre neuroinflamación, envejecimiento y neurodegeneración, intentando convencer que la neuroimagen puede aportar mucho, y escuchando algunas de las mejores investigaciones de España en el campo 🧲🔥🧠 @LabMri @NeuroAlc
si_de_santis's tweet image. En Ciudad Real para el congreso #ciberned & #ciberfes sobre neuroinflamación, envejecimiento y neurodegeneración, intentando convencer que la neuroimagen puede aportar mucho, y escuchando algunas de las mejores investigaciones de España en el campo 🧲🔥🧠 @LabMri @NeuroAlc

El #envejecimiento saludable, la #neuroinflamación y las enfermedades neurodegenerativas serán protagonistas en el Foro Científico Internacional de #CIBERNED y #CIBERFES. Un espacio que impulsa avances clave en el #Alzheimer. Inscríbete aquí: annualmeeting.ciberned.es

MerceBoadaR's tweet image. El #envejecimiento saludable, la #neuroinflamación y las enfermedades neurodegenerativas serán protagonistas en el Foro Científico Internacional de #CIBERNED y #CIBERFES.

Un espacio que impulsa avances clave en el #Alzheimer.

Inscríbete aquí: annualmeeting.ciberned.es

Loading...

Something went wrong.


Something went wrong.


United States Trends