#cprofile search results

How to Professionally Profile Python Code using cProfile #python #cProfile morioh.com/p/ef89b9a48e99…


Profiling #Python using #cProfile: a concrete case bit.ly/215uKz3

darkelda's tweet image. Profiling #Python using #cProfile: a concrete case bit.ly/215uKz3
darkelda's tweet image. Profiling #Python using #cProfile: a concrete case bit.ly/215uKz3
darkelda's tweet image. Profiling #Python using #cProfile: a concrete case bit.ly/215uKz3
darkelda's tweet image. Profiling #Python using #cProfile: a concrete case bit.ly/215uKz3

NITheCS Micro-school: 'Introduction to cProfile with Python' - Eleanor Kedem (University of Cape Town) - Fri, 27 Sept @ 12h00-12h30 SAST. Register to attend online. mailchi.mp/nithecs/micro-… #cprofile #python #developer #data

NITheCS's tweet image. NITheCS Micro-school: 'Introduction to cProfile with Python' - Eleanor Kedem (University of Cape Town) - Fri, 27 Sept @ 12h00-12h30 SAST. Register to attend online. mailchi.mp/nithecs/micro-… #cprofile #python #developer #data

Impact of profiling on #python programs: techilla.steweche.co.uk/ky/?p=159 Conclusion: Avoid instrumenting profiling use samplers. #pypy #cprofile


Profile your code. Get the stats and save them to a csv file using #cProfile

cProfile is a useful library to profile your #Python code. In case you want to save the #cProfile stats to a readable file, this article will be useful.tinyurl.com/y4pqscus Blog by @avinash010



Solar rack machine for Algeria client . Gear box and casting pillar ,more stronger and accuracy . WA :+86 137 8575 6740 Email :[email protected] Web : steelmama.com tilemakingmachinery.com #solarrack #Cprofile #rollformingmachine #roofing

AmyListeelmama's tweet image. Solar rack machine for Algeria client .
Gear box and casting pillar ,more  stronger and accuracy .
WA :+86 137 8575 6740
Email :amy@steelmama.com
Web : steelmama.com tilemakingmachinery.com
#solarrack #Cprofile #rollformingmachine #roofing
AmyListeelmama's tweet image. Solar rack machine for Algeria client .
Gear box and casting pillar ,more  stronger and accuracy .
WA :+86 137 8575 6740
Email :amy@steelmama.com
Web : steelmama.com tilemakingmachinery.com
#solarrack #Cprofile #rollformingmachine #roofing
AmyListeelmama's tweet image. Solar rack machine for Algeria client .
Gear box and casting pillar ,more  stronger and accuracy .
WA :+86 137 8575 6740
Email :amy@steelmama.com
Web : steelmama.com tilemakingmachinery.com
#solarrack #Cprofile #rollformingmachine #roofing

It's the culprit is .... the pandas SQL Builder Way too much fun for a Monday morning #PythonDev #cProfile #SnakeViz

nickdthorne's tweet image. It's the culprit is .... the pandas SQL Builder
Way too much fun for a Monday morning
#PythonDev #cProfile #SnakeViz

How to Performance Test Python Code: timeit, #cProfile, and More therenegadecoder.com/code/how-to-pe… #python


Profiling de un script Python con cProfile is.gd/7Al0OJ #Python #Profiling #cProfile #Docker


Now on air on @RadioContactFM Celebrity #CProfile segment in the news featuring #Senderi


I wrote an article on medium.com that talks about how to find bottlenecks in your python code that is slowing down your program's execution using cProfile and SnakeViz. #profiling #cProfile #python3 #python medium.com/@varun.invent/…


Hi! Yannick here 👋🏼 I made this graphic using #snakeviz. I use #cProfile when optimizing my code to get insights in execution times. Visuals speak more than a thousand output lines, so it makes them not only easy to understand but also pretty to look! #womentechmakersamsterdam


#protip #Python comes with a #cProfile built-in! It's called `cProfile`. The profile module provides a set of classes to help you profile your code. This article will show you how to use it. #programmerlife #programmers #fullstackengineer #blockchain #Ethereum

leadermalang's tweet image. #protip
#Python comes with a #cProfile built-in! It's called `cProfile`.
The profile module provides a set of classes to help you profile your code. This article will show you how to use it.
#programmerlife #programmers #fullstackengineer
#blockchain #Ethereum

Solar rack machine for Algeria client . Gear box and casting pillar ,more stronger and accuracy . WA :+86 137 8575 6740 Email :[email protected] Web : steelmama.com tilemakingmachinery.com #solarrack #Cprofile #rollformingmachine #roofing

AmyListeelmama's tweet image. Solar rack machine for Algeria client .
Gear box and casting pillar ,more  stronger and accuracy .
WA :+86 137 8575 6740
Email :amy@steelmama.com
Web : steelmama.com tilemakingmachinery.com
#solarrack #Cprofile #rollformingmachine #roofing
AmyListeelmama's tweet image. Solar rack machine for Algeria client .
Gear box and casting pillar ,more  stronger and accuracy .
WA :+86 137 8575 6740
Email :amy@steelmama.com
Web : steelmama.com tilemakingmachinery.com
#solarrack #Cprofile #rollformingmachine #roofing
AmyListeelmama's tweet image. Solar rack machine for Algeria client .
Gear box and casting pillar ,more  stronger and accuracy .
WA :+86 137 8575 6740
Email :amy@steelmama.com
Web : steelmama.com tilemakingmachinery.com
#solarrack #Cprofile #rollformingmachine #roofing

NITheCS Micro-school: 'Introduction to cProfile with Python' - Eleanor Kedem (University of Cape Town) - Fri, 27 Sept @ 12h00-12h30 SAST. Register to attend online. mailchi.mp/nithecs/micro-… #cprofile #python #developer #data

NITheCS's tweet image. NITheCS Micro-school: 'Introduction to cProfile with Python' - Eleanor Kedem (University of Cape Town) - Fri, 27 Sept @ 12h00-12h30 SAST. Register to attend online. mailchi.mp/nithecs/micro-… #cprofile #python #developer #data

🔍 Learn how to optimize your Python code for maximum performance using cProfile and PyPy with Usool's comprehensive guide. Speed up your programs and tackle performance bottlenecks effectively. #Python #CodeOptimization #cProfile #PyPy ift.tt/TgltIyU


Introduction Profiling Python code is essential to understanding performance. Facilitates the optimization of resources and the identification of bottlenecks.... #code #cProfile #Profiling #Python #PythonProfiling #timeit technicalterrence.com/tech/ai/profil…


⏱️ Profiling is like a magnifying glass for your code, helping you spot where it's slowing down. One way is to use the built-in module cProfile. It tracks function calls, execution time, and more! Just import, run, and analyze. 📊 #cProfile #PythonProfiling


How to Professionally Profile Python Code using cProfile #python #cProfile morioh.com/p/ef89b9a48e99…


It's the culprit is .... the pandas SQL Builder Way too much fun for a Monday morning #PythonDev #cProfile #SnakeViz

nickdthorne's tweet image. It's the culprit is .... the pandas SQL Builder
Way too much fun for a Monday morning
#PythonDev #cProfile #SnakeViz

No results for "#cprofile"

Profiling #Python using #cProfile: a concrete case bit.ly/215uKz3

darkelda's tweet image. Profiling #Python using #cProfile: a concrete case bit.ly/215uKz3
darkelda's tweet image. Profiling #Python using #cProfile: a concrete case bit.ly/215uKz3
darkelda's tweet image. Profiling #Python using #cProfile: a concrete case bit.ly/215uKz3
darkelda's tweet image. Profiling #Python using #cProfile: a concrete case bit.ly/215uKz3

Solar rack machine for Algeria client . Gear box and casting pillar ,more stronger and accuracy . WA :+86 137 8575 6740 Email :[email protected] Web : steelmama.com tilemakingmachinery.com #solarrack #Cprofile #rollformingmachine #roofing

AmyListeelmama's tweet image. Solar rack machine for Algeria client .
Gear box and casting pillar ,more  stronger and accuracy .
WA :+86 137 8575 6740
Email :amy@steelmama.com
Web : steelmama.com tilemakingmachinery.com
#solarrack #Cprofile #rollformingmachine #roofing
AmyListeelmama's tweet image. Solar rack machine for Algeria client .
Gear box and casting pillar ,more  stronger and accuracy .
WA :+86 137 8575 6740
Email :amy@steelmama.com
Web : steelmama.com tilemakingmachinery.com
#solarrack #Cprofile #rollformingmachine #roofing
AmyListeelmama's tweet image. Solar rack machine for Algeria client .
Gear box and casting pillar ,more  stronger and accuracy .
WA :+86 137 8575 6740
Email :amy@steelmama.com
Web : steelmama.com tilemakingmachinery.com
#solarrack #Cprofile #rollformingmachine #roofing

It's the culprit is .... the pandas SQL Builder Way too much fun for a Monday morning #PythonDev #cProfile #SnakeViz

nickdthorne's tweet image. It's the culprit is .... the pandas SQL Builder
Way too much fun for a Monday morning
#PythonDev #cProfile #SnakeViz

#protip #Python comes with a #cProfile built-in! It's called `cProfile`. The profile module provides a set of classes to help you profile your code. This article will show you how to use it. #programmerlife #programmers #fullstackengineer #blockchain #Ethereum

leadermalang's tweet image. #protip
#Python comes with a #cProfile built-in! It's called `cProfile`.
The profile module provides a set of classes to help you profile your code. This article will show you how to use it.
#programmerlife #programmers #fullstackengineer
#blockchain #Ethereum

NITheCS Micro-school: 'Introduction to cProfile with Python' - Eleanor Kedem (University of Cape Town) - Fri, 27 Sept @ 12h00-12h30 SAST. Register to attend online. mailchi.mp/nithecs/micro-… #cprofile #python #developer #data

NITheCS's tweet image. NITheCS Micro-school: 'Introduction to cProfile with Python' - Eleanor Kedem (University of Cape Town) - Fri, 27 Sept @ 12h00-12h30 SAST. Register to attend online. mailchi.mp/nithecs/micro-… #cprofile #python #developer #data

Today's Software Engineering for Data Science Tip: Code running slow? Profile it to figure out what to fix #cProfile

databozo's tweet image. Today's Software Engineering for Data Science Tip: Code running slow? Profile it to figure out what to fix #cProfile

[#100DaysOfCode] Day 10/100 Today's Progress: Implement the #cProfile into #MachineLearning scripts. Thoughts: I test the cProfile into the ols #LinearRegression and hillclimb #algorithm scripts. Link to work: Coming soon, on pythongui.org/author/hmazizu…

hkm_azizul's tweet image. [#100DaysOfCode] Day 10/100

Today's Progress: Implement the #cProfile into #MachineLearning scripts.

Thoughts: I test the cProfile into the ols #LinearRegression and hillclimb #algorithm scripts.

Link to work: Coming soon, on pythongui.org/author/hmazizu…
hkm_azizul's tweet image. [#100DaysOfCode] Day 10/100

Today's Progress: Implement the #cProfile into #MachineLearning scripts.

Thoughts: I test the cProfile into the ols #LinearRegression and hillclimb #algorithm scripts.

Link to work: Coming soon, on pythongui.org/author/hmazizu…
hkm_azizul's tweet image. [#100DaysOfCode] Day 10/100

Today's Progress: Implement the #cProfile into #MachineLearning scripts.

Thoughts: I test the cProfile into the ols #LinearRegression and hillclimb #algorithm scripts.

Link to work: Coming soon, on pythongui.org/author/hmazizu…
hkm_azizul's tweet image. [#100DaysOfCode] Day 10/100

Today's Progress: Implement the #cProfile into #MachineLearning scripts.

Thoughts: I test the cProfile into the ols #LinearRegression and hillclimb #algorithm scripts.

Link to work: Coming soon, on pythongui.org/author/hmazizu…

[#100DaysOfCode] Day 8/100 Today's Progress: Find a way to export the #cProfile output into different formats. I use basic #Scrapy script for testing. Thoughts: .dump for further processing, .txt for the sake of readability. Link to work: Coming soon on pythongui.org/author/hmazizu…

hkm_azizul's tweet image. [#100DaysOfCode] Day 8/100

Today's Progress: Find a way to export the #cProfile output into different formats. I use basic #Scrapy script for testing.

Thoughts: .dump for further processing, .txt for the sake of readability.

Link to work: Coming soon on pythongui.org/author/hmazizu…
hkm_azizul's tweet image. [#100DaysOfCode] Day 8/100

Today's Progress: Find a way to export the #cProfile output into different formats. I use basic #Scrapy script for testing.

Thoughts: .dump for further processing, .txt for the sake of readability.

Link to work: Coming soon on pythongui.org/author/hmazizu…
hkm_azizul's tweet image. [#100DaysOfCode] Day 8/100

Today's Progress: Find a way to export the #cProfile output into different formats. I use basic #Scrapy script for testing.

Thoughts: .dump for further processing, .txt for the sake of readability.

Link to work: Coming soon on pythongui.org/author/hmazizu…

[#100DaysOfCode] Day 9/100 Today's Progress: Visualize the #cProfile output with #snakeviz. Thoughts: I love how the snakeviz visualize our code profiling results! Link to work: Coming soon on pythongui.org/author/hmazizu…

hkm_azizul's tweet image. [#100DaysOfCode] Day 9/100

Today's Progress: Visualize the #cProfile output with #snakeviz.

Thoughts: I love how the snakeviz visualize our code profiling results!

Link to work: Coming soon on pythongui.org/author/hmazizu…
hkm_azizul's tweet image. [#100DaysOfCode] Day 9/100

Today's Progress: Visualize the #cProfile output with #snakeviz.

Thoughts: I love how the snakeviz visualize our code profiling results!

Link to work: Coming soon on pythongui.org/author/hmazizu…
hkm_azizul's tweet image. [#100DaysOfCode] Day 9/100

Today's Progress: Visualize the #cProfile output with #snakeviz.

Thoughts: I love how the snakeviz visualize our code profiling results!

Link to work: Coming soon on pythongui.org/author/hmazizu…
hkm_azizul's tweet image. [#100DaysOfCode] Day 9/100

Today's Progress: Visualize the #cProfile output with #snakeviz.

Thoughts: I love how the snakeviz visualize our code profiling results!

Link to work: Coming soon on pythongui.org/author/hmazizu…

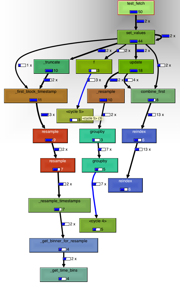
The exact same thing as before, just with *all plugins disabled*. Not much better. (Looking at the #python portion of #qgis' startup through the eyes of #cprofile and #gprof2dot. Qgis 3.12, x86-64 Linux.)

pleiszenburg's tweet image. The exact same thing as before, just with *all plugins disabled*. Not much better.

(Looking at the #python portion of #qgis' startup through the eyes of #cprofile and #gprof2dot. Qgis 3.12, x86-64 Linux.)

Looking at the #python portion of #qgis' startup through the eyes of #cprofile and #gprof2dot. All built-in plugins enabled (plus QuickOSM), qgis 3.12, x86-64 Linux. Quite a lot of convoluted machinery ...

pleiszenburg's tweet image. Looking at the #python portion of #qgis' startup through the eyes of #cprofile and #gprof2dot. All built-in plugins enabled (plus QuickOSM), qgis 3.12, x86-64 Linux. Quite a lot of convoluted machinery ...

Loading...

Something went wrong.


Something went wrong.