#citrixtechbytes 搜尋結果

Question: How good is the new @RaspberryPi 4 as a thin client? Answer: Very, VERY good. In the latest edition of #CitrixTechBytes, we've got the goods on why this little powerhouse has us decidedly chuffed. #virtualization #HDX


"I wonder what's new with Citrix Optimizer," you might be thinking to yourself?🤔 @MartinZugec is here with the answers! Check out all that's new, as Citrix Optimizer crosses the 100,000-download mark.🤓 #CitrixTechBytes citrix.com/blogs/2019/04/…


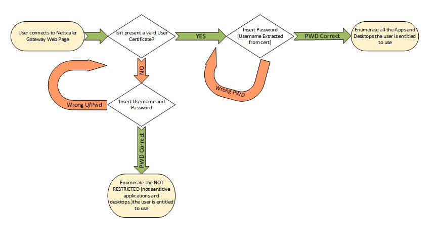
Thanks to N-factor & Smart Access features, Citrix ADC and Citrix Virtual Apps and Desktops can work together to deliver a superior, secure user experience. 🤓 #CitrixTechBytes citrix.com/blogs/2018/11/…

citrix's tweet image. Thanks to N-factor & Smart Access features, Citrix ADC and Citrix Virtual Apps and Desktops can work together to deliver a superior, secure user experience. 🤓 #CitrixTechBytes citrix.com/blogs/2018/11/…

Knock-knock-knockin' on Kubernetes' door! From NodePort to Ingress, we've got the answers to your questions about managing traffic inside a Kubernetes cluster. 🤓 #CitrixTechBytes #networking #CitrixADC citrix.com/blogs/2019/03/…


Who's got sixteen thousand thumbs and has HAPPY FEET? CITRIX DOES! Why, you may ask? Because THE @MartinZugec is here with Citrix Optimizer 2.5 & a slew of features you need to work on the next generation of templates! #CitrixTechBytes citrix.com/blogs/2019/05/…


Have questions on load balancing XML services and local host cache mode? @Citrix has the answers in the latest #CitrixTechBytes. #CitrixADC #networking bit.ly/2mtZQps

girlfromsocal's tweet image. Have questions on load balancing XML services and local host cache mode? @Citrix has the answers in the latest #CitrixTechBytes. #CitrixADC #networking bit.ly/2mtZQps

ICYMI: @rzylowski is back with an update on replicating vDisks between PVS sites and farms. Check it out on #CitrixTechBytes! bit.ly/2DCCyD0

CtxCcsItalia's tweet image. ICYMI: @rzylowski is back with an update on replicating vDisks between PVS sites and farms. Check it out on #CitrixTechBytes!  bit.ly/2DCCyD0

Great News! Citrix Optimizer v2 is out! Now with Template Builder, Added Template Marketplace, templates for Windows 10 build 1809 and Windows Server 2019 build 1809 and more! #CitrixTechBytes bit.ly/2FjhELg

mirrotto's tweet image. Great News! Citrix Optimizer v2 is out! Now with Template Builder,
Added Template Marketplace, templates for Windows 10 build 1809 and Windows Server 2019 build 1809 and more! #CitrixTechBytes bit.ly/2FjhELg

Have questions on load balancing XML services and local host cache mode? @Citrix has the answers in the latest #CitrixTechBytes. #CitrixADC #networking bit.ly/2LLWAAg

NunoPSilveiro's tweet image. Have questions on load balancing XML services and local host cache mode? @Citrix has the answers in the latest #CitrixTechBytes. #CitrixADC #networking bit.ly/2LLWAAg

Great News! Citrix Optimizer v2 is out! Now with Template Builder, Added Template Marketplace, templates for Windows 10 build 1809 and Windows Server 2019 build 1809 and more! #CitrixTechBytes bit.ly/2QrRh7O

tinytodd's tweet image. Great News! Citrix Optimizer v2 is out! Now with Template Builder,
Added Template Marketplace, templates for Windows 10 build 1809 and Windows Server 2019 build 1809 and more! #CitrixTechBytes bit.ly/2QrRh7O

Great News! Citrix Optimizer v2 is out! Now with Template Builder, Added Template Marketplace, templates for Windows 10 build 1809 and Windows Server 2019 build 1809 and more! #CitrixTechBytes bit.ly/2FanM8E

DDietrich86's tweet image. Great News! Citrix Optimizer v2 is out! Now with Template Builder,
Added Template Marketplace, templates for Windows 10 build 1809 and Windows Server 2019 build 1809 and more! #CitrixTechBytes bit.ly/2FanM8E

Have questions on load balancing XML services and local host cache mode? @Citrix has the answers in the latest #CitrixTechBytes. #CitrixADC #networking bit.ly/2mFAs05

virtuallybrian's tweet image. Have questions on load balancing XML services and local host cache mode? @Citrix has the answers in the latest #CitrixTechBytes. #CitrixADC #networking bit.ly/2mFAs05

Canary deployment has become one of the most widely followed deployment approaches for new versions of applications. Here's how to use how to use #CitrixADC to implement canary deployments. bit.ly/2ZIOInb #CitrixTechBytes

NetScaler's tweet image. Canary deployment has become one of the most widely followed deployment approaches for new versions of applications. 

Here's how to use how to use #CitrixADC to implement canary deployments. bit.ly/2ZIOInb #CitrixTechBytes

RT @CitrixAppDesktp: Customize your StoreFront 1811+ default landing page to save yourself time. Here’s how to set it to the Categories view. #CitrixTechBytes bit.ly/2LIUvVH


So, what is #HDX Insight 2.0? On #CitrixTechBytes, @Citrix Consulting's Nick Rintalan takes a look at all of its improvements and how they'll change the #virtualization game. bit.ly/2NpiIhg

VirtualJeffery's tweet image. So, what is #HDX Insight 2.0? On #CitrixTechBytes, @Citrix Consulting's Nick Rintalan takes a look at all of its improvements and how they'll change the #virtualization game. bit.ly/2NpiIhg

#CitrixADC appliances can be integrated with third-party managed inline devices for advanced security protection. Here's how to do it: buff.ly/2CN0tPH #CitrixTechBytes

NetScaler's tweet image. #CitrixADC appliances can be integrated with third-party managed inline devices for advanced security protection. Here's how to do it: buff.ly/2CN0tPH #CitrixTechBytes

Automate the #Cloud! Another super post from @TwiestChris: automating the Master Image/ VDA with Citrix + @Azure + MCS + #PowerShell. #CitrixTechbytes bit.ly/2JRdJF0

VirtualJeffery's tweet image. Automate the #Cloud! Another super post from @TwiestChris: automating the Master Image/ VDA with Citrix + @Azure + MCS + #PowerShell. #CitrixTechbytes bit.ly/2JRdJF0

LTSR or CR? That's the question that's long fueled a debate among IT folks the world over. The answer comes down to two things: do you NEED new features or do you just WANT them? #CitrixTechBytes bit.ly/2S0XyZj

CtxCcsItalia's tweet image. LTSR or CR? That's the question that's long fueled a debate among IT folks the world over. The answer comes down to two things: do you NEED new features or do you just WANT them? #CitrixTechBytes bit.ly/2S0XyZj

In our latest #CitrixTechBytes, we looked at how a #CitrixADC appliance can be integrated with third-party managed inline devices for advanced security protection. Dive in here --> buff.ly/2UcfdOQ #CitrixSecure

NetScaler's tweet image. In our latest #CitrixTechBytes, we looked at how a #CitrixADC appliance can be integrated with third-party managed inline devices for advanced security protection. Dive in here --> buff.ly/2UcfdOQ #CitrixSecure

So, what is #HDX Insight 2.0? On #CitrixTechBytes, @Citrix Consulting's Nick Rintalan takes a look at all of its improvements and how they'll change the #virtualization game. bit.ly/2Bls78N

DJTravers's tweet image. So, what is #HDX Insight 2.0? On #CitrixTechBytes, @Citrix Consulting's Nick Rintalan takes a look at all of its improvements and how they'll change the #virtualization game. bit.ly/2Bls78N

Have questions on load balancing XML services and local host cache mode? @Citrix has the answers in the latest #CitrixTechBytes. #CitrixADC #networking bit.ly/2PldEPu

tinytodd's tweet image. Have questions on load balancing XML services and local host cache mode? @Citrix has the answers in the latest #CitrixTechBytes. #CitrixADC #networking bit.ly/2PldEPu

Have questions on load balancing XML services and local host cache mode? @Citrix has the answers in the latest #CitrixTechBytes. #CitrixADC #networking bit.ly/2Odqxuy

shubeny's tweet image. Have questions on load balancing XML services and local host cache mode? @Citrix has the answers in the latest #CitrixTechBytes. #CitrixADC #networking bit.ly/2Odqxuy

RT @CitrixNetwork: People who work with #CitrixADC know what it can do. You can use it to load balance web servers internally, or you can load balance across the globe. But what if you need to go beyond its out-of-the-box functionality? #CitrixTechBytes citrix.com/blogs/2019/10/…


Have questions on load balancing XML services and local host cache mode? @Citrix has the answers in the latest #CitrixTechBytes. #CitrixADC #networking bit.ly/2n3pcuL

EdenStafford's tweet image. Have questions on load balancing XML services and local host cache mode? @Citrix has the answers in the latest #CitrixTechBytes. #CitrixADC #networking bit.ly/2n3pcuL

People who work with #CitrixADC know what it can do. You can use it to load balance web servers internally, or you can load balance across the globe. But what if you need to go beyond its out-of-the-box functionality? #CitrixTechBytes citrix.com/blogs/2019/10/…


Have questions on load balancing XML services and local host cache mode? @Citrix has the answers in the latest #CitrixTechBytes. #CitrixADC #networking bit.ly/33djhDk

thooper50's tweet image. Have questions on load balancing XML services and local host cache mode? @Citrix has the answers in the latest #CitrixTechBytes. #CitrixADC #networking bit.ly/33djhDk

Have questions on load balancing XML services and local host cache mode? @Citrix has the answers in the latest #CitrixTechBytes. #CitrixADC #networking bit.ly/2LLWAAg

NunoPSilveiro's tweet image. Have questions on load balancing XML services and local host cache mode? @Citrix has the answers in the latest #CitrixTechBytes. #CitrixADC #networking bit.ly/2LLWAAg

Have questions on load balancing XML services and local host cache mode? @Citrix has the answers in the latest #CitrixTechBytes. #CitrixADC #networking bit.ly/2lpTabJ

gmercatante's tweet image. Have questions on load balancing XML services and local host cache mode? @Citrix has the answers in the latest #CitrixTechBytes. #CitrixADC #networking bit.ly/2lpTabJ

The world of IT is FILLED with questions and decisions. What? When? If? Then? It never stops, and certainly not with image management. MCS? PVS? What? But never fear; #CitrixTechBytes is here: citrix.com/blogs/2019/10/…


RT @CitrixAppDesktp: Customize your StoreFront 1811+ default landing page to save yourself time. Here’s how to set it to the Categories view. #CitrixTechBytes bit.ly/2LIUvVH


Always nice to get an inside look! | Have questions on load balancing XML services and local host cache mode? @Citrix has the answers in the latest #CitrixTechBytes. #CitrixADC #networking bit.ly/2ltwRCg

charliehlopez's tweet image. Always nice to get an inside look! | Have questions on load balancing XML services and local host cache mode? @Citrix has the answers in the latest #CitrixTechBytes. #CitrixADC #networking bit.ly/2ltwRCg

Have questions on load balancing XML services and local host cache mode? @Citrix has the answers in the latest #CitrixTechBytes. #CitrixADC #networking bit.ly/2mBuq0E

mirrotto's tweet image. Have questions on load balancing XML services and local host cache mode? @Citrix has the answers in the latest #CitrixTechBytes. #CitrixADC #networking bit.ly/2mBuq0E

Have questions on load balancing XML services and local host cache mode? @Citrix has the answers in the latest #CitrixTechBytes. #CitrixADC #networking bit.ly/2lq9fy8

svansickle's tweet image. Have questions on load balancing XML services and local host cache mode? @Citrix has the answers in the latest #CitrixTechBytes. #CitrixADC #networking bit.ly/2lq9fy8

Have questions on load balancing XML services and local host cache mode? @Citrix has the answers in the latest #CitrixTechBytes. #CitrixADC #networking bit.ly/2mkLZSy

girlfromsocal's tweet image. Have questions on load balancing XML services and local host cache mode? @Citrix has the answers in the latest #CitrixTechBytes. #CitrixADC #networking bit.ly/2mkLZSy

Have questions on load balancing XML services and local host cache mode? @Citrix has the answers in the latest #CitrixTechBytes. #CitrixADC #networking bit.ly/2mtZQps

girlfromsocal's tweet image. Have questions on load balancing XML services and local host cache mode? @Citrix has the answers in the latest #CitrixTechBytes. #CitrixADC #networking bit.ly/2mtZQps

Have questions on load balancing XML services and local host cache mode? @Citrix has the answers in the latest #CitrixTechBytes. #CitrixADC #networking bit.ly/2kIFx7n

gasilva78's tweet image. Have questions on load balancing XML services and local host cache mode? @Citrix has the answers in the latest #CitrixTechBytes. #CitrixADC #networking bit.ly/2kIFx7n

Have questions on load balancing XML services and local host cache mode? @Citrix has the answers in the latest #CitrixTechBytes. #CitrixADC #networking bit.ly/2mgdwoa

26_pam's tweet image. Have questions on load balancing XML services and local host cache mode? @Citrix has the answers in the latest #CitrixTechBytes. #CitrixADC #networking bit.ly/2mgdwoa

Have questions on load balancing XML services and local host cache mode? @Citrix has the answers in the latest #CitrixTechBytes. #CitrixADC #networking bit.ly/2mFAs05

virtuallybrian's tweet image. Have questions on load balancing XML services and local host cache mode? @Citrix has the answers in the latest #CitrixTechBytes. #CitrixADC #networking bit.ly/2mFAs05

Have questions on load balancing XML services and local host cache mode? @Citrix has the answers in the latest #CitrixTechBytes. #CitrixADC #networking bit.ly/2mA4m61

MetalVegito's tweet image. Have questions on load balancing XML services and local host cache mode? @Citrix has the answers in the latest #CitrixTechBytes. #CitrixADC #networking bit.ly/2mA4m61

Have questions on load balancing XML services and local host cache mode? @Citrix has the answers in the latest #CitrixTechBytes. #CitrixADC #networking bit.ly/2md8Mzl

emimizzi's tweet image. Have questions on load balancing XML services and local host cache mode? @Citrix has the answers in the latest #CitrixTechBytes. #CitrixADC #networking bit.ly/2md8Mzl

未找到 "#citrixtechbytes" 的結果

The Citrix tech community is on 🔥🔥🔥 lately! Today, @MartinZugec has all that's new in the latest update of Citrix Optimizer. #CitrixCTA #CitrixTechBytes buff.ly/2MkeYhL

citrix's tweet image. The Citrix tech community is on 🔥🔥🔥 lately! Today, @MartinZugec has all that's new in the latest update of Citrix Optimizer. #CitrixCTA #CitrixTechBytes buff.ly/2MkeYhL

WHOA. Citrix technologists are on 🔥🔥🔥 lately! Today, on #CitrixTechBytes, we're taking a deep dive into the nitty-gritty of how to configure @NetScaler & @ShareFile on-prem. Roll up your sleeves, folks, and get ready to get your hands dirty. buff.ly/2NCMdwz

citrix's tweet image. WHOA. Citrix technologists are on 🔥🔥🔥 lately! Today, on #CitrixTechBytes, we're taking a deep dive into the nitty-gritty of how to configure @NetScaler & @ShareFile on-prem. Roll up your sleeves, folks, and get ready to get your hands dirty. buff.ly/2NCMdwz

"I wonder what's new with Citrix Optimizer," you might be thinking to yourself?🤔 @MartinZugec is here with the answers! Check out all that's new, as Citrix Optimizer crosses the 100,000-download mark.🤓 #CitrixTechBytes citrix.com/blogs/2019/04/…


Curious about right-sizing and costs related to @XenApp on @GCPcloud? Then you've come to the right place! #CitrixCTP @Pstansel has the word on all things @googlecloud today on #CitrixTechBytes. #CitrixCloud #GoogleNext18 buff.ly/2mAxff3

citrix's tweet image. Curious about right-sizing and costs related to @XenApp on @GCPcloud? Then you've come to the right place! #CitrixCTP @Pstansel has the word on all things @googlecloud today on #CitrixTechBytes. #CitrixCloud #GoogleNext18 buff.ly/2mAxff3

Thanks to N-factor & Smart Access features, Citrix ADC and Citrix Virtual Apps and Desktops can work together to deliver a superior, secure user experience. 🤓 #CitrixTechBytes citrix.com/blogs/2018/11/…

citrix's tweet image. Thanks to N-factor & Smart Access features, Citrix ADC and Citrix Virtual Apps and Desktops can work together to deliver a superior, secure user experience. 🤓 #CitrixTechBytes citrix.com/blogs/2018/11/…

Knock-knock-knockin' on Kubernetes' door! From NodePort to Ingress, we've got the answers to your questions about managing traffic inside a Kubernetes cluster. 🤓 #CitrixTechBytes #networking #CitrixADC citrix.com/blogs/2019/03/…


Take a deeper dive into all Citrix delivered on our 90-day promise! Nick Rintalan & @gkuruvilla have the answers to all your questions about #CitrixWorkspace app, Site Aggregation, and lots more in the latest installment of Citrix TIPs. #CitrixTechBytes buff.ly/2OBoCN8

citrix's tweet image. Take a deeper dive into all Citrix delivered on our 90-day promise! Nick Rintalan & @gkuruvilla have the answers to all your questions about #CitrixWorkspace app, Site Aggregation, and lots more in the latest installment of Citrix TIPs. #CitrixTechBytes buff.ly/2OBoCN8

Who's got sixteen thousand thumbs and has HAPPY FEET? CITRIX DOES! Why, you may ask? Because THE @MartinZugec is here with Citrix Optimizer 2.5 & a slew of features you need to work on the next generation of templates! #CitrixTechBytes citrix.com/blogs/2019/05/…


Simplification. That's what #CitrixWorkspace is all about. @djfeller takes a look at how Site Aggregation makes it easier to integrate your IT-managed virtual apps & desktops environment with your workspace. #CitrixTechBytes buff.ly/2JRCPn9

citrix's tweet image. Simplification. That's what #CitrixWorkspace is all about. @djfeller takes a look at how Site Aggregation makes it easier to integrate your IT-managed virtual apps & desktops environment with your workspace. #CitrixTechBytes buff.ly/2JRCPn9

Haven't heard of Workspace Environment Manager? It's time to change that! We've added a bunch of new features to it, learn more about it and its System Optimization capabilities on #CitrixTechBytes.! buff.ly/2LtAtjd #CitrixWorkspace

citrix's tweet image. Haven't heard of Workspace Environment Manager? It's time to change that! We've added a bunch of new features to it, learn more about it and its System Optimization capabilities on #CitrixTechBytes.! buff.ly/2LtAtjd #CitrixWorkspace

Have you checked out #CitrixTechBytes? It's top-shelf technical content, created by Citrix experts, made for Citrix technologists! Learn from passionate Citrix experts and gain in-depth technical insights into the latest Citrix technologies.💡 buff.ly/2JGotKz

citrix's tweet image. Have you checked out #CitrixTechBytes? It's top-shelf technical content, created by Citrix experts, made for Citrix technologists! Learn from passionate Citrix experts and gain in-depth technical insights into the latest Citrix technologies.💡 buff.ly/2JGotKz

Have you checked out #CitrixTechBytes lately? The inestimable Nick Rintalan takes a deep dive into the "reinvention" of #HDX Insight and how it's a game-changer for #scalability. buff.ly/2vSV2vU

citrix's tweet image. Have you checked out #CitrixTechBytes lately? The inestimable Nick Rintalan takes a deep dive into the "reinvention" of #HDX Insight and how it's a game-changer for #scalability. buff.ly/2vSV2vU

FACT: Citrix engineers are next-level smart. Case in point: @JJVLebon & @tweetmattbrooks, who have the latest in their series on modern management of #Windows10 endpoints today on #CitrixTechBytes. #CitrixWorkspace #EMM @XenMobile buff.ly/2Mla6Jc

citrix's tweet image. FACT: Citrix engineers are next-level smart. Case in point: @JJVLebon & @tweetmattbrooks, who have the latest in their series on modern management of #Windows10 endpoints today on #CitrixTechBytes. #CitrixWorkspace #EMM @XenMobile buff.ly/2Mla6Jc

ICYMI: @rzylowski is back with an update on replicating vDisks between PVS sites and farms. Check it out on #CitrixTechBytes! bit.ly/2DCCyD0

CtxCcsItalia's tweet image. ICYMI: @rzylowski is back with an update on replicating vDisks between PVS sites and farms. Check it out on #CitrixTechBytes!  bit.ly/2DCCyD0

Have questions on load balancing XML services and local host cache mode? @Citrix has the answers in the latest #CitrixTechBytes. #CitrixADC #networking bit.ly/2mtZQps

girlfromsocal's tweet image. Have questions on load balancing XML services and local host cache mode? @Citrix has the answers in the latest #CitrixTechBytes. #CitrixADC #networking bit.ly/2mtZQps

Have questions on load balancing XML services and local host cache mode? @Citrix has the answers in the latest #CitrixTechBytes. #CitrixADC #networking bit.ly/2mFAs05

virtuallybrian's tweet image. Have questions on load balancing XML services and local host cache mode? @Citrix has the answers in the latest #CitrixTechBytes. #CitrixADC #networking bit.ly/2mFAs05

Have questions on load balancing XML services and local host cache mode? @Citrix has the answers in the latest #CitrixTechBytes. #CitrixADC #networking bit.ly/2LLWAAg

NunoPSilveiro's tweet image. Have questions on load balancing XML services and local host cache mode? @Citrix has the answers in the latest #CitrixTechBytes. #CitrixADC #networking bit.ly/2LLWAAg

Canary deployment has become one of the most widely followed deployment approaches for new versions of applications. Here's how to use how to use #CitrixADC to implement canary deployments. bit.ly/2ZIOInb #CitrixTechBytes

NetScaler's tweet image. Canary deployment has become one of the most widely followed deployment approaches for new versions of applications. 

Here's how to use how to use #CitrixADC to implement canary deployments. bit.ly/2ZIOInb #CitrixTechBytes

In our latest #CitrixTechBytes, we looked at how a #CitrixADC appliance can be integrated with third-party managed inline devices for advanced security protection. Dive in here --> buff.ly/2UcfdOQ #CitrixSecure

NetScaler's tweet image. In our latest #CitrixTechBytes, we looked at how a #CitrixADC appliance can be integrated with third-party managed inline devices for advanced security protection. Dive in here --> buff.ly/2UcfdOQ #CitrixSecure

Loading...

Something went wrong.


Something went wrong.


United States Trends