#crewai search results
Your Weekly Windup reports are about to seriously level up! I’m now using the #CrewAI framework to assemble a team of 15 agents to produce the analysis, narrative and trading thesis based on all my OptionBit data.

🚀 Unlock the power of Agentic AI! Join Sahil Gupta, Data Scientist, GeeksforGeeks, as he shows how to build autonomous AI systems using Crew AI from design to deployment! ⚙️ 🔗 Regsiter: commudle.com/fill-form/3897 #DevFestDilli2025 #AgenticAI #CrewAI
📢 CrewAI now integrates natively with @apify — giving your agents real-time data access through 5,000+ web Actors! With just a few lines, you can now call Apify’s data extraction tools directly from any #CrewAI workflow. Use it to: 🌐 Scrape websites at scale 📱 Pull…

🪝New integration just dropped Builders, want real time Twitter search in your @crewAIInc agents at 16x lower cost? Now you can With #Desearch x #CrewAI, build a two agent Crew that creates daily Twitter digests using live data Here’s what it does: ▪️ Custom tool via @ tool…

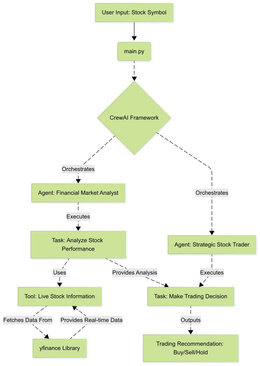
📊 An AI-powered stock trading system using #CrewAI. In this tutorial, Siddhardhan walks through how a crew of #AI agents: ✅ Analyzes live stock data using hashtag#yfinance ✅ Decides whether to buy, sell, or hold ✅ Uses @GroqInc's Llama3 70B for fast, reproducible results…

🚀 Agent Evals with #CrewAI + @weights_biases #Weave 🚀 Join us on March 25th, 8am PT for a virtual webinar where we break down how to rigorously evaluate and refine your AI agents before they go live. What to Expect: ✅ A clear, step-by-step blueprint for developing &…

Connaissez-vous CrewAI ? 👉 C'est une technologie qui permet de créer des équipes d'IA, où chaque agent joue un rôle spécifique et interagit en autonomie. Demain, je publie un débat sauvage : Communiste furieux 🆚 Capitaliste prédateur. Vous êtes prévenu 🔥 #CrewAI #debat

crewAI by @crewaiinc Unlock the power of multi-agent automation with CrewAI, a fast and flexible framework that empowers developers to build intelligent automations for every use case. #CrewAI

Still battling imposter syndrome? Here's a little trick: try pair-programming with AI I used Cursor AI to help me tweak my Python script for #CrewAI today, it was like having an experienced dev right there with me. What AI tool are you using to help you out? #DevLife #Coding


Awesome tutorial by @lorenzejayTech on using #crewai agents to query your contracts! 🚀

Huge thanks to @joaomdmoura for the awesome CrewAI decals that arrived today! CrewAI is incredible, and your hard work is truly appreciated. Greetings from St. Louis! #crewai @crewAIInc

We have dropped a new poll, would be awesome if you all could participate github.com/crewAIInc/crew… #AI #CrewAI
github.com
CrewAI Templates · crewAIInc crewAI · Discussion #1157
We're eager to hear your thoughts on what style of templates you would use for CrewAI.
Ever wondered how AI can power your business efficiency? 🌟 Check out our latest blog on CrewAI.com to discover how Artificial Intelligence is revolutionizing workplace collaboration! 🤖💼 Read more: parsimony.com/blog/what-is-c… 🌐 #CrewAI #CollaborationTools…

Hey guys! How've you been? Been busy with my apprenticeship, still learning Python, and now studying #crewAI for more automation (created a QA agent!⬇️) I felt that joy again of getting my code to work tonight. So I thought I'd share! 📷💮📷 #learninpublic #Python

We’re hiring a Python Developer (AI Agent Specialist & CrewAI Expert)! 📍Gurgaon | 4+ Yrs Exp 🧠Skills: Python, CrewAI, Agentic, Langchain 💰Referral bonus if your lead gets hired! 📩[email protected] 📞+91 7993934110 #HiringAlert #PythonDeveloper #CrewAI #WeAreHiring

Remote teams, meet your productivity boost! How CrewAI Boosts Productivity for Remote Teams From automating tasks to streamlining communication, CrewAI helps your team work smarter, not harder. 💡 Read more: agentia.support/blog/crewai-pr… #RemoteWork #Productivity #CrewAI #FutureOfWork
🔥 Forget ChatGPT — AI agents are going autonomous. @CrewAI is orchestrating multi-agent systems that research, analyze & publish without human input. Real use case: an AI newsroom, live today. Think decentralized media on autopilot. 🧠 #AIagents #CrewAI #AInewsroom #Web3AI…

Built an AI newsroom using CrewAI! 🤖 3 AI agents autonomously research, summarize & analyze tech news weekly. I used CrewAI for multi-agent orchestration and OpenAI as LLM. Live demo: ktalathi.com/newsboard #CrewAI #AI #Automation #TechNews #OpenAI #BuildInPublic
ktalathi.com
AI Newsboard - Weekly Tech Digest
Weekly AI and tech news curated by autonomous AI agents
OpenAi has already released the agent SDK before but still it wasn't being utilized as much as #crewai #langraph for the control it gives. #crewai also has it's UI agent builder but that's not utilized for commercial purpose.
🔥 Check this FREE #CrewAI + #DSPy course on how to optimize your CrewAI agentic flows with @DSPyOSS Link 👉🏽 bit.ly/48hNkyo Free access valid for 5 days only If building with #LangGraph, check the LangGraph + DSPy course 👉🏽 bit.ly/3Kzxaqd

🚀 Unlock the power of Agentic AI! Join Sahil Gupta, Data Scientist, GeeksforGeeks, as he shows how to build autonomous AI systems using Crew AI from design to deployment! ⚙️ 🔗 Regsiter: commudle.com/fill-form/3897 #DevFestDilli2025 #AgenticAI #CrewAI
🔥 CrewAI joins OpenAI & Anthropic on the 2025 IA Enablers List! The agentic AI revolution is here. #CrewAI #AIawards #IntelligentAutomation
Prompt Engineering is evolving! Forget clever one-liners. The future is orchestration: multi-step prompts, chaining, and context management across agents like #LangChain, #AutoGen, and #CrewAI. It’s not art vs science — it’s both.

🚀 Celebrate with us! CrewAI just hit its 1.0.0a1 alpha milestone, unlocking new possibilities for developers and teams. #CrewAI #AIagents #AlphaRelease
🚀 CrewAI 1.0.0a1 Alpha has landed! This is a huge leap for open-source multi-agent AI—unlocking new possibilities for developers everywhere. #CrewAI #AIagents
Building with #crewAI has been an eye-opener. The real learning curve isn't the framework itself, but letting go of a deterministic programming mindset. But, leveraging the emergent behavior of AI agents is the new skill to master. #AIdev #LLM
Guía para Construir un Marco de Agentes Supervisores Jerárquicos con CrewAI y Google Gemini actualidad-ia.com/articulos/tecn… #InteligenciaArtificial #tecnologia #crewai #gemini
🚀 Just dropped: Build a Supervisor Agent Framework with #CrewAI & #GoogleGemini! Unlock the power of coordinated multi-agent workflows—perfect for scaling complex projects.
Master multi-agent coordination with hierarchical frameworks using #CrewAI & #GeminiAI! Boost efficiency & best-ai-tools.org/ai-news/master…
#CrewAI #AIagents Imagine delegating repetitive tasks to intelligent agents, freeing your team to focus on creative problem-solving and innovation. CrewAI makes it possible, today. 🌟
Ready to supercharge your team’s productivity? 🚀 Discover how CrewAI’s agent orchestration brings seamless collaboration between humans and AI agents—unlocking new possibilities for every project! #CrewAI #AIagents
KI-Agenten orchestriert miteinander sprechen lassen mit Hilfe von #crewAI, #LangChain und lokalen #Ollama-Modellen ist ein interessanter Ansatz. github.com/crewAIInc/crew…
First look: CrewAI is experimenting with Ollama Web Search MCP Server integration! Early days, but imagine agents that can tap into the live web. 🔥 (1/3) #CrewAI #Ollama #AIIntegration
Discover how CrewAI can help your team unlock its full potential. #CrewAI #AIagents #FutureOfWork (2/2)
Built an AI News Writer that uses multiple agents working together: • WebScraper Agent → gathers info • News Writer Agent → crafts articles • File Writer Agent → manages output Input topics → Get polished news articles automatically. #CrewAI #AIAgents #AI #ML



Thrilled to complete Multi AI Agent Systems with CrewAI by @DeepLearningAI ! 🤖✨ Thanks @joaomdmoura & @crewAIInc for building an incredible learning journey. 🚀 If you want to master AI agents, this course is a must! #AI #CrewAI #GenerativeAI #DeepLearningAI

Your Weekly Windup reports are about to seriously level up! I’m now using the #CrewAI framework to assemble a team of 15 agents to produce the analysis, narrative and trading thesis based on all my OptionBit data.

How to Install CrewAI with a GUI – Step-by-Step Thinking about trying #CrewAI? Curious how to set it up? LeaderGPU® has you covered: leadergpu.com/catalog/627-ho… Our detailed guide shows you how to: ✅ Understand #CrewAI & CrewAI Studio ✅ Update OS packages ✅ Install NVIDIA®…


🪝New integration just dropped Builders, want real time Twitter search in your @crewAIInc agents at 16x lower cost? Now you can With #Desearch x #CrewAI, build a two agent Crew that creates daily Twitter digests using live data Here’s what it does: ▪️ Custom tool via @ tool…

🚀 Agent Evals with #CrewAI + @weights_biases #Weave 🚀 Join us on March 25th, 8am PT for a virtual webinar where we break down how to rigorously evaluate and refine your AI agents before they go live. What to Expect: ✅ A clear, step-by-step blueprint for developing &…

📢 CrewAI now integrates natively with @apify — giving your agents real-time data access through 5,000+ web Actors! With just a few lines, you can now call Apify’s data extraction tools directly from any #CrewAI workflow. Use it to: 🌐 Scrape websites at scale 📱 Pull…

📊 An AI-powered stock trading system using #CrewAI. In this tutorial, Siddhardhan walks through how a crew of #AI agents: ✅ Analyzes live stock data using hashtag#yfinance ✅ Decides whether to buy, sell, or hold ✅ Uses @GroqInc's Llama3 70B for fast, reproducible results…

Check out @lorenzejayTech's latest tutorial blog covering Multi Agent RAG using #crewai, @weaviate_io, @GroqInc, and @ExaAILabs 🚀

crewAI by @crewaiinc Unlock the power of multi-agent automation with CrewAI, a fast and flexible framework that empowers developers to build intelligent automations for every use case. #CrewAI

Big thanks to @joaomdmoura, @crewAIInc, @DanLo1108, @GroqInc, and @MatthewBerman for an amazing livestream on tool calling with #Groq and #CrewAI! 🤖🛠️🤖

LangChain vs LangGraph vs CrewAI vs AutogenAI vs Make vs n8n Source:@HeyNina101 #LangChain #LangGraph #CrewAI #AutoGenAI #Make #n8n #AIAgents #AgentFrameworks #AutomationFrameworks #DataScience #AI #MachineLearning #IoT #IIoT #Python #deeplearning #artificialintelligence

Stop prompting. Start building. Level up your AI skills today > ibm.biz/BdnZX5 #LangChain #LangGraph #CrewAI #AIProjects #MachineLearning #ArtificialIntelligence #FreeLearning #TechSkills




Hey guys! How've you been? Been busy with my apprenticeship, still learning Python, and now studying #crewAI for more automation (created a QA agent!⬇️) I felt that joy again of getting my code to work tonight. So I thought I'd share! 📷💮📷 #learninpublic #Python

We’re hiring a Python Developer (AI Agent Specialist & CrewAI Expert)! 📍Gurgaon | 4+ Yrs Exp 🧠Skills: Python, CrewAI, Agentic, Langchain 💰Referral bonus if your lead gets hired! 📩[email protected] 📞+91 7993934110 #HiringAlert #PythonDeveloper #CrewAI #WeAreHiring

Something went wrong.
Something went wrong.
United States Trends
- 1. James Franklin 41.9K posts
- 2. Jets 102K posts
- 3. Drake Maye 12.7K posts
- 4. Cowboys 42.3K posts
- 5. Penn State 57.2K posts
- 6. George Pickens 6,050 posts
- 7. Justin Fields 21.6K posts
- 8. Rico Dowdle 3,256 posts
- 9. Colts 42.6K posts
- 10. Zay Flowers 1,888 posts
- 11. Steelers 45.5K posts
- 12. Puka 7,796 posts
- 13. Cooper Rush 2,414 posts
- 14. #RavensFlock 2,157 posts
- 15. Broncos 44.8K posts
- 16. Henry 40.6K posts
- 17. Aaron Glenn 9,153 posts
- 18. #Browns 2,638 posts
- 19. Olave 3,665 posts
- 20. Harbaugh 4,106 posts