#deltafunction نتائج البحث
DELTA FUNCTION by Samantha Terrell published Alien Buddha is a gentle, moving dialogue with theology, the sciences, and the poet’s biography. Read my full review here: goodreads.com/review/show/71… #deltafunction #alienbuddhapress #samanthaterrell #shaunanthonymcmichael
3/3 (contd) mr.K spins #DeltaFunction (@FifthRotary) feat. @MichelleBeeyeah, #Sweeney, #EstherPhillips, #Annabellee #KarinKrog #KateBush + more! Stream mr.K's final show for the Curve : eastsidefm.org Thurs: 9.30pm Sydney AU time. Follow us : linktr.ee/CurvedRadio
1/2 This Sun. @2ser's CurvedRadio:10pm Sydney AU: 2ser.com/curved-radio/: mr.K flys solo w @shriekbackmusic, #DeltaFunction (@fifthrotary), @thelazyeyesband @the_5678s @ARMENRA @thedamned @geoffreyoconnor feat. @aurajeanmusic via @chaptermusic @annabsavage @themananapeople next>
2/2 mr.K presents #MetroGlow(@Crispy32plus) via @BoutiqueRecord, #DeltaFunction (@FifthRotary) + #ModusOperandi. @IngaLiljestrom provides some sound healing + Gayle shares some women of influence @_AnnettePeacock #NinaHagen #BettyDavis +more! Livestream> 2ser.com/curved-radio/
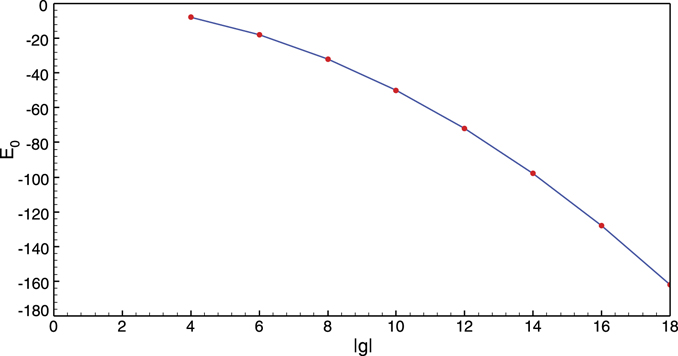
Variational approach to the #Schrödinger equation with a #deltafunction potential #INIFTA #Dirac bit.ly/3GYMBRD
Exactly, a #Dirac #deltafunction is a wave that approximates a collapse right after performing a measurement, which is the #QuantumMechanics equivalent of a particle.
Extended Wiener Measure by Nonstandard Analysis for Financial Time Series #DeltaFunction More @ suo.im/5fPbTl
We are listening to the #webhook on #graph presentation and were promised a #deltafunction one for October ☺ thank you @collabware
goo.gl/svfD55 --> White Noise Water Sounds:Sounds of Nature ... #DeltaFunction #MindfulnessMeditation #NatureSounds
The #deltafunction is a generalized #function that can be defined as the limit of a #class of delta… instagram.com/p/8TJEXoFcVk/
#noalarmsandnosurprises on my Math Methods midterm. Success has been bagged. #vectorcalc #deltafunction #fouriertransform #pde
Something went wrong.
Something went wrong.
United States Trends
- 1. Rams N/A
- 2. Super Bowl N/A
- 3. Super Bowl N/A
- 4. Super Bowl N/A
- 5. Pats N/A
- 6. Stafford N/A
- 7. Drake Maye N/A
- 8. Sam Darnold N/A
- 9. Sean Payton N/A
- 10. Denver N/A
- 11. Xavier Smith N/A
- 12. #NFCChampionship N/A
- 13. Seattle N/A
- 14. Jake Bobo N/A
- 15. Vrabel N/A
- 16. Tom Brady N/A
- 17. Stidham N/A
- 18. Puka N/A
- 19. #LARvsSEA N/A
- 20. Kenneth Walker N/A